Fórum témák
» Több friss téma |
Attól függ mennyire kell a 24V-nak stabilnak lennie. Hongkongból küldenek neked komplett tápot pár ezer forintért a kívánt feszültségre és áramra, amik általában egy AT-s PC táp mintájára készülnek. Teszteltem ilyet, nem rossz de ha jól emlékszem áramkorlát nincs benne. De átalakíthatsz egy PC tápot is.
Ha nem kell stabil feszültség, egy önrezgő félhídnál egyszerűbb és jobb nincs. Két FET + néhány alkatrész.
Sziasztok!
Lorylaci tápjával kapcsolatban lenne egy kérdésem. A tápot hány Wattal tudom terhelni maximum úgy, hogy a FET-ek ne melegedjenek túl hűtés nélkül?
Szia
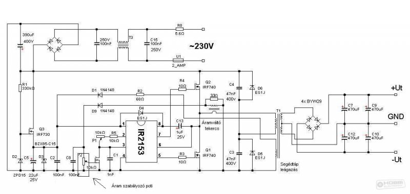
A pc tápokban általában EI33-as mag van légrés nélkül, ami neked nem jó FLYBACK üzemű táphoz, szükség van a légréshez a működéséből kifolyólag, vagy ellátod légréssel a magot, vagy bontasz egy FLYBACK trafót pl monitorból, vagy valami hasonlóból. A magot legkönnyebben hőlégfúvóval tudod szétszedni én mindig azzal szoktam kb 100-150 fokon könnyen szétjön és meg tudod nézni, hogy jó e neked. A FLYBACK tápoknál a 2. szekunder az IC segédtápfeszültségét állítja elő indítás után. Az indítást egy soros ellenállás és egy kondi végzi. Az ellenállás elkezd töltődni és mikor a feszültség eléri az IC bekapcsolási feszét kb 16V, ha jól emlékszem. Az ic bekapcsol meghajtja a fetet ami kinyit, ezzel a bekapcsolási szakaszban t(on) a tekercs energizálódik, a következő szakaszban t(off) a felhalmozott mágneses energiát a szekunder oldalon leadja a terhelés felé és a 2. szek. tekercsen az IC-t ellátja tápfesszel. Ekkor már az indító R-nek nincs szerepe. A másik ok, a 2. szekunder tekercsre a transzformátor visszahatása. Az induktivitás mérésére én egy LC oszcillátort használok, cimopata fajta rezotáp utolsó oldalain találod. Annyi különbséggel, hogy nekem a híd kondenzátorok értékei változtathatóak (1n,10n,100n,1u), így akármilyen induktivitást mérek be tudom lőni, hogy az LC oszcillátor közel a kívánt üzemi frekin menjen, így egész pontosan lehet mérni az induktivitás értékét. üdv:possim
Sziasztok.Megint kellene egy kis segitség...Ugylátszik hogy a legegyszerübb dolgokat nemsikerül megoldanom de hát ez van remélem lessz itt valaki aki "szivesen"segitene.Nemsoká kész (lenne) az akksitöltöm a cimo féle kapcsitáppal de elakadtam annál a fejezetnél hogy:egyenirányitás.A kérdés a következő:Nekem szükségem van 1x12 ill. 1x24 voltra a szekunderen.Hogy tekerjem a trafot és hogy egyenirányitsam?Egy rajz sokat segitene...Dupla dioda kell vagy elég simpla is nemigazán jövök rá hogy hogyan kellene megtekerni ugy hogy mind a kettö feszültségem meglegyen és egyenirányitva is legyen...Az nemgond ha a GND közös.A12 és a 24 volt is akkumulátor töltésre szolgálna és mindkettö 20A terhelhetöségüre kellene hogy legyen kialakitva.A tekercs kiszámitva csak az egyenirányitás és a feltekerés módja nemigazán világos számomra.Aki tudna segiteni irjon.Addig is köszönöm
Sly
Szia!
Mutasd már meg ezt a "cimó-féle kapcsitáp"-ot, ami alapján készíted a töltőt. De ha két független szekunder tekercset csinálsz két független Graetz-el, akkor abból biztosan nem lesz probléma.
12 és 24V nem lesz elég.
Az akksit 14,4V ig szokás tölteni + a töltőelektronikán a kis szaturáció az 1-2V + az egyenirányításon még 2V. Szóval kb 18V környékére kellene méretezni a szekundert. A primeren 150-155V-nyi menetet számíts és ennek arányában akkor a szekunderre 18V. Tehát az áttétel kb 8,6. Azt még mindig nem említetted, hogy az akkuk pontos töltését mi fogja figyelni.
Ha rezonáns tápot csinálsz, akkor inkább egy szekunderesre csináld és feszültségkétszerezővel vedd le róla a 24V-ot a 12-t pedig egy sima egyutassal. Ha osztott tekercset csinálnál 12V-24V/ 20A-re, akkor egyenetlen lenne a terhelés, a rezonáns működés pedig nehezen valósulna meg.
Sziasztok! Következő lenne a kérdésem hozzátok: ismerősömtől kaptam két kis trafót, és érdeklődnék, hogy melyik lenne jobb egy 50W-os dc motor meghajtására, a secunderen 160-170V lenne váltóban, majd ez lenne egyenirányítva, és pufferelve. Ami érdekelne: miben változnak a menetszámok a primer és a secunder oldalon? És melyik lenne szerintetek optimálisabb a képen látható két trafó közül?
Azért ez pontosításra szorul. Kapcstápot akarsz csinálni a motorhoz?
Igen, azt szeretnék csinálni, 230V EGYEN feszről működő motorhoz kell, 210mA fogyasztással pwm-el szabályoznám a motort(vagyis fogom is)
Szia.Köszi az eddigi segitséget...Szoval akkor 18voltra fogom méretezni.És a 24 voltot azt mennyire méretezzem 30-32?Egyébként egy egyszerü fesz.komparátor lenne a kimeneten.Ami a beállitott max fesznél lekapcsol egy relét.Külön a 12 külön a 24 voltra lenne egy-egy komparátor ezek egy-egy relét kapcsolnának.A relék sorbakötve lennének és ezeken keresztül menne a hálozat a tápra.Ez az elképzelésem és szerintem ez lessz a legegyszerübb.Esetleg lerajzolnád nekem a tekercselést és az egyenirányitást mert ez lenne a gondom....
Milyen topológiában gondolkodsz? A képek amit feltöltöttél, azokból elég nehéz megmondani, hogy milyen trafók is azok, talán flyback, nem tudom. Szét kéne szedni ahhoz. PC tápokban találsz EI33-as magot abból bőven ki lehet hozni 50Wot. Van valamilyen kapcsolásod, elképzelésed táp tekintetében? Vagy csak, hogy kell egy táp a motorodnak.
Tekersz két külön szekundert amire rádobsz 1-1 diódákból kialakított gratz-hidat. Ez nem szabad, hogy gondot okozzon.
A sima komparátoros figyelés mint már írtam, nem lesz elég. Kell egy változtatható áramkorlát. Enélkül mi lenne, ha a töltőt rátennéd egy 10Ah-s akkura. Megmondom: Vagy elszáll a táp a hirtelen nagy áramtól vagy szétmegy az akku amit töltesz. Megjegyzem már a régi orosz akkutöltőkben is beleraktak legalább egy tirisztoros áramkorlátot. úgyhogy...
Én a Mini rezonáns tápegységet szeretném megépíteni, mivel ezt többen is mondták hogy működik, meg aránylag olcsón meg tudnám valósítani! De más egyéb egyszerű, olcsón beszerezhető alkatrészekből épült táp is jó! :hide:
Szoval két külön szekunder és ezeket egy-egy graetz hiddal egyenirányitani.Ez eddig ok.Szoval akkor tegyek bele egy áramkorlátot is de ami a tápodban van az áramválto tekercsen keresztül az is egy áramkorlát nem?Nekem egy ugyanilyenre lenne szükségem csak változtatható értékekkel a majd tölteni kivánt akkukhoz beállithatóan?
Egy ilyen, vagy egy hasonló rezotáp csak arra jó, hogy meghajtsd a motort, de egy ilyen táppal nem tudsz fordulatszámot szabályozni és túl áram esetén, amit pl dinamikus motor igénybevétel okoz max csak letilthatja a tápot. A rezotápok fix kitöltési tényezővel dolgoznak, nem tud "leszabályozni".
Ahhoz, hogy a tápegység rezonáns legyen és lehessen a táp kimenő feszültségét/áramát változtatni, ahhoz un. LLC konverter kell. Szerintem neked jobb lenne egy sima half-bridge konverter, lásd PC táp. Amiből csaknem minden alkatrészt fel tudsz használni, csak a kapcsoló eszközöket fetre kell cserélni. Kicsit bonyolultabb megoldás, mármint alkatrész szám szempontjából, de célszerűbb szerintem. Általában tl494(ka7500)-el dolgoznak,ami PWM modulációt használ. 2 hibajel erősítője van és pl egyikkel a kimenő áramot a másikkal a kimenő feszt figyeled. Így biztosítva lehet a stabil kimenő fesz és az áramkorlát is.
Hali.Keresgéltem a neten de nemigazán találok 20amperes állitható áramkorlátot.Valakinek esetleg egy müködő rajza van?A kapcsitápban lévö potival is lehet áramot szabállyozni az erre a célra nem lenne megfelelő?
Idézet: „Az ellenállás elkezd töltődni és mikor a feszültség eléri az IC bekapcsolási feszét...” Biztos? Üdv Inhouse
Ahogy mondtam a CT csak SD használatra való, vagyis hiba esetére. Ellenkezeő esetbb iszoynat sok zavart fog termelni a tápod, teli lesz durva trazinesekkel, iazából a kimeneti áram nem lezsnormálisan stabilizált stb...
Egy ilyen cimó táp szekunderére pakolj egy Skory féle kapcsolóüzemű "labortápot", aztán az király lesz.
Na elkészült a táp első verziója, még próbapanelen, de már így is szép eredményeket tud produkálni.
TL494-es vezérlő fix kitöltéssel, negatív feszültségű dead time fesszel, végülis IR2110-es meghajtót raktam, ez szépen meg tud hajtani 2pár IRF740-et. Sajnos próbánál kapott egy rövidzárat, és egy garnitúra fetet megölt, így most csak egy pár van benne de még az is szépen tud dolgozni. Egyedül az egyenirányítóval van bajom, 6-7 Ampernél már elég tetemes veszteség van rajta, és azon gondolkodom hogyan lehetne fetes szinkron egyenirányítót tenni rá. Csinált már valaki ilyet? Érdemes vele foglalkozni? Üdv Marcello G
Jól van na álmos voltam
Az ellenálláson keresztül a kondenzátor töltődik fel és ha annak a feszültsége eléri az IC bekapcsolási feszültségét...indul a bulikösz, nem vettem észre az elírást
Szia.Köszi a segitséget...Már meignt tulkell bonyolitani a dolgokat de hát ezvan...szoval a skori féle labotáp lene jo nekem a szekunderre...De akkor kell még egy komparátor a kikapcsoláshoz is nem?Egyébként erre a labortápra gondoltál:Bővebben: Link
Az oldal alja felé van a kapcsolás van hozzá nyák is...
Ha jó hatásfokot akarsz akkor igen. Ha "csak egy állítható áramkorlát kell" akkor tényleg túl van bonyolítva, de van kapcsolás és nyákterv, szóval ez gondolom cserébe kárpótol.
Amúgy ha nem zavar egy kis fűtés, akkor könnyen összerakhatsz egy söntös áremfigyelőt, és így egy egyszerű áramkorlátot.
Az lehet hogy joblenne mármint a söntös.......Egyébként nyákot általában mindenhez sajátot használok szoval ...Ez egy egyszerü gyorstöltőnek indult és nemakarok bele mindenféle "extra" dolgot tenni.Amugy auto akksi meg kamion meg kombájn akksi lenne töltve vele és ezért kell a nagy amper,meg azért hogy ne 1 éjszakán át kelljen tölteni az akksit ahoz hogy épp gyorsan bekell inditani a kamiont mert a jóember éppen sietne....Egy ilyen söntös áramkorlátrol esetlek rajz?És ez mennyire fütene?Lessz szellőzése a doboznak ventilátor és sok "nyilás".
Üdv:Sly
Még lenne egy kérdésem...Milyen diódát ajánlatok a szekunder graetz hid kialakitásához?4 dioda kell...Ezeke egyenként elkell hogy birják a 20ampert vagy a 4 összege kell hogy elbirja a 20 ampert?Mert ha igyvan akkor esetleg lehetne használni byw29-et?Ez 8 ampert bir.Van itt a forumon egy akksitöltös topikban egy "pc táp átalakitása akksitöltönek" egy kis kiegészitö áramkörrel ami áramszabályozo szerepét és a töltés automatikát végzi.Ezt esetleg lehetne használni az én tápomhoz is 20-amperre?Esetleg némi átalakitás után?
PC tápokban találsz TO-247es tokban 30A-45Aes dupla diódákat
Akkor esetleg egy byv133 jolenne?Ilyet találtam még itthon..Ez 20ampert bir és 45 voltot.De akkor ezzel hogyan is kellene egyenirányitani a félhidas tápot 12 ill 24 volton?
Hát egy TO-220as tokra én nem bíznék rá 20A-t. Még TO-247esből is 2őt páthuzamosan raknék. Az ólom aksik jobban szeretik az impulzus töltést, mint a konstans áramot, ezért a kimeneten nem szükséges túl nagy kondi. Egyenirányítás meg attól függ,hogy mennyi meg milyen szekunder tekercsed van. Meg lehet csinálni 12Vra és 24Vra is 1 szekunderrel, bár nem tudom, hogy használnak e ilyet
|
Bejelentkezés
Hirdetés |







Biztos?





