Fórum témák

» Több friss téma
Fórum » DVD-olvasóból lézer?
 
Témaindító: tillitomi, idő: Júl 31, 2007
Témakörök:
Lapozás: OK   119 / 143
(#) zenetom válasza epyn hozzászólására (») Máj 21, 2011 /
 
Ahh... trafó se kell...
(#) epyn válasza zenetom hozzászólására (») Máj 21, 2011 /
 
A freeze-t már gondolom meg sem emlited
(#) (Felhasználó 54221) válasza epyn hozzászólására (») Máj 21, 2011 /
 
De biztos hogy van bent gyárilag áramgenerátor, különben hogy működne? Csak meg kell keresni benne és ráadni a feszkót hogy mindig világítson, nem?
(#) szlaci001 válasza (Felhasználó 54221) hozzászólására (») Máj 21, 2011 /
 
Nem! Áramgenerátor!!
(#) (Felhasználó 54221) válasza szlaci001 hozzászólására (») Máj 21, 2011 /
 
Mármint a gyári áramgenerátor részére gondoltam ráadni a feszültséget.
Valahogy így képzelem el, vagy tévedek?

lézer.png
    
(#) kasas válasza (Felhasználó 54221) hozzászólására (») Máj 21, 2011 /
 
Ha visszaolvasol én már csináltam ilyet . Én a szalagkábelen kerestem ki hogy melyik a lézer szála és oda adtam 3 v ot tűvel de ez nagyon idegőrlő feladat és nem árt egy nagyító meg idegsebész kezek és ha meg van még venned kell házat lencsét és az is pézbe kerül de ha nagyon unatkozol hát szenvedj vele.Én nem sajnálnám azt az 5 rugót egy kész darabért de isten ments hogy lebeszéljelek erről a jó mókáról
(#) (Felhasználó 54221) válasza kasas hozzászólására (») Máj 22, 2011 /
 
Köszi, én csak szórakozni akarok egy ilyen lézerrel nagyon komoly terveim nincsnenek vele, de kitudja majd. Lehet hogy majd eszembe jutsz amikor szenvedek vele
(#) david91 hozzászólása Máj 27, 2011 /
 
Sziasztok!

Ezt a videót találtam az előbb, és a véleményetekre lennék kíváncsi. Az illető is dvd íróból szedte ki a lézerdiódát, és utána fog egy sima (gondolom) modult ami áll egy házból, és a benne lévő gyenge diódából. Kicseréli a diódát, a dvd íróból származóra, és beleteszi egy zseblámpa házba az egészet. A kérdésem az lenne, hogy ha abban a modulban pár mW os dióda volt eredetileg, akkor a meghajtó áramköre, hogy tudja meghajtani az akár 100mW-ot is elérő dvd író diódát?
(#) zenetom válasza david91 hozzászólására (») Máj 27, 2011 /
 
Sehogy, illetve van olyan videó, amin tekergeti a csóka a kis trimmert, hogy több áramot adjon, de ezek a megoldások mind kókányolások, szerencsésebb esetben tovább bírja mint 15 perc.. mondjuk 20.
Rendes áramgenerátor kell neki. Sok féle van már a topicban, az a lényeg hogy nagyon nyugodtan és figyelmesen kell vele bánni, érzékenyebb mint bármi más, főleg a kék lézer dióda!
(#) epyn válasza zenetom hozzászólására (») Máj 27, 2011 /
 
Nekem a kék diódám sokkal kitartóbb,mint egy dvd dióda,amiből eddig vagy 20 darabot tettem tönkre,gyakorlatilag az összes módon,ahogy lehetséges.
A kék diódám(telectro féle A130 projektoros) nemsokára eléri a fél évet és még tökéletes.Pedig nyúztam rendesen.
(#) Szebence válasza epyn hozzászólására (») Máj 27, 2011 /
 
A 405nm-esek amik roppant érzékenyek.
(#) zenetom válasza epyn hozzászólására (») Máj 27, 2011 /
 
Bár én nem foglalkoztam még kék diódával, de valahol írta valaki hogy sokkal érzékenyebbek, még hangsúlyozta is. De azért nem baj, ha az ember jobban vigyáz rá, kicsit nehezebb beszerezni.
(#) Szebence válasza zenetom hozzászólására (») Máj 27, 2011 /
 
Szerintem Collector írta a weblapján.
(#) epyn válasza Szebence hozzászólására (») Máj 27, 2011 /
 
Szerencsére olyannal nem foglalkoztam soha.
(#) misi93 hozzászólása Jún 3, 2011 /
 
Sziasztok! Lenne egy gyors kérdésem . Építeni szeretnék egy áramgenerátort. Ki is szemeltem magamnak az ideálisat.Ezt de ebben nincs puffer kondi ebben viszont van. Melyiket érdemes megépíteni mindegy? Ja és úgy olvastam hogy nem kell bele 7805 én sem teszek. A tápja vegyes lesz adapter vagy labortáp mikor milyen.
A válaszokat Nagyon Köszönöm!
(#) Collector válasza misi93 hozzászólására (») Jún 3, 2011 /
 
Puffer mindenképpen kell. Ha nem használsz modulációt, tehetsz a diódával párhuzamosan is egy kis elkót. Stabkockát pedig használj, nem annyira drága az, hogy lespórold.
(#) misi93 válasza Collector hozzászólására (») Jún 3, 2011 /
 
OK Köszi a gyors választ! Nem spórolás képpen hanem a nyáktervem miatt, de kijavítom!
Még egyszer Nagyon Köszönöm!


Szer: Szerintem használni fogok, amúgy mire jó a poti a modulációnál?, mert lehet hogy 555 lesz rajta.
(#) epyn válasza misi93 hozzászólására (») Jún 3, 2011 /
 
NE555-vel csak akkor hajtsd a modulációs bemenetet,ha az nem pwm módban van.Ezt,vagy a gyorsabb analóg modulációt ez a kapcsolás nem fogja birni,nagyon gyorsan meghal a dióda.
Lézerdiódát egyébként sem PWM-melünk.
A mod poti egyszerű feszültségosztó.A maximális diódaáramot lehet vele beállitani.
(#) david91 válasza misi93 hozzászólására (») Jún 3, 2011 /
 
Szia!

Ha jól látom ezt nézted ki magadnak. A 2. oldalon tette közzé valaki, a kép címének 40mW-tot adott. Nagyobb teljesítményűre milyen kapcsolások vannak? (Amik beváltak, és többen megépítették esetleg)
(#) misi93 válasza david91 hozzászólására (») Jún 3, 2011 /
 
Heló!
Nem vagyok annyira jártas ezekben de én régebben már megépítettem ezt amit belinkeltél csak másik nyákkal.(szerintem ez volt az) 500mA ki lehet hozni de ha nagyobb teljesítmény kell akkor Skori honlapján vannak áramgenerátorok több amperre is. :yes:
(#) misi93 válasza david91 hozzászólására (») Jún 3, 2011 /
 
Infrasorompó adó részét akartam rákötni de akkor nem fogom . (Annyira nem fontos)

Szerk.: akkor a modulávciónak semmi haszna nagyobb frekin jól gondolom?
(#) epyn válasza david91 hozzászólására (») Jún 3, 2011 /
 
A 40mW azért lett ráaggatva,mert valamikor ezt egy 30-40mW-os házilagos zöld DPSS lézer mehajtására publikálta Szupepe.
Az áramkör valójában egy 300mW-os lézerdiódát hajt,ami 300-360mA-t vesz fel üzemi körülmények között.Ez az áram a DVD diódák-hoz is passzol,amivel 200mW körüli kimeneti teljesitmény nyerhető.
Nagyobb áramhoz(0,5-1,5A) is használható alkatrész cserével,amivel akár egy 2W-os diódát is ki lehet hajtani.
(#) epyn válasza misi93 hozzászólására (») Jún 3, 2011 /
 
Skori honlapján elég sok a kapcsolóüzemi generátor,ezeket lézerdiódákhoz nem szabad használni,maradjunk inkább a bevált dolgoknál,mint pl az előbb tárgyalt generátor.
(#) misi93 válasza epyn hozzászólására (») Jún 3, 2011 /
 
Úh bocsi ezt nem tudtam de így utólag belegondolva tényleg :yes:
(#) misi93 hozzászólása Jún 3, 2011 /
 
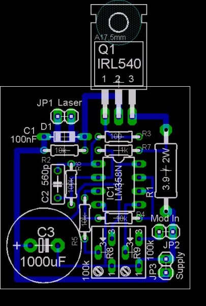
Ja még egy kérdés lenne ha kihagyom a modulációt akkkor csak R5 ÉS R8-at kell kihagynom? és az R9-es potit tápra kötöm?( valamikor csináltam már, de nem vagyok benne biztos)
(#) epyn válasza misi93 hozzászólására (») Jún 3, 2011 /
 
Az egyik részt kell kihagyni,be sem forrasztani.A tranzisztort hajtó fél OPA-ra csak egy darab 10k ohm csatlakozzon.
Részemről a 100k ohm visszacsatolást is kivenném,bizonytalan eredetű dióda halálozásokat okoz.
(#) zenetom válasza epyn hozzászólására (») Jún 3, 2011 /
 
Idézet:
„Lézerdiódát egyébként sem PWM-melünk.”

Miért?
(#) epyn válasza zenetom hozzászólására (») Jún 3, 2011 /
 
Mi értelme van?
(#) misi93 válasza epyn hozzászólására (») Jún 3, 2011 /
 
Idézet:
„Az egyik részt kell kihagyni,be sem forrasztani”
Ezt nem értem mire írtad? Melyik részt?
(#) epyn válasza misi93 hozzászólására (») Jún 3, 2011 /
 
Erre gondoltam:
Következő: »»   119 / 143
Bejelentkezés

Belépés

Hirdetés
XDT.hu
Az oldalon sütiket használunk a helyes működéshez. Bővebb információt az adatvédelmi szabályzatban olvashatsz. Megértettem