Fórum témák
» Több friss téma |
Fórum » Tranzisztorok helyettesítése
oksa!
ezt a power FET-et hol tudom beszerezni amit írtál? N-MOS 600V 2A 42W <4.4R(1.2A) - Tranzisztor (FET) SMD D-PAK am tuti jó ez a mostani helyére? csak amiatt vagyok bizonytalan mert voltam egy boltban és azt mondta a kiszolgáló h nm tudja mi ez :S :/ vagyis nm ismeri fel a számát mert ez vmi gyártóspecifikus egyedi számozási cucc! nálam ez van ráírva: """" CHN D2NC6 0 6GY420 """" köszi szépen az eddigi segítséget ![]() Üdv Luki>
Még egyszer nagyon szépen köszönöm a segítséget
![]() Üdv Luki
Ha helyettesítési gondjaitok vannak ez az oldal segít, és nem csak tranzisztorban.
http://english.electronica-pt.com/db/cross-reference.php
Helo
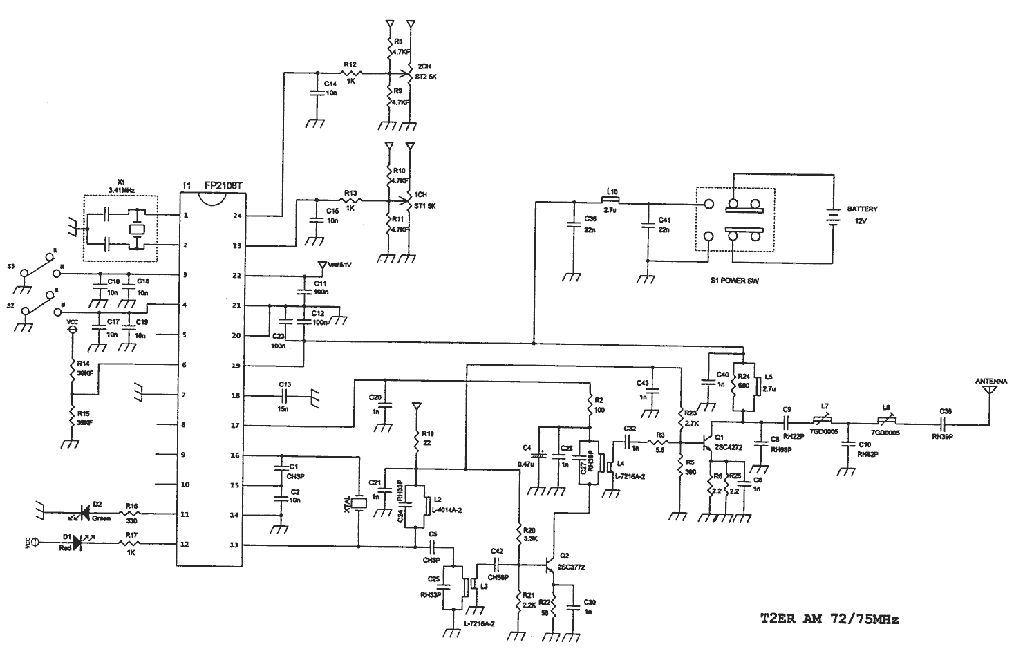
Van egy Futuba távirányítóm amibe elszállt egy NPN tranzisztor. Kerestem hozzá kapcsolási rajzot és mint kiderült egy 2SC4272. Mivel tudom ezt helyettesíteni? Keresőt próbáltam amit írtak az előző Hsz-ben de mivel nem SMD alkatrészt akarok helyébe nem sok sikerrel jártam. Ezek vannak kéznél: -C548C -BF422 -C1213 -PH2369 -C1815 -C4455 -C556B Fordított polaritással lett áram alá helyezve a távirányító. Van rá esély hogy ez az egy ment el csak? ( Q1 )
Most nézem épp hogy a rajzon 75 MHz adó van nekem pedig 41Mhz-van :S .
Ez a dolog befolyásolja hogy milyen tranzisztor megy bele???
Üdv mindenkinek! Valaki meg mondaná ,hogy mérjek be egy l7805cv tranyót, kösz mindenkinek! Laci.
Az inkább stab ic lesz, "be"mérni úgy tudod, hogy az 1. lábára 8-10V körüli feszültséget kapcsolsz, a másodikra test, és figyeled, hogy a harmadikon 5V jelenik-e meg.
Persze ez csak akkor érvényes, ha nem zárlatos. Azt meg szakadásvizsgáló módban digitmultival tudod megnézni.
Egyszerübben ? mondjuk melyik lábakon milyenek az értékek? Laci.
Nézd meg az L7805CV PDF leírásában a 3. ábrát,be fogod látni,hogy az előttem szóló leírásánál egyszerűbben bemérni nem lehet,ezt ellenállás meg diódavizsgáló módszerekkel nem lehet biztosan kimérni,a 2. ábrán láthatod a bekötését.
Milyenekkel lehetne esetleg helyettesíteni ??
Nézd,ez egy fix +5V feszültség stabilizátor IC egy 3 lábú tokban,az ára fél gombóc fagyi árát sem éri el,helyettesítő abban az értelemben,ahogy Te gondolod,mint pl: egy tranzisztornál,nincs és nem is érdemes ezen töprengeni.Persze,más megoldásokkal is elő lehet állítani +5V feszültséget,de azok bonyolultabbak és költségesebbek valamint nagyobb helyigényűek.
Nem is az árával van a gond, hanem mifelénk ezt csak rendelésre lehet megszerezni ami több napba is beletelik, vagy be kell utaznom egy nagyobb városba. Kösz az infókat. üdv, Laci!!
7805 az 7805 azt igazából csak önmagával, vagy ritkán előforduló, más nevű, de ugyanezt tartalmazó alkatrésszel lehet/érdemes.
Szia.Jó igen,de a lábkiosztást nézd meg mert én már egyszer ráfáztam...
Szia!
BC182-vel helyettesítheted, de ez csak 50V-ig jó.
Szia!
Ennek dokumentumnak a végén megtalálod a helyettesítőket (cross reference).A Farnellnél vagy a HQ-nál próbálkozz.
Nem lehet, mert azoknak kisebb a max. kollektoráramuk.
Köszi a válaszokat!
Mivel helyettesítenéd
2SA2064 - PNP 2SC5779 - NPN tranzisztorokat ? |
Bejelentkezés
Hirdetés |






Mivel tudnám helyettesíteni ezeket?

