Fórum témák
» Több friss téma |
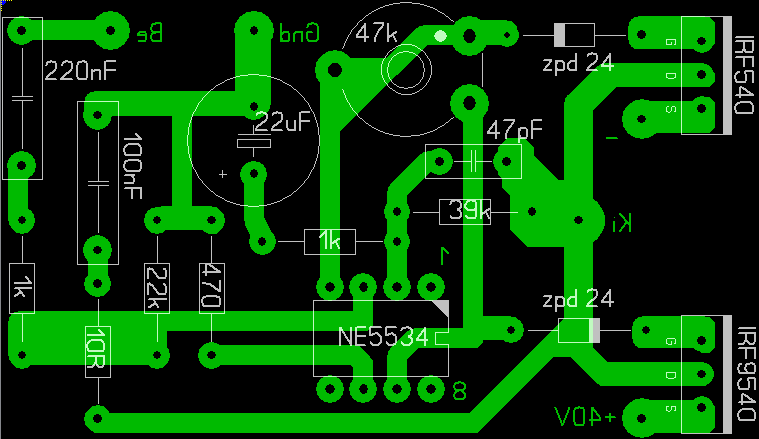
Ettől a FET-ek teljesen nyitnának, és hatalmas áram folyna! Fotózd le, és linkeld be a beültetési rajzot!
Ésszerű ahogy csináltad, de ide a FET-ek 180°-kal elforgatva lettek tervezve - úgy látom.
A source láb szemből-lábak lefelé bal oldalra esik! Nálad a gate-k vannak a tápra kötve. Pillants rá az adatlapra! A diódák e logika mentén kerültek fordított beültetésre. Szerk.: elég hiányossága a beültetési rajznak, hogy erre nem tér ki. A hozzászólás módosítva: Júl 10, 2013
Ez nem pont az a VF, de így állnának a FET-ek.
Köszönöm a segítséget, nem vettem észre, hogy fordítva vannak a képen. A diódák iránya viszont jó volt
![]() Gyorsan meg is fordítom a feteket
Üdv csak az a kérdésem lenne, miért van mindenkinek a tranzisztoron az ellenállás?
A dióda a lényeg, nem az ellenállás. így elhelyezve, jó eséllyel követi a fetek melegedését a dióda hőmérséklete is.
Tehát nem, baj ha csak a diódát rakom a fetre ugyan az lesz a hatás.
A hozzászólás módosítva: Júl 21, 2013
Értelmetlen lenne, mert akkor a dióda egyik lábát külön a panelhoz kellene vinni. Azért van így, mert a FET lábaihoz kényelmesen köthető a két alkatrész, nem komplikálja fölöslegesen a paneltervet.
Üdv mindenkinek!
A VF6 mennyire jó? Hülye kérdés tudom, de mihez lehetne hasonlítani a minőségét? Ha sztereóba megépíteném, van hozzá +-40V (DC) tápom 200VA mekkora teljesítményre számíthatok 4 ohm-on?
Hello!
Szerintem 160-180W kijönne belőle, mivel majdnem táptól-tápig ki lehet vezérelni a végfokot.
Helló!
Megépítettem a csatolt VF6-ot és az a kérdésem hogy, ha 100mA-t beállítok (ugye 10ohm-on 1V) akkor búg mint a fene ( kevesebbel is, kb 65-70 körül nem búg, de akkor meg recseg a hang). Ez miért van? Azt kihagytam hogy rövidre zárt bemenetnél nem búg 70mA-on (nagyobbal nem próbáltam), de, ha bedugom a laptopba rögtön búg. Gerjedne? A hozzászólás módosítva: Aug 1, 2013
ez a búgás a laptop hangkártyájára is fogható, mekkora a búgás?kapcsolj valami zenét a laptopon, úgy hogy 100mA-t beállítód, ha a búgás megszűnik, és szól szépen, akkor a laptop lesz a ludas, amúgy meg próbáld meg a tápot jobban szűrni, több különböző kondival: 1000µF 2200uF, 4700uF.
bróbáld ezzel a nyákkal, ez a vf3 bevált nyákrajza, csak egy zener be lett iktatva.
Lehet csak figyelmetlen voltam... a 100mA az a potméter vége fele áll be? (2V-ra tettem a méréshatárt és csak 100mV-ot lőttem be 1V helyett...).
Szek.: Az normális hogy beállítom 80mA-re és fel alá ugrál 70mA és 90mA között? A hozzászólás módosítva: Aug 1, 2013
Az normális hogy beállítom a nyugalmit 80mA-re és fel alá ugrál 70mA és 90mA között?
Egyébként sikerült működésre bírni Szépen szól Mégvalami... egy modulnak mekkora borda kell kb. -+40V-ra (DC)? A hozzászólás módosítva: Aug 1, 2013
Na most szólt egy darabig, majd elkezdett búgni jó hangosan... csak nem tudom miért
Azért mert gerjed. A Texas-hoz hasonlóan ez sem az a kapcsolás amivel szoros barátságot köt az ember.
Itt is az lehet a hiba ami a Texasnál gyakran előfordul! Ott közös kollektoros a kimenet és emiatt a tranyókat nem szigetelik hanem a hűtőbordát szigetelten építik be! Sajna: a tranyókat és a FET-eket szigetelni kell és a hűtőbordát testelni. Ha a hűtőborda a kimeneten van akkor a szórt kapacitás miatt visszaszól a bemenetre, ami gerjedéshez vezet. Először ugrál a nyugalmi áram, aztán megszalad, elkezd melegedni és csak búg mert a tápot beterheli. A melegedést nem úgy kell érteni hogy forró a hűtőborda, maga a lapka a tranyóban vagy fetben termikusan megszalad. 20-30 Texas épült a környezetemben és aminél ez a hiba volt az emiatt következett be.
A javasolt megoldás után minden ok volt! A hozzászólás módosítva: Aug 1, 2013
Nem a kapacitás a probléma, hanem az ha a végfok nem fordít fázist, mert olyankor előfordul hogy szép kis oszcillátort csinál magából.
A kimeneti Zobel tagnak (10 ohm 100nF) roppant helytelen a jelföldnél testet adni. A csillagpontról hozhatnál neki testet.
Majd kipróbálom az ajánlottakat, de előbb az LM-et csinálom meg állandó erősítőnek, ha már sikerült életre kelteni
.Köszönöm a segítséget!
Sziasztok!
Talán már egyszer írtam, de úgy érzem hogy els(írom) ismét, mert tanulságos, és szomorú: Én a VF3-at csináltam meg 2 példányban. Egyiken annyit változtattam, hogy 180° os fázistolással erősített benne a műveleti erősítő. Egyenként nagyon szépen mentek. Egy nagy hűtőbordára voltak téve, és mindegyik FET el volt szigetelve. (ISA nyákterv alapján készítettem őket) Mikor az egyik végfok nyugalmi áramát állítottam, akkor állítódott a másik. Amolyan rapszodikusan ugráltak a nyugalmi áramok, még végül be tudtam lőni, hogy mindkettő stimmeljen. Kipróbáltam, szólt szépen. Aztán bevittem a szobámba, rátettem egy 4ohm -os hangdobozt az immár hídba kötött erősítőkre. Bekapcsoltam, és villantak az olvadóbiztosítók. Azokat megpatkoltam, gondolván hogy csak egy kezdeti tranziens volt. Na végül az lett belőle, hogy a vezeték amit a biztosíték helyére tettem: leolvadt róla a szigetelés, és kipurcantak a FET-ek. Én ekkor mondtam le a VF3 ról. Pedig tényleg nagyon jól szólt egymagában...
Elmondom, hogy nálam olyan két-három éve épült egy példány, és mindig visszaváltok rá mindenféle sztárolt erőlködő végfokozatról. Mai napig olyat keresek, ami legyőzi ezt a kis csodát.
Az tetszik nekem ezekben a csodákban, hogy hajlamosak látszólag spontán begerjedni mondjuk több heti normális működés után is. A szóban forgó végfok pedig már alapjaiban félre lett tervezve, mert hát a P és N csatornás eszköz nyitófeszültsége eléggé eltér egymástól, ezért nem is lehetnek egyformán nyitva ugyanakkora Ugs feszültségre. De örülni kell annak hogy valakiknek ez is tetszik, nekem nem jött be, és a hangja sem.
De örülni kell annak hogy valakiknek ez is tetszik
Ilyen szerencsétlen, rossz hallású, emberek is élnek a földön.
Üdv lenne egy két kérdésem a vf 3 kapcsolatban. kb mekkora trafót javasoltok neki? Illetve ha rákötöm egy 16R-es hangszóra akkor mekkora lesz a maximálisan kivehető teljesítmény? A fórum elején olvastam, hogy volt aki csalódót, volt aki nagyon megszerette, azt szeretném megkérdezni, hogy mire érzékenyek, mire érdemes figyelni?
+-17V-os táp esetén a kivehető teljesítmény 16Ohm-on.P= U2/2R=172/32= 9W, de ez kevesebb lesz pár Wattal a tápösszeesés miatt. A szaturáció nagyon kicsi.
9W esetén, sztereó rendszernél 18W a max kimenő, ez 65-70%-os hatásfokot feltételezve, egy 25VA-es 2*12V-os reduktor már jó hozzá. A neten fellehető erősítő áramkörök közül, messze legjobb ár-értékarányú kapcsolás. Van aki szidja meg becsmérli, de Ő sem tud jobbal előállni.
Akkor ez 4-Ohm esetén P=172/8=36W tehát sztereóban 80W-os trafó elég neki.
Sziasztok! Eldöntöttem kipróbálom ezt a kis kapcsolást.(vf3). Szétszedtem egy erősítőt, doboza, trafója, egyenirányitás és szürés(2x6800uF) használható belőlle. A trafóból +/-15.5V jön ki(persze függ a hálózati fesztől is). Leginkább fiókból építkeznék. A fet párosításom irfz44n és irf9450n lenne. (régebben mondták hogy az irfz44n miatt csak +/-25V a max amit használhatnék ha erősítőt szeretnék belőlle) Milyen nyáktervet ajánlottok hozzá? Másik kérdésem még az lenne, hogy itt is mint az eredeti vf2nel a a diodát es a 470/820 ohmos ellenállással sorbakötve rákell tenni a fetre? Gondolom a mellékelt tápról bírja a 4 ohmot is, ami nem lenne hátrány.
|
Bejelentkezés
Hirdetés |














