Fórum témák
» Több friss téma |
Nézted a rajzot, amit belinkeltem? Pont fordítva kéne. Ez az erősítő sokmindent kibír, és alapvetően vonalszint körüli jelúton kötözgetsz, de azért jó lenne nem összezárni két forrást.
Hibakeresési kör szűkítve. Egyforma hangszínnel szól. Most már csak más hangerőn szól a két csatorna, de ez szerintem a kábel hibája, vagy a telefoné, mert számítógépről hallgatva egyformán szól. Most melyik résznél kezdjek el kutakodni?
Igen, néztem. Nem zártam rövidre, negatívot a negatívval kötöttem össze.
Ha SC 74 75-öt párhuzamosítottad, akkor semmi forrásbeli hiba nem mehet be,m telefonról sé számítógépről ugyanúgy kell szólnia, ott valami a méréseddel nem jó.
Ha hangerő különbség van, akkor az után alévő ponton végezd el a párhuzamosítást, de szerintem a balance poti lesz ott már az oka.
A negatív-negatív rövidre zárja a két forrást, vagyis a két opamp kimenetét, de jelen kapcsolásban nem okoz maradandó problémát...
Sziasztok!
Ha valakinek van ilyen erősítője és lemérné a panelt pontosan, megköszönném. Újrarajzolnám, aztán megosztom.
Koszonom szeeepen.
![]() Na jó, de pontosan, vagy pont nélkül?
Igazából a magassága érdekelne, de úgylátom nincs ilyenje senkinek.
Sziasztok!
Ismerősnek elvállaltam egy EA7386S erősítő kontakthiba-mentesítését, ami sikerült is - ami a kapcsolókat illeti -, de az egyik oldal utána is torzan, bizonytalanul szól. Tegnap némi méregetés és átnézés után a következőre jutottam: - végfok tápfeszültségek tökéletesek - érezhető melegedés alig van - égésnyom sehol, a huzalellenállásokon sincsen (a panelon barnulás se) - az egyik oldalon 550 mV körüli B-E feszültségeket mérek a végtranzisztorokon (természetesen megfelelő előjellel), a másikon viszont mikor hogy, de most épp leginkább 0-t. (De volt egyszer 190 mV körül is.) - a nem jó munkapontba beálló tranzisztorok is hasonló nyitófeszültséget mutatnak, ha leforrasztom a kábelét és multiméterrel rámérek diódaállásban. Ami az igazán érdekes benne, hogy tegnap egyszer csak észhez tért és utána tök szimmetrikusan beállt mindkét végfokozat erre a feszültségre, és akkor jól is szólt mindkét fele. Ma reggel bekapcsolom, és most fél óra "melegedési idő" után is 0-n marad a hibás csatorna. Ez alapján én a végtranzisztor problémát nem érzem reálisnak, inkább valami kontakthibát még. Gyanúm az egy db trimmer a modulon (eleve a kettő csatornáé látványosan máshol áll mechanikusan), ami kinézetre ugyanaz, amit a BRG motorvezérlőkből gondolkodás nélkül dobálok kifele a szegecsnél megszakadásaik miatt. De ha ennek semmi köze nem lehet hozzá, akkor nem nyúlok hozzá, mert a beállítására gyári adatot nem találtam a kapcsolási rajzon. A hozzászólás módosítva: Márc 20, 2023
Szia!
Pedig, lehet, hogy megérne egy poticserét. Elvileg a nyugalmi áramot állítják vele, azt meg megtudod csinálni.
Szia! A végtranzisztor emitter-ellenállásán mérj feszültségesést, VR39-VR40. Hideg állapotban 10 mV-ot (=20 mA nyugalmi áram) állíts be a trimerrel.
Ez alapján az van, ami a B-E feszültségből is látszik. A jó csatornán 7,8 mV (kicsit kevesebb, de nagyságrendileg okésnak tűnik), a másikon kerek 0. Nézek potmétert holnap és utána próba. Az új potival indításkor melyik végállásban legyen, amelyikkel inkább ismét 0-ról indul, minthogy azonnal megfusson és leégjenek a tranzisztorok?
Papírforma szerint:
- ha szakadt a trimmer, akkor minimális a nyugalmi áram, - rövidzár esetén maximális. Szükség esetén fix ellenállással is próbálkozhatsz, rettenetesen nagy bajt talán nem csinálsz vele...
A potenciométert a bekötési pontjai közötti legnagyobb ellenállásra állítsd!
Ilyenkor nagyon hasznos a hálózati vezeték egyik ágát egy 40-60 W-os hagyományos izzóval megszakítanod. Ha véletlenül egymásra nyitnának a végtranyók (nagy valószínűséggel a trimmer a hibás alkatrész, de bármi más is adódhat) az izzó 10-20 W-ra korlátozza a készülékre jutó teljesítményt, amit a tranyók vígan elviselnek.
Potméter cserére nem állt helyre a működés. Folytattam volna a T17-en méréssel, mire egyszer csak beindult..
Úgyhogy most várok, hagyom kihűlni, hátha megint produkálja a hibát, és akkor annak a mozgatásával fogom kezdeni. A forrasztási pontok nem repedtek, de valahol találkoztam már lötyögő lábú alkatrésszel..
A rajzon van 1,1 V és -1,1 V mérési pont, azokra mérj rá, ha visszatér a hiba!
Esetleg, ha már úgyis a kezedben van a végfok, lemérhetnéd a panel magasságát, hogy megrajzolhassam.
Pont ezt akartam csinálni, erre helyrejött ugye.
De aztán sikerült reprodukálni. Elkezdtem egy műanyag pálcával nyomkodni az alkatrészeket (közben az emitter ellenállásra ráforrasztottam két banándugós kábelt, hogy folyamatosan lássam a változást), és a T16-hoz érve vált bizonytalanná a működése. Alaposabban megnézve nem is véletlenül. Annak viszont a forrasztása törött, a bal szélső láb a keretezett részen belül. Újraforrasztva egyelőre jó, de akkor már lehet alaposabban átnézem mindkét modult. A hozzászólás módosítva: Márc 22, 2023
Elkészült végre ez is.
Az alkatrészek lábait képzeljétek oda. A hozzászólás módosítva: Ápr 30, 2023
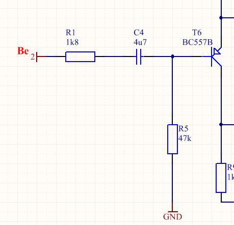
Nézegetem a gyári panelt, ott 4u7-el kezdődik, majd soros 1k8, onnan 47k megy GND-re.
A kapcsoláson, 1k8-al kezdődik, majd soros 4u7, onnan 47k a GND-re. Miért? Melyik a jó?
Soros R és dc leválasztó C hangfrekinél szerintem teljesen mindegy.
Idézet: „Ismerősnek elvállaltam egy EA7386S erősítő kontakthiba-mentesítését, ami sikerült is - ami a kapcsolókat illeti -, de az egyik oldal utána is torzan, bizonytalanul szól.” Alapvetően érintkezési hibáknál, minden esetben érdemes átnézni a forrasztások, vezetékek állapotát, és csak utána méregetni, működő készüléknél.
Sziasztok!
Ez meg, sokkal 7386S-ebb lett. A kép nem jó, mert nemhogy nyákot tervezni, de fényképezni sem tudok. ![]() Majd belenyomkodom az alkatrészeket és leképezem nektek úgy is.
Na, beleragasztottam az alkatrészeket.
Sziasztok,
Itt hagyom, talán még másnak is hasznos lehet. A Rádiótechnika 1989/2 lapszámából származik; az első oldalon megtalálható kapcsolási rajz mellett lévő német nyelvű leírás magyar változata, plusz a kapcsolási rajz. Van benne hasznos infó a végfok beállítása kapcsán is.
Kedves djhans, nagyon köszi ezeket az ötleteket, egy éve kínlódok vele, hogy a bal csatorna véletlenszerűen elnémul. És valóban, nyomkodtam, pattintgattam a monitor gombot illetve a fejhallgató csatlakozót ki-be, és valóban megjavult. Eddig azt vettem észre, hogy ha teljesen felhagosítom, akkor visszajön a bal csatorna, vagy ha egy kis vezetékkel "megbrummoztatom" a phone bemeneten
Sosem gondoltam volna, hogy egy power amplinál ilyen érintkezési problémák lehetnek a teljesítmény kimenet felé. Igazából a kapcsolási rajzot nézegetve elgondolkodtam, hogy ezek talán nem igazán profi megoldások... Most gondolkodom, hogy söntölöm a monitor kapcsolót és fejhallgató csatlakozót is, sosem használtam még őket a jóöreg cuccon. Köszönettel, üdv, WB
Hű, a rendelkezésemre álló kapcsolási rajz - vagy innen származik vagy máshonnan, már nem emlékszem,- de azon nem szerepel, hogy a hangerő szabályozó poti subpanelhez egy K jelű csatlakozó megy... és az volt kicsit kontaktos, megmozgattam, és jó lett, aztán lehúztam, visszadugtam, biztos, ami biztos. Most stabilnak tűnik, de egy profi kontakt spray még majd nem árt a potira és a csatikra sem. Üdv, WB.
|
Bejelentkezés
Hirdetés |













