Fórum témák
» Több friss téma |
Fórum » 2300W-os Sarokcsiszoló, fordulatszám Szabályozása
Témaindító: istdavid, idő: Aug 10, 2010
Témakörök:
Szia! Nem igazán feszültséget szabályoz, hanem áramot a lágy indító. A triak talán felmondta a szolgálatot. Hogy kizárjuk a motor hibáját, a szabályzót kiiktatva (áthidalva) kellene beindítani a motort. A szabályzó az kis, lapos tokozású, hűtőlemezzel ellátott dobozban van? Készülék típus?
Black&decker P59-23 a készülék. Ami a táplálásnál van "doboz" ez van ráírva:Marquardt E6/E0 és 16A 250V
De ennyi adat csak egy szimpla kapcsolón szokott lenni...akkor hol a lassú indító mert eddig úgy indult.
Az nem az lesz amit keresel. Annak a légáramban kell lennie, bent a szénkefék vonalában és jól szellőző helyen, ugyanis a ventilátor, üzem közben rászívja a levegőt a jobb hűtés érdekében.
Szétszedtem egy noname nagy flex lágyindító egységét amin jól látszik a túlterhelés nyoma.
Üdv Mindenkinek!
Nekem is hasonló probléma lenne a sarokcsiszolóval. Annyi a különbség, hogy ez egy Einhell nagyflex. Szintén ez a "lágyindításért" felelős elektronika romlott el(teljesen megegyező kinézetű az előző hozzászólásokban tárgyaltéval). Kerestem több boltban is, de sajnos nem tudtak adni, igaz már két-három évvel ezelőtt volt. A gyakorlatban mi a szokás? Javítani szokták-e ezeket az elektronikákat, vagy pedig valahonnan beszerezhető, esetleg hasonló új? Ismerős kiiktatta, de sajnos a gép kezelhetetlen, túlságosan rezeg. Előre is köszönöm! Várom válaszukat! Minden jót! Üdv.
Sziasztok!
Nekem az volna a kérdésem ,hogy egy sima Kinzo márkájú 500 wattos sarkcsiszoló ,ami 11000 fordulatszámú ,azt egy sima pótméterrel lehet -e állítani a fordulatát legalább 6000-es fordulatra,mert a lamellás filckorongom annyit bír el,én csak ezzel polírozni szeretnék. köszönöm
Szia! Építeni kell egy ilyen áramkört és azzal lehet szabályozni a fordulatát.
A hozzászólás módosítva: Nov 11, 2012
Sziasztok!
Segítséget szeretnék kérni, szabályozás témában. A napokban raktam össze egy kivénhedt szabályzós gépet. Az elektronika ki van öntve, egyedül egy triac van egy kis alumínium lapra szegecselve. A motor tengelyén egy műanyag kis kupakban pedig egy kis mágnes darab. Ez a jeladó. Hasonló tudású gépek 50k, de inkább drágábban vannak. Ezért arra gondoltam, hogy mi lenne, ha egy mezei gépet patkolnék meg egy kis mágneses jeladóval, amihez egy megfelelő elektronika van csatlakoztatva? Elektronika milyen kellene hozzá?
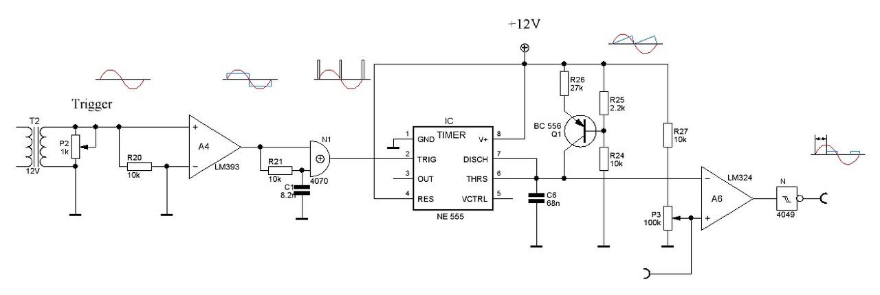
Hello, egy ilyesmi kapcsolást lehetne például, nálam bevált, szépen adja nullától, hisztéria nélkül, feszültségarányosan, ami ugye a fordulat/nyomatéktartó szabályzás feltétele. Valami generátor kell hozzá....
Azt hogy érted, hogy generátor kell hozzá? Tachogenerátor, pl. egy pici dc motort meghajtani és ennek felvenni a fordulatszám/feszültség egyenesét?
Ha a kapcsolást csak úgy használod ahogy a rajzon van, akkor a P3-mal beállítod a fordulatszámot, üresjáratban, de amikor odatolod neki a szerszámot, akkor a fordulatszám leesik. Célszerű tehát a fordulatszám leesésekor gázt adni. Igen, ezt egy fordulatszámmérő figyelné, a mellékletben mutatottak szerint. Ez csak egy különbségképző, ami a fordulatszám és az alapjel különbségét képezi, de figyelembe kell venni az előjeleket, mert a fázishasító itt fordítva működik, kis feszültségre állít nagy teljesítményt. Az inverter elhagyásával és az utolsó OPA bemeneteinek felcserélésével valószínűleg meg lehet fordítani és ezzel egyszerűbbé is válik a kapcsolás. Ezt nem próbáltam ki. A szabályzást kipróbáltam, nagyszerűen tartja is a fordulatszámot, de azt egész alacsonyra nem tudtam levinni, hogy miért azt nem tudom. Az én esetemben, ami egy mosógépmotor volt a tachométer AC-t adott annk az egyenirányítóját láthatod a rajz bal alsó részénél, max 12V-os fordulatszámot céloztam meg, ott határoltam, hogy a tápnál nagyobb ne legyen. Ja az RV1 csak a tacho jelének a szimulálására van ott, a valóságban az egyenirányító feszültsége van azon a ponton.
A tachométer fordulatszám-feszültség görbéjével szerintem nem kell törődni, mert ha a határokat nem lépjük túl, akkor a szabályozás automatikusan be fog következni, bármilyen görbe legyen is az. A fordulatszámot addig növeli, amíg a tacho az alapjelet nem adja. A hozzászólás módosítva: Feb 5, 2013
Sziasztok!
Nem teljesen flex de hasonló gondom van. Felsőmaró az áldozat, Ferm FBF-6E típusú, 550 W-os. A tetejében lévő elektronika megadta magát : A potmétere kapcsolós kivitelű. A maximum fordulatra tekerve kattan egyet,'kiiktatja az áramkört : ekkor a motor rendesen működik. Lejebb tekerve el sem indul,ezért gondoltam,hogy rossz a szabályzó. Szészedve egy 'hagyományos' triacos szabályzó lapul,de egy valami nem világos. A bejövő 230 V-ra párhuzamosan van kötve egy 0.22 µF 275 VAC kondi,majd mindkettő szál ferritre van tekerve. Innen az egyik szál megy egyből az egyik tekercskivezetésre,a másik pedig az elektronikába. Az elektronika kimenete innen a másik tekercsre megy,viszont van egy 3. szál,a zöld vezeték. Ez az egyik oldalon a kefetartó melletti kis sarura megy,rendeltetése ismeretlen. Látszik,hogy a bejövő vezeték és a zöld vezeték között volt egy alkatrész,valószínűleg kondenzátor. Mi lehetett a szerepe? Úgy látom,a triac is cserés,a lábai elfáradtak már...Újra kellene építenem a szabályzót,ebben kérnék egy kis segítséget! Köszönöm szépen! A hozzászólás módosítva: Márc 17, 2013
Sziasztok!
Szeretném kérdezni, hogy 230-as flexben tönkrement a lágyindító. Nem tudná valaki, hol lehet kapni készen? Üdv
Szia! Szerintem csak a triakot kellene kicserélni, mert általában az szokott tönkre menni. Ha nagyobb feszültségűt és áramút raksz bele az nem lesz baj de a lábak bekötési sorrendjére oda kell figyelni. Bővebben: Link Bővebben: Link Ez utóbbi linken találsz smd alkatrészekkel megépített változatot is.
Kedves Elektronikások!
A következő problémával küzdök. Van egy Bosch GKS 66 CE körfűrész, amelynek a fordulatszám szabályzója elromlott (1 607 233 030 kód alatt fut a Bosch-nál), viszont az új nagyon drága (kb. 22EFt). Kibontottam az elektronikát abból a kék "valamiből", amit ráöntöttek, de több alkatrészről lehozta a jelzéseket, amit nem lehetett megmenteni. Van esetleg arra ötlet, hogy egy ilyen lágyindító + fordulatszabályzó elektronikának van-e kapcsolási rajza? Vagy esetleg javított már közületek ilyet valaki? Szeretném az eredeti panelt megtartani + megmenteni... ![]() Előre is köszi a segítséget és a válaszokat! Üdvözlettel: olika76
Hello! Talán tudnánk, ha látnánk a "képét" és leírnád a "230-as flex" típusát...de így NEM a válasz!
Hello! Ha már "kibontottad", akkor akár le is fotózhattad volna nekünk (mindkettő oldalát)...köszi.
Bár körfűrész egy sarokcsiszolós fórumban... A hozzászólás módosítva: Szept 24, 2016
Köszi az észrevételt, le fogom fotózni. Azért bátorkodtam ide is írni, mert szabályzással foglalkoztatok.
Megnéztem, de a hírdetett szabályzó teljesen más. Van benne külön IC, ami az enyémben nincsen. Csinálok majd fotókat a panelről, hátha segít.
Az egy 400W-os dekopír fűrészhez való...a körfűrész meg 4X nagyobb teljesítményű!
A hozzászólás módosítva: Szept 24, 2016
Sziasztok.
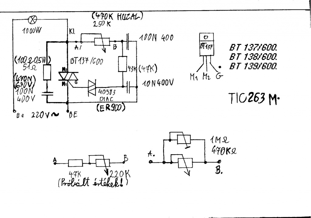
Egy 900W-os sarokcsiszolóhoz szeretnék egy fordulatszámszabályozót építeni. Tudnátok egy kapcsolási rajzot küldeni melyen az alkatrész értékei is szerepelnek a 900W-hoz? Előre is köszönöm.
A zárojeles vagy az anélküli értékekkel kellene megépíteni?
https://www.hobbielektronika.hu/forum/getfile.php?id=182342
A zárójelekhez tartozik az ábra alján, a "kipróbált értékek".
Kedves Szabályzósok!
Jó régen nem jelentkeztem, pedig ígértem pl. képeket. Nos, a szabályzó megmentése készen lett, sikerült 1 év alatt mindent kideríteni azokról az alkatrészekről is a Bosch fordulatszám szabályzón + lágyindítón, amelyek TELJESEN elégtek. Hamarosan felteszem a kapcsolási rajzot, és persze minden egyebet, ugyanis más is kerülhet ilyen bajba, ráadásul a szabályzó már régen nem kapható. Hozzáteszem, az egyik segítség abban jelentkezett, hogy egy hasonló gép, hasonló szabályzója (csak egy triak más) még épp volt. A másik nagy segítség a kollégám volt, aki igen jó szakember. Igyekszem hamar felrakni a képeket! A késlekedés oka, hogy még nem kaptam vissza a cuccot. Üdvözlettel: olika76 A hozzászólás módosítva: Júl 15, 2017
Sziasztok nekem egy olyan kérdésem lenne hogy egy furógép
Fordulatszabályzós gombját rá lehetne kötni egy flexre?
Szia, én egy porszívóét tettem rá, a fúrógépé valószínűleg kis teljesítményű lenne. Amúgy nem volt nagy sikerem vele, mert kevés volt a nyomatéka alacsony fordulatszámon. De ha ez kell...
A hozzászólás módosítva: Jan 3, 2019
Sziasztok lenne egy flexem ami megállt szétszedtem és nem tudom jól látom de az rv2 helyröl mintha hiányozna valami bocs a leirásért de elég amatőr vagyok ebbe jól látom? Ha igen segitenétek mit keresek. Ez egy parkside pws 125 f5 tipusú gép
Lehetne ott egy kis trimmer potenciométer... Bővebben: Link
|
Bejelentkezés
Hirdetés |















