Fórum témák
» Több friss téma |
És így valahogy lehetséges lenne?
De ez sem jó,mert a két külső monostabilnál nem kapcsolná semmi a motorhoz tartozó relék tranzisztorát.
A monostabilok kimenetei még gombnyomás után sokáig fent maradnak, így két egymás utáni ellentétes nyomásnak mi a következménye? Amit tennék, a motor vezérlő részét (nem a gyengeáramút) űgy alakítanám ki, ha egyik irány húz megy ha a másik akkor is, ha mindkettő akkor leáll, ha egyik sincs akkor is áll. Így biztonságosabb, és talán könnyebb a gyengeáramú részt is megvalósítani.
A hozzászólás módosítva: Júl 7, 2016
Elvileg itt is úgy van. Ha megnézed, ha a sztepper megy es megnyomod valamelyik gombot akkor a szteppert lekapcsolja, es ha megy valamelyik monostabil akkor sem a szteppert sem a masik monostabilt nem tudod kapcsolni mert a relé NC oldalára vannak kötve.
Ha a stepper állandó jelet ad a monostabilnak, akkor a monostabil le fog kapcsolni?
Hello! Az attól függ, hogy hogyan van indítva. Ha differenciáló tagon keresztül, akkor lekapcsol. Ha közvetlen jelszinttel a Trigger (2-es láb, gondolom 555 lenne a monostabil), akkor amíg a 2-es alacsony szinten van, addig a kimenet magas. Kivétel, ha Reset van. Ha a késleltetés ideje még tart, mikor magas lesz a Trigger szintje, akkor folytatódik a késleltetés. Ha ezen időn felül lesz magas,akkor azonnal alacsony szintre vált a kimenet.
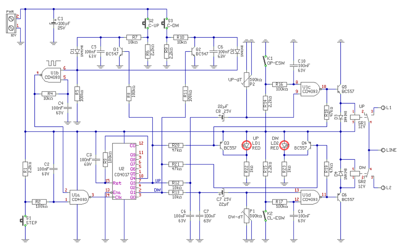
Relékkel is lehet logikai áramköröket létrehozni. De néha az idő hazárdot nehezebb észrevenni, mint logikai áramkörök esetén. (Mivel a reléknek van meghúzás és ejtés idejük, ezen idő alatt a jelek egyidejűsége nem biztosított. IC-nél is van működési idő, ugyan úgy figyelembe kell venni, csak átláthatóbb a dolog.) Megrajzoltam, hogy ezekkel az áramköri elemekkel, kb. hogyan lehet megoldani a dolgot. Hogy működik-e, azt megtudod ha összeállítod. Kicsit a működésről.. - Az U2 ugyan úgy a Stepper feladatot látja el. De a központi kapcsolójel, nem a monostabilt indítja el (mellesleg itt nincs is ilyen) hanem a Steppert lépteti a kívánt funkcióba. - A táp bekapcsolásakor C3 Reset funkciót hajt végre, így a Stepper alaphelyzetbe áll be és nem működtet semmit. - A léptetést két úton lehet véghezvinni. "Hagyományosan" a STEP nyomógomb megnyomásával, vagy az a gyors beléptetéssel. Ezt az U1b ütemadó végzi. - Ha megnyomjuk a C-UP vagy C-DW gombot, akkor pld. az R7 és D1-en keresztül, az U1b 6-so lába magas szintre kerül. Az ütemadó elindul, és U1a-n keresztül lépteti a Steppert. - Ha a Stepper Q3 "UP" kimenete magas lesz, akkor Q1 tranyó alacsony szintre húzza az R7-et. Leáll az ütemadó, és ebben az állásban marad a Stepper. Természetesen a C-DW is ugyan így működik, csak DW állásban fog a Steper megállni. - Ha a Steppert kézzel, vagy a centrál jellel a kívánt funkcióba léptettük, akkor az UP vagy DW kimenet magas szintre kerül. A jel rákerül pld. az R13-C7 integráló tagra. Ez késlelteti a relé meghúzását. Így a funkcióra történő gyors beléptetés alatt a relé nem tud meghúzni, míg a Stepper a kívánt funkcióba be nem áll. - Az időzítést a C7-P1 differenciáló taggal állítjuk be. Amikor DW jel megjelenik, a változást a C7 átviszi U1d 13-as bemenetére. Az magas szintre vált, míg fel nem töltődik a C7. Ekkor az U1d kimenete alacsony szintre vált, és a relé meghúz. Ha letelik C7-P1 idő, akkor az U1d kimenete ismét magas szintre áll és a relé elejt. De elejt akkor is, ha a CL-ESW végállás kapcsoló (elfelejtettem átnevezni DW-ESW-re) bekapcsol. Ez egyből magsa szintre állítja az U1d kimenetét és a relé elejt. - Már csak a Led jelzés van hátra. Az LD2 led akkor jelez, ha a DW kimenet magas szintű, és az U1d is már elejtette a relét. Ekkor Q4 lezár, és világíthat az LD2. Vagy is jelzés akkor van, ha a Stepper DW állásban van, és a relé (már az idő letelte miatt, vagy mert beért a végállás helyzetbe) elejtett. Ha a Stepper bármely más funkcióban van, akkor a Led sötét lesz. - A C-UP vagy C-DW által beléptetett Stepper vezérlés alatt, megnyomjuk a STEP nyomógombot, a megfelelő motor leáll. A Centrál bementek közvetlen párhuzamosíthatóak, az együtt működtetéshez. Remélhetőleg így is fog működni, ahogy leírtam.
Sziasztok!
Szeretnek egy riasztot epiteni, ami egy lezernyalab pillanatnyi megszakadasakent erzekeli, hogy egy ajtoban athalad valaki. E pillanatnyi nyalabszakadast egy fototranzisztoros erzeleko figyelne, ami vegso soron egy szirenat meghajto rele meghuzasat eredmenyezne, ami azonban a lezernyalab folytonossaganak helyreallasakor nem engedne el ujra, tehat angolosan relay-latchkent mukodne. A feladathoz rogton az 555 IC jutott eszembe, annyira azonban sajnos nem ertek a mukodesehez, hogy nullarol tervezzek egy ilyen aramkort, ugyhogy inkabb igyekeztem egy hasonlo funkcioju kesz kapcsolast attervezni. (A jobb oldali paint-remekmu a csatolmanyban) Rapillantanatok, hogy szerintetek megvalositja-e a fent leirt mukodest, vagy sem? Koszonom szepen, es bocs az ekezetek hianyaert, angol a klaviaturam.
Ezt a kapcsolást csináltam.Működik,de hogy kell méretezni?Mert nagyon könnyen le tudom fogni a motort.A Fet helyett egy bc337-as tranzisztort tettem.
BC337-tel egy 50-100 mA-es motort hajthatsz vele. Az se mindegy, hány voltról megy, valamint ha nincs bázisellenállás, tönkrevágod a BC-t és a 555-öt is. Melyik hal meg hamarább.
Ez így fethez van alkotva, de annak se normális a rajz szerint, a gate kör nem jó. A minimális táp oda 10 volt legalább, hogy kapjon a fet 8-8.5 volt gate feszt.
Van egy jó kapcsolásod?Vagy hogy kell méretezni a bázisellenállást?Melyik tranzisztor jó?Pl a bc212-es jó?
Az ellenállás értéke 555 táp / kb a motoráram /10 .. /20. . ezek a pici tranzisztorok csak pici motorokhoz jók. válassz méretben is nagyobb tranzisztort. Ic minél nagyobb legyen katalógus szerint. BD241 már kicsit jobb. Ha veszel akkor viszont fetet vegyél, jobban jársz, az nem fog melegedni. A motorodat 5v táprol használva csak akkor nem bírod lefogni, ha valami áttételeset választasz.
A hozzászólás módosítva: Aug 15, 2016
Nem kell ide különös kapcsolás.. írd be, milyen a motor - hány ampert fogyaszt és hány voltról megy.
Az 555 menjen szerintem 12 voltról, így már lesz elegendő gate fesz - tegyél a kimenete és a gate közé 56 ohmot, a gate és a source közé 10 kohmot. A motorral párhuzamos dióda árama legyen egyenlő a motor áramával.
RF-280
Voltage: 3 V Speed: 5500 RPM Current: 60 MA Voltage: 6 V Speed: 11200 RPM Current: 90 MA Voltage: 9 V Speed: 16000 RPM Current: 240 MA
Ide elég akkor 1 amperes fet is és 12 voltról pwm-mel le tudod annyira szabályozni.
Gondolod meglepő, hogy egy max 2W-os motort le tudsz fogni?
Sziasztok!
Segítene vki, hogy lehet 555 IC-vel egy 9v-os áramkörben megoldani, hogy ne négyzet jelet kapjak? Egészen pontosan 6mp-et működne a fogyasztóm 30-at nem. Előre is köszi!
Szia!
Keress a képek között olyant, ahol a 7. és 2,6. lábak között találsz egy potit és 2 db kis diódát. Azzal tudod beállítani a kitöltést, azaz a be-és ki állapotot a 3. lábon, a kimeneten. Rögtön az elsőn már láthatod is az elvét. Csak az értékeket kell megváltoztatnod. A hozzászólás módosítva: Aug 24, 2016
Az azért hozzá tartozik, a fogyasztót a tápfeszültség + pontja és a kimenet (ic 3 láb) közé kell kötni.
Köszi a segítséget! A T1 az a pozitív idő intervallum, nem fog fordítva működni, vagyis 30 mp-et működik, 6-ot nem?
De pontosan. Proba megírta, pld. mi a lehetőség. Egyébként nem írtad, mit is szeretnél vele működtetni. Mert pld. egy P-Fet beépítésével, a kimeneti jelet meg lehet invertálni (fordítani).
De számtalan egyéb megoldásra is lehetőség van, ahogy Ferci is írta. 5-30-UD A hozzászólás módosítva: Aug 24, 2016
Köszi a segítséget! Tegnap megcsináltam, és működik! Igaz a C2-t és a C3-at kihagytam.
Azok mi célt szolgálnak?
A c3 az a tápfeszültséget szűri, c2-ről én pontosan nem tudom mit csinál, de ha nem használjuk azt a lábat akkor oda 10n-t javasolják.
Hello! Az 555-ben van egy belső referencia osztó. (2/3-ad és 1/3-ad tápfesz) Ennek az osztónak felső tagja van kivezetve az 5-ös lábon. Ha nincs szűrve, zavarérzékeny lehet az 555 működése.
Ha jót akarunk, akkor ezt és a tápfesz szűrést soha nem hagyjuk el. A hozzászólás módosítva: Aug 26, 2016
Sziasztok!
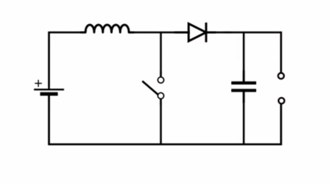
DC Boostert szeretnék építeni, egy 555-ös IC és NPN tranzisztor segítségével. Rengeteg kapcsolást találtam a neten és fogalmam sincs melyik lenne számomra használható. Ha valakinek van ötlete hogy mit és hogy kéne összekötnöm az IC-vel, az legyen szíves, küldjön nekem egy rajzot, vagy szöveget, vagy bármit, ami segíthet. Előre is köszi!
Hello! Ez számomra kb. így hangzik. "Autót szeretnék építeni motorral és kerékkel."
Ha Te nem tudod vagy nem közlöd mit is szeretnél építeni, akkor szerinted mi honnan fogjuk tudni?
Elnézést, igazad van, túl általánosan fogalmaztam. A DC booster 12Volt tápfeszt kap. A tekercs fogalmam sincs mekkora, csak beletettem azt ami volt itthon és ha gomb van a tranzisztor helyén akkor működik a booster, szóval nagy baja nem lehet... 1N4007-es diódát kapott, ami elvileg bírja a magasfeszültséget. A kondenzátor egy 1000V, 680µF-os. Működni működik, de ilyen ,,gomb nyomkodós" módszerrel, ezzel pedig kínkeserves ujjgörcs árán lehet előállítani 100Voltot. Nekem pedig kb 300-350 kéne. Szóval gondoltam egy 555-ös gyorsabb mint én, tranzisztorom van egy rakás, ami elbírja a 12Voltot. Mértem a gomb feszültségét, ezt soha nem haladja meg. A kapcsolási rajzot mellékletben találod. NPN tranzisztort szeretnék a gomb helyére tenni
A hozzászólás módosítva: Aug 26, 2016
Hello! Ezzel a kérdéssel a DC-DC konverter topikba jelentkezzél, vagy a villanypásztor topikba. Gondolod, ha a "gomb feszültsége" nem haladná meg a 12V-ot, miből képződne a 300-350V? Az, hogy Te egy műszerrel 12V-ot mérsz, az nyugalmi helyzetben van. De mi van kikapcsoláskor? Nézz utána a nyitási indukció, vagy a Flyback kifejezésnek.
Sziasztok
Remélem, jó helyen keresgélek. Időzítő kapcsolást kerestem. Olyat, ami mondjuk 10perc szünet és utána 5 másodperc relé behúzást csinál. Természetesen utána újra kezdi. Segítséget köszönöm.
Szia!
Ilyen extrém időkre már elég meredek az 555-ös időzítése. Inkább fogj egy CD4060-t és egy CD4082-t. A 4060 frekijét úgy állítsd be, hogy 10 perc múlva a legfelső 3 helyiértékű kimenet 1-re álljon be ( az alacsonyabb helyiértékek nem érdekesek ), ezekre rákötöd a 4082 3 bemenetét ( a 4. "1"-re ). A mások négyest rakd tápra. A kimenetére köss rá egy tranyót "fázist" fordítani és egy 555-ös monostabilt, ami 5 sec-ig ad 1 szintet a kimenetén. A hozzászólás módosítva: Szept 1, 2016
|
Bejelentkezés
Hirdetés |







Rapillantanatok, hogy szerintetek megvalositja-e a fent leirt mukodest, vagy sem? Koszonom szepen, es bocs az ekezetek hianyaert, angol a klaviaturam. 








