Fórum témák

» Több friss téma
Fórum » 555-ös IC-s kapcsolások
Lapozás: OK   158 / 191
(#) xpedient válasza proba hozzászólására (») Máj 30, 2016 /
 
Zárt térben, sötétben van az eszköz, tehát alkonykapcsolóval nem megvalósítható. Én egy egyszerű pár 100 Ft-os 220V-os időkapcsolóra gondoltam először, de azon 30 perc a legkisebb kapcsolható időtartam, tehát az meg azért nem jó.
(#) proli007 válasza xpedient hozzászólására (») Máj 30, 2016 /
 
Hello! Például..
(#) Massawa válasza xpedient hozzászólására (») Máj 30, 2016 /
 
Egy ébresztöora (vekker) még a legrosszabb is perces pontosságu.
(#) (Felhasználó 51715) hozzászólása Máj 31, 2016 /
 
Sziasztok!

Az alábbi áramkör 2N3055-tel alkalmas 400 LED dimmelésére?

A választ előre is köszönöm.

dimmer.png
    
(#) ferci válasza (Felhasználó 51715) hozzászólására (») Máj 31, 2016 /
 
Szia!
Ha BC helyére pl. BD137..139-et teszel és azzal hajtod a 3055-öt, akkor még elmegy.
Szerintem tegyél be inkább egy 10-20 amperes fetet a BC helyére és azzal dimmeld direktben a ledjeidet. 400 led az több amper, beállítástól függően.
Egyszerűbb és jobb is.
(#) Bakman válasza (Felhasználó 51715) hozzászólására (») Máj 31, 2016 /
 
Ez egy alapvetően hibás kapcsolás. Olyat keress, aminél a 3-as láb van használva tranzisztor, de inkább FET meghajtására.
(#) ferci válasza Bakman hozzászólására (») Máj 31, 2016 /
 
Nem hibás az arajz, mert a BC 1k-n keresztül kap bázisáramot, ha a discharge láb nincs testen és a BC-nek elég.
A többit meg leírtam úgyis.
(#) Bakman válasza ferci hozzászólására (») Máj 31, 2016 /
 
Pedig hibás, legfőképpen FET-et így hajtani (azt javasoltál), pláne, ha az nagyobb áramokat kapcsol. Volt már ebből kérdés, hogy miért fűt a FET. Az 555-ös IC-nek van egy fél H hidas kimenete, ami viszonylag terhelhető mindkét irányból, erre a nyitott kollektoros lába van használva...
(#) ferci válasza Bakman hozzászólására (») Máj 31, 2016 /
 
Ez tiszta... gondolom, nem 10 kHz-en dimmel ledeket..
(#) Bakman válasza ferci hozzászólására (») Máj 31, 2016 /
 
Pedig könnyen lehet. Az ilyen PWM kapcsolásoknál általában több kHz-re vannak beállítva a kimenetek, teljesen felesleges. Motor hatásfoka csökken nagy frekvencián, LED-hez meg teljességgel felesleges.
(#) ferci válasza Bakman hozzászólására (») Máj 31, 2016 /
 
Ez a kapcsolás kb. 300 Hz-en megy.
Most nem motorról van szó.
(#) Bakman válasza ferci hozzászólására (») Máj 31, 2016 /
 
Nem is, hanem az alapvetően hibás kapcsolásról. Azt már meg sem említem, hogy a kapcsolt eszköz és az 555-ös ugyanazon tápfeszültségen van.
(#) nyemi válasza (Felhasználó 51715) hozzászólására (») Jún 1, 2016 /
 
Szia.
Én azt mondom, hogy tegyél egy Logik fetet a tranzisztor helyére az R1-1K felejtsd el, a 3-7 lábat meg kösd össze. így a fet vezérlése és a C1-töltése és kisütése szinkronba lesz egymással. Például a fet lehet egy IRL540-nes a gate elektródáján soros 15ohm-al.
(#) Kokany82 hozzászólása Júl 6, 2016 /
 
Sziasztok.
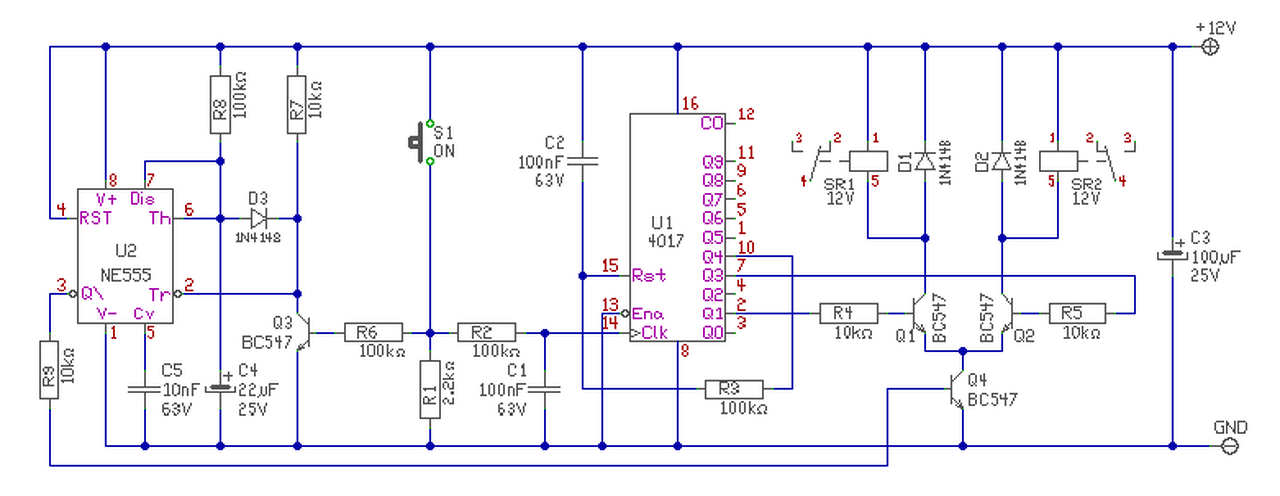
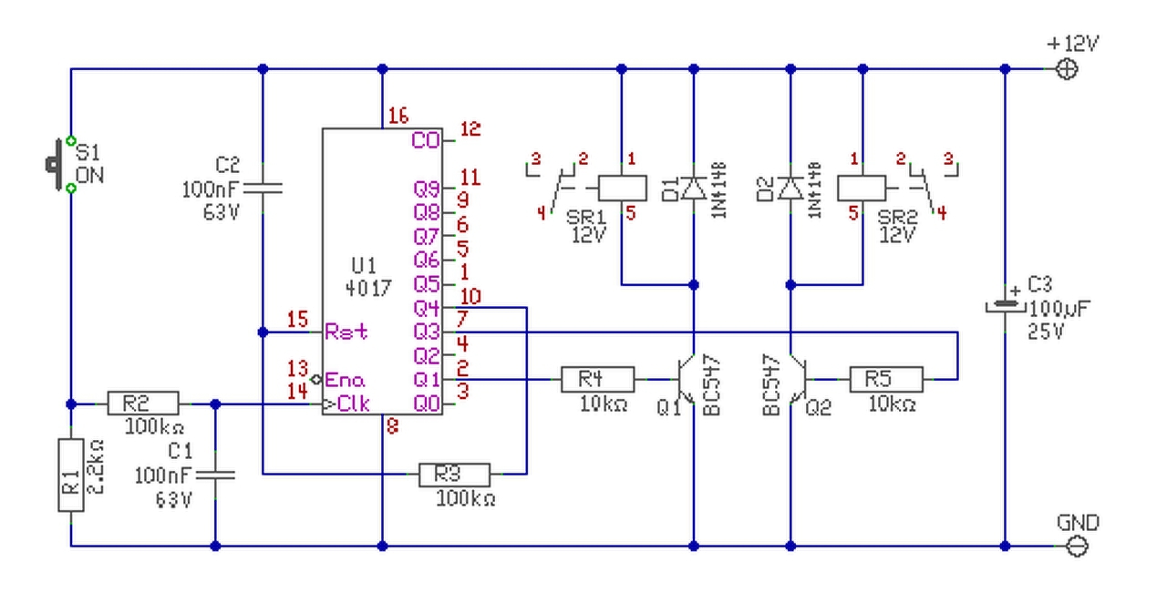
Abban szeretnék egy kis segítséget kérni, hogy képen lévő áramkör amiről szeretnék indítani egy monostabil multivibrátort. Innen az oldalról néztem meg, a kapcsolási rajzát a segédprogramokból. Csak nem tudom, hogy lenne helyes bekötni.
A lényeg, hogy a gomb megnyomásakor induljon a multivibrátor, amivel egy Npn tranzisztort szeretnék kapcsolni.
(#) proli007 válasza Kokany82 hozzászólására (») Júl 6, 2016 /
 
Hello! Ez egy léptető kapcsolás, ami minden második gomb nyomásra kapcsolja a relét. Hova szeretnéd tenni a monostabilt és milyen célból? Kicsit leírhatnád egyszerű szavakkal, hogy mit is szeretnél. Mert akkor lehet megtudni mi is lenne a célszerű választás.
(#) Kokany82 válasza proli007 hozzászólására (») Júl 6, 2016 /
 
Azt szeretném, ha a léptető kapcsoláson lévő gomb megnyomásakor induljon a multivibrátor, ami kapcsolna egy tranzisztort. A tranzisztornak az lenne a szelepe, hogy ami a léptető kapcsoláson van két tranzisztor, azoknak a testre kapcsolása ezen a tranzisztoron keresztül legyen. Végül az lenne a lényeg, hogy amikor léptető még engedi a tranzisztorán keresztül húzni valamelyik relét, akkor a monostabil által vezérelt tranzisztor az idő letelte után megszakítsa, lekapcsolja.
(#) proba válasza Kokany82 hozzászólására (») Júl 6, 2016 /
 
Konklúzió: Csak bizonyos ideig húzzanak a jelfogók gombnyomás után?
(#) Kokany82 válasza proba hozzászólására (») Júl 6, 2016 /
 
Végülis igen.
(#) proba válasza Kokany82 hozzászólására (») Júl 6, 2016 /
 
A tranzisztorokra menő 10K ellenállást cseréld ki két 5K-ra sorbakötve. a közös pontra köss egy egy dióda katódját , az anódokat összekötheted. Ha a közös anódra rákötöd a monostabil kimenetét, az le fogja tiltani a tranzisztorokat a beállított idő után.(remélem.)
A hozzászólás módosítva: Júl 6, 2016
(#) proli007 válasza Kokany82 hozzászólására (») Júl 6, 2016 /
 
Ha jól értem, ezt szeretnéd. Bár az késleltetési idő értékét nem árultad el, én most kb. 2sec-re állítottam be. De azért vannak ennek hátulütői is. Ha lejár az idő, elejt a relé, de a számláló, nem lép. Vagy is hogy ez után majd a másik relé húzzon meg, ahhoz ekkor kétszer kell nyomni a gombot. Ha kézzel állítottad le, akkor egyszer.
(#) Kokany82 válasza proba hozzászólására (») Júl 6, 2016 /
 
És a bemenetét hová kell kötni,mert ha egy darab vezetéket,(kb 5 cm) forrasztottam már újraindult mindig, pedig be sem volt kötve,csak ugy volt a levegőben. Ez miert lehet?
(#) Kokany82 válasza proli007 hozzászólására (») Júl 6, 2016 /
 
Mire megírtam, le is rajzoltad. Köszönöm. Holnap kipróbálom.
(#) proli007 válasza Kokany82 hozzászólására (») Júl 7, 2016 /
 
Én egyébként inkább így oldanám meg a dolgot. A nyomógombban (vagy mellette) egy Led-et elhelyezni. És ha lejárt az idő, kikapcsolja a relét, akkor jelez a "hibajelző" Led. Megnyomva a gombot elalszik. Így Stop állapotba kerül, ugyan úgy, mint akikor kézzel állítod le.
A két időt itt ugyan külön-külön kell állítani, de esetleg ez még előny is lehet, ha nem azonos sebességgel mozog a valami erre-meg arra. (Mert gondolom valami motoros vezérlés lenne ez.)
A hozzászólás módosítva: Júl 7, 2016
(#) Kokany82 válasza proli007 hozzászólására (») Júl 7, 2016 /
 
Igen, redőnyt szeretnék vele mozgatni. A motoron van mechanikus végállás, de ettől függetlenül szeretném,ha a relék nem maradnának meghúzva. És az 556-os ic két bemenetét tudom külön a steppertől függetlenül is indítani? Mert akarok egy olyan funkciót is ,hogy összes egyszerre fel és egyszerre le. Persze ekkor a steppert egy relén vagy valamin kereszül leállítanám,elvenném a tápot tőle,nehogy szembe indítsa a másik irányt.De ezt a részét már kigondoltam. Dupla erintkezős relén keresztül.Ha például az összes le gombot nyomom meg,akkor az egyik erintkezőn a steppert szakítanám meg a másikkal pedig a másik irányt,vagyis az összes fel gombot.
(#) proli007 válasza Kokany82 hozzászólására (») Júl 7, 2016 /
 
Azt pld. meg lehet tenni, hogy az RST lábat nem közvetlen a tápra kell kötni, hanem egy ellenálláson keresztül. Így ha lehúzod az RST lábat a GND-re, akkor meghúz a relé. Persze az időzítés ekkor nem fog működni.

De ha ilyen összetett feladatokat szeretnél megoldani, akkor egy mikrokontroller lenne a célszerű eszköz. De legalább elmondani előre az egész tervezett dolgot. Mert az eszközök kiválasztását a komplett feladat ismeretében célszerű átgondolni.
(#) Kokany82 válasza proli007 hozzászólására (») Júl 7, 2016 /
 
Sajnos a pic-et nem tudok programozni, max asm-be írt programot tudok kis mértékben módosítgatni. De persze az lenne a legjobb.
(#) Kokany82 válasza proli007 hozzászólására (») Júl 7, 2016 /
 
És ha a stepper nélkül akarom indítani külön-külön, egy-egy nyomógombbal a 556 két bemenetét? Akkor a 22µF kondi elé kell tennem egy nyomógombot, úgy hogy a 12v-ot rákapcsolja?
(#) proli007 válasza Kokany82 hozzászólására (») Júl 7, 2016 /
 
Ezt a kapcsolást sajnos így nem tudod vezérelni. A Steppertől fix feszültséget kap. Amit a kondi "átvisz" (differenciáló tag). Ha viszont feltöltődött, akkor az ellenálláson lecsökken a feszültség, a relé kikapcsol. Ha viszont megszűnik a Stepper feszültsége, a kondi azonnal kisül, révén hogy amikor kézzel léptetsz és leállítod, akkor azonnal meg kell szűnni az időzítésnek. Tehát a nyomógombbal nem lehet vezérelni a kondit. Ez nem egy monostabil. A Steppert meg nem tudod a fix kimenetére vezérelni, mert az csak sorrendben tud lépkedni.
(#) Kokany82 válasza proli007 hozzászólására (») Júl 7, 2016 /
 
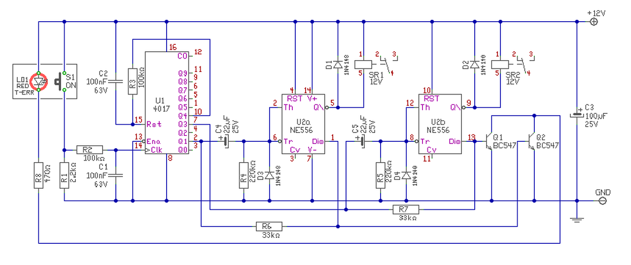
Nagyon leegyszerűsítve, valami ilyet szeretnék, hogy, vagy a sztepper indítja , a monostabilok egyikét, vagy én kézzel. A sztepperrel nem lehetne valahogyan egy tranzisztort úgy használni mint ha relé lenne és úgy kapcsolni vele a monostabilt?

Névtelen.jpg
    
(#) proli007 válasza Kokany82 hozzászólására (») Júl 7, 2016 /
 
Ennél azért komplikáltabb a helyzet. Mert ha kézzel leállítod, akkor törlődni kell a monostabilnak. Valamint ha a "központi" pld. nyit, és a stepper meg máshol áll, akkor mi lesz ha megnyomod a gombot?
Következő: »»   158 / 191
Bejelentkezés

Belépés

Hirdetés
XDT.hu
Az oldalon sütiket használunk a helyes működéshez. Bővebb információt az adatvédelmi szabályzatban olvashatsz. Megértettem