Fórum témák

» Több friss téma
Fórum
Keresés
Lapozás: OK   1 / 1
(#) reloop válasza tomi1990120 hozzászólására (») Ápr 29, 2017
Módosítottam.

Monitor_2.gif
    
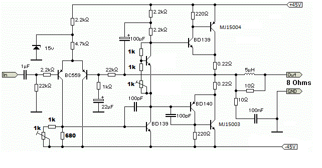
(#) reloop hozzászólása Márc 27, 2016
Érkezett hozzám egy jelzés, hogy a fórumban monitor néven futó kapcsolás egy hangváltós hangsugárzóval gerjed. Mellékelek egy javaslatot a hiba elhárítására.

Monitor.jpg
    
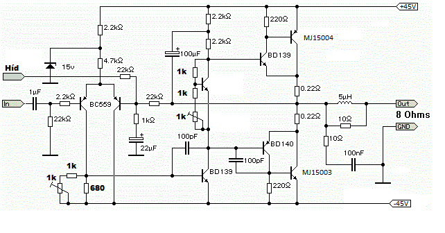
(#) reloop válasza zsozso72 hozzászólására (») Márc 17, 2014
Azt a híd-kapcsolás bemenetének szántam. Köszönöm az észrevételt, máris jelölöm a rajzon.
A hozzászólás módosítva: Márc 17, 2014
(#) reloop válasza Beringer 600 hozzászólására (») Márc 17, 2014
Már csak egy rajz hiányzik hozzá, el is készítettem üstöllést
(#) reloop válasza Beringer 600 hozzászólására (») Máj 28, 2013
Kicsit nekem is furcsa volt mitől lett az a rész olyan üres a takarítás végén. Pótoltam.
A már egyszer feltett képet ne rakd fel újra! Add meg a link-et hozzá!
(#) reloop válasza Beringer 600 hozzászólására (») Máj 15, 2013
Akkor lássuk hogyan szuperál.
(#) reloop válasza Beringer 600 hozzászólására (») Máj 15, 2013
Nekem sem erősségem a rajzolás, nézd át alaposan! Nem tudtam megállni, hogy ne tegyek rá Bridge bemenetet

Monitor.JPG
    
Következő: »»   1 / 1
Bejelentkezés

Belépés

Hirdetés
XDT.hu
Az oldalon sütiket használunk a helyes működéshez. Bővebb információt az adatvédelmi szabályzatban olvashatsz. Megértettem