Fórum témák
» Több friss téma |
Hello!
Csak veletlenul, nem lehet, hogy az USB csatlakozot elkototted? Arra gondolok, hogy ha valamelyik zener nem az USB+ / USB- jelen van, hanem a VCC-n, akkor van oka melegedni. Hany volt van az AVR VCC laban? Megiscsak feltehetnéd a nyaktervet.
Meg egy fotót a már elkészült áramkörről, hátha mégis találunk valamit..
Ok, nem kototted el. Ez jo! Viszont akkor valami nagyon nincs rendben. A zener 3.6V-os. Egy soros 68 Ohm-on keresztul csatlakozik a mikrokontrollerhez. Onnan max. 5V johet. I = U / R, (5V - 3.6V) / 68Ohm = 20mA. Ennyi folyik a zeneren maximum. Az 3.6V * 20mA = 72mW. disszipacio a zeneren. Ettol egy ilyen zener nem lehet forro. Kivancsi lennek, hogy melyik zener melegszik es termeszetesen, hogy mekkora feszultseg van rajta. Lehet, hogy az USB felol jon valami, ami tobb, mint 3.6V. Akkor viszont rossz az USB port a gepen. Szerintem. Szoval mérni kellene. Ezert akarsz szkopot is, nem?
Tehát a melegedés attól szűnt meg, hogy nyák-ot cseréltél alatta?
Namost lehet hogy rosszul gondolom, de mintha 12MHz-en kellene járnia a cuccnak nem? A képen meg csak 8MHz van neki beállítva. Ha jól emlékszem, akkor a vusb fejléc állományában amikor beállítod a proci órajelét, akkor az minimum 12MHz, vagy feletti lehet. Én azért erre még ránéznék a helyedben.
Meg mintha még írná is: Idézet: „The firmware in the Tiny45 is written in C and compiled with Winavr and usb source code from obdev. As you can see, there is no crystal , the software sync the internal 16.5Mhz pll clock with the USB clock. ” Tehát azért nem kell a külső 12MHz-es kavics, mert belül PLL-el előállít magának 16.5MHz-et. Na ennek nézd meg a beállításait! A hozzászólás módosítva: Jan 18, 2013
Azért azt a windows bug-ot áruld el, hátha másnak is felmerül!
Igen, ugyanide tartozik az is, amikor az eszközkezelőben ráböksz az eszközre, és illesztőprogram frissítése. Olykor ez is jól jöhet.
Sziasztok!
Jó egy hónapja gőzerővel dolgozok az új szkóp új .NET alapú szoftverén. Elakadtam. A programom támogat egy csomó felbontást már, de nem tudom melyikeket lenne érdemes még felvenni. A kipróbálás terén a lehetőségeim 4/3-as 17 " monitorra és 1280x800 felbontású notebookra korlátozódnak. jelenleg támogatott felbontások: 1280x800 notebook 1280x1024 1280x960 1280x768 1152x864 1024x768 A 800x600-as felbontás kikerült a támogatottak közül. Régi, gyenge gépen amúgy sem fog tudni futni a program a .NET lassúsága miatt.
Nekem a nagyobbik monitorom natívan 1680x1050-ben megy. Vagy ennyire már nem akartál felmenni?
Kurzort mivel oldottad meg? A hozzászólás módosítva: Jan 29, 2013
Kösz, minden tipp jól jön. Kipróbálni nem fogom tudni. Szorzókkal dolgozok, elfogadható pontossággal.
A grafika directx9-ben készült. Gyors mint a villám. Ennek ellenére a kurzor mozgatás elég lassú. Több mint két hetet arra áldoztam, hogy megpróbáljam az optimális futási időt megtalálni a timerek időzítéseinek állítgatásával. A .NET sajnos elég lassú. A fórumok is tele vannak a panaszokkal. Az én gépemben Pentium i5 2400S négymagos proci van. Azt hogy egy lassabb gépen hogy fog a program futni még nem tudom.
Ennek fényében miért erőlteted a .NET-et? Ha már egyszer beleástad magad a basic-be? Az én programom csak annyit csinál, hogy olvassa az usb-t, az eredményt kiírja file-ba, meg elvégzi a méréseket az adatokon. Ehhez nem kell nagy tempó, cserébe viszonylag egyszerű lekódolni. Ha meglesz a végleges cucc, akkor át fogom írni valami könnyebben portolható rendszerre. Meg ha a gyerek hagy rá időt
Basic ez csak VB.NET
Véleményem szerint köze nincs a basic-hez.Sajnos a .NET -et nem lehet figyelem nélkül hagyni. A jövő Windowsa-i nem fogják támogatni VB6 runtime-ját. Most még megkönyörültek. Úgy rémlik a 8-as még támogatja. Már a Delphi is .NET alapú vagy 10 éve. Legalább is így tudom. Bánom hogy nem Lazarus-ban kezdtem a fejlesztést Glut-tal kombinálva. (OpenGL) A grafikai sebességre sajnos nekem oda kell figyelni, mivel ebben a programban már lehetőség lesz a valós oszcilloszkópként való használatra. A .NET szoftveres grafikai sebességéről annyit hogy a 32768 pontot 2s -ba telik neki kirajzolni. Ugyanez a program részlet fut a korábbi programomban VB6-ban is. A kirajzolás sebessége ott követhetetlenül gyors. Bevittem az 1680x1050 felbontást lehetőséget a programomban. Kipróbálni nem tudom. Gondoltam felteszem neked a release generált könyvtárt ide, próbára. Előtte átcipeltem próbára a notebookra. Hibaüzenettel elszállt. Eszembe jutott hogy a .NET framework 4.0 nincs feltelepítve. Feltelepítettem, de továbbra is hibaüzenettel elszáll. A tudásom még elég korlátos VB.NET téren. Valamit még biztos hiányol a futáshoz. Idézet: „Eszembe jutott hogy a .NET framework 4.0 nincs feltelepítve.” Ha a projektben úgy állítottad be anno a létrehozásakor, hogy pl. .NET 2.0 keretrendszer-beli kódot kívánsz fordítani, akkor a 4.0-ás nem fog kelleni egyáltalán.
Persze. Csak én a NET 4.0-át akarom használni.
Sziasztok, nincs meg valakinek windowsra a DSO 2100-as szkóphoz való szoftver. (Ez még párhuzamos portos jószág.
) Ha meg van valakinek feltöltené ide, nem hiszem hogy túl nagy méretű lenne, és sokat segítene, mert régóta keresem, de nem találom, így nem tudom letesztelni az "új" DSO-mat. ![]() Üdv.: Miki
Minden jól jönne, ami ezzel a típussal kapcsolatos. Kapcsolás, progik.
Üdv.: Miki
Alakul a molekula!
A vas már ketyeg, és noha még csak tesztadatokkal próbáltam, azért már a saját lábán áll. Csakhogy félreszámol. A csatolt képen látszik, hogy amikor már jó sok bit van magas szintben akkor a következő órajelre mellélép. Csinos kis hazárdnak tűnik. A számlálók tápjaira mindre oda van forrasztva egy-egy kis kondi, úgyhogy nem nagyon értem a dolgot. Létezik hogy nagyobbakat kellene? Mekkora kondikat szokás szűrésre a számlálókhoz használni?
Találtam egy érdekes oldalt, megosztanám veletek. Érdekelne szerintetek mennyire jó projekt ez.
Az oldalon a kapcsolási rajz és a forráskód is szabadon elérhető. Elvileg egy elvileg dual 8bit-es 100Msps-es usb-s szkóp teljes leírása. Bővebben: Link
Annyira teljes, hogy a végén ott van az is, hogy miért van ez még messze a "kész"-től.
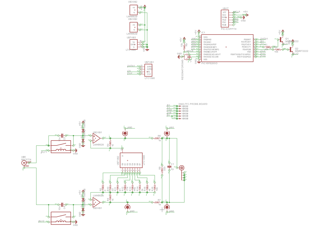
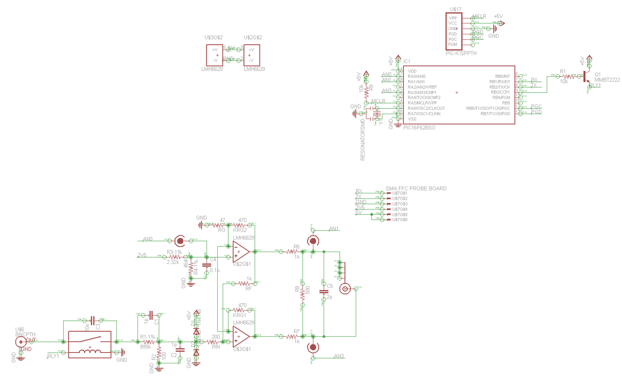
Írták, hogy a tápokkal gondjaik voltak, amin azért lehet segíteni, de nyilván kísérletezgetést igényel. A DRAM-hoz is pl. nagyobb (és drágább) FPGA kéne bele, ráadásul ezt nem írták, de a sávszélességgel is problémák lesznek, ha csak egy SDRAM chipet használnak (100-133MHz/16-bit -> max. kb. 150-200MB/s-ot lehet kicsikarni belőle; és ennyit el is visz csak az A/D), fel kell menni 32-bitre, azaz két SDRAM chip kell párhuzamosan, ami még több I/O vezetéket jelent (megintcsak nagyobb FPGA), és a címvonalakat párhuzamosítani kell. 100-133MHz-hez ráadásul elég korrekt panelt is kell tervezni, amit a párhuzamosan kötött címvonalak csak nehezítenek. Viszont a bemenő fokozatok kapcsolása érdekelne, de ezek a jóemberek csak Eagle-ben rakták fel. Valaki, akinek van Eagle-je, igazán készíthetne PNG verziót a kapcsolásokból, és felrakhatná ide...
Elég puritán bemenőfokozata van a kapcsolásnak, tényleg csak próbára jó maximum.
Ebből tényleg nem lehet sokat tanulni...
|
Bejelentkezés
Hirdetés |





) Ha meg van valakinek feltöltené ide, nem hiszem hogy túl nagy méretű lenne, és sokat segítene, mert régóta keresem, de nem találom, így nem tudom letesztelni az "új" DSO-mat. 







