Fórum témák
» Több friss téma |
Fórum » Csöves erősítő készítése
Ne feledd betartani a fórum viselkedési szabályait, és a topik megmaradásának feltételeit. [link]
A téma átmenetileg fagyasztva lett, hozzászólni nem tudsz!
Épp a lényeg nem látszik.
A típusjelölés. Ha TK xxx akkor kimenő, ha TH xxx akkor hálózati. Ha pl TK222 (ha jól emlékszem a számára) akkor egy BEAG APT100-as tranyós erősítő kimenőtrafója, ami 100 V-os kimenetet produkált, pl iskola hangosításhoz, hogy jó messze lehessen vezetni a jelet kis veszteséggel.
Az APX100-as csöves kimenője nem lehet, mert az 7 cm-es pakettvastagságú ez meg ránézésre 5,4 cm-es. Ja meg nincs agyonimpregnálva.
Biztos, hogy nem APX kimenő, mert ha jól emlékszem annak az a, b, c pontja a primer tekercs 3 kivezetése, itt meg nincs is benne a c pont. Meg mint előttem írták elég karcsú a vastagsága is.
Tessék lecsavarozni és benézni a bakelit mögé. A drótvastagságból ítélve hálózati trafó lehet szerintem is.
Ez bizony az APT-100 kimenője. (d-h) pontjai mennek a végfokra (8ohm), (p-u) (szürke) 100V 100Ohm, illetve (v-z) (zöld) a készülék elején található fejhallgatóra.
üdv.
Itt van a kezemben egy APT100 kimenő. Nos a képpel összehasonlítva elképzelehtő az egyezés. Tesztelése, hogy a d-h pontra kapcsolsz 28V körüli váltót és megnézed, hogy a p-u között mérhető-e 100V környéke (lehet kisebb feszültséggel is nézni, arányosan kisebb a másik oldal is).
Megtaláltam a megfejtést. Igaz nagyon apró betűvel, de rá van írva: TK222-A Tehát kimenő trafó. A pakettvastagság 55mm. Tehát APT100-é.
Köszönöm mindenkinek aki segített rávezetni az igazságra. ![]() Vajon mire lenne ez jó? Tekerjem át akku töltőnek?
Sziasztok, szeretnék építeni egy csöves előerősítőt, tudna-e valaki segíteni? Ez 80asat hogy kell bekötni?
EZ80-at? Ha ez nem megy még ne kezdj erősítő építésbe. EZ80 adatlap
Ajajj... ha nem tudod önállóan megtalálni a neten az EZ 80 bekötését,
akkor még az is nagyon korai, hogy bármihez segítséget kérj.
Vegyél hozzá még egyet (az apróban épp van egy) és tekerd át TK157-esre. Persze módosított szekunderrel 8 ohmos hsz esetén 66-72 menet.
Köszi szépen.
Ez a cső véletlenül nem egyenirányító? Ebből előfok szerintem nem lessz.
Igen vettem az adást, pont ma vettük ezt a kapcsolást csak diódával
Amúgy néztem egy a osztályos fetes erősítőt, és hozzá szeretnék építeni egy élőfokot és még talán lesz hozzá gitárelerősítő is.
Akkor erről ITT kéne beszélgetni.
Nemrég csináltam egy hibridet, sztereó csöves (6N2P-EV) előfokkal...
Önmagában valóban nem ad ki egy erősítőt, de annak tápegységében felhasználható.
S mit kezdjek 2 trafóval? Szerintem ez is megy a piacra.
Minek? Nyáron voltam hallásvizsgálaton. 4kHz felett csend van.
A kis ORION és a két HS280 elegendő. Most készülök csinálni egy basszus dobozt. HS500 mély megy bele TDA7294 végerősítővel hajtva.Legény koromban csináltam egy ECL82-es erőlködőt. B42 magnóról de szépen szólt!
Ha a szekunder menetszámot módosítom 8 ohmra a TK157-en, nem lesz rosszabb a minősége?
Nem tudom, még nem volt lehetőségem az eredetivel összehasonlítani az "utángyártottat "
Hello!
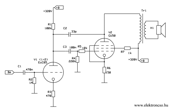
A képen látható kapcsolást akarom elkészíteni az a baj, hogy 540Vváltakozó áramom van Ráköthetem vagy csináljak másik trafót? Köszi a válaszokat!
További képek az erősítőről. Előzetes mérések szerint 8W-ot tud. Megnézem majd hogy mi határol. Most nem mennek full gázon a végcsövek csak kb 80%-on. lehet hogy full gázon kijön a 10W de az hangerőben nem észrevehető különbség. Így is nagyot szól.
Ne ezt építsd meg. Jó ennek a csőnek bőséggel a 750V egyen (úgyse lesz annyi), már ha nem félsz tőle. Tessék pentódába rakni, illesztés meg fog nőni (tőlem ne kérdezd, hogy meddig) és a segédrácsnak meg stabil 250V-ot, mondjuk egy FET-es egyszerű stabtáppal.
Sziasztok, azt szeretném kérdezni tőletek hogy ECC85-ös triódát lehet e helyettesíteni ECC83-as triódával. Szeretnék már régóta építeni egy csöves erősítőt. Ebben az erősítőben van egy ECC8as cső előérősítőnek, és az ECC85-ös cső hajtja meg az EL34-eseket. Azért kérdem hogy nem lehet e helyettesíteni, mert ilyen csőt nem lehet be szerezni sehonnan sem, esetleg nem lehet helyettesíteni más csővel vagy ezzel az ECC83-as csővel?. Fel teszem a rajzot is az erősítőről. Üdv.
A 133-as oldalon van az erősítő, ezt még el felejtetem.
Szevasz köbzoli, tudom hogy a börzén lehet szerezni, csak még azt ne tudom hogy ki szálit e a cég Romániába is, itt lakom Létavértes mellet 6 km-re. Már írtam nekik e-mail is de nem hajlandó senki sem válaszolni. A nagy fájlért meg bocsánat mindjárt meg oldom valahogy.
|
Bejelentkezés
Hirdetés |



A kis ORION és a két HS280 elegendő. Most készülök csinálni egy basszus dobozt. HS500 mély megy bele 







