Fórum témák
» Több friss téma |
Fórum » Csöves erősítő készítése
Ne feledd betartani a fórum viselkedési szabályait, és a topik megmaradásának feltételeit. [link]
A téma átmenetileg fagyasztva lett, hozzászólni nem tudsz!
PP-re ott a GU50, vagy a jól ismert PL500 televíziós sorvégcső. Ez utóbbiból nekem is ketyeg itt egy deszkamodell. Viszonylag alacsony anódfeszültséggel is jól megy. (270V) Mit ne mondjak kielégítő hangerővel. (Van bőven tartalék, van mivel gazdálkodni! 15W körül lehet. )
Egy mono deszkamodell. 6N2P és a két PL500. Tettem elé egy triódát is (ECH84 triódát. ) De nem kell.. csak akkor ha gyengébb jelforrásról szeretném hajtani.. (ilyen pl a mobiltelefonom.) A hozzászólás módosítva: Okt 6, 2015
Ebben a témában az EZ80 a te egyenirányító csöveid nyertese.
PY88-al is tudsz egyutasat, de nem éri meg bajolni vele.. akkor már inkább diódás. Azt fűteni sem kell külön. A PY82-esekkel is lehet agyalni ha mondjuk osztott szekunderű a tekercsed, de nem az élettartamukról híresek azok a csövek.
Sziasztok! Lemaradtak a trafók. A szöveg számomra nem tűnik annyira érdekesnek, hogy azt is fényképezgessem. Egyébként próbáltam keresni magát a könyvet is, de csak olyat találtam, ahol árulják. Nem tudom, létezik- e valahol számítógépre szkennelt változat?
Nem egészen, de hasonló. Az enyémben "TECHNIKAI" helyett "AMATŐRÖK" van. Én láttam mind a kettőt, és nem egészen ugyanaz, de hasznos tananyag mind a kettő. Emez is megvolt a régi munkahelyemen, de De a neten nem találtam a könyvet se pdf, sem djvu változatban, akkor marad a fotózás. Na még a 20 W-os párhuzamosan kapcsolt EL 84-ekkel:
Én megtaláltam. (Ncore). Ké példányban. Az egyik 1963, a másik 1967 kiadású.
Nem tudom, hol van ott 840V anódfesz, én csak 400-at látok.
És azzal UL-ban stimmel a 20-25 W. A hozzászólás módosítva: Okt 6, 2015
Nem ennek van 840, hanem a MÁV hangos volt olyan papíron 80W-ot tudott 2xEL34 véggel. Én csak azt mondtam, hogy annyiról már 80 Wattot tudnak ugyanezek a csövek.
Én ebből az AV760/c-t ismerem, de az 807-esekkel működött és valóban, 800V feletti anódfeszültséggel, rácsáramosan (AB2) működött. Sőt, van is pár ilyen erősítőm, inkább már darabokban.
Ezek a"Rádióamatőrök zsebkönyve 1963" - ból vannak, nekem megvan "DJVU" - ban (7Mb.).
Azért a 800V feletti anódfeszültség EL34-re durva, a katalógus ennyit enged. Nem hiszem, hogy a régi tervezők hülyék lettek volna. Esetleg úgy lett ennyi, hogy egy "nagytudású" kiváltotta csöves egyenirányítást a "korszerűbb" félvezetősre.
Vagy csak nem tudjuk, miről beszélünk...A 807 meg nem EL34..
Nálam ugyanezzel a segédrácsfesszel, katódárammal - katódellenállással, és picivel több anódárammal huszonpár watt jön ki belőle.
Köszi mindenkinek a segítséget! Azt már látom, hogy nem SE lesz, hanem PP.
Nincs véletlenül kapcsolási rajzod erről a deszkamodellről?
EL34 alatt ne kezdj semmivel. Mofesa segít benne, hogy párszáz forintból megtudd oldani a cső kérdést. Oroszokról koppintottak mindent itt. Azok a csövek meg párszáz forintok. Ő ottvan ebben.
A hozzászólás módosítva: Okt 7, 2015
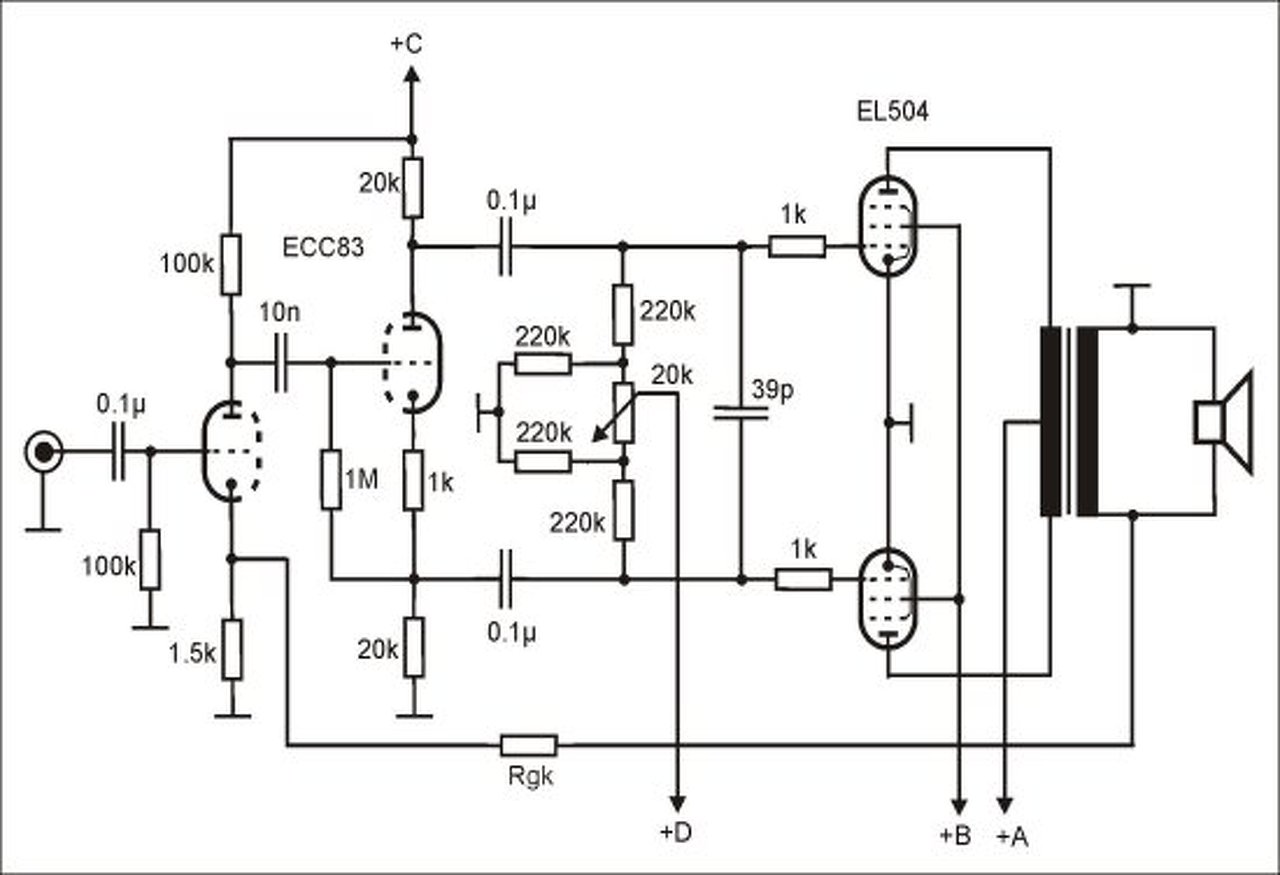
Küldök egy igazán egyszerű kapcsolást amit elsőként építettem, és használtam is egy ideig.. szintén szépen szólt. A: 300V körül, B: (segédrács): 200V körül (ha nagyon nincs más, akkor ide is mehet a táp) D: (negatív előfeszültség): -25 -40V közt kell állítani. Kimenő nálam 2db Junoszty trafó sorba kötve/oldal. De próbálkozhatsz trafókkal.. PP-nél nem kell légrés és a PL500 illesztése meglehetősen alacsony. 2,5k körül. PL500 fűtése 27V/300mA.. Az ECC lehet 83, 85 is, vagy valamilyen pár száz forintos orosz kettős trióda is. 6N2P, 6N3P.. stb.
Küldök egy cikket is a témában. Az ebben lévő kapcsolás is jó. (ECC85-2xPL500) Bővebben: Link A hozzászólás módosítva: Okt 7, 2015
Az lemaradt hogy PL anódra adhatsz nagyobb feszültséget is ha "akad".. Ott el lehet menni akár 400-450V-ig is. A segédrács elvileg nem szereti a 200V feletti feszültséget. 300V-nál nagyobb anódfeszültség esetén már nem szabad csak úgy puritán módon megküldeni a segédrácsot tápfeszültséggel, hanem gondoskodni kell a tápellátásáról.
A hozzászólás módosítva: Okt 8, 2015
Idézet: „Kimenő nálam 2db Junoszty trafó sorba kötve/oldal. De próbálkozhatsz trafókkal..” Nem lesz nagy szám használhatóbbat találni v tervezni/tekertetni, ráadásul sorba kötve feleződik az induktivitás>> alig lesz mélye... Idézet: „EL34 alatt ne kezdj semmivel.” Ezen mit kell érteni? Wattot? Mert azt EL84 PSE (paralel SE) is tud, ráadásul úgy az illesztőimpedancia sem kedvezőtlenül magas. Szerintem EL34 nem való SE-hez, 1xűen nem szól jól. (Az SE nálam triódás v triódaként bekötött többrácsos végeket jelent, a többi csak bohóckodás:o))
Bizony,az EL 34-nek nagyobb teljesítmény/és alacsonyabb minőségi igény esetén van inkább létjogosultsága,vagy hangszererősítőkben.Bizonyos cégek,pl.AudioNote,szándékosan mellőzik is.Nem akarom rombolni az ázsióját,de nálam sem szól jól SE-ben,bárhogy trükközök is vele...
A 84-esnek sokkal jobb hangja van.
Bocsi egy kicsit hiányos és félreérthető volt.. Szóval úgy vannak a Junoszty trafók összekötve hogy a szekunderek egyszerűen párhuzamosan. (Ide megy a hangfal) Míg a primerek vannak sorban, de oly módon hogy meg kell keressük a primertekercs közepét (középmegcsapolás), de csak az egyik tekercsnél (ide megy a táp) , míg a másik trafó résztekercseit ezek kivezetéseihez kapcsoljuk. A tekercsek megmaradt végeit pedig a PL anódokhoz. Anno Imi65 adott erről leírást és ez alapján szépen végigvezethető és kivitelezhető, ha ezt a megoldást választja bárki is.
Meglepően szépen muzsikál nálam egy nagy RFT tölcséren. A Tornado-s cikkben olvasható hogy ők anno rátettek egy másik hangfalat is.. s simán hosszútávon is elvitte, szóval kicsit túl is terhelhető..
Lassan indul az én 807PP projektem is, viszont az idővel vagyok rosszban most..... sajna abból van a legkevesebb..
A trafók, a csövek, foglalatok, alkatrészek megvannak..... A meghajtás 6N8C, vagy esetleg 6N6P lesz ezt majd a deszkamodell megmondja..
Az úgy más egy kicsit... érdekes elképzelés, és végülis logikus, visszacsatolt pentódáshoz mindenképpen kedvezőbb szórási (C, L) paraméterekkel.
A bakelit NYÁK hő hatására (csőfoglalat!) idővel elkezdi ledobni a fóliát, ami bosszantó kontakthibákat okozhat.
Az üvegszálasnak hasonló vastagságban kedvezőtlenebb a rezonanciája, de meg lehet csinálni jóra. Mindenesetre a NYÁK-os phonóim eddig eléggé érzékenyek voltak nyáklap a mechanikai rögzítésére, "hangolni lehetett vele". De a doboz legalább ilyen fontos. Ugye mindenki ismeri a kellemes érzést, amikor az "audiofil elvek szerint" bedobozolt kütyü lényegesen rosszabb hangú, mint a deszkamodell?
Ugye mindenki ismeri a kellemes érzést, amikor az "audiofil elvek szerint" bedobozolt kütyü lényegesen rosszabb hangú, mint a deszkamodell?
Baromira idegesítő.. legalább annyira mikor próbára hozzátoldasz valamit, majd oké.. konstatálod és elbontod.. és nem sikerül a kiinduló állapotra visszatérni, miután elvileg nem változott semmi. A hozzászólás módosítva: Okt 9, 2015
És ez milyen igaz... A GU50 PP projekt is deszkán teljesen zajtalan volt... mennyit küzdöttem vele míg elfogadható lett a dobozában.... Két tápegység ment a "levesbe" mire megtanultam..
Nembeszélve a kötelező vezetékelési problémákról... Remélhetőleg a 807 PP nem lesz ilyen gond..
Sziasztok!
PL508 SE(UL)-vel volt már valakinek dolga ? Mi a véleményetek róla ? Van nálam egy trafószett ( 1 táp + 2 kimenő ) ehhez a csőhöz + 2 végcső párban. Egy jó kapcsolást elfogadok lusta vagyok most számolgatni
Ezek sokáig elketyegnek, de mi lesz utána?
A "Tungsramos" Sanyi bácsi azt mondta egyszer: Én a PL508-al, és az EF86-tal építenék erősítőt, mivel ezek a Tungsram legutolsó fejlesztései, amik jók hangfrekire..... Persze, ez is csak egy vélemény, még ha eléggé közel is volt a technikához... A hozzászólás módosítva: Okt 9, 2015
|
Bejelentkezés
Hirdetés |


Egy mono deszkamodell. 6N2P és a két PL500. Tettem elé egy triódát is (ECH84 triódát. 






És azzal UL-ban stimmel a 20-25 W.
Vagy csak nem tudjuk, miről beszélünk...A 807 meg nem EL34.. 

Meglepően szépen muzsikál nálam egy nagy RFT tölcséren. A Tornado-s cikkben olvasható hogy ők anno rátettek egy másik hangfalat is.. s simán hosszútávon is elvitte, szóval kicsit túl is terhelhető..
A trafók, a csövek, foglalatok, alkatrészek megvannak..... A meghajtás 6N8C, vagy esetleg 6N6P lesz ezt majd a deszkamodell megmondja..