Fórum témák
» Több friss téma |
Fórum » Csöves erősítő készítése
Ne feledd betartani a fórum viselkedési szabályait, és a topik megmaradásának feltételeit. [link]
A téma átmenetileg fagyasztva lett, hozzászólni nem tudsz!
220kohmos előfok 2k-s katóddal. Az áram 0,75mA. Ha összefogom a fém vázat akkor kevésbé zajos. Viszont más nem lévén egy külső erősítőre kötöttem ki. A zajok miatti összefogás miatt nem futotta egy normális játékra. Karakterisztika helyett csak egy potira meg a műszerre hagyatkoztam.
A hozzászólás módosítva: Szept 21, 2018
Tovább épülget a csöves végfok, panelek elkészültek.
Ez egyszerűen brummos. Vezetékezési hiba, árnyékolás hiány, vagy ez mind és még!
Nem tudom milyen a felépítése, de ha nem fémházban van az erősítő, akkor alufóliával kell az árnyékolást biztosítani, hogy ne szedje össze a hálózati brumm-szórást. Tehát a dobozt, vagy a bemeneti részt alufóliával kell burkolni és azt a hideg, vagy testpontra bekötni. A hálózati védőföldet csak a hálózati transzformátor vasmagjára kell kötni, ha van védőföldeléses konnektor. A fém ház elszigetelendő a transzformátortól, hogy ne rezonáljon és ne legyen földhurok sem. Ha fémházban van a cucc, akkor azt a táp első szűrőkondenzátorától(negatív) jövő vastag vezetékkel kell összekötni, mint a leghidegebb pont, ez lesz a hideg föld. Nem keverendő a hálózati védőfölddel! Üdv!
Ez a nyers változat. A zöld ellenállás direktbe köti össze a tápot és az anódot. A cső kondi és a puffer közt 1k-s ellenállás van. A kimenet a levegőbe lóg lévén még nem léptem tovább. A katódra egy 10k-s poti van kötve munkapont beállítónak. A tápra egy 10 megás ellen van kötve kisütőnek. Majd a találkozón lefelelek a tanárnál.
A hozzászólás módosítva: Szept 21, 2018
Nagyon szép munka! Hogyan iratozod a panelokat?
Köszönöm, rávasalom ahogy a nyákoldalra is.
Segít a bekötéseknél, könnyebb áttekinteni mi hová megy és mérési pontok is láthatóak. Vezérlőpanelt barátom legyártatta, ebből több példány kell, előfokban is ezt használom. A hozzászólás módosítva: Szept 22, 2018
Elég kusza ez a vezetékezés.
Milyen csővel milyen kapcsolás ez? Minden mindent keresztezve nem csoda, ha brummos. A jelvezetéket mindentől messze és a bemenetet például árnyékolt vezetékkel kell szerelni. A kimenetet szintén mindentől távol huzalozni, a bemenettől pláne messzire, mert a visszahatásból nem csak brumm, hanem még gerjedés is lehet és az, gyorsan tönkreteheti a csövet. A fűtésvezeték összesodorva mehet a fémház közelében, az anód-tápvezeték, megfelelő távolságban(szigetelten) akárhol vezethető, de minden vezetékezés a lehető legrövidebb legyen. Üdv!
Meglehet de most az egyszer működik annyi le. . . után. Akár fejlődésnek is nevezhetném. Hosszú még az út. A fazon igazítás megmarad későbbre. Jó lenne majd egy szimmetriát mérni.
A hozzászólás módosítva: Szept 22, 2018
Ha a bemenet le van testelve akkor is macis?
Azt amit tegnap rajzoltam tápot megcsináltad?? Ha azt megcsinálod, nagyon kicsi az esélye a brummnak. Adtam hozzá kioldós ellenállást is. Tessék nagyon átgondoltan vezetékelni és nem össze-vissza drótozni, mert abból semmi se lesz. Ellenállás után tehetsz be 470-560µF-ot is,de elé csak max. 22-47µF-ot!!!!
A kábel csatlakozó külső része és a doboz közt "zárlat" van. A gyári csatlakozóhoz nem nyúltam. Eredetileg tda volt benne de átalakítottam.
A jack aljzatot szigetelten kell felszerelni nem lehet fémesen csatlakozva.
Egy, talán nem mindenki által ismert, helyes szűrési mód - tápegységek.
Láttam olyan nyomtatást, ahol a rossz sorrendben voltak felfűzve a kondik. Még az is lehet, hogy előfordult velem is...
Szia!
A rajzon szereplő kondenzátorok értéke nincsen fel tüntetve, de gondolom azért vannak nagyobb kisebb és még kisebb vonallal jelölve a kondenzátor egyezményes jele, mert a kapacitásuk nagyságát jelentené. Tehát a helyes sorrend ha jól értelmezem akkor a tápegységtől el indulva kicsi kapacitástól megyünk nagyba?. A hozzászólás módosítva: Szept 23, 2018
Akkor csillagban nem is lenne jó?
Szerintem ezt szeretné szimbolizálni vele a közzétevő...
Mek kell hallgatni
![]() Bocsánat, ezt nem lehetett kihagyni...
A rajz egy előerősítő-fázisfordító áramkör lenne, hirtelen ránézésre.
Kicsik a csatolókondenzátorok, nyugodtan tízszerezd meg az értéküket, tehát 47nF és legalább 100nF. Mindjárt értékelhetőbb lesz a brumm, vagy a szűretlenségből adódó búgás. A végcsövek rácslevezető-ellenállása mekkora értékű? Láttál már forrléces szerelést biztosan, tehát azt próbáld meg átrajzolni a Te erősítődnek megfelelően, alkatrészek egymás mellé elhelyezésével, lerajzolod és az összekötéseket is, majd összehuzalozod-forrasztod. Mindjárt szebb, illetve áttekinthetőbb lesz az áramkör. A testpont (hidegpont) csak egy helyen van bekötve, árnyékolás és táp hideg is ide jön. Csatlakozók szigetelten szerelve! Szánd rá az időt, nem kell összecsapni egy ilyen erősítőt, mert az kudarc lesz a végén. Sok sikert! Üdv!
Illusztrálnád ezt a test pontot ha szépen megkérlek?
A testpont elnevezés a tápegység, a jel be- és kimenet közös pontjának tekinthető, amihez képest feszültségeket mérünk, jelet adunk be, vagy a kimenet egyik pontjaként is használjuk. (Viszonyítási pont, leghidegebb pont, legnegatívabb pont, a táp pufferkondenzátorának a negatív kivezetése, a fém ház(test), amennyiben az a táphoz van kötve.)
Biztos van, aki szebben megfogalmazza ezt, de aki hobbiszinten foglalkozik az elektronikával az tudhatja, hogyan kell ezt érteni. Remélem, hogy továbbléphetünk. Sok sikert! Üdv!
Sziasztok!
Tervezgetek egy GU50 PP erősítő építését. A kimenők Beag APT trafóból lesznek. Szerettem volna forrlécre elkészíreni, de túl nagy helyet foglalna. Azért felteszem ide. Szoljatok ha elkövettem valami hibát. A GU-k fékezőrácsát összekötöttem a katóddal, gondolom össze kell. Illetve nem tudom hova csatlakozik a visszacsatolás. A hozzászólás módosítva: Szept 28, 2018
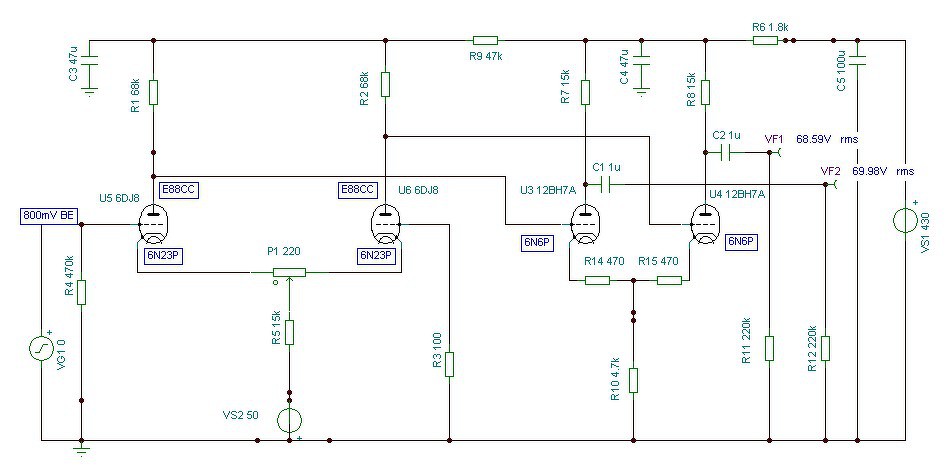
Sziasztok. Lassan elkészül a 6SZ19P SE. 2x2W, SM74 kimenők. Meghajtása nem volt egyszerű mert csak egy csövet akartam elé. 6N2P SRPP van benne. Viszont nem volt jó bele az EV változat mert annak nagy kivezérlésnél nagy volt a torzítása. Sima van benne de még azt is válogatnom kellett. Nincsen visszacsatolás benne. 800mV hajtja ki 2W-ra. Torzítása 2W-on 1,2%
A hozzászólás módosítva: Szept 28, 2018
Ha szól akkor csak gratulálni fogok. Engem a végfok építés akasztott meg de majd Attila Bakonszegből kiokosít a jövő héten.
Szia!
Építsd meg Attila végfokát, az is GU50PP. Nagyon jól szólt, a Békéscsabai talin sokan hallhattuk. Ő is BEAG vasra csinálta a kimenőt. Keresd meg Attilát (TAttila77), biztos segít majd a részletekkel. Én nem javasolnám a forrléces szerelést, nyugodtan megcsinálhatod nyákra, csak nyersz vele.
Ha rám halgatsz, akkor építs ultralineárt. Sokkal jobb a hagyományos push-pullnál. Hidd el kipróbáltam mindkét kötést, meg mindenféle extra kiegészítő áramkört, amit csak ismertemm nameg egy pár haverom ajánlott. A leg letisztúltabb dolgot csináld meg. ne bonyolítsd feleslegesen sallangokkal, mert megbánod majd nagyon hamar. De én azt mondom (írom) hogy legelőször seperj le mindent az asztalodról, csinálj jó nagy helyet, és építsd meg az általad kiötlött változatot asztalodon, kísérletezzd ki, hogy mi mit csinál, méregess sokat, szerezz analóg ampermérőt minél pontosabbat, hogy amikor beállítod az anódáramokat akkor lásd ha billen. Ha hajlandó vagy ultralineár kivezetést is csinálni a kimenőkre /és majd ha eljutsz odáig a sok apró meló után hogy működik/ a két üzemmód között látni fogod hogy ha a csöveid nem pont egyformák, akkor pl. sima PP-ben jobban elbillen, mint UL-ben. Ez saját tapasztalat. Nekem Gery78 és főleg Grampa volt az aki segített. De inkább a kimenő tervezésben, tekerésben adott sok jó ötletet. Nem írok most többet erről, mert novella lehetne. Ha érdekel hogy hogyan csináltuk akkor üzenj privátban. Sok sikert hozzá. Üdvözlettel Attila.
Sokan leirják az orosz csöveket de csak is az aki még sosem probált épitkezni .
6SZ19P. Se et.én is kreáltam anno de kicsit más körítésben . Kimenő trafó nélkül munka ellenállással egy meghajtásként használva . Azt tudom mondani hangilag nagyon ütős lett . Bővebben: Link
Szép lett. Már a haverom is beismerte hogy az orosz 6N1P, 6N2P, 6N6P-vel gyakorlatilag mindent meg lehet oldani olcsón és jól. Nem vesz drága ECC-ket. Lassan ezek a csövek is elfogynak.
|
Bejelentkezés
Hirdetés |



















Én nem javasolnám a forrléces szerelést, nyugodtan megcsinálhatod nyákra, csak nyersz vele. 