Fórum témák

» Több friss téma
Fórum » Csöves erősítő készítése
 
Témaindító: seedz, idő: Márc 31, 2006
Témakörök:
Ne feledd betartani a fórum viselkedési szabályait, és a topik megmaradásának feltételeit. [link]
A téma átmenetileg fagyasztva lett, hozzászólni nem tudsz!
Lapozás: OK   482 / 2208
(#) nyikolaj válasza MrBrown hozzászólására (») Márc 24, 2009
Nagyon látványos ilyet én is szeretnék, gratulálok.
Állandóan újítasz.
Csak azt nem értem miért nem csövekkel vezérled.
Mondjuk száz darabbal meglehetne oldani.
Beférne az egész egy nagyobbacska szobába.
(#) Norbi1004 válasza korgs2 hozzászólására (») Márc 24, 2009
Sziasztok!
Új vagyok itt a fórumon, és egy olyan kérdéssel fordulnék hozzátok, hogy építettem egy PCL86-os csővel egy erősítőt. 14,5V-os fűtőfeszültséggel, és 260V-os anódfeszültséggel. És azt szeretném kérdezni, hogy az normális jelenség, hogy nem szól nagyobbat mint egy hasonló teljesítményű IC-s vagy tranzisztoros végfok? A kimenő trafó egy régi rádióból származik, úgyhogy sok mindent nem tudok róla. Előre is köszönöm a segítséget!
(#) CIROKL válasza MrBrown hozzászólására (») Márc 24, 2009
Idézet:
„CIROKL dobozát”
Barna az a doboz már nagyon régen a tiéd ! Az enyém sosem volt csak egy picikét segédkeztem a létrehozásánál ? Nekem is nagyon tetszik az a hidegkatódos szerkezet ami az idő múllását szemlélteti .
(#) CIROKL válasza Norbi1004 hozzászólására (») Márc 24, 2009
Idézet:
„az normális jelenség, hogy nem szól nagyobbat mint egy hasonló teljesítményű IC-s vagy tranzisztoros végfok?”
Ez teljesen normális ! Miért mire számítottál ? talán több száz wattra ? Félretéve a viccet ez így normális , főleg ha úgy sikeredett létrehoznod ezt a kapcsolást hogy semmi brumm nincs is benne ? Csak egy kérdés csupán : milyen hangfalon / hangszórón / hallgatóztál ?
(#) MrBrown válasza nyikolaj hozzászólására (») Márc 24, 2009
Köszönöm szépen!
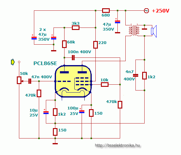
Állandóan újítasz - majd nézd meg a PCL86 SE projectet
Előljáróban csak annyi hogy itt is kivette a részét CIROKL!
(#) Norbi1004 válasza CIROKL hozzászólására (») Márc 24, 2009
Köszi a gyors választ. Csak abból gondolta, hogy mivel nagyobb az anódfeszültség, mint egy átlag kis teljesítményű végfoknál a tápfeszültség, ezért úgy gondoltam hogy a végfok kivezérelhetősége is növekedni fog. Egyébként egy Magnat All Ribbon 7P típusú 3utas hangfalon. Egy kis brumm van benne ami a tápból jön, mert ha kikapcsolom a tápot, és szól tovább még egy kis ideig a pufferkondik miatt, akkor nincs brumm, csak ehhez még a tápba kellene egy tekercs is, ami még nem került bele a nagy kíváncsiság miatt.
(#) MrBrown válasza Norbi1004 hozzászólására (») Márc 24, 2009
Lehet hogy nagyobb az anódfesz, de az átfolyó áram csak 35-40 mA!
(#) Norbi1004 válasza MrBrown hozzászólására (») Márc 24, 2009
És még egy olyan eredményre jutottam, hogy ha ezt a régi rádióból származó rejtelmes kimenőtrafót, kicseréltem egy 230/12voltos hálózati trafóra(aminek nem sokkal nagyobb a vasmag keresztmetszete) sokkal teltebb mélyei lettek, és közép és magas tartományban szinte nem befolyásolt semmit, de ott is inkább javított. Mindez persze csak meghallgatás eredménye, mert mérésre sajnos nincs lehetőségem.
(#) Danaman válasza Norbi1004 hozzászólására (») Márc 24, 2009
A kimenőtrafónál vigyázz az áttételre a PCL-nél 5.1k a primeroldal ezt kell illeszteni 4 vagy 8ohm-ra (attól függ milyen hangfalra kötöd)
Szerk.: és mivel ez együtemű (A osztályú) a trafót egyoldalasan (légrésesen) kell lemezelni.
(#) CHZ válasza Schins hozzászólására (») Márc 24, 2009
Ha nagyon nem tetszik a hangja , akkor ott más baj is lehet , csak csövek cserélgetésével nem hiszem hogy megoldható . Mivel nem ismerem az erősítőd , még kapcsolás szintjén sem , így sokat nem tudok mondani , hogy mivel lehetne javítani hangzásán .
Ki készítette ezt a végfokot ?
(#) Norbi1004 válasza CHZ hozzászólására (») Márc 24, 2009
Tervezőjéről semmit nem tudok, de a kapcsolás BSS Elektronikáról származik. A hangjával végül is a hálózati trafóval nincs bajom. Hallottam már jobb erősítőt is, de így is teljesen elfogadható. És csak az a baj, hogy már iskolába sem tanulunk a csöves technikáról, ezért sajnos még nem sokat tudok róluk. De mivel kíváncsi voltam hangjára hi-fi erősítőként is, mert eddig csak gitáron hallottam rendezvényeken építettem egyet próbaként.
(#) CHZ válasza Norbi1004 hozzászólására (») Márc 24, 2009
Valami félreértés lehet ... láttam a kapcsolást amit megcsináltál. (Én Schins erősítőjéről érdeklődtem volna.)

Az a trafó 8 Ohm terhelésen kb. 3K Ra -t jelent.
Jobb lenne csinálni hozzá normális kimenőt
(#) Norbi1004 válasza (») Márc 24, 2009
Nem hiszem, hogy neki fogok állni egy kimenő tekercselésének ehhez az erősítőhöz, mert ez csak próbaként készült. Majd a következő csöves erősítőm hozzávaló kimenővel fog készülni. De még egyszer is köszönöm a hozzászólók segítségét.
(#) MrBrown válasza Danaman hozzászólására (») Márc 24, 2009
Miért 5,1K?
230V / 39mA ?!
(#) Schins válasza CHZ hozzászólására (») Márc 24, 2009
CHZ sajna nem tudom ki tervezte/építette az erősítőt, de nem biztos hogy egy teljesen szakértő ember készítette, igazából a hangja nem is lenne annyira szörnyű inkább a hangszínszabályzó része ami nagyon gagyi mert a magas közép és bass állító potik tekergetésével gyakorlatilag alig halható válltozás, ami nagyon zavaró egy hagszererősítőnél mert a mgas hangok szépen csilingelnek de a mélyek iszonyat "dünnyögősek" akár hova állítom a bass potit.
raktam fel pár képet talán segít megítélni a készítő szakértelmét.
Ha már tt vagyok megkérdezem hogy van a forumozók között oylan aki csinál eladásra szánt csöves erősítőket 50W tól felfelé??
(#) Danaman válasza MrBrown hozzászólására (») Márc 24, 2009
Az adatlapban Ra-nak 5,1k van megadva én meg nem számoltam
(#) mark.budai válasza nyikolaj hozzászólására (») Márc 24, 2009
Vegyél nekem, de ne mintát! Kimenőt is, meg meghajtócsövet is vehetsz! Akkor megépítem, jó?
(#) Moszkvai válasza nyikolaj hozzászólására (») Márc 24, 2009
Nagyon pöpec!
Alig várom, hogy halljam a hangját!
Nem ártana nekem is belehúzni, mostanában nagyon inaktív vagyok.
(#) Ricsi89 hozzászólása Márc 24, 2009
Elkészültem végre a PCL86 PP kimenőjével. Kb 2,5 órát vett csak el az időmből a tekercselés és az összerakás. Szerintem ez egy jó idő elsőre. Főleg, hogy a tekercselőmet is egy fél óra alatt dobtam össze. majd még javítok rajta. Rakok egy pár képet. remélem hétvégén sikerül összedobni a kapcsolást is és ki tudom próbálni mit is tud a két cső összedolgozva. Ez a cséve pont erre lett tervezve. Éppen elfért rajta a tekercs. Egy picit a végén meg kellett nyomkodni, hogy be tudjam lemezelni. Bocs a képek minőségéért, de csak ez a telefon volt nálam, zenehallgatás céljából és nem akartam mászkálni. Majd egyszer rakok fel jobb képeket is a kész műről.
(#) Danaman hozzászólása Márc 24, 2009
Nos most egy iskolatársnak kéne öszehozni egy EL84SE monoblokkot, cserébe egy RFT rádió beltartalmát megkapom a táp meg a kimenő nélkül, a képen látható Mulard-ot gondoltam ki kérdem én a "nagyokat" hogy véleményezzék, én még kiegészítem egy kis hidegítéssel a trafó és az egyencső közé.
(#) sturbi válasza Schins hozzászólására (») Márc 24, 2009
Ez így ránézésre kifejezetten gitárerősítőnek készülhetett (nem bassgitárhoz, mert ahhoz kevéske lenne ez a 105 VA-es "SU szerűség" kimenőnek, meg zenehallgatásra sem a legtökéletesebbek az ilyenek) ott nemigen szoktak kölönösebb mélyekre törekedni, a hangszínszabályozás is szerintem gitárhoz van igazítva. Amúgy tisztességes diy munkának látszik, de szerintem a készítője nem törekedett a szokásos "gitár mélyek" alatti frekvenciák hibátlan
átvitelére (ez sok gyári gitárerősítőnél is így van).
(#) Danaman válasza (Felhasználó 13571) hozzászólására (») Márc 24, 2009
Hát eddig minden hasonló erőlködőben volt 2x4.7nF-os kondi a cső előtt gondoltam biztos nem árt, a rádióból lesz az erősítő, én meg a benne lévő többi csőre pályázom ilyen márkák még nincsenek. [OFF]Mellesleg azthittem lelövöm mikor közli velem hogy 50e Ft-ért akarták tőle megvenni miközben már könyékig a sassiban vagyok,:bummafejbe:
(#) l48 válasza Danaman hozzászólására (») Márc 24, 2009
Ha valakinek kell szivesen odaadom egy weimar nevű hasonlóan megcsonkitott rádiókészülékemet. Nagyon szép állapotban van
(#) Danaman válasza l48 hozzászólására (») Márc 24, 2009
Ide jöhet a csőkészlete
(#) Schins válasza sturbi hozzászólására (») Márc 24, 2009
Köszönöm a válszod Sturbi, valami ötlet hogy hogyan lehetne a mélyek csökkentésére vagy normális szabályozására??
én is szólógitárral használom de nagyon mélyek a mélyek és ne lehet csak minimális határokon belül állítani és ez nagyon zavaró.
(#) nyikolaj válasza mark.budai hozzászólására (») Márc 24, 2009
Azt elhiszem
Tudod mit ha nyerek egy komolyabb összeget a lottón akkor veszek neked.
(#) nyikolaj válasza Moszkvai hozzászólására (») Márc 24, 2009
Ha minden jól megy jövő héten meghallod.
Megpróbálom addig elkészíteni a másik csatornát is.
Ezt triódának kötöm és meg füleljük a különbségeket.
Ki próbáljuk a te kimenőiddel is.
(#) l48 válasza l48 hozzászólására (») Márc 24, 2009
A tiéd!! hogy fog eljutni hozzád? Esetleg a következő börzén átadom.
(#) Moszkvai válasza nyikolaj hozzászólására (») Márc 24, 2009
Ok!
Nem rossz ötlet!
(#) sturbi válasza Schins hozzászólására (») Márc 24, 2009
-Hát kapcsolási rajz nélkül nemigen tudok mit mondani, ha gitárról sem jó a hangszínszabályozás, akkor ott valami gond lehet. Gitárerősítők 3 utas hangszínszabályozóinak kéne utánanézni (régebben ide is be lett rakva néhány), és összehasonlítani ( a szabályozásnak elég markánsnak kellene lenni szerintem is, függetlenül attól, hogy esetleg a csúnya dünnyögős mélyeknek oka lehet a nem jól sikerült kimenőtrafó vagy túl nagy negatív visszacsatolás is).
Megpróbálhatod a horok visszacsatolás csökkentését, relatív kicsi kimenőknél csökken akkor valamennyit a mélyátvitel viszont a maradék nem dönnyög. Dünnyögést okozhat az erősítőhöz nem megfelelő hangsugárzó is (a hangszínszabályozásnak persze hatékonynak kellene lenni ezektől függetlenül is, de ha a visszacsatoló ágban van megoldva, akkor alaposan el tudja rontani az egész erősítőt is, problémás alkatrészértékekkel).
Következő: »»   482 / 2208
Bejelentkezés

Belépés

Hirdetés
XDT.hu
Az oldalon sütiket használunk a helyes működéshez. Bővebb információt az adatvédelmi szabályzatban olvashatsz. Megértettem