Fórum témák
» Több friss téma |
Fórum » Csöves erősítő készítése
Ne feledd betartani a fórum viselkedési szabályait, és a topik megmaradásának feltételeit. [link]
A téma átmenetileg fagyasztva lett, hozzászólni nem tudsz!
Nagyon látványos ilyet én is szeretnék, gratulálok.
Állandóan újítasz. Csak azt nem értem miért nem csövekkel vezérled. ![]() Mondjuk száz darabbal meglehetne oldani. Beférne az egész egy nagyobbacska szobába.
Sziasztok!
Új vagyok itt a fórumon, és egy olyan kérdéssel fordulnék hozzátok, hogy építettem egy PCL86-os csővel egy erősítőt. 14,5V-os fűtőfeszültséggel, és 260V-os anódfeszültséggel. És azt szeretném kérdezni, hogy az normális jelenség, hogy nem szól nagyobbat mint egy hasonló teljesítményű IC-s vagy tranzisztoros végfok? A kimenő trafó egy régi rádióból származik, úgyhogy sok mindent nem tudok róla. Előre is köszönöm a segítséget! Idézet: Barna az a doboz már nagyon régen a tiéd ! Az enyém sosem volt csak egy picikét segédkeztem a létrehozásánál ? Nekem is nagyon tetszik az a hidegkatódos szerkezet ami az idő múllását szemlélteti . „CIROKL dobozát” Idézet: Ez teljesen normális ! Miért mire számítottál ? talán több száz wattra ? Félretéve a viccet ez így normális , főleg ha úgy sikeredett létrehoznod ezt a kapcsolást hogy semmi brumm nincs is benne ? Csak egy kérdés csupán : milyen hangfalon / hangszórón / hallgatóztál ? „az normális jelenség, hogy nem szól nagyobbat mint egy hasonló teljesítményű IC-s vagy tranzisztoros végfok?”
Köszönöm szépen!
Állandóan újítasz - majd nézd meg a PCL86 SE projectet Előljáróban csak annyi hogy itt is kivette a részét CIROKL!
Köszi a gyors választ. Csak abból gondolta, hogy mivel nagyobb az anódfeszültség, mint egy átlag kis teljesítményű végfoknál a tápfeszültség, ezért úgy gondoltam hogy a végfok kivezérelhetősége is növekedni fog. Egyébként egy Magnat All Ribbon 7P típusú 3utas hangfalon. Egy kis brumm van benne ami a tápból jön, mert ha kikapcsolom a tápot, és szól tovább még egy kis ideig a pufferkondik miatt, akkor nincs brumm, csak ehhez még a tápba kellene egy tekercs is, ami még nem került bele a nagy kíváncsiság miatt.
Lehet hogy nagyobb az anódfesz, de az átfolyó áram csak 35-40 mA!
És még egy olyan eredményre jutottam, hogy ha ezt a régi rádióból származó rejtelmes kimenőtrafót, kicseréltem egy 230/12voltos hálózati trafóra(aminek nem sokkal nagyobb a vasmag keresztmetszete) sokkal teltebb mélyei lettek, és közép és magas tartományban szinte nem befolyásolt semmit, de ott is inkább javított. Mindez persze csak meghallgatás eredménye, mert mérésre sajnos nincs lehetőségem.
A kimenőtrafónál vigyázz az áttételre a PCL-nél 5.1k a primeroldal ezt kell illeszteni 4 vagy 8ohm-ra (attól függ milyen hangfalra kötöd)
Szerk.: és mivel ez együtemű (A osztályú) a trafót egyoldalasan (légrésesen) kell lemezelni.
Ha nagyon nem tetszik a hangja , akkor ott más baj is lehet , csak csövek cserélgetésével nem hiszem hogy megoldható . Mivel nem ismerem az erősítőd , még kapcsolás szintjén sem , így sokat nem tudok mondani , hogy mivel lehetne javítani hangzásán .
Ki készítette ezt a végfokot ?
Tervezőjéről semmit nem tudok, de a kapcsolás BSS Elektronikáról származik. A hangjával végül is a hálózati trafóval nincs bajom. Hallottam már jobb erősítőt is, de így is teljesen elfogadható. És csak az a baj, hogy már iskolába sem tanulunk a csöves technikáról, ezért sajnos még nem sokat tudok róluk. De mivel kíváncsi voltam hangjára hi-fi erősítőként is, mert eddig csak gitáron hallottam rendezvényeken építettem egyet próbaként.
Valami félreértés lehet ... láttam a kapcsolást amit megcsináltál. (Én Schins erősítőjéről érdeklődtem volna.)
Az a trafó 8 Ohm terhelésen kb. 3K Ra -t jelent. Jobb lenne csinálni hozzá normális kimenőt
Nem hiszem, hogy neki fogok állni egy kimenő tekercselésének ehhez az erősítőhöz, mert ez csak próbaként készült. Majd a következő csöves erősítőm hozzávaló kimenővel fog készülni. De még egyszer is köszönöm a hozzászólók segítségét.
CHZ sajna nem tudom ki tervezte/építette az erősítőt, de nem biztos hogy egy teljesen szakértő ember készítette, igazából a hangja nem is lenne annyira szörnyű inkább a hangszínszabályzó része ami nagyon gagyi mert a magas közép és bass állító potik tekergetésével gyakorlatilag alig halható válltozás, ami nagyon zavaró egy hagszererősítőnél mert a mgas hangok szépen csilingelnek de a mélyek iszonyat "dünnyögősek" akár hova állítom a bass potit.
raktam fel pár képet talán segít megítélni a készítő szakértelmét. Ha már tt vagyok megkérdezem hogy van a forumozók között oylan aki csinál eladásra szánt csöves erősítőket 50W tól felfelé??
Az adatlapban Ra-nak 5,1k van megadva én meg nem számoltam
Vegyél nekem, de ne mintát! Kimenőt is, meg meghajtócsövet is vehetsz! Akkor megépítem, jó?
Nagyon pöpec!
Alig várom, hogy halljam a hangját! Nem ártana nekem is belehúzni, mostanában nagyon inaktív vagyok.
Elkészültem végre a PCL86 PP kimenőjével. Kb 2,5 órát vett csak el az időmből a tekercselés és az összerakás. Szerintem ez egy jó idő elsőre. Főleg, hogy a tekercselőmet is egy fél óra alatt dobtam össze. majd még javítok rajta. Rakok egy pár képet. remélem hétvégén sikerül összedobni a kapcsolást is és ki tudom próbálni mit is tud a két cső összedolgozva. Ez a cséve pont erre lett tervezve. Éppen elfért rajta a tekercs. Egy picit a végén meg kellett nyomkodni, hogy be tudjam lemezelni.
Bocs a képek minőségéért, de csak ez a telefon volt nálam, zenehallgatás céljából és nem akartam mászkálni. Majd egyszer rakok fel jobb képeket is a kész műről.
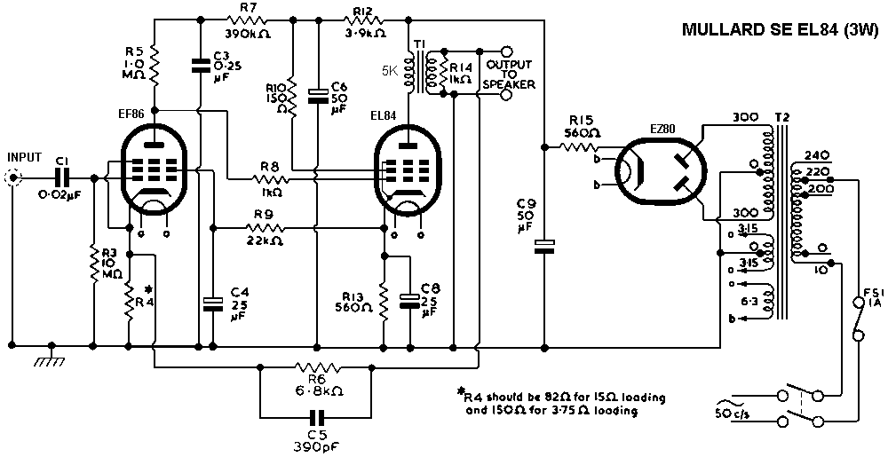
Nos most egy iskolatársnak kéne öszehozni egy EL84SE monoblokkot, cserébe egy RFT rádió beltartalmát megkapom a táp meg a kimenő nélkül, a képen látható Mulard-ot gondoltam ki kérdem én a "nagyokat" hogy véleményezzék, én még kiegészítem egy kis hidegítéssel a trafó és az egyencső közé.
Ez így ránézésre kifejezetten gitárerősítőnek készülhetett (nem bassgitárhoz, mert ahhoz kevéske lenne ez a 105 VA-es "SU szerűség" kimenőnek, meg zenehallgatásra sem a legtökéletesebbek az ilyenek) ott nemigen szoktak kölönösebb mélyekre törekedni, a hangszínszabályozás is szerintem gitárhoz van igazítva. Amúgy tisztességes diy munkának látszik, de szerintem a készítője nem törekedett a szokásos "gitár mélyek" alatti frekvenciák hibátlan
átvitelére (ez sok gyári gitárerősítőnél is így van).
Hát eddig minden hasonló erőlködőben volt 2x4.7nF-os kondi a cső előtt gondoltam biztos nem árt, a rádióból lesz az erősítő, én meg a benne lévő többi csőre pályázom ilyen márkák még nincsenek. [OFF]Mellesleg azthittem lelövöm mikor közli velem hogy 50e Ft-ért akarták tőle megvenni miközben már könyékig a sassiban vagyok,:bummafejbe:
Ha valakinek kell szivesen odaadom egy weimar nevű hasonlóan megcsonkitott rádiókészülékemet. Nagyon szép állapotban van
Köszönöm a válszod Sturbi, valami ötlet hogy hogyan lehetne a mélyek csökkentésére vagy normális szabályozására??
én is szólógitárral használom de nagyon mélyek a mélyek és ne lehet csak minimális határokon belül állítani és ez nagyon zavaró.
Azt elhiszem
Tudod mit ha nyerek egy komolyabb összeget a lottón akkor veszek neked.
Ha minden jól megy jövő héten meghallod.
Megpróbálom addig elkészíteni a másik csatornát is. Ezt triódának kötöm és meg füleljük a különbségeket. Ki próbáljuk a te kimenőiddel is.
A tiéd!! hogy fog eljutni hozzád? Esetleg a következő börzén átadom.
-Hát kapcsolási rajz nélkül nemigen tudok mit mondani, ha gitárról sem jó a hangszínszabályozás, akkor ott valami gond lehet. Gitárerősítők 3 utas hangszínszabályozóinak kéne utánanézni (régebben ide is be lett rakva néhány), és összehasonlítani ( a szabályozásnak elég markánsnak kellene lenni szerintem is, függetlenül attól, hogy esetleg a csúnya dünnyögős mélyeknek oka lehet a nem jól sikerült kimenőtrafó vagy túl nagy negatív visszacsatolás is).
Megpróbálhatod a horok visszacsatolás csökkentését, relatív kicsi kimenőknél csökken akkor valamennyit a mélyátvitel viszont a maradék nem dönnyög. Dünnyögést okozhat az erősítőhöz nem megfelelő hangsugárzó is (a hangszínszabályozásnak persze hatékonynak kellene lenni ezektől függetlenül is, de ha a visszacsatoló ágban van megoldva, akkor alaposan el tudja rontani az egész erősítőt is, problémás alkatrészértékekkel). |
Bejelentkezés
Hirdetés |









Bocs a képek minőségéért, de csak ez a telefon volt nálam, zenehallgatás céljából és nem akartam mászkálni. Majd egyszer rakok fel jobb képeket is a kész műről.





