Fórum témák
» Több friss téma |
Fórum » Csöves erősítő készítése
Ne feledd betartani a fórum viselkedési szabályait, és a topik megmaradásának feltételeit. [link]
A téma átmenetileg fagyasztva lett, hozzászólni nem tudsz!
Azért nehéz dolgunk van ám, így távolból rettenetesen nehéz bármit is diagnosztizálni, főleg úgy, hogy még a rajzát sem láttuk. Az EBL-ekkel is kipróbáltad? Az RC-tag csak akkor szól bele a torzításba, ha egyébként gerjedne. Ezt nem láttuk a videón.
Az a 22nF-os kondi a 10nF-os helyett viszont tökéletesen megfelel.
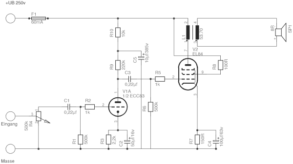
A rajzát még jó régen felraktam, ezen kettő ötvözéséből alakult ki. (Próbálkoztam az értékek változtatásával, de nem sok eredménnyel..) EBL-ekkel még nem próbáltam, mert a fűtéseket nehéz összeegyeztetni, lehet hogy csinálok valami noválos átalakítót, ECC83 ill. EZ81-re..
Na itt vagyok
![]() PCL 86 stereo SE
Nagyon szép munka. Sajnos a mélyei gyengék lesznek ezekkel az Orion trafókkal pentóda üzemben, ami szól, az viszont káprázatos. Jelentősen javítható a mélyátvitel, ha a pentódát triódás bekötéssel csinálod (segédrács az anódra, ha nem gerjed akkor csak simán, ha igen akkor 100 Ohm-1K-val). Sokkal kisebb lesz a teljesítménye, de ez füllel alig észrevehető. Érdemes átkapcsolhatóra csinálni, egészen más hangkép. Hangszóró típusra is kevésbé lesz háklis triódásba (kisebb Ri miatt). Triódás bekötéssel a legtöbb zenénél jók a mélyei ezekkel az egyébként jó minőségű kis Orion kimenőkkel is. Visszacsatolásra nincs szükség, sőt halálos csapás a hangra
Köszi
![]() Én kielégítőnek találtam a mélyeit ( meglepő módon ) nvcs nélkül (nagyon nagy torzítás), nvcs-vel valóban kevés egy kicsit! A hang sem olyan szép, de nagyobb teljesítmény kivehető torzítás nélkül. Pentódában megy egyébként EAG AE233 kapcsolás! Nem nagyon akarok már belenyulkálni, csak egy "fedőt" csinálok a trafók fölé, Ez ilyen "első" erősítő, majd jön most egy EL84 SE, már van hozzá vas csak nem tudom 7cm2 vaskeresztmetszet elég lesz-e kimenőnek? mondjuk nagyobb nincs, szóval ez marad Úgyhoyg az egész hetem tekercselésből fog állni ![]() Egyébként a trioda/pentoda dologhoz annyt fűznék hozzá, hogy van egy El84 SE gitárerősítőm szintén saját gyártmány, és abban először pentóda kapcsolásban ment a végcső, aztán egyszer kipróbáltam triodaként, tervezve egy kapcsolót is, de így sokkal szebben szól (megközelíti a 6L6-ot ), és így maradt ![]() Ja! ezek orion trafók? Mindig abban a tudatban éltem, hogy videotonok
Pedig ennyit még érdemes lenne belenyúlni, garantálom, hogy nem bánnád meg, kipróbáltam. (triódában nvcs. nélkül.
Hát így a képről ezek a kimenők halálpontosan úgy néznek ki, mint amik nekem is vannak. Az enyémek biztos, hogy Orionok, lehet hogy a Vidinek is volt ilyen.
Akkor azt a 22pf-es kondit át is köthetem egy rövidzárral?
Igen tényleg ilyen van Neked is!
Így belegondolva Vidi tévét nem is bontottam, csak Orion AT - xxxx-eket nem tudom miért gondoltam Vidire
A 22pF-os kondi helyére 22pF-ot kell tenni
burgdavid írta:
A 22pF-os kondi helyére 22pF-ot kell tenni Ja, az szerintem is jó lesz
Szép
Lusta vagyok dobozt csinálni
Igen, ezt már láttam korábban! Szép nagyon! Loptam is néhány ötletet az enyémhez, ha nem baj
![]() Kimenők honnan valók?
Dehogyis. Azt nem lehet átkötni egy rövidzárral, max. nem teszel oda semmit, de lehet, hogy akkor gerjed.
Jól van, Ti már tudjátok, Ricsi meg most tanulja. Mindegyikünk tett fel anno olyan kérdéseket, amire a válasz másnak egyértelmű.
Végülis azért van ez a fórum, hogy segítsünk egymáson és tapasztalatokat cseréljünk
Így igaz. És a kezdőket sem nevetjük ki.
Úgy igen
Meghoztam a rádiómat pestről, Köszönet Norberto-nak a közreműködésben :worship::worship:Üdv
Szabi, ez nem csöves, de még mindig jobb, mint a Nápoly.
Idézet: „nem csöves” nem azért vettem, apámnak volt első rádiója.. csak az már nem az ővé..
Én n em tudom hogy vagytok vele de nekem elég a szobai zenehallgatásra az EL84 SE kb. 2x4W és nagyon szépen szól a DC2050-es frissen felújított vidikkel. Szerintem magamnak egy ideig nem csinálok másikat.
Annyi lehet, elég, nekem is elég az 5W-os El84 erősítő gyakorolni a szobába, de pl a PCl 86 sztem kevés a DC2510-en
A PCL86 nekem is kevés volt. Meg így három csövem van a 2 helyett. Két EL84 és egy ECC85
Ezt a konfigurációt tartom én is alapnak, de a többség más véleményen van. Én csináltam olyat is, amiben EF80 volt az előfok (ebből van sok).
És melyik a jobb? Triódával vagy pentódával hajtani az el84-et?
Jaja! Nekem is van egy "vödör"
Bezzeg EF86 nincs...![]() Úgyhogy én 6AU6-tal fogok nyomulni, mert ez van Csak már "ránézésre" elég mikrofóniásak szegények Mondjuk, ha szkópba jó volt, akkor nekem is
Ki kell próbálni
![]() Én sok kapcoslást láttam SE El84-re, és amelyikben pentóda van, ott is nagyrésze triodának van kötve ....
Én azért csináltam triódával mert ez volt itthon de lehet hogy egyszer kipróbálom.
|
Bejelentkezés
Hirdetés |









)
Lusta vagyok dobozt csinálni






