Fórum témák

» Több friss téma
Fórum » Csöves erősítő készítése
 
Témaindító: seedz, idő: Márc 31, 2006
Témakörök:
Ne feledd betartani a fórum viselkedési szabályait, és a topik megmaradásának feltételeit. [link]
A téma átmenetileg fagyasztva lett, hozzászólni nem tudsz!
Lapozás: OK   52 / 2208
(#) Imi65 válasza Tom025 hozzászólására (») Feb 25, 2008
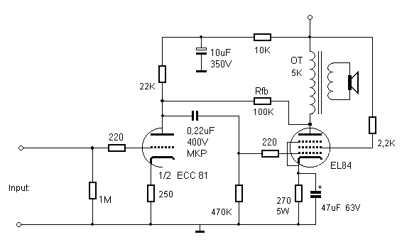
Azért nehéz dolgunk van ám, így távolból rettenetesen nehéz bármit is diagnosztizálni, főleg úgy, hogy még a rajzát sem láttuk. Az EBL-ekkel is kipróbáltad? Az RC-tag csak akkor szól bele a torzításba, ha egyébként gerjedne. Ezt nem láttuk a videón.
(#) Imi65 válasza Ricsi1992 hozzászólására (») Feb 25, 2008
Az a 22nF-os kondi a 10nF-os helyett viszont tökéletesen megfelel.
(#) Tom025 válasza Imi65 hozzászólására (») Feb 25, 2008
A rajzát még jó régen felraktam, ezen kettő ötvözéséből alakult ki. (Próbálkoztam az értékek változtatásával, de nem sok eredménnyel..) EBL-ekkel még nem próbáltam, mert a fűtéseket nehéz összeegyeztetni, lehet hogy csinálok valami noválos átalakítót, ECC83 ill. EZ81-re..
(#) kocos hozzászólása Feb 25, 2008
Na itt vagyok
PCL 86 stereo SE
(#) sturbi válasza kocos hozzászólására (») Feb 25, 2008
Nagyon szép munka. Sajnos a mélyei gyengék lesznek ezekkel az Orion trafókkal pentóda üzemben, ami szól, az viszont káprázatos. Jelentősen javítható a mélyátvitel, ha a pentódát triódás bekötéssel csinálod (segédrács az anódra, ha nem gerjed akkor csak simán, ha igen akkor 100 Ohm-1K-val). Sokkal kisebb lesz a teljesítménye, de ez füllel alig észrevehető. Érdemes átkapcsolhatóra csinálni, egészen más hangkép. Hangszóró típusra is kevésbé lesz háklis triódásba (kisebb Ri miatt). Triódás bekötéssel a legtöbb zenénél jók a mélyei ezekkel az egyébként jó minőségű kis Orion kimenőkkel is. Visszacsatolásra nincs szükség, sőt halálos csapás a hangra
(#) kocos válasza sturbi hozzászólására (») Feb 25, 2008
Köszi
Én kielégítőnek találtam a mélyeit ( meglepő módon ) nvcs nélkül (nagyon nagy torzítás), nvcs-vel valóban kevés egy kicsit! A hang sem olyan szép, de nagyobb teljesítmény kivehető torzítás nélkül. Pentódában megy egyébként EAG AE233 kapcsolás! Nem nagyon akarok már belenyulkálni, csak egy "fedőt" csinálok a trafók fölé, Ez ilyen "első" erősítő, majd jön most egy EL84 SE, már van hozzá vas csak nem tudom 7cm2 vaskeresztmetszet elég lesz-e kimenőnek? mondjuk nagyobb nincs, szóval ez marad Úgyhoyg az egész hetem tekercselésből fog állni

Egyébként a trioda/pentoda dologhoz annyt fűznék hozzá, hogy van egy El84 SE gitárerősítőm szintén saját gyártmány, és abban először pentóda kapcsolásban ment a végcső, aztán egyszer kipróbáltam triodaként, tervezve egy kapcsolót is, de így sokkal szebben szól (megközelíti a 6L6-ot ), és így maradt

Ja! ezek orion trafók? Mindig abban a tudatban éltem, hogy videotonok
(#) sturbi válasza kocos hozzászólására (») Feb 25, 2008
Pedig ennyit még érdemes lenne belenyúlni, garantálom, hogy nem bánnád meg, kipróbáltam. (triódában nvcs. nélkül.
Hát így a képről ezek a kimenők halálpontosan úgy néznek ki, mint amik nekem is vannak. Az enyémek biztos, hogy Orionok, lehet hogy a Vidinek is volt ilyen.
(#) Ricsi1992 válasza Imi65 hozzászólására (») Feb 25, 2008
Akkor azt a 22pf-es kondit át is köthetem egy rövidzárral?
(#) kocos válasza sturbi hozzászólására (») Feb 25, 2008
Igen tényleg ilyen van Neked is!
Így belegondolva Vidi tévét nem is bontottam, csak Orion AT - xxxx-eket nem tudom miért gondoltam Vidire
(#) sturbi hozzászólása Feb 25, 2008
Szabi83
Budapest-Tapolca (útba esik)-Nagykanizsa
(#) burgdavid válasza Ricsi1992 hozzászólására (») Feb 25, 2008
A 22pF-os kondi helyére 22pF-ot kell tenni
(#) sturbi válasza burgdavid hozzászólására (») Feb 25, 2008
burgdavid írta:
A 22pF-os kondi helyére 22pF-ot kell tenni


Ja, az szerintem is jó lesz
(#) sturbi hozzászólása Feb 25, 2008
Ez se csúnya, ezt én csináltam (dicsekszem )ECL 86 PP 2*12W
(#) burgdavid válasza sturbi hozzászólására (») Feb 25, 2008
Szép Nekem még mindig csak a földön van összedrótozgatva Lusta vagyok dobozt csinálni
(#) kocos válasza sturbi hozzászólására (») Feb 25, 2008
Igen, ezt már láttam korábban! Szép nagyon! Loptam is néhány ötletet az enyémhez, ha nem baj

Kimenők honnan valók?
(#) Imi65 válasza Ricsi1992 hozzászólására (») Feb 25, 2008
Dehogyis. Azt nem lehet átkötni egy rövidzárral, max. nem teszel oda semmit, de lehet, hogy akkor gerjed.
(#) Imi65 válasza sturbi hozzászólására (») Feb 25, 2008
Jól van, Ti már tudjátok, Ricsi meg most tanulja. Mindegyikünk tett fel anno olyan kérdéseket, amire a válasz másnak egyértelmű.
(#) burgdavid válasza Imi65 hozzászólására (») Feb 25, 2008
Végülis azért van ez a fórum, hogy segítsünk egymáson és tapasztalatokat cseréljünk Azért írtam neki, hogy 22pF-ot kell odatenni
(#) Imi65 válasza burgdavid hozzászólására (») Feb 25, 2008
Így igaz. És a kezdőket sem nevetjük ki.
(#) szabi83 válasza sturbi hozzászólására (») Feb 25, 2008
Úgy igen

Meghoztam a rádiómat pestről, Köszönet Norberto-nak a közreműködésben :worship::worship:


Üdv

vidi-rdl.jpg
    
(#) Imi65 válasza szabi83 hozzászólására (») Feb 25, 2008
Szabi, ez nem csöves, de még mindig jobb, mint a Nápoly.
(#) szabi83 válasza Imi65 hozzászólására (») Feb 25, 2008
Idézet:
„nem csöves”


nem azért vettem, apámnak volt első rádiója.. csak az már nem az ővé..
(#) djhans hozzászólása Feb 25, 2008
Én n em tudom hogy vagytok vele de nekem elég a szobai zenehallgatásra az EL84 SE kb. 2x4W és nagyon szépen szól a DC2050-es frissen felújított vidikkel. Szerintem magamnak egy ideig nem csinálok másikat.
(#) kocos válasza djhans hozzászólására (») Feb 25, 2008
Annyi lehet, elég, nekem is elég az 5W-os El84 erősítő gyakorolni a szobába, de pl a PCl 86 sztem kevés a DC2510-en
(#) djhans válasza kocos hozzászólására (») Feb 25, 2008
A PCL86 nekem is kevés volt. Meg így három csövem van a 2 helyett. Két EL84 és egy ECC85
(#) Imi65 válasza djhans hozzászólására (») Feb 25, 2008
Ezt a konfigurációt tartom én is alapnak, de a többség más véleményen van. Én csináltam olyat is, amiben EF80 volt az előfok (ebből van sok).
(#) djhans válasza Imi65 hozzászólására (») Feb 25, 2008
És melyik a jobb? Triódával vagy pentódával hajtani az el84-et?
(#) kocos válasza Imi65 hozzászólására (») Feb 25, 2008
Jaja! Nekem is van egy "vödör" Bezzeg EF86 nincs...
Úgyhogy én 6AU6-tal fogok nyomulni, mert ez van Csak már "ránézésre" elég mikrofóniásak szegények Mondjuk, ha szkópba jó volt, akkor nekem is
(#) kocos válasza djhans hozzászólására (») Feb 25, 2008
Ki kell próbálni
Én sok kapcoslást láttam SE El84-re, és amelyikben pentóda van, ott is nagyrésze triodának van kötve ....
(#) djhans válasza kocos hozzászólására (») Feb 25, 2008
Én azért csináltam triódával mert ez volt itthon de lehet hogy egyszer kipróbálom.
Következő: »»   52 / 2208
Bejelentkezés

Belépés

Hirdetés
XDT.hu
Az oldalon sütiket használunk a helyes működéshez. Bővebb információt az adatvédelmi szabályzatban olvashatsz. Megértettem