Fórum témák
» Több friss téma |
Sziasztok!
Tudna valamelyikőtök egy olyan szimmetrikus háromszögjel generátor kapcsolást mutatni, ahol a jel alsó határértéke néhány tized volt (200mV) a felső pedig 4-10V (4,8V)? Szintén PWM szabályzást szeretnék megvalósítani, csak egy 0V-tól változó vezérlőfeszültség mellett. Segítségeteket köszönöm!
Hello! Sokkal jobb! A C10-et át kellene vinni közvetlen az Ic 5-üs lábához, mert így azért benne van a motor nagyáramú körében. (Ez elég nehezen látható, tekintve, hogy a GND most kitöltéssel készült) Az R6 értéke ténylegesen 100k, nem 10k. A D9-et el kellene fordítani, mivel annak is hűtés van "felírva". A Q4 bekötésének nézz utána mert emlékeim szerint az fordítva van. Valamint azt, hogy tényleg ezt a típust tudod használni, vagy másikat. Ha mást akkor annak mi a bekötése. Mert a J-fet bekötések változatosak. Azt gondolom tudod, hogy VR1 csak akkor kell, ha nincs külső poti..
A hozzászólás módosítva: Máj 2, 2014
Hello! Szükségtelen a háromszögjellel töpizni, ha szabályzót használsz a körben, mint én itt az alsó részen.
Szia!
Nem igazán értem az áramkör működését. Le tudnád írni, hogy hogyan is működik az alsó rész? Amire én gondoltam, abban nem lenne visszacsatolás a motortól, tehát vezérlés lenne, maximum áramérték határolóval.
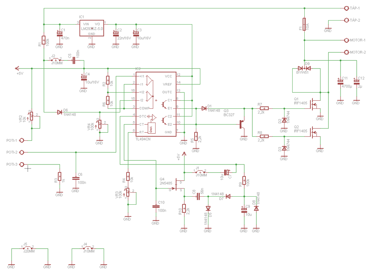
Az U3 és U4 állítja elő a PWM jelet. Az U3 egy fűrészgenerátor, ami a Q kimenetén csak egy lefutó tűimpulzust gyárt. Az U4 tulajdonképpen egy RS tároló, és egy komparátor szerepét tölti be. A tűimpulzus, Tr bementén bebillenti U4-et. Ekkor a PWM kimenet magas szintű lesz. A TH bement megkapja U3 fűrészjelét. Ha a fűrészjel amplitúdója eléri Th küszöbértékét, a PWM kimenet visszabillen. A Th küszöbfeszültsége pedig nem más, mint a Cv feszültsége. Tehát ennek értékét kell változtatni a kitöltés állítása miatt. A kapcsolás előnye, hogy a PWM frekvencia és a kitöltés egymástól függetlenül (szabadon) változtatható. Hátránya, hogy a tűimpulzus idejéig, mindenképpen magas szinten van a PWM kimenet, vagy is nullára nem állítható a kitöltés. (De ez legfeljebb 2%. Kiküszöbölhető, de akkor a végéből fog hiányozni.)
A PWM jel, nem csak a Q kimeneten, hanem a Dis kimeneten is megjelenik. A különbség számunkra hogy a Dis kimenet nyitott kollektoros. A P3 potival be lehet állítani egy feszültséget amit a Dis kimenet kapcsolgat. Vagy is a PWM meghatározza az impulzus kitöltését, a P3 poti pedig az impulzus feszültségét. Ha ezt a jelet integráljuk, egy egyenfeszültséget kapunk, ami a PWM jellel arányos lesz. Ezt a feszültséget hasonlítjuk össze a vezérlő feszültséggel. Az U2a szabályzó addig változtatja a PWM kitöltését, míg a vezérlőfeszültség azonos nem lesz az integrált átlagértékével. Így feszültséggel tudjuk szabályozni a PWM kitöltését. A 100%-hoz tartozó kitöltéshez szükséges feszültséget lehet tulajdonképpen beállítani a P3 potival. A szabályozás pedig lineáris a feszültség és a kitöltés között. Ennyi..
Köszönöm, így már értem. Nagyjából. Az integráló tag tehát csakis a kimeneten lévő PWM jel visszacsatolásánál játszik szerepet a kitöltés feszültséggé alakításával? Vagyis az integrált jel meg a másik áramköri részből jövő feszültség egy hibajel erősítőbe is mehetne külön (2 OPA)?
Rajz nélkül nem tudom mit mondasz. De itt a PWM integrálását és szabályzót az U2a tölti be, mert alapvetően az egy PI szabályzót alkot.
Üdv! Csak az lett volna a kérdésem, hogy a kapcsolásodban az U2a egyben integrátor és komparátor szerepet is betölt? Vagyis ugyanilyen értékű kapcsolás érhető el 2 OPA-val, ahol az egyik a kimenő PWM jelet integrálja (a beállított értékkel együtt), majd a kimenőjele mehet a másik részegységből jövő jellel egy komparátorba (hibajel erősítőbe)?
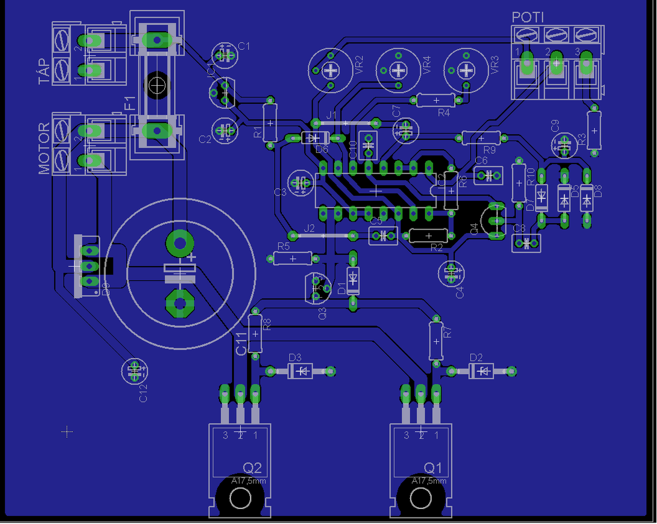
Más. A véleményeteket szeretném kérni, hogy vonalvezetés/elhelyezés szempontjából a képen látható nagyáramú panelrész megfelel-e a nagyfrekvenciás tervezésnek, vagyis használható 12A-es PWM motorszabályzóhoz?
Hello! Nem komparátor, hanem szabályzó erősítő. Mivel az egyben integrátor is, a PWM jelét nem kell külön integrálni, elvégzi a szabályzó U2a grátiszként azt is. Így a bemenetére a PWM jel közvetlen rávezethető.
Sziasztok!
Erre jutottam a tanácsaitok alapján. Ha van még észrevétel, írjátok meg! Köszönöm az eddigi tanácsokat. A hozzászólás módosítva: Máj 4, 2014
Szia!
Q1 sourse (3-as láb) nincs a földel összekötve Szerintem a teljesítmény fetek-dióda-C11-12kondi kör így túl nagy. Célszerű lenne átrendezni, a Q1-t és Q2-t egymás mellé (mondjuk a Q1-et tedd be a Q2 és D9 közé). A Q2 és Q1 drain-jét fölülről kösd össze, így a source-ok az alsó teli-fóliás földbe köthetők, ami azonos a C11 földjét képező teli-fóliával. A táp-sorkapocs, F1 bizti és a motor sorkapocs fölöslegesen távol van, a mennyire lehet jobbra el kellene vinni őket. Még jobb, ha a kettő sorkapcsot egymás mellé teszed, és felettük helyezed el a biztosítót (a táp sorkapcsot teszed le balra a motor sorkapocs mellé). Ha az átrendezés után C11-t még egy kicsit jobbra elviszed, akkor lejjebb is teheted, és akkor a vezérlő IC2 közelebb kerülhet, és csökkentheted a meghajtó vezetékek (IC2-D1-Q3-R7-R8) hosszát. A teli-fóliás terv akkor jó, ha a teli-fólia minél inkább egyben van. Ha középen egy vékony vezeték miatt kettéosztod, akkor a kettő rész már külön életet él, hiába van a két szélén egy-egy kis fóliacsíkkal összekötve. Szerintem a gyakorlatban kétféle képen kerülhető ez el; 1. a telifóliás rész a nyák külső kerete, a többi áramköri vezetéket középre zsúfoljuk, hogy minél szélesebben megmaradjon a keret (a te terved is ebbe az irányba mutat), 2. a teli-fóliás rész középen van, és a külső kereteknél vannak az egyéb kötések megvalósítva. Érdemes volna Proli007 tanácsát megfogadnod, más topikban találhatsz olyanokat akik jobban értenek a nyáktervezéshez.
Apróság, de számíthat: A helyedben én nagyobbra hagynám a vezetékek közötti szigetelést, valamint ahol lehet, magát a vezetősávot is! Mivel ez az első munkáid egyike lesz, lehetőleg ne rontsd el azzal, hogy egy óvatlan mozdulattal "összecinezed" az egészet, vagy megszakad valahol. Aztán érdemes kerülni a vezetősávok össze-vissza törését. Lásd IC1, olyan mint egy pályaudvar. De tényleg van nyáktervezős topic is, itt ez már erősen kezd off lenni. Majd jól megkapjuk érte a magunkét.
Szevasztok!
Megint változtattam a kinézeten a tanácsok alapján. A forrasztással szerencsére nincs gondom, csak a tervezés részével nem vagyok teljesen tisztába. Most már tényleg megfogadom a tanácsotokat és keresek egy nyáktervező topikot. Csak gondoltam mielőtt tőlük kérek segítséget, legyen egy olyan rajz a tarsolyomba, ami működőképes. Csatoltam a legutolsó verziót. Ha sikerül a megvalósuló változatig eljutnom, jelentkezni fogok. Köszönöm az eddigieket mindenkinek.
Üdv!
Valaki meg tudná mondani, hogy ebbe kapcsolásba RFP50N06 vagy BUZ11 FET betehető-e átalakítás nélkül. Viszonylag egyszerűnek látszik és már csatoltak hozzá itt nyáktervet is.
Én is az igenre szavaznék.
Az első megépített vezérlőm:EZ Én IFR1405 öt használtam hozzá, és végül is tökéletesen működött.
Szeretném megépíteni ezt a PWM-es Peltier meghajtó áramkört. A kapcsolást feltehetőleg módosítani kellene úgy hogy egy 30A-es Peltier elemmel is elboldoguljon, ehhez kérnék segítséget. Milyen és mennyi FET valamint kell-e meghajtó áramkör?
A hozzászólás módosítva: Máj 10, 2014
Sziasztok!
A véleményeteket szeretném kérni. Ma reggel összeollóztam egy 230V-os PWM Triakos szabályozót. Megtervezten a NYÁKot, levasltam-marattam-forrasztottam. Amikor rákapcsoltam a 230V-ot, a panel alján valami nagyot durrant (és villant), majd a csatolt fénykép szerinti "bombázás utáni" lett a panel. Érdekes módon sem a 600V-os unipoláris, sem a 330 mikrós elkó nem durrant el, a MOC is érintetlen. Ráadásul a Graezt melletti 5,1V-os Zener is sértetlen. Csak a Graezt-től balra/felül látható részen robbant fel valami - DE MI ???? Kérlek segítsetek! hdcc A hozzászólás módosítva: Máj 11, 2014
Te most akkor rátoltál az 555-re egy 230v-os áramot?!? Szerintem az 5V-os zener szállt el. Örülj, hogy nem a szemed!
Egyébként mindegy hogy mi durrant le, ez az áramkör egyébként is kuka! Szerk: Úgy látom nem csak az én szemem szúrja.. A hozzászólás módosítva: Máj 11, 2014
Köszi a segítséget, simpi és sargarigo. Az 555 nem volt az áramkörön (csak a foglalat)...
Hogyan módosítsam az áramkört?
Javasolt egy transzformátor által, alacsony feszültségű tápellátás létrehozása.
Szia!
Maga a "triakot PWM-el szabályozni" elgondolás egy halott ötlet. A hozzászólás módosítva: Máj 11, 2014
Már eleve az alapötlet fura nekem. PWM + Triak? Ha jól végigondolod, a PWM vezérlés és a MOC nullátmenetes vezérlő miatt hátom kimeneti állapot lehet: Nulla, csak egy félhullámot enged át a triak, a teljes hullámot átengedi a triak. Elöször is döntsd el, hogy mit is szeretnél.
A kapcsolási rajz alapján jóeséllyel ezek mentek tönkre: B1, D2, C3, R4, LED1, OK1, R3, Q1. Nem törvényszerű, hogyminden alaktrész tönkrement, de ezek kapták meg az egyenirányított 230 V-ot.
Üdv.
Javasolnál valamillyen jelforrást a "MOC-3041 + BT-136 kapcsolóhoz"? Hogyan tudom megoldani a legegyszerűbben a szabályozást? Egy fúrógép fordulatszabályozás lenne a feladat...
Pontosan milyen fúrógépről beszélünk? Ettől függ, milyen szabályzás készítendő hozzá.
Egy régi orosz fúrógép, 230V-os, sajnos lekopott az adattáblája, nem tudom ? Wattos...
Egy egyszerű megoldás a diak-triak párosítás egy potméterrel és néhány egyéb alkatrésszel: Bővebben: Link. Még egy: Bővebben: Link. Ezek csak szénkefés motorokhoz jó szabályzók.
A hozzászólás módosítva: Máj 11, 2014
Elvileg az ilyen jobb, nincs hiszterézise: Bővebben: Link
Annak van csak igazán hiszterézise. Viszont a Graetz-híddal ellátottnak valóban nincs: Bővebben: Link.
Nagyon szépen köszönöm Mindannyiótok segítségét, szerintem ez lesz a megoldás:
Bővebben: Link * A hozzászólás módosítva: Máj 11, 2014
|
Bejelentkezés
Hirdetés |
















