Fórum témák
» Több friss téma |
Fórum » DCF77 óra Nixie-csövekkel
Helló
Kösz vicsys! Az elsőt elég korrektnek tünik. De egyelőre megpóbálom a hálózatról dekódolni az 1Hz-et. Azon a honlapon amit Tonsil is mutatott , mintha írta volna a srác, hogy be kell állítani pontosan 36,767Hz-et. És mint írtam nincs freki mérőm... Tonsil: nem a második trafó után akarom levenni a jelet, hanem az első trafó után. Van egy 9VAC 1000mA-es adapterem. Az lenne a külső táp. Hogy ne legyen nagy az óra. És most vettem egy kis nyáktrafót ami 2x9V os. és a primer 2x110V( nem 115. de így is jó lesz a +154-150V, legfeljebb egy 5k-s ellenállás kell az anód elé, hogy 140V 2mA legyen neki.) Szóval eddig ez van, Most megvettem az alkatrészeket, csinálom a nyákot... Isa
Én 1-1,5mA áramot engednék csak, hogy hosszabb életű legyen a cső.
Ok gondolom azzal is szépen fog vílágítani.
Helló Mindenki.
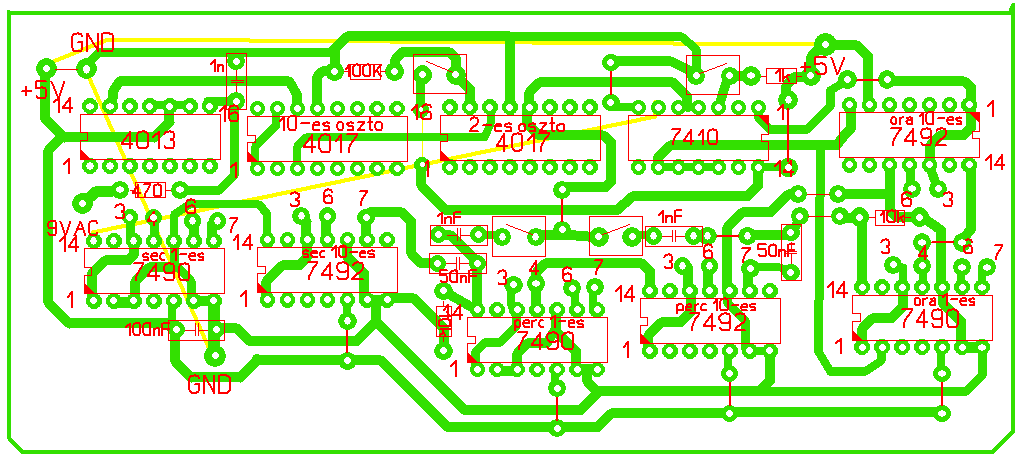
Eddig jutottam... ( felraktam .lay-ben is)
Mit jelent a 4017 IC-ken, hogy 10-es, meg 2-es osztó?
Csak mert ez sehogy sem adja ki az 50-et. Az 1Hz-hez egy 10-es meg egy 5-ös osztó kell. Lehet, hogy jól vannak bekötve, azt nem néztem, csak akkor a piros felirat félrevezető...
jahjj, tényleg igazad van.
Sosem voltam jó matekból hogy ez a hiba leesen ... persze ugy van ahogy írtad.
Na heló mégegyszer.
Ezt terveztem a tápnak. Szerintetek elég a 100µF/200V-os kondér az anódfeszhez? Nem kell még valami szűrés oda?? Isa Szerk. Majdnem lemaradtt a kép...
Helló!
Lehet, hogy lemaradtam valamiről, de ha ennek a trafónak a 9V-os részére adsz 9 V AC-t, akkor a másik felén 220V AC jelenik meg és az egyenirányítva 311V DC, úgyhogy sztem kevés lesz a 200V-os kondi.
ja, bocsi elnéztem, azthittem, hogy sorba vannak kötve a tekercsek.
helló
na hát mostmár sorba vannak kötrve mert kicsi volt a fesz. Csak 90V. jelent meg a 110V-helyett. Hogy ez miért? Nem tudom, mindenesetre szerintem jól kötöttem párhuzamosan a 9V-os részét. Így 190v-ot ad le. Így 266VDC-lenne. Ehez már tényleg kicsi a kondér.. Úgyhogy vettem ma 22µF-os/400V-os kondit. nah ennyi már elég lesz... Meg betettem egy 100K-s ellenállatot a tápfesz közé, ahogy írták is az oldalon, hogy leszívja a nagyfeszt kikapcsolás után.... Isa
Na ez a szkópos óra nekem nagyon tetszik.
Van is ithon valami csövem. A pic-el kell megbarátkoznom mert eddig csak AVR-vel dolgoztam
Helló.
Kész a Nixie tápja. A próba is megvolt. Élőben nagyon szép... Betettem a 100k-s ellenálást a nagyfesz részbe, a tápfesz közé... Így 230VDC-m lett. Az eggyik karakterkijelzős csövet meghajtottam. 1,8mA-t kapott.. Isa ( a telefon sajnos nem tudja visszadni, nagyon látványos.) Én ajálnom másnak is. szerintem csak a vezérlést kell ügyesen megoldani...
Gratula,
Ez most milyen nixie a képen? Színuszgörbés ? Ilyet még nem láttam
Köszi.Azért a neheze még hátra van.
Pontosan ez egy szinuszgörbét és egy + jelet tudó csű. De ezt kicseréltem egy rendes számos kijelzős csőre a panelon...
Ősrégi digitális multiméterekben ilyen csővel jelezték DC mérésnél a feszültség polarítását, illetve szinuszjellel az AC mérést. :yes:
Nem tudja valaki, hogy hol lehet vennni 7490-es IC-t? Sehol sem találok
74LS90-et keress, olyan mindenhol van, és ugyanazt tudja.
ez a kisebb energiafelhasználású IC ha jol tom, Nekem is ilyet adtak...
Helló.
Nah ma estére hót fáradtan kész lett az óra. És nem müködik Kezdődhet a fáradságos hibakeresés.... Nem világít az egyik csö. És nem lépegtnek a számok....
Hi...
köszi hogy megnézted, az első három sem kapta meg. Meg a földet sem. De azt már ráterveztem nyákgyártás előtt.. És sajnos így sem megy. Próbáltam potmáterrel beállítani azt az ellenállást ami az 50Hz-es jel előtt van. De azt sem tudtam beállítani. Pontosan szerintetek hány volt meg hány mA kelll az IC.nek a bemenetre? Nekem 9VAC-m van. Nem 240 ... Most végignéztem az egész nyákot. A tápon kívül nem találtam más hibát. (pedig nagyon igyekeztem )Nem tudom mi lehet. Pedig olyan egyszerüknek tünnek ezek az 1Hz-es órajelgenerátorok.. ![]() Isa
Én még találtam hibát, tegnap éjjel nézegettem és pl :a 7410-es ic nek a lábait nézd át, hogy hova mennek, meg mintha ezen kívül is lett volna még valami, de most nem jut eszembe, a tápokon kívül 3, vagy 4 hibát találtam.
ja meg még az első 7492- nek az 5ös-6os lábát össze kell kötni.
Hi
FElrakom most ide a javított változatot. Létszi mutasd meg hogy hol volt.. Köszi hogy megnézted
Azthiszem, hogy én is csak ezeket találtam!
Miért csináltál neki másik 1Hz-es generátort?
Hát gondoltam a másik kapcsiból vett generátormak nem megfelelő az illesztése. A fesz érékekre gondoltam, vagy hogy csak egyszerüen nem megy az a rajz...
DE az ujjban is volt hiba, mostmár kijavítottam. Sajna igysem megy. Nem tudom, multival lehet mérni az 1Hz-et? Gondolok itt arra. hogy feszértékben mutatkoziki meg, és ennyit még csak le tud követni a multim... Mert nekem folyamatosan 4,7V van a kimeneten....
Multival nembiztos, de köss rá egy hangszórót egy kb 20 ohmos ellenálláson keresztül és a membrán mozgásán érzékelni fogod, hogy mi is jön ki a freki generátorból
|
Bejelentkezés
Hirdetés |










Ez most milyen nixie a képen? Színuszgörbés
? Ilyet még nem láttam
De ezt kicseréltem egy rendes számos kijelzős csőre a panelon...







