Fórum témák
» Több friss téma |
Fórum » DCF77 óra Nixie-csövekkel
Sooty!
Összeraktam az órát 628A-val. Az időbeállítással és a járással nincs gond. A DCF jelet azonban nem veszi. Ez eddig oké, mert lehet azt mondani hogy nincs jó vételem. Azonban megcsináltam az oldalon lévő DCF jelgenerátort is. Épp az ilyen esetek tesztelésére... A glimmlámpa villog, de nem állítja be magát 09:16-ra, ahogy whalaky megírta annak a jelgenerátornak a programját. Gondolom F628A-ra való fordítás is tesztelve lett DCF ügyileg? Mert ha igen, és működnie kell, akkor az érdekes, mert a jelgenerátorral sem megy. Kötésileg minden rendben.
A modulon és a jelgenerátoron is a nem invertáltat. De közben én hibáztam.
A mikroProg suite-ban nem pipátam ki a "load/save" data"-t. Így eeprom értékek nélkül lett megírva a pic. Korábban jártam már így, csak saját programnál általában azonnal észreveszem, ha nincsenek eeprom adatok. Itt most kellett egy kis idő hogy észre vegyem. Szóval minden rendben, így szinkronizálja magát. Sajnos itt is éjszaka lesz jó a "valódi" vétel, mikor kisebb lesz a zavar, és jobb lesz a terjedés...
Sziasztok!
Nemrég építettem meg ezt a négy csöves órát, ami azóta is nagyon megbízhatóan működik. Nagy-nagy köszönet a tervezőknek érte! Az lenne a kérésem, hogy ha meg van-e ennek a verziónak a hat csöves nyák terve, megosztanátok velem? Szeretnék most egy olyat is építeni. Továbbá olyan kérdésem lenne, hogy mi a különbség a Z751M, 573 és 574-es csövek között?
Elárulhatnád, hogy ez melyik óra, mert így kép alapján nem egyszerű azonosítani.
Az 573-as számokat mutat 0-9-ig, 751 nincs, a 571 szimbólumokat +,-, ~ stb., az 574 majdnem ugyan az mint az 573 csak picit más a lábkiosztása.
Tom025 verziója. Mellékelem a nyákrajzot is.
Bocsi, elírtam, valójában 571-et akartam írni. Köszi a helyesbítést. A hozzászólás módosítva: Feb 27, 2017
Sziasztok!
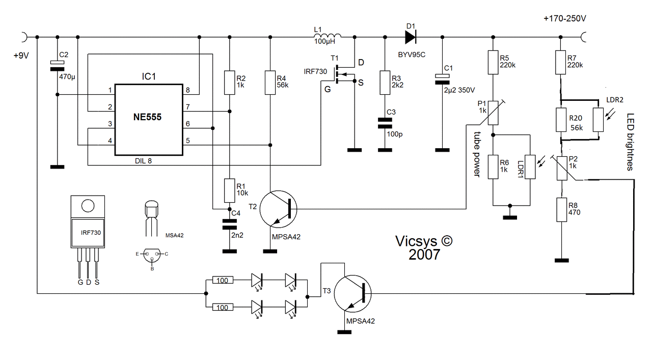
Megépítettem a H2opok féle nyákkal készült nixie órát. Minden rendben van vele, csak párom nyaggat, hogy a ledek alávilágítása éjszaka "erős". Tudom tekerjem lejjebb a potit. Viszont én szeretném automatikusra megoldani. Van egy LDR-em ami fényben 530R értéket képvisel, sötétben 250k az ellenállása. Hogy kellene ezt bekötni a ledek szabályzókörébe, hogy megfelelően működjön? A ledek bekötésén változtattam, mert az eredeti nyákterv szerint kevés lett volna a tápfesz 6 sorosan kötött lednek. Ezt rárajzoltam a nyákra.
Végül elkészítettem a hat csöves verziót ebből a nyákból. A kérdésem az lenne, hogy jelenleg Z560M csöveket használok, a munka ellenállások 0.25W-osak, nem melegszenek, viszont a cikkben 573-as csövekkel 2W-os ellenállásokat javasol a szerző. Ekkora áramfelvételbeli különbség van a két cső között? Azért kérdem, mert most ilyen csövekkel tervezem építeni és így nem biztos, hogy megfelel majd ez a nyák...
A 2w az átütési távolság miatt lett megadva. Jó lenne kisebb wattszámú is ha lenne vagy 10 mm hosszú. Ilyet gyártottak is és a kivezetésekre kis kerámia gyöngyöket húztak, csak az a baj, hogy 60 évvel ezelőtt.
Ezt a leválasztás nélküli verziót nem szoktam javasolni (Egy trafós táp) .Van belőle rtc-s verzió is felrakva minimális eltéréssel és egy 300ft-os arduinos ds 3231 modullal, akkor nem is felejtené el az időt ha kihúzod a konnektorból. A hozzászólás módosítva: Márc 3, 2017
Értem, köszönöm.
Még azt kérdezném Tőled, hogy a pár sorral fentebb linkelt 4 csöves verzióban van lehetőség másodperc LED, vagy glimm villogtatásra? Valamint az a hex file, amit én kaptam hozzá az ugye nem csak a 4 csöveshez lett írva, hanem a 6 csöveshez is jó? A leválasztás nélkülit én sem építeném meg, de ez a kis 555-ös kapcsolóüzemű tápos verzió. Köszönöm a segítséged. A hozzászólás módosítva: Márc 3, 2017
Bocs, akkor benéztem a nyákot. Van itt fent a forumban olyan verzió, ami villogtatja a glimmet.
Bővebben: Link
Az itt megemlített problémára nincs valami megoldásotok esetleg?
Öööö nálam nem... Mind egy megoldjuk másképp (export)...
A felülre rajzolt részen levő ledek fényerejét szeretném "automatizálni" A lent említett értékű LRD-vel. Szerintem megoldható lenne, csak a hogyan a kérdéses számomra... ![]() Feltöltöttem ide is, de ha a méretét lejjebb vettem, hogy kisebb legyen mint 2mb akkor tiszta kockás volt a kép, így inkább máshova töltöttem fel. Bővebben: Link A hozzászólás módosítva: Márc 3, 2017
Idézet: „A felülre rajzolt részen levő ledek fényerejét szeretném "automatizálni"” Szerintem már az LDR vezérli a LED -eket. A BC547 bázisa az anódfeszültségről kap jelet, az anódfeszültség körében van az LDR.
Igazad van, én azt hittem, hogy az a csövek fényét szabályozza és még a szoftveres szabályzás előttről maradt meg.
Nem igazán látom át, hogy az LRD hogy szabályozza a felső Bc tanyót... Viszont kipróbáltam, és működik. Egyetlen szépséghibája az, hogy a szobában levő fénynél már leveszi a ledek fényerejét, ekkor az LRD ellenállása 20K. Azt még megmondanád, hogy melyik ellenállást kellene módosítani, hogy a szobában levő fényviszonyok mellett még ne vegye vissza a fényerőt? A hozzászólás módosítva: Márc 13, 2017
A BC547 bázisára menő trimmer "jobb alsó" vége és a táp puffer kondenzátora közötti 470 Ohm -os ellenállás értékét kellene csökkenteni, hogy a trimmerrel a kívánt átfogást meg lehessen valósítani. Ideiglenesen lehetne vele párhuzamos kötött különböző értékű elleállással próbálkozni.
Hét erősen tipp csak, mert abbból amit írtál nehezen tudom kihámozni melyik ellenállásról van szó főleg úgy hogy a BC táranyóból is kettő van. meg a 470R ellenállatból is kettő van.
Szerintem a fehérrel jelöltre gondoltál, hogy azt kellene csökkenteni. Ha igen akkor próbáltam, de normál fénynél ugyan úgy halványak a ledek mint eddig is. Holott ugye normál fényél világítaniuk kellene. Csak akkor világítanak, rendesen, ha az LDR elé odanyomok egy 60W izzót. A hozzászólás módosítva: Márc 13, 2017
A kapcsolási rajzán a fehér ellipszisben az R8 van. A sárgában levő nem szerepel a rajzon.
Valójában 3 fut egyszerre. Állítható tápegység összeszegelése.
Az már kész van működik, csak a vezetékezést el befejeznem. Közben volt egy ötletem, hogy a nixie alávilágítását hogy tudnám megoldani, és úgy tűnik ez is megfelelő lesz így. Majd rakok fel képet a végső megoldásról, csak most menni kell betonozni....
Szia!
Végül így oldottam meg. LDR2 és a vele párhuzamos R20 került az R7 és a P2 közé. Tökéletesen teszi a dolgát. Köszönöm a segítségedet!
Hogyha valakit érdekel a nixie csövek gyártása, akkor nézze meg ezt, nemrég bukkantam rá az oldalra.
http://hackaday.com/2016/10/04/the-art-of-making-a-nixie-tube/
Üdv mindenkinek!
Keresnék kettö csöves nixie óra kapcsolási rajzot. Sajnos a google nem a barátom. Segítségeteket előre is köszönöm.
Kettő csővel? Elég érdekes.. Mi az elképzelés, milyennek kellene lennie a kijelzésnek?
Azt tudom, de az logikusan egymás után jelzi ki az értékeket. Mondjuk azt el tudom képzelni, hogy a 6 digitet kettesével jelzi ki. Bár ezek szerintem inkább érdekességek, mintsem használható órák.
Találtam valamit, talán használható: Bővebben: Link
Egyébként nixie watch néven érdemes keresni. |
Bejelentkezés
Hirdetés |




A mikroProg suite-ban nem pipátam ki a "load/save" data"-t. Így eeprom értékek nélkül lett megírva a pic. Korábban jártam már így, csak saját programnál általában azonnal észreveszem, ha nincsenek eeprom adatok. Itt most kellett egy kis idő hogy észre vegyem. 


Ezt a leválasztás nélküli verziót nem szoktam javasolni (Egy trafós táp) .Van belőle rtc-s verzió is felrakva minimális eltéréssel és egy 300ft-os arduinos ds 3231 modullal, akkor nem is felejtené el az időt ha kihúzod a konnektorból.







