Fórum témák
» Több friss téma |
Fórum » DCF77 óra Nixie-csövekkel
Kérdés:
74145-ösökkel meg lehet építeni a Nixi meghajtót? Bírja? Köszi a választ. Boy
Nem, az nem erre való. Adatlap szerint a kikapcsolt kimeneteken max 15V lehet a feszültség. Marad a 74141, vagy egyéb nagyfesz meghajtó, esetleg tranzisztoros megoldás.
ULN tranzisztormezővel is láttam már működő kapcsolást , a katód oldalon elég kevés feszültség esik akkor is ha nyitva van a kapcsolóelem .
Üdv! Örülök hogy újra feléledt a topic. A korábbi 253 oldali kérdésemre egy hozzáértő tudna válaszolni?
" reseteket jól kötöttem-e össze?" Idézet: „Örülök hogy újra feléledt a topic.” Ember, ha hozzászólsz, akkor felülre kerül. Ennyire nem akkora agysebészet ám.
Nekem jónak tűnik. Még egy manuális resetet hiányolok belőle, legalább a másodpercek részére. Hacsak nem lesz teljesen pontos, időnként szükség lesz rá.
Szia!
Köszi a választ, de ez egy nagy multiplex meghajtás, nekem meg olyan kell, ami nem villog, ha elnézek balra. Ha 50 + Tlp-t veszek, még akkor is a 141-est meghaladja a z ára. Boy
Ha elég masgas frekvenciát választasz nézhetsz akárhová nem fog villogni . De csinálhatsz mondjuk digitenként egy 74595+ 7 tranzisztor segítségével olyat ami másodpercenként frissít .
Ha nonmulti meghajtásra vágysz akkor a 74141 ből is 6 kell (minden digithez 1) és így már nem olyan nagy a különbség az árban ....
A hozzászólás módosítva: Ápr 13, 2024
nixie vezérlőpanel keresésSziasztok ! Megszeretném építeni az rgb világítós mule nixie órát , azt a verziót ami integráltan tartalmazza ezt , tehát nem kell külön rgb vezérlő. Úgy tudom ez az eredeti óra fejlesztése, egy plussz opció , nyilván az eredeti vezérlőpanel is módosult emiatt , ezt keresném. A kijelzőpanel ,ha jól gondolom nem változott emiatt .
Üdv. Van esetleg valakinek ötlete , hogy mi okozhatja azt, hogy az idő jelzése közben ,pár percenként
rendszertelenül beugrik ez a sok nulla , majd minden visszatér a normális kerékvágásba.
Vagy "tervezett design elem " vagy programhiba . A kapcsolás tervezőjét kéne megkérdezni .
A hozzászólás módosítva: Dec 4, 2024
Nem gondolnám hogy "design",inkább saját faszságra tippelek. Ez a mule v2 nevű óra a 2,57 -es
rgb. progival . Többen megépítették , gondolom hibátlanul , mert nem olvastam hasonló problémáról. Tápot átnéztem az rendben , cseréltem minden ic.- ét . A hiba maradt , még megpróbálok más verziószámú hexet hátha ott bénáztam valamit. NIXIE ÓRA CD4017-elÜdv!A lentebb mellékelt (nixieora.pdf) rajzot kibővítettem egy nyomógombos perc és óra beállítással. A kérdésem az lenne hogy ez a megoldás működőképes? A bővítés a "nixie schematic.pdf" nevű fájl-ban látható.
Jó lehet de azt tudnod kell hogy a nixie csöveknél a nem használt katódok előbb utóbb "katódmérgezést" kapnak (tönkre megy a cső) ezért érdemes minden katódot bekötni és időnként "megpörgetni" amit ez az áramkör nem tud teljesíteni . Viszont a kapcsolással adtál egy ötletet egy piccel és RTC vel vezérelt megoldáshoz ...
A hozzászólás módosítva: Okt 25, 2025
Üdv!
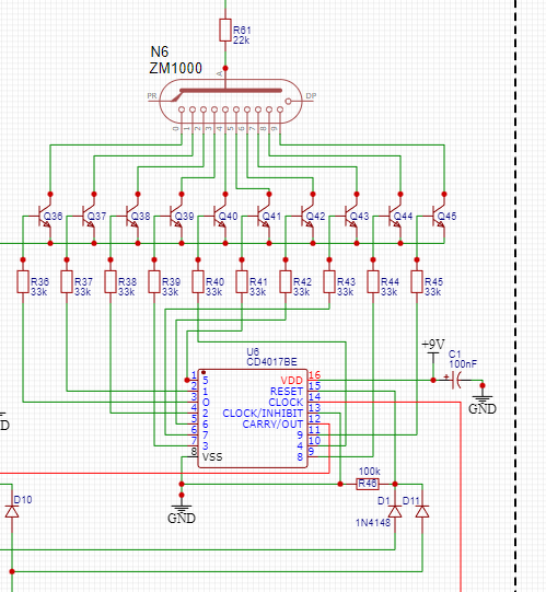
Összeraktam egy deszkamodellen az órát. Jelenleg 2db jó ZM1000es nixie csövem van így a másodperc részbe be is raktam. Az a probléma hogy nem számol. Külső freki generátorrol adok neki 1 vagy 10hz négyszöget de nem reagál rá. Ha leakasztok mindent a 14es lábról és újjal megérintem akkor elkezd számolni. Mellékeltem hogyan van bekötve a 4017es. Csináltam egy reset gombot amit fő reset sávra tettem (15ös lábat húzza magasba) és ez is működik. Mi okozhatja azt hogy kap órajelet de nem számol? szkóppal is rámértem az IC lábára és ott vana jel. Cseréltem IC-t és akkor is ezt csinálja.
Első látásra a reset áramkörre gyanakszom , próbáld meg az ellenállást kisebbre cserélni . Előfordulhat hopgy a 100k lehúzó miatt "lebeg" a bemenet és folyamatos reset jön létre , de ez csak tipp ! Már nagyon régen (30 éve) játszottam a 4017 el ...
Nem lehet hogy a nyomógomb 90 fokkal elfordítva került bele az áramkörbe és ezért folyamatosan reseteli a számlálót ?
A hozzászólás módosítva: Nov 1, 2025
Nem olyan kicsi nyomógombot tettem bele hanem nagyot de ellenőriztem és a resetágon nincs +fesz. +13.5Vról járatom és az az érdekes hogy az IC 12es lábán tápfeszt mérek.
Az egész kapcsolást át kéne nyálazni hogy honnan miért jön "kóbor" reset jel
El emeltem az 1n4148-t a reset sávról így az első nixie nem kap resetet de így sem számol.
Akkor nézd át mégegyszer az áramkört , ha van másodperc léptető impulzus - engedélyezés és nincs folyamatos nullázás számolnia kell ...
A hozzászólás módosítva: Nov 1, 2025
Az az érdekes hogy összedobtam próbapanelon egy másik 4017essel és ott is ugyanez a probléma.
Nem is kell adnom neki órajelet mert ha csak a tápot adook neki mér akkor magasba húzza a 12es lábát... Utána beköttöm a kapcsolás szerint de nem változott semmi.
Így próbáld ki az ic-t , ha megy akkor tuti hogy a kapcsolás hibás (nekem még mindíg a 100k lehúzó gyanús )
A hozzászólás módosítva: Nov 1, 2025
Már kicseréltem a 100k 10k-ra. Mégegyszer leírom hogy az ICnek ha csak tápot adok és semmi nincsen rákötve akkor is magasba húzza a 12es lábát. Ha táp negatívját elveszem még akkor is magasban marad a 12es láb. Azt hittem biztos tönkre ment azért kikapcs és rámértem multival.. Nincs rövidzár. Az utóbb említett kapcsolásra sem reagál. Adom neki az órajelet (1Hz) és csak a 3as lábon lévő led világít (ez a nullás számjegy a nixin). Új texas 4017esek amúgy..
Én azt a 100 KOhm -s ellenállást kicserélném 10 Kohm-ra.
Meg lett a probléma. Kevés volt az órajel amplitudója. Most 15V-on működik. Ami most nem stimmel hogy a másodperc számlálónál ami minden 10ik secnél vált az az 5ik sec után nem 0-t mutat hanem kikapcsol és nem indúl újra.
|
Bejelentkezés
Hirdetés |












