Fórum témák
» Több friss téma |
Fórum » DCF77 óra Nixie-csövekkel
Sziasztok!
Tudna valaki küldeni nekem egy 4 nixie csöves órához kapcsrajzot vagy leírást ami pic es? Ja és a pic hez kellene a progi is! Előre is köszönöm mindenkinek! Ádám
Nezd at visszamenoleg a hozzaszolasokat,mintha van belinkelve ilyen kapcsolas.
Ezt néztem... Ez elvileg Pic es és ez tök jó lenne de nem találom az oldalon a programot hozzáhttp://www.webx.dk/oz2cpu/clock/nixie-clock2x3.htm
Nekem ez a kép hozta meg a kedvemet a Nixie csöves óra építésre. Kis időre kilépek a digitális világból és összehozom a saját tervezésű nixie csöves PIC-es DCF77-es órámat. Sok unitot az évek alatt megírtam tehát nem a szoftver lesz a lényeg, hanem a hw... ami nem nagyon bonyolult.
Ez valami brutálisan gyönyörű... Nekem nem jönnek be az áramkörkilátszódós nixie órák. Nekem jobban tetszik az igényesen dobozolt verzió.
Most eléggé rákattantam a cső keresésre. IN-18-at találtam külföldön pár ezerért be is hoznák.
DE. Nem ismertek valami hazánkban is beszerezhető alló orientációjú átlátszó (nem piros) üveges nixie csövet? Huvak XN11, vagy IN-14 / IN-16 / IN-18. Vagy ZM5600M... Gugli nem volt a barátom
Ha csak a piros a baj, akkor az egy pillanat alatt lejön kromofággal.
Csak a piros a baj. Nem járok úgy mint innen valaki? Sósav beette magát a csőbe?
Sziasztok!
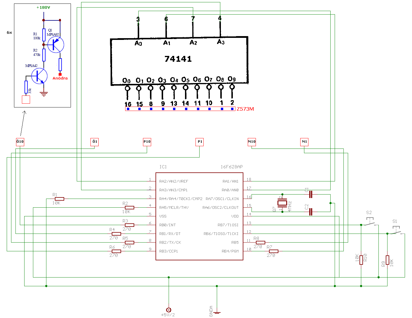
Topi, IN-18 nixie-ket magyarországon is lehet kapni (Bozó Balázs - www.elektroncso.hu), bár 7900Ft/db, nem tudom te mennyiért láttad, de én 47400Ft-ot nem adnék ki egy 6 csöves órához a csövekre. A pirosakról pl. Z573M nem csak vegyszerrel lehet leszedni a bevonatot, hanem meleg vízzel és dörzsöléssel is, ami kicsit humánusabb megoldás szerintem. Én mér vagy 2 hete vettem ilyen csöveket, amikről már eleve le volt kopva a piros bevonat. Nekem is jobban tetszenek nem pirosan a nixie-k, de ez a kék ledes alávilágítás nagyon nagy ötlet. Nekem is nagyon bejön a kép, amit betettél! Viszont idáig nem foglalkoztam a projekttel, mivel nem kaptam hozzá 74141 ic-t. Nem akartam tranzisztortemetőt csinálni, meg mivel nem tudok PIC programot írni, Vicsys bináris órájának a PIC-es részét egyazegyben átvettem, és a bináris kimenetre illesztettem a 74141-et a rajzomban. Az elektrokonthában szokásom vásárolni, az árlistájukban benne van az ic, de többszörre sem tudtak belőle adni, mire közölte az egyik eladó hogy ezt már nem gyártják és szerinte nem is lesz többet. Gondoltam majdcsak szerzek akkor valahonnan. És erre mi történik: Elmentem a méh telepre nyák lemez és kiforrasztandó panelek után kutakodni, és két komplett nixie panelt is találtam, 10db Philips ZM1000 csővel és egy halom 74141-gyel. Na most van bőven alapanyagom nixie-órához. Mikol, kértél egy PIC-es rajzot, feltöltöm az én összeollózott rajzomat, még nem teszteltem, de hamarosan szándékomban áll. Ha csak 4 csövesre szeretnéd, az anódmeghajtóból csak 4et építesz, és az Ó10, Ó1, P10, P1 pontokra kötöd őket. A progit leszedheted a kapcsolások/látványos cuccok/bináris óra helyről. Ha nincs 74141-ed az kicsit bajos, majd ha kipróbáltam őket, szívesen adok el belőlük potom pénzért. Topi, írtad, hogy írsz PIC programot nixie-órához, egy DCF77-es, ébresztős programot én is nagyon szívesen látnék, főleg ha ráfér egy 16F628-ra. Elnézést a hosszúra sikeredett hsz-ért. Üdv Mindenkinek, Tom
Köszi a választ, a kapcsolást megoldom, értek azért annyira hozzá
![]() Step-up, meg 47141. Ahhoz már "öreg" vagyok, hogy legyen pár régi alkatrészem, tényleg macerás beszerezni, de nekem van itthon. Különös ismertető jelem, hogy utálok utánépíteni. Lehet hogy van kész kapcsolás a neten PIC-es órára, de én másik PIC-el, saját nyákon, saját precíz áramkörrel, fényerőszabályzóval, csőkímélő üzemmódokkal felturbózottat fogok építeni. A program ráfér egy 628-asra, de nézd meg a Nagy LED kijelzős DCF77 óra PIC-kel című cikkemet, és választ fogsz kapni mindenre. A cső volt a kritikus, de kihasználtam az internet adta lehetőséget és felhajtottam 6 db IN-14-es Nixie csövet 3000 Ft-ért kiszállítással együtt Ukrajnából. Pár napon belül itt van. Maga a cső még olcsóbb volt, mivel 10,25 USA Dollár volt csak a kiszállítás, tehát cirka 2E forint abból a szállítás. Ha megnézem hogy M.o.-n nem lehet kapni, és Balázsnál (elektroncso) 7900 az IN-18-as, az eBay-en meg 1000 forint, akkor azt hiszem jól döntöttem. 6-os eredeti bontatlan csomagolás... Azt hiszem ilyen áron senki nem tudja beszerezni. Gyorsan lecsaptam rá, mert éjfélig tartott az aukció. Villámáron kicsivel drágább volt, de így sem vészes az a 3000 forint (bocs hazudós vagyok 3200 ft) 6 csőért. Ez ~530 Ft/db kiszállítással. Szerk: Most legyetek rám baromi irigyek... Gyerünk... látni akarom az arcokat!
Az élettartamukról mit lehet tudni?
most olvastam, hogy 10 000 óra... az nem valami sok picit több mint 1 év folyamatos üzemmel... --- elkezdett engem is érdekelni... szép ajándék lenne a kedvesemnek
Szia!
A kapcsolást nem neked raktam fel, gondolom meg tudod tervezni Köszi az ötletet, megnézem a Nagy kijelzős DCF órád rajzát. Tényleg nagyon jó boltot csináltál, bár én a 10db csőnek (800Ft-ért) is nagyon örültem. Az IN-14 szép nagy cső a 18mm-es karakterével, de az IN-18 mindent visz a 37mm-es karakterével. Talán építek majd egy ilyen órát is. Amúgy Balázsnál 6db kerül 7900Ft-ba, elnéztem én is, bocsi.Üdv, Tom
Ez előzőekhez hasonló áron volt IN-18-is, de az már túl nagy...
A kit szerint, amiben csak a csövek meg az áramkör van, nem ezt sigallja a maga 50 akárhány ezer forintjával. Szerintem az /db nem?
Ha a 6 cső 7900, akkor kit formájában miért kerül ötven ezer forintba?
kit-et nagyon drágán adják...
csak maga a nyák több mint 5 ezer... a felprogramozott pic 3500 (ha jól emlékszem) ha a többi alkatrészt is ilyen csinos felárral adja, akkor szerintem nem kell csodálkozni a KIT árán sem
Viszont most néztem a wikipédián. Azt írja, hogy a kezdeti típusok 5000 órát bírtak, de az később végefelé gyártott típusok több mint 200 000 órát voltak képesek működni.
Ezt persze ugye teljes fényerőre és nem pulzusszélesség modulációval. Tehát kb 2/3-ad fényerővel (feszültséggel) már bőségesen elegendő őket használni és egy 50%-os kitöltési tényezővel ismét kb 1,5-szeres élettartam növekedést kapsz. Nem kétszerest, mert szerintem a ki-be kapcsolgatás is legalább annyit árt neki. Bár nem izzószál világít benne, de azért biztos nem jó neki, ugyanúgy mint a VFD-knek.
Kutakodtam nektek egy kicsit.
Ezen az oldalon itt a különbség a 74141 és a 7441 között. Mivel mi 0-9-ig számolunk ezért jó a 7441-is. Feszültségben midkettő azonos. Persze kérdés a 7441-et beszerezni, mivel ha jól látom a Lomexnél sincs... Most még nézek valami CMOS típust HC/HCT hátha van, mert ha megépítem és cikket csinálok belőle, akkor úgyis kétezer levelet fogok kapni, hogy hol lehet szerezni 74141-et...
Hú, van cmos típus a 40xx sorozatból, már találkoztam vele. Annyi a különbség a 74141-től hogy a kimeneteit invertálni kell (ha jól emlékszem). Ha megtalálom, mindenképpen szólok. Üdv!
4028 ami kell nekünk, de ilyen későn már nincs kedvem gondolkozni hogy akkor kell-e invertálni..
Üdv!
Tudom, ezt ismerem, de ez kevés. Ennek bufferek vannak csak a kimenetén. Nem fog elbírni 200V-ot. Egy decoder és driver kell. Bár elég csak a driver, mert TTL/CMOS dekóder van. Tehát a tranyó temetőt kell kiváltani egy okos kis IC-vel... Pl egy tranzosztor mezővel, VFD driverként...
Vagy nézek most valami ULN-t...
miért nem jó a 74141? az e-bayen 120Ft-ra jön ki darabja, igaz csak 50-esével adják. azt hiszem a többletre lenne jelentkező,akár itt akár pl. a vaterán is. én kb fél éve, ha jól emlékszem 300 Ftkörül vettem a Mikrovillben darabját.
Nekem mondom tök jó, mert van. De akinek nincs, az sokat szívhat a beszerzéssel. Jó hír, hogy a HQVideóban épp beszerzés alatt áll, 7441-ük meg van raktáron.
ez már nem semi biztos unalmas napokon csinálták
Idézet: „Csak a piros a baj. Nem járok úgy mint innen valaki? Sósav beette magát a csőbe?” A sósavas is én voltam A kromofágnál úgy csináltam, hogy nem ért bele a cső töve, csak ott, ahol a festék van, így biztosan nem megy bele a lötty. De úgy látom, már megoldódott a probléma.
Most lementem a műhelyembe, megnéztem mennyi KD155D1-es IC-m van (74141) és van 6 darab belőle. Én kettőt fogok felhasználni, kettőt megtartok tartalékba, így kettő szabad. Akinek kell szóljon!
HA van... Pár helyen találtam már, mert kerestem még régebben, de csak benne van az árlistájukba de nincs nekik...
Visszatérve az élettartammal kapcsolatos problémára, én gondolkodtam valami mozgásérzékelő szerűségen, így csak akkor kapcsolna be ha van ott valaki, esetleg figyelné az időpontot, és a kora hajnali órákban egyáltalán nem működne, vagy tapsra megmutatná pár másodpercig az időt ...
ezek után találtam egy érdekes megoldást, bár annyira nem szimpatikus a mikrohullámok miatt, mindenesetre érdekes: Bővebben: Link A vége felé találjátok (vagy keressetek rá a lapon a radar szóra) |
Bejelentkezés
Hirdetés |






