Fórum témák
» Több friss téma |
Fórum » Egytranzisztoros erősítők (Zen)
Lenne pár kérdésem
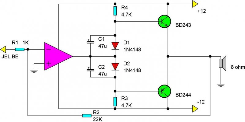
Rajz: Bővebben: Link Ez a kapcsolás tényleg működik és jól szól? A hangjel bemenet minusza a tápszeszé is? Bármilyen más tranzisztorral működik? Hogy lehet megállapítani a teljesítményt? Bocsi a sok kérdésért, előre is köszi a választ
Elvileg bármilyen NPN tranzisztorral, ill. növekményes N-FET-tel működik. Persze a bázisfelhúzó ellenállás értéke típusonként változik.
A tápfeszültég minusza egyben a hangbemeneté is. Érdemes a bemenethez egy csatolókondenzátort használni. (Legalább 1µF MKT.) Inkább a hangszóró az ami nem mindegy milyen. Csakis olyan hangszórót érdemes ehhez az erősítőhöz használni, ami kifejezetten igényli az egyenfeszültségű komponens jelenlétét. (Valamikor a 60-as, 70-es években készülhettek ilyenek.)
Köszi, és mivan hogy ha sima hangszórót használok árt neki? Honnan tudhatom hogy igényli-e a hangszórómn az egyenfeszes dolgot (elég régi)
Olyan hangszórót használj ehhez amit nem sajnálsz ha kinyiffan. Én 3-5w körüli régi ovális hangszórókkal hallgattam, és nagyon szerettem a hangját. Kapcsolóüzemű táp kell hozzá, vagy igen nagy puffer, különben búgni fog. 200-300mA-rel már szépen szól.
Egy több száz vattos hanszórót nem fog 1-2V egyenfeszültség tönkretenni, viszont rontja a hangszóró paramétereit. Ha "rendes" hangszóród van, érdemes kicsatoló kondenzátort használnod (Egy párezer µF-os elkó jó oda).
Sziasztok!
Végre volt alkalmam kipróbálni Mayan erősítőjét! Első hallgatásra nagyon szépen, tisztán szól és kielégítő a hangereje is. Szobába tökéletesen elég. Kell neki egy nem kicsi borda, és reméljük szépen el fog ketyegni nálam. Esetleg majd ki fogom próbálni a tranyós nyugalmi áram beállítását, hoz e valami érezhető változást. Ha valakit érdekel ehhez az egyszerű erősítőhöz nyák, akkor szóljon. Minden jót!
A 4.7 k-s ellenállókat kicsrélheted nagyobbra, pl. 10k ha túl nagy a nyugalmi áram, ill. ezért nagyon melegszik. 30mA elég kell hogy legyen neki.
Köszi szépen.
Nemsoká végzek méréseket, szkóppal stb.. De az ellenállást ki fogom cserélni!
Magas a nyugalmi áram, 70 mA. jönnek a 10K-s ellenállatok.
Ezt Sokol rádióból kibányászott 422-es tranzisztorral is működik? vagy az pnp?
(*ez)
PNP tranyóval is működik, de akkor természetesen fordított polaritás kell neki.
akkor hogyan is kell bekötni?
Ugyanúgy mint az npn-t, csak a tápfeszt fordítva kösd be.
Nem lesz jó !
Ilyen kis teljesítményű nagyfrekis tranyóval ne próbálkozz . Semmi értelme , Ge alapú tranzisztorok hőmegfutásra is nagyon érzékenyek , főleg egy ilyen primitív kapcsolásban .
Ok, majd keresek komolyabb tranyókat
Nem primitív csak egyszerű és szerintem szépen szol.
még azt szeretném megtudni hogy ha tranzisztorkatalógusban megnézem a tranyó PWR (W) értékét annyi wattos lesz az erősítő?
A félvezetős erősítőket érdemes jócskán túlméretezni, főleg ha A osztályú. Egy 10W-os erősítőhöz legalább 50-100W os tranyót használnék.
Ok, és ha pl. van egy 100W-os trinyi-tranyi-tronyi-tranyóm akkor ha megépítem ezt a kapcsolást, hány wattos lesz az erősítőm?
Maximum 1W ezzel a kapcsolással, de már akkor is valószínű hogy tönkremegy a hangszóród. Ez csak egy kísérlet.
Próbáltam finoman fogalmazni , ezért írtam , hogy primitív ...
Pár alkatrészt még tegyél hozzá, és lesz 15-20W-od.
Bővebben: Link
BD249C és/vagy BD246A tranyókból hány wattos erősítőt lehet nagyon egyszerűen kihozni? pár alkatrészesen?
Ha lenne egy jó PNP-NPN párod akkor pl ezt:
Bővebben: Link Nagyon jó hangja van. Ez a mayan féle csoda erősítő
Egy közönséges tranyó bétája olyan kicsi, hogycsupán 1-2W lenne a kimenő teljesítmény. Ha ennél többet akarsz, érdemes Darlingtont, vagy FET-et használnod, esetleg magasabb feszültséget és kimenőtrafót.
Igen, nem egy oroszlán
Hangosításokra nem vinném ![]() (De a szobámba elég) Amúgy darlingtonon gondolkodtam én is. Majd megpróbálom úgy is. Csak most egy kicsit el vagyok havazva.
Én ezt az egészem nem értem, mi határozza meg az erősítő kimenő teljesítményét?? pl. ha van egy 100Wos tranyóm akkor mért nem 100wos lesz? Nem igaz, szeretném az elektronikát, de nem értek oly sok mindent, pedig érdekelne de nem tudok szinte semmit :no: :no: :no:
Egyreszt 100%-os hatasfok nem letezik a vesztesegek miatt. Ha 100W-ot belepumpalsz a tranzisztorodba, akkor biztos, hogy jo par W-tal kevesebb jon csak ki, a tobbi hove valik benne.
Masreszt az erositoket osztalyozni szoktak az aktiv elem (elektroncso, tranzisztor, IC,...) munkapont beallitasa szerint. A osztaly - linearis, < 50% hatasfok B osztaly - ellenutemuben letezik csak, < 78% hatasfok AB - a ketto kozott, ez is csak ellenutemben letezik C - hangtechnikaban nem hasznalatos D - digitalis kapcsolouzemu, 90-95% koruli hatasfok, cserebe joval komplikaltabb cucc az A/D atalakitas miatt, ezenkivul masfajta torzitasok jonnek be a kvantaltsag es a mintavetelezes miatt. Nezd meg a wikipedian az "Erősítő" vagy "Erősítők" cimszot. Ott van par szo az erosito osztalyokrol, nem tul sok, de gyanitom, az is tul melyenszanto lesz. A tranzisztor mukodeset en anno egy NDK-s konyv alapjan ertettem meg, "Ez a tranzisztor" volt a cime es Okos Ifju meg Kis Kivancsi diskuralt benne, mai fejjel mulatsagos, 10-12 evesen viszont jol ertheto volt. Sok sikert a tanulashoz!>>
Udv,
Idézet: „D - digitalis kapcsolouzemu, 90-95% koruli hatasfok, cserebe joval komplikaltabb cucc az A/D atalakitas miatt, ezenkivul masfajta torzitasok jonnek be a kvantaltsag es a mintavetelezes miatt.” A szokasos D osztalyu erositoket sajnos hibasan digitalis erositoknek (is) hivjak, holott azok tobbsege (az impulzus szelesseg modulacios - PWM - erositok) egyaltalan nem digitalizaljak az analog jelet. A kimeneti impulzus sorozat erteke ugyan 2 ertek kozott valtozik, de ez informaciot nem hordoz. A hasznos informaciot (jelet) az impulzusok szelessege ill. azok valtozasa hordozza ez pedig a bemeno jellel analog modon valtozik, nem diszkret ertekeket vesz fel! A/D konverzio ezekben az erositokben NEM tortenik. |
Bejelentkezés
Hirdetés |





