Fórum témák
» Több friss téma |
- Ez a felület kizárólag, az elektronikában kezdők kérdéseinek van fenntartva és nem elfelejtve, hogy hobbielektronika a fórumunk!
- Ami tehát azt jelenti, hogy a nagymama bevásárlását nem itt beszéljük meg, ill. ez nem üzenőfal! - Kerülendő az olyan kérdés, amit egy másik meglévő (több mint 17000 van), témában kellene kitárgyalni! - És végül büntetés terhe mellett kerülendő az MSN és egyéb szleng, a magyar helyesírás mellőzése, beleértve a mondateleji nagybetűket is!
Szijasztok!
Figyu már nekem az lenne a kérdésem, hogy ha nekem pl. van egy szimmetrikus tápos előfokom, és egy aszimmetrikus végfokom, akkor azt tudom működtetni együtt... Persze két külön tápegységgel, vagy elelve halott az ötlet?! Mert van egy nagyon jó 60 W-os végfokom csak az a baj hogy aszimmetrikus a tápja. Tennék elé egy aktív bass szűrűt, de abba meg TL082-es van, neki megy +- 15 volt kell! ilyenkor mi van? Mert én megpróbáltam, persze nem vártam sikereket, és nem ment! Miért??? Hogy lehet megcsinálni hogy mennjen? Peti.
Ezt egyszer megkérdeztem már de megkérdem még1x
Van egy 60wos pákám. DE a hegye 5 perc forasztás után elkezd fogyni . Ez mitől van??
köszi a segítséget _JANI_ !
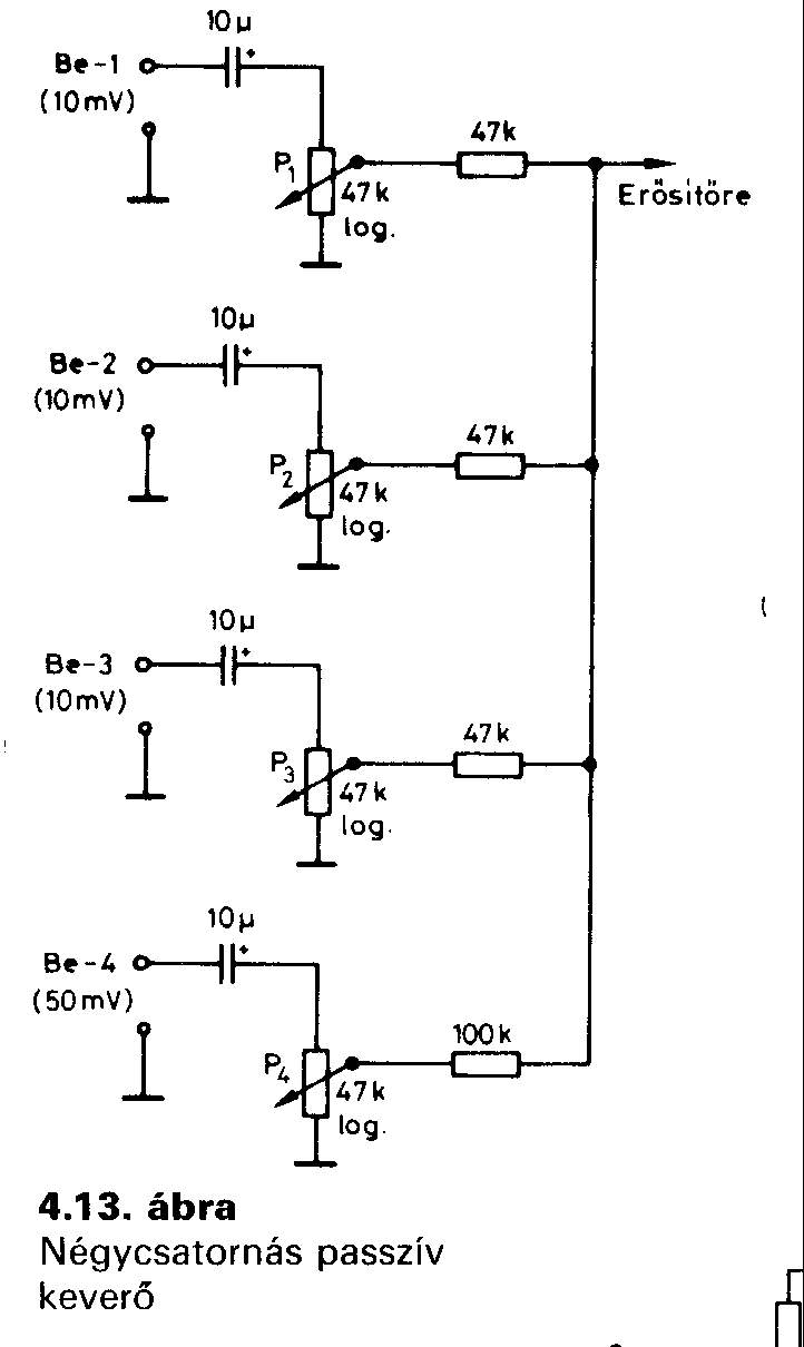
esetleg tudnál 1egy ilyen passzív jelkeverő kapcsolást mutatni?
itt ugy emlékszem van válasz:
Forrasztás 1x1 http://www.hobbielektronika.hu/forum/topic_967.html Isa Amugy meg eszi a hegyet az ón. ennyi. nem szurja be link ként, mi van? behalt a forumotor? javítva a link by szabi83
Próbáld ki! Működnie kell. A CO kimenetet a másik 4017-es CLK bemenetével kösd össze. (Természetesen az őt vezérlő oscillátort el kell távolitani, vagy le kell választani) Mást nem kell módosítani.
Igen. Itt egy példa:
Kipróbáltam (rendszer=Win98, WINAMP=v2.5) és müködik
Hadverre ez lenne most a legegyszerübb megoldás. Természetesen a reléket ki kell hagyni a kapcsolásból. LPT és egyéb kébelbekötéseket ITT a HWB-n találtok. [off] Azért lett BMP mert a komvertált fájlok nagyobbak lettek az eredetinél... Vagy csak én állítottam be rosszul a konvertálást.[off]
Aszimetrikus és szimmetriku táplálású egységeket kondenzátor segítségével lehet elválasztani egymástól. A kondi a válróáramot átemgedi, az egyenáramot elszigeteli... Rendszerint az erősitők bemenete ezt a kondit már tartalmaza. Ez általában egy 1-10µF -os kondi szokott lenni. Ha a tápfeszek és a jelszintek renben megvannak az cuccnak menni kell... (-lene.)
De még sem meeegy!
Külön külön szépen műxik mind a kettő! De ha egyberesztem őket akkor csak halk búgást hallok !!!! És nem értem hogy miértz, mert már mindenhogy próbáltam, mindent átnéztem Jók a bekötések!
Sziasztok még 1 apró kérdés
![]() Volt itthon 1 fölösleges LPT kábel amin 2 apa csati volt ezt én félbeszedtem és az érdekelne h meik szin meik pinnek felel meg(11szín+1 csupasz)
blankold meg és dióda vízsgálóval kifog derülni
az lesz ha nem tudja senki
![]() de hátha......
Valaki meg tudná mondani, hogy ezen a rajzon a nulladik lábbal kezdődik a sor, vagy azzal végződik?
Elkébzelhető, hogy egy földhurok okozza azt a zúgást.
Itt az Erősítő PC-be-n is ezt tárgyaltuk ki (Több kevesebb sikerrek). Egy rövid idézetet taláhatsz a (#27919) _JANI_ hozzászólásomban, ami a földhurokkal foglalkozik. Remélem az segít a problémádon...
A LPT-csati bekötéséröl a HWB-n találsz rajzot és leírást (igaz angolul).
PLD: PC LPT, Centronics, Nyomtatókábel : PC - Centronics . A szín szerintem mellékes, ez úgyis kábelfüggő. Az a lényeg, hogy a csatiba hova van beforrasztva ...
Az a 0 nem
0 hanem 10.!!! Avagy az utolsó láb. A bekötés szemböl, a hütőfelület hátul van. Miért kell 0-t irni 10 helyett? Még a gyári adatlapon is úgy van feltüntetve... megoldás, de valszeg nem fért el az 1-es a 0 előtt...
Jó reggelt!
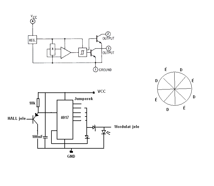
Segítségeteket szeretném kérni abban, hogy jó-e ez a kapcsolás a mellékelt képen? Egy jeladó akar lenni az épülő fordulatszám-mérőhőz. (A Hall-szenzor a lendkerék mágneseitől kapja a jelet (teszteltem, működik, igaz nem ezzel a szenzorral, hanem egy venti HALL szenzorával)) A mágnesezés is rajta van az ábrán, a jumperek azért kellenek, mert ez típusfüggő, hogy hányszor változik a mágnes polaritása - amire most teszem, azon speciel 4X. Egy osztó áramkör akar lenni, mivel a Hall csak Déli mágnesezésre reagál; így egy fordulat alatt 4 jelet ad le és ezt szeretném elosztani 4-el, hogy 1 fordulat egy jel legyen... Ne kíméljetek ![]() Még 1 dolog: nem tudtok egy olyan kapcsolást, ami 3 jelet generál véletlenszerűen és lehet mind3 0 vagy 1-es is (001,110,111,000..stb)? A válaszokat előre is köszi!
Ez Így egy kicsit elnagyoltnak tünik, de akár működhetne a dolog.
Egy pár kérdésem azért lenne: Mi a HALL senzor tipusa? A 4017 még csak egy elgondolás az előosztóra? Ha 4017-es ict alkalmazol, akkor a RESET jelet az értékes kimenete után kell levenni. A resetjelet nemtudod értékes kimenetként használni, mert rögtön alatállapotba hozza a számlálót, és így az alapállapot lesz a következő lépés. LÁSD 4017-ADATLAP!
Köszi a válaszod!
UGN3220 a Hall típusa (ez van az ábrán); ami pedig a ventibe van: DN6851 Ha van más megoldás, nyugodtan mondjad
Köszönöm az érzékelő tipusokat. Egyenlőre más 5-letem nincs. De hátha valakinek még lessz...
Ez a bináris RND generátor mihez kell. Három különböző frekire beállított oszcilátor (esetleg összekapuzva) nem lenne jó?
hi
ha azt csinálja amit írtam akkor az is jó, az a lényege hogy 3 szálon véletlenszerűen leygen 1-es vagy 0-ás (000,011,110,111,100,010) csak az is számít, hogy eccere is legyenek egyesek!!!
RANdom generátor megvan, köszönthetően dióda kollégénak, akinek ezúton is megköszönöm segítségét.
de a másikra még nicns megoldás, de egyébként mit értesz az alatt hogy resetet csak érvényes lépés után fogad el => ezek szerint ha néggyel akarok osztani akkor a "2" lépésre tegyem? bármiylen mogoldás érdekel, lényege hogy 1 fordualt alatt 4 jel van alapból és azt kellen leosztani 4 el hogy 1 fordualt 1 jel legyen válaszokat előre isjöszönöm
Helótok! Van egy forrasztópákám.Úgy néz ki, mint egy pisztoly - trafó is van benne. Az elején kijön két elektróda, ezekre van ráerősítve egy rézhuzal.
Szóval meg szerettem volna mérni a kettő közti feszültséget multiméterrel(ac és dc módban is), de az nem mutatott semmit. Amikor elvettem a multiméter elektródjait, egy pillanatra kijelzett 6-7 voltot aztán kinullázódott.Ez mit akar jelenteni? Szeretnék venni valamit az üzletben, de nem tudom hogy hívják.Maga a kütyü hasonlít pl. egy tollra. Arra való, hogy a nyákon a forrasztást le lehet vele szedni - valamit fel kellet húzni rajta, aztán lepöckölte a cinket. Nemtudjátok véletlenül hogy hívják és kb. mennyibe kerül?
Hi.
Nem értelek, ha nem mutat feszt a multi, akkor miért nem probáltad ki egy 1.5V-os elemmel hogy jo e?? Lehet hogy a pákád a rossz. Erre nem gondoltál? Szóval ha pákádat akarod tesztelni akkor minek azt a címet adod hogy elromlot a multim?? Na és különbözö méréshatárokban kipróbáltad? mert lehet csak anyi volt a bibi hogy tul nagy vagy kicsivel probáltad! Isa
A páka működik, a multiméter is jó(máskor tökéletesen mér), és kipróbátam több méréshatárban is. Én sem értem, ezért kérdeztem meg.
|
Bejelentkezés
Hirdetés |








0 hanem 10.!!! Avagy az utolsó láb. A bekötés szemböl, a hütőfelület hátul van.

megoldás, de valszeg nem fért el az 1-es a 0 előtt...







