Fórum témák
» Több friss téma |
A több kimenet arra szolgálna hogyha nem csak egy erősítő lenne rajta hanem több.Bár így elnézve elég csak 1 sztereó kimenet az előerősítőről a kettő helyett.
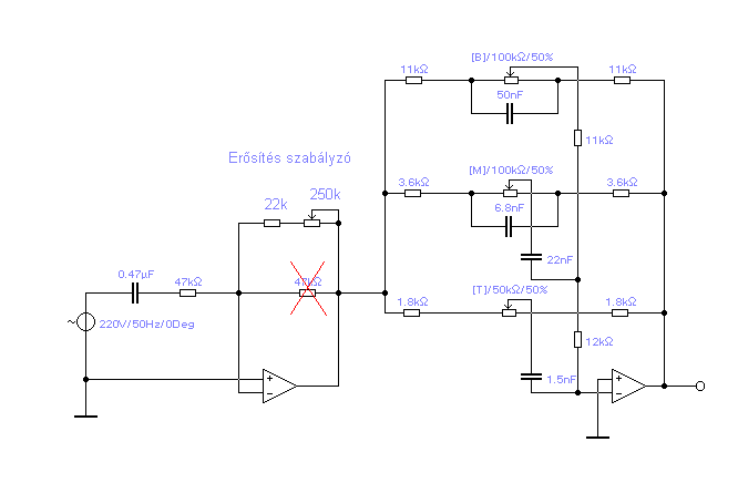
A mellékelt módosítással megoldódik az előerősítőd is. A szabályzás tartománya: 0,5-5,5-szeres.
Akkor csak ezt kell megépítenem és így az általam linkelt előerősítő nem is kell?
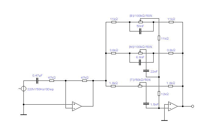
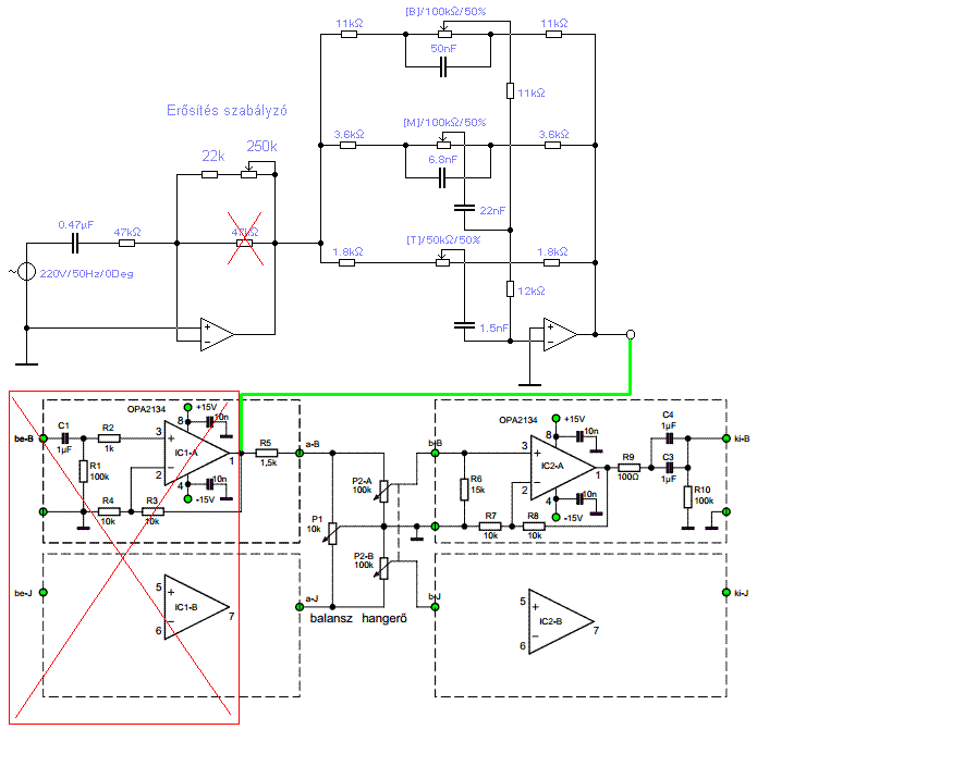
Az ESP-Alkotó féle rajzról lemarad az első fokozat. Az 1,5k ellenállás a hangszíned kimenetére megy. A balansz, a (fő)hangerőszabályzó és a kimeneti meghajtó az marad. Ha kívánod összemontírozom a rajzokat.
Akkor azt mondod,hogy pont az OPA2134 marad ki az Alkotó féle rajzból?
Csak azért kérdezem mert nekem ugye a hangszínszabályzó már meg van építve de gondolom így akkor az egészet újra kellene építenem igaz? Még egy olyan kérdésem lenne,hogy az a felállás úgy miért nem jó ahogy én felvázoltam?
A műveleti erősítők számát nem szabad feleslegesen gyarapítani.
A hangszínszabályzóban mindössze egy ellenállás helyére kell potit bekötni, a többi része marad változatlan. Az ESP előerősítőből csak a szintillesztőre lesz szükséged.
Sziasztok! Egy előérősítőre lenne szükségem, ami a telefonból kijövő jelet felerősíti,~1 voltra, amivel kitudok hajtani mar rendesen egy erősítőt. A tápot 2 db 9v-os elemre gondoltam, mert ugye nem nagy a fogyasztás. Itthon rendelkezésemre áll néhány ilyen ic: ne5532, tl072. Mint ickbol is latszik, hogy sztereora lenne szuksegem, de a felerősített jel monoba kellene legyen, mert amit akarok hajtani az egy házilag elkészített aktív top lenne, ami nem tartalmaz ilyesmi fele előerősítő fokozatot.
Szia! Az aktív top-ban nem lehetne elhelyezni az előerősítőt, esetleg a meglévő erősítő érzékenységét kicsit feljebb húzni? Telefonhoz általában 3x-os jel-erősítő szokott kelleni.
Ez van benne csak mas hutobordan, egy chanellel hasznalva, a benne levo eloerosito fokozat, tranzisztormezovel van megoldva. Mikor a dobozomnak a hatuljat faricskaltam, nem ugy keszitettem, hogy esetleg meg egy valamilyen csatlakozo esztetikusan nezzen ki. A mostani bemenet egy sima xlr-csatlakozo. Kivan vagva egy kicsi resz a hatuljabol a potinak meg a viszajelzo lednek[nagyon kicsi resz, nem ferne melle esetleg meg egy potmeter.] Ezt a kis eloerositot ugy kepzeltem el hogy egyilyen kis dobozkaba betennem es kesz is a munka. +/-9 voltrol is mukodnek ezek az ick. Esetlegesen a 3x-os erosites miatt nagy aramot venne fel a tapbol? vagy miert nem oldhato igy meg?
Csak az egyszerűség kedvéért ajánlottam az aktív hangsugárzóban való kivitelezést.
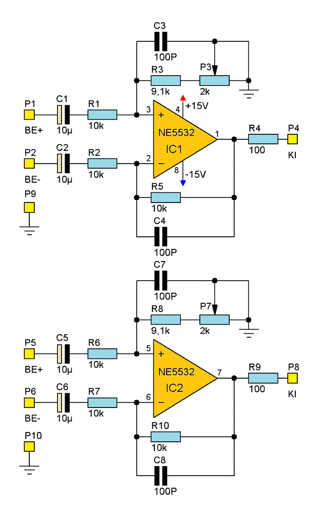
Rajzoltam már ilyen célú előerősítőt. Fölösleges a kettős táppal bajlódni, simán 9V-ról is járathatod. A kapcsolás erősítése R3/R1. A rajzon épp 10-szeres az erősítés, az ellenállások segítségével igényed szerint megváltoztathatod. A bekapcsolt állapotot érdemes egy LED-del jelezni. Használj víztiszta, fényes LED-et, az már 3mA-től elfogadhatóan világít.
Nagyon szépen köszönöm, elmagyaráznád hogy mi alapján tudom kiszámolni, megadtad melyik ellenálláson kell változtatni, de milyen képlet alapján, levezetni hogy hogyan kell. Meg mindig bajba vagyok hogy itt a műveleti erősítőnek melyik kimenet mek lábra megy? Ezt 2x kell megcsinálni hogy sztereó legyen. A be- és ki csatoló kondi 10 µF kell legyen? elektrolit jó lesz?
A hozzászólás módosítva: Jan 30, 2013
A levezetéshez vezessünk be két egyszerűsítést. Legyen a műveleti erősítőnk erősítése végtelenül nagy és a bemeneti ellenállása úgyszintén. Ez utóbbiból beláthatjuk, hogy a rajzon R1 és R3-mal jelölt ellenállásokon egyenlő áram folyik. A végtelen nagy erősítést pedig arra a feltételezésre használjuk, hogy a műveleti erősítő kimenetén bármekkora feszültség eléréséhez a bemenetén (jelen kapcsolásban az invertálót használjuk, jele: - ) nincs feszültségváltozás.
Mivel beláttuk, hogy IR1 = IR3 -mal, írjuk fel rájuk az áramuk képletét. Ube/R1 = Uki/R3 Az egyenletet szorozzuk meg R3/Ube -vel: R3/R1 = Uki/Ube Megállapíthatjuk a kapcsolás erősítése: R3/R1
Köszönöm a részletezést!Meg is értettem hogy hogyan függ. Nekem akkor annyi a dolgom hogy jelen esetben megnövelem az R1-et ha azt akarom hogy kisebb legyen az erősítés.
Azt a kérdést tennem fel, a többi ellenállást, mi alapján számolhatom ki. Ha jól megnézem a rajzot akkor R2-R4 egy feszültség osztó lenne? Azért érdeklődöm ennyire a matematikai szamitasok utan, mert szaktanárom szerint nemártana többet gyakorolnom. Annyit meg elmondanek, hogy a tanarom megkaptam az öveges díjat, mindig mondja hogy ne csak masoljam a kapcsolasi rajzokat, mert az csak "drotozas"hanem saját magam próbáljam megtervezni, ezert érdekel most ez engem annyira. Meg egyszer köszönöm egyből megértettem.
Szia. Észrevettem, hogy keresgélsz. Lehet, hogy már későn szólok, de nekem van egy bevált kapcsolásom. Főként gitárhoz való, de pár alkatrészt kell belőle kiszedni, és alkalmas bármire.
Keresgélek még majd az eredeti kapcsolás után, de egyelőre felteszem ezt!
Sziasztok!
Lenne egy gyors kérdésem. Nézegettem egy előerősítő DIY panelt ebay-en, ami NE5532köré van tervezve. Kérdésem, hogy szerintetek, lehet helyettesíteni az NE5532-t LME49720-al? Az van itthon + jobb paraméterekkel bír. Sajnos kapcsolási rajzom nincs, csak linkkel tudok szolgálni. Köszi, előre is!
Szia! A nyolc lábú dual opamp-ok csereszabatosak, helyettesítheted.
Üdv. Azt hallottam hogy ha veszek egy HEKIT-205 Mono előerősítő-t , akkor azt kicsit módosítva kapunk egy SUB előerősítőt és így szebben szól mint ha vennék egy SUB hangváltót. Ebből mi az igaz ? És megvalósítható ?
Üdv! A rajzból azt olvasom ki, hogy ez elektrét mikrofonhoz van kidolgozva. A bemenetét egy ellenállás pozitív tápra húzza. Persze ha átalakítod SUB hangváltóvá, akkor az lesz belőle. Sem jobb, sem rosszabb mintha eleve azt építettél volna.
És ha egy olyan előerősítőt veszek ami nem mikrofonhoz való , és azt alakítom át ?
Azzal sem vagy előrébb. Legegyszerűbb és legjobb egy célirányos áramkört megépíteni.
Bővebben: Link
Én felállítottam néhány ökölszabályt a műveleti erősítők használatára. Tehát a visszacsatolt műveleti erősítők alapigazságai.
- a műveleti erősítők kimenete a tápfeszültség adta határok között akként áll be, hogy ezáltal a két bemenete között a lehető legkisebb legyen a feszültség különbség. ( ebből számítható a visszacsatoló hálózat ) - a torzítás, offset, stb akkor a legkisebb, ha a két bemenet azonos belső impedanciáról kapja az áramot. - a műveleti erősítő a két bemenete közötti feszültséget minden esetben a nyílt hurkú erősítéssel erősíti, akár mekkora is a visszacsatolás. - nyílt hurkú erősítés és a visszacsatolt erősítés különbsége ( hurokerősítés) bármely belső ponton keletkező hibát annyi szorosan csökkenti, amennyi a hiba keletkezési helye előtt a belső áramkör erősítése. - fentiekből következően a bemeneti fokozat torzítását nem tudjuk csökkenteni visszacsatolással. - a gerjedés mentes működés feltétele, hogy a nyílt hurkú erősítés menet ne legyen meredekebb 20dB/dekád-nál, annál az erősítésnél, amit a visszacsatolással be akarunk állítani ( kompenzálás). - minél inkább a kimenethez közel alkalmazzuk a kompenzálást, annál rosszabb lesz a nagyfrekvenciás kivezérelhetőség ( slew-rate). - minél inkább a bemenethez közel alkalmazzuk a kompenzálást, annál több lesz a nagyfrekvenciás zaj.
Sziasztok!
Dolgozok egy combos végfok rendbehozatalán (síva ppa 1200), és mivel xlr bemenete van, ezért jogos szerintem hogy megtartsam a szimmetrikus jel bemenetet, így meg marad a végfok előtti fázis fordítás lehetősége is. Szerintetek a mellékelt rajz alkalmas ezen feladat ellátására ? Előre is köszi. Üdv. B
Szia! Jó a kapcsolás. Gyári készülékekben is így van megoldva.
Szia!
Köszi, akkor jót rajzoltam ![]() Minden jót! B
szia kadaris!
azt szeretném kérdezni hogyan javíthanám a gerjedést.kb háromnegyed állásnál már nagyon gerjed. TDA2030 as erősítéshez van kapcsolva. üdv?dava
Bocs nem jeleztem hogy a fenti előerősítésről van szó
már adtál jó tippet ehhez údv:dava
Sziasztok! Enis egy balanced-unbalanced atalkitot akarok most elkészíteni. Errol lenne szo, de ez egy olyan végfokban lenne, ami közép és magas hangot fog leginkabb kiszolgalni. Kérdésem az lenne,hogy a tl071-nek vagy az ne5534-nek vannak szebb magasai? Sajnos nekem meg nem volt lehetőségem, hogy egyiket a másik után úgy ni meghallgassam. Melykrol mi a véleményetek?
Köszönöm. Akkor marad a stabilitás azaz a tl071.Teszem fel a paneltervet a masik topikba ellenorzesre.
|
Bejelentkezés
Hirdetés |












