Fórum témák
» Több friss téma |
Közben találtam egy ilyet, szerintem ez tökéletes lesz nekem.
Bővebben: Link
Jó lesz. Kissé bonyolultabb de legalább nem fordít fázist, mint ahogy az előbb rajzoltam. A kimenetén nincs csatoló kondenzátor, de lehet nem is lesz rá szükség.
Ha ennyire a zavart akarod kiszűrni, akkor vidd a jelet szimmetrikus jelként, három vezetéken. Remélem, nem mondok butaságot.
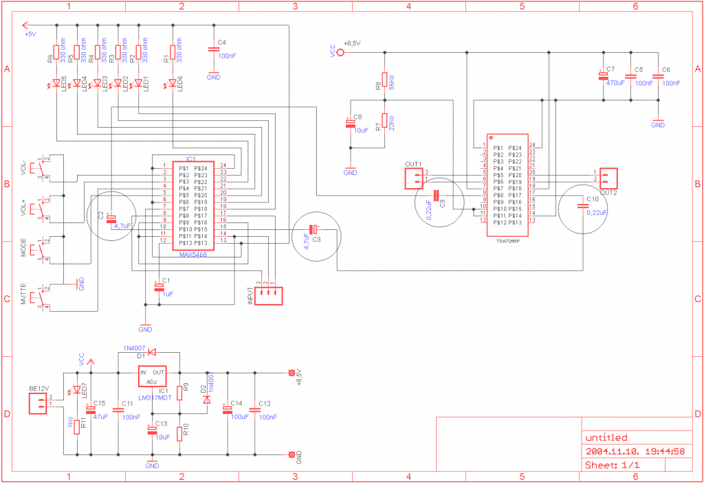
Kis infóra lenne szükségem mert kicsit megakadtam a dolgokban. Építettem egy kis erösítőt modellezési célra és szeretnék hozzá egy digitális hangerőszabályzót építeni MAX5440 es IC-vel. A kérdésem az lenne hogy ezzel a kapcsolás illeszthető végfok elé előerősítőként?
A hozzászólás módosítva: Nov 10, 2012
És esetleg tudnál segíteni abban hogy milyen ENCODERT rendeljek az áramkőrhöz?Mert láttam több féle típust is katalógusokban.Csatolom az áramkör rajzát.
köszi addig is.
Kis infóra lenne ismét szükségem!
Nekiálltam csinálni egy digitális hangerő szabályozót de nem adták meg milyen ENCODER kell bele és több fajta is létezik.Tudna segíteni valaki esetleg?
Pl. ilyet. Ebben van egy nyomógomb is.
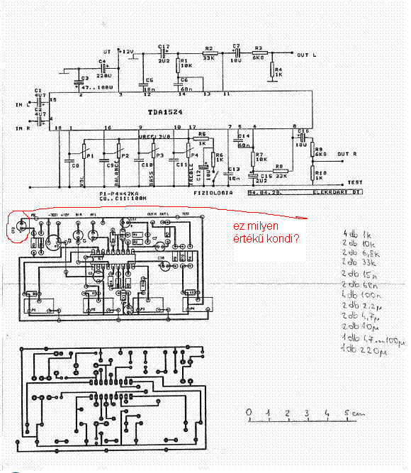
Kedves szakik!
Megtudná valaki írni ,hogy a rajzon látható bejelölt kondenzátor milyen értékű, mivel a kapcsrajzon nem tudom azonosítani üdv:dava
Működni fog vele, de nem egy nagy durranás.
A Baxandal karakterisztika van akinek nem jön be. Bemeneti illesztés nincs, 1µF-oscsatoló elko kondikat, MKP vagy más fóliára kellene cserélni, a kimeneten a 100kOhmos hangerőszabályzó potit kisebb értékűre illene cserélni 10-22k környéke.
Ha ezeket kijavitom akkor nagyjábol jo lesz?
Tudsz-e akkor ajánlani valami szerinted komolyabb elöerösitöt?(szereo)
Én nem ismerem a te megítélésedet, hogy a lepke, vagy a baxi jön be neked.
![]() Azt se értem minek bele a hangszínszabályozás, tehát az ízlésvilágunk távol áll egymástól. (A szép berendezés, tele van gombokkal lámpákkal, az okos berendezésen, meg egy sincs.) ![]() A végfokot simán kivezérlik a mostani jelszintet adó forráskészülékek, tehát erősítésre sincs szükség. Az egyetlen értelmes dolog talán egy műveleti erősítőnégyessel is megoldható, akár standard invertáló, vagy nem invertáló kapcsolásokból felépített, bemeneti jelillesztés, hangerőszabályozás, kimeneti illesztő egység lenne, ami a beállítástól függetlenül stabil impedancia, és frekvenciamenetet adna. A hozzászólás módosítva: Nov 14, 2012
Köszi Zoli!
Ott volt az orrom előtt és nem láttam. a tudás hatalom üdv:dava
kicsit megakadtam egy áram kőr tervezésénél mivel csak hobbi szinten építek áramköröket.A kérdésem az lenne ,hogy a csatolt rajzon bekarikáztam hogy a végfok kimenetén is van szűrőkondi és az előfok bemenetén is és nem tudom ,hogy bentlehet e hagyni mindkét alkatrészt vagy nem szükséges. ill rajzoltam egy kis tápot is annál pedig annyi lene a kérésem hogy 12 V akkuról lesz a betáplálás akkor megfelelőek e a beillesztett szűrőkondi értékek.
Köszönöm előre is a segítséget mindenkinek.
A bekarikázott kondik nem szűrőkondik, hanem csatolókondenzátorok és nem kell kettőt sorba kötni, elég egy is (pl. C3-C10). A tápegység nem rossz, csak inkább a C15 legyen a nagyobb kapacitású és ne a C14. A mondatokat pedig még mindig nagy betűvel kell kezdeni.
A hozzászólás módosítva: Nov 20, 2012
Sziasztok!
Szeretnék építeni egy nagyon jó minőségű előerősítőt. Ezt néztem ki eddig.Bővebben: Link Esetleg ha tudtok ennél jobb minőségű hangszínszabályzót akkor szívesen fogadom. Szükségem lenne még ehhez egy nagyon jó minőségű 3 sávos hangszínszabályzóra. Tudtok nekem ebben segíteni?
Hangszínszabályzóból ezt találtam. Erről mi a véleményetek? Esetleg ha nem túl jó minőségű akkor az IC cserével lehet javítani a hangminőségen?
Ha igen milyen IC jöhet szóba?
Hogy szabályozzam a hangszínt?
![]() Ez egy olyan kis dobozka lenne mint egy keverőpult. Ebbe lenne egy előerősítő egy hangszínszabályzó meg egy alul áteresztő szűrő. Már ha találok egy jó rajzot. Meg lehet,hogy rakok bele egy kivezérlésjelzőt. De ez nem biztos még. Szoktam néha bulikat csinálni és ilyenkor előfordul,hogy nem az én hangdoozaim vannak. Vagy nem az én erősítőm. Változó. A hozzászólás módosítva: Dec 16, 2012
Szia! Az általam ajánlott megoldás az alábbiakból állna:
- bemeneti alul-áteresztő szűrő egyszerű R-C-ből, 100-200kHz törésponttal - szabályozható erősítésű műveleti erősítő (Gain), mely egyben a hangszín meghajtója - háromsávos hangszínszabályzó - lineáris balansz poti - logaritmikus hangerőszabályzó - kimeneti műveleti erősítő - aluláteresztő szűrő (javaslom legyen:C4 100nF; C5 200nF) Ezt így egybe 2db TL074 vagy hasonló IC kiadja. Táplálást milyet tervezel? Egy 12V-os adaptert tartok ideálisnak. Megjegyzem nem kis munka egy ilyen készülék. Potiból számolok vagy nyolcat. Alapos tervezés után fogj csak bele a nyomtatott áramkör rajzolásába. A hozzászólás módosítva: Dec 16, 2012
-Végül is úgy döntöttem,hogy előerősítőből ez lesz. Nekem van OPA2107-esem itthon illetve OPA2132-esem. Te ezek közül melyiket ajánlanád?
-A tápegységet az előbbi link alapján lévő módon oldanám meg. Van egy kis hiperszil trafóm,az oldaná meg a tápellátást. -Szerencsére potit nem kell vennem az is van. ![]() -Hangszínszabályzónak pedig marad ez. Ahogy láttam a műveleti erősítő 0,003% torzítású. Ez meg is van nekem építve de nem használtam eddig.Esetleg ha tudsz jobb minőségű műveleti erősítőt szívesen fogadom. -Aluláteresztő szűrőnek azt építem amit ajánlottál. A jel elosztására szükségem van valamilyen kapcsolásra? A képen látható módon szeretném megoldani ha lehetséges.
Egy felesleges torzító, gerjedésgócot fogsz építeni, ami számos problémát fog okozni. Ebbe mindenki beleesik, (anno én is) hiába óvnak a tapasztaltabbak. De hát majd megtapasztalod.
Készítek majd egy vázlatot, de még az is nagyobb lélegzetű munka, kis türelmedet kérem.
A sok-sok kimenet mi célt szolgál? A hangszínszabályzóról volna egy rajzod? Layout-ból nehéz áttekinteni. Abban kényelmesen elhelyezhető az erősítő fokozat is. Neked csak a kimeneti meghajtót kéne megépítened. |
Bejelentkezés
Hirdetés |















