Fórum témák
» Több friss téma |
Mielőtt kérdezel, a következő két dolgot ellenőrizd!
I. A helyes tápfeszültségek megléte.
II. A kimeneten van-e egyenfeszültség.
Élesztés.
szia!
az max 65W-kimenő teljesítmény nekem az bőven elég lenne
mintha kicsit ellentmondana ez a hsz a #163797. hsz-nek.
ha a kimenő teljesítményre hondolsz és a 8 ohm-ra az azért van mert azt fejből mondtam erz pedig megnéztem hogy mit írt rá a szerző
40V táppal tényleg 10A, de az nem a folyamatos hanem a maximális CSÚCSÁRAM! ami igen ritkán folyik igen rövid időre. és nagyon messze van az átlagfelvételtől. egy 70W-os végfok 100-120W körül fogyaszt(AB osztályú). 30Vrol 4 ohmra kb 8A max csucsáram. a valoságban ugye valamivel kissebb a tranyon eső fesz, a táphorpadás stb miatt.
Akkor pl. az st151be miért nem vágodnak ki a biztosítékok max kivezérlésnél? (2db 4A van benne)
mert nem olyan gyors a bizti
erősítőbe lomha biztosítékot szokás tenni ugytudom, bár én még mindegyikbe gyors üvegcsövest láttam. de várd meg valami szakértőbb válaszát
nekem 2x6 A gyors van a 2 végfokra együtt. És nem cserélgetem
Sziasztok lene egy buta kerdesem.
Szeretnek egy 100-150w vegfokot epiteni de tranyokal, de nem talaltam sehol egy normalis kapcsolasi rajzot amelyen rajta lenne minden szukseges adat!Szoval a kerdes az lenne hogy tudtok olyan kapcsolasi rajzot amelyik nem hianyos? UI:Ha tud valaki megosztana valem is? Elore is koszonom!
Nézd vissza a topikot, vagy a keresőbe ird be B5.
Ehez van minden, :yes: (de ezenkívűl is van erősítő kapcsolás, csak kérdés mire-milyen felhasználási körre akarod)
Hát figyu, nem akarok neked példálózni meg konkrétumokat mondani.
Itt van ez a topic, tudom, hogy hosszú, de keresgélj benne, sokat tanulhatsz. Ha csak pár oldalt visszalapozol, akkor egyből rábukkansz egy tetszetős erősítőre, vagy egy kérdező hozzászólásra (hasonlóra mint a Tiéd) és az oda beírt válaszra. Szóval van erősítő bőven, de azért linkelek is, nehogy azt mond, hogy csak jár a szám. Bővebben: Link Bővebben: Link Bővebben: Link Bővebben: Link
Akinek nem ment az oldalam firefox-szal vagy opera-val, légyszi most nézzétek meg hogy jó-e, nekem csak IE van, abban a kézzel írt alap kód is jó volt, de most beolvastam wordbe és lementettem újra.
http://pet.dote.hu/~bihari/
OFF
Nem megy még mindig.... Tegyél fel egy Firefoxot (2 perc az egész), és akkor nem kell kérdezgetni, látod te is. ON
(Mayan, Dzsoni, Rendezzétek le privátban! Most szóltak rátok! Nelegyen több "működik-nemműködik"!)
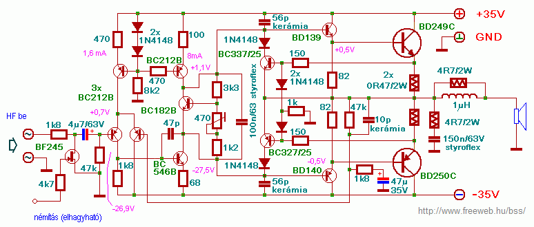
Elkészültek a B5 paneljeim.
Már csak a trafóhiányt kell pótólnom és élesztek. Megvettem a VF4-hez is a cuccot, és megláttam a bemeneti FET pár tokozását Ennek a forrasztásához lelkileg is fel kell készülni!
Ehhez a munkához csak gratulálni tudok!
Szevasztok!
A B5 kapcsrajzát átszerkesztettem, mert probléma volt a BC tranyók utáni AP-BP jelölés. Ez B lett egységesen, de tökéletes a BC546C és 556C. (csak C-jelűt ne párosítsunk B-jelűvel). A bemeneti tranyóknál nem árt, ha minél jobban megegyeznek B-ra, bár nem követelmény a válogatás. Ja és az átszerkesztett rajzon átkerűlt a negatív tápfeszágba a trimmer is, mert ez is megkavart egyeseket, hogy a nyákon a pozitív tápágba van. Itt a zavaró tényezőktől mentesített kapcsolás:
Egy olyan kérdésem lenne, hogy mitől füstölhetett el a kapcsoláson bekarikázott ellenállás, és hogy enélkül lehet-e használni, vagy minnél előbb cseréljem ki? Nem értem, hogy mi a szerepe ennek az RC tagnak a kimenettel párhuzamosan.
Vagy attol szállhatott el hogy a kondi rövidzáros, vagy pedig gerjed az erősítőd.
Proksa-nak 100%-osan igaza van!
Nezz ra szkoppal az erositodre, gerjed mnagyfrekisen. Aramfalvetel, munkapontok nem ugralnak? Es vigyazz L1 nem 100uH hanem 1uH! Es hidald at egy 2.2Ohm-os/1W-os ellenallassal (vagy egy 2W-os ellenallasra tekerd magat a tekercset, 1mm atmeroju CuZ-bol).
sziasztok keresek 1 100 v os kapcsolást de sima hangszórokhoz(mélynyomó (250W eclipse2)hangfalak még ezután...) 1 apró félreértés miatt kell 100 ashoz amugy 70 voltos kéne csakhát 70 volt egyenirányítva 100 volt lesz
Igen ezt érdemesebb megépiteni.
Szia!
Ez szerintem ezerszer jobban szól! 106 db-t is kinyomja!
forsat,
Megis mi koze van a hangnyomasnak a hangminoseghez? a 106dB egyebkent honnan jon? Nagyon légbőlkapott szamnak tunik ez raadasul egy erosito megitelesenek eleg keves koze van a hangszoro altal keltett hangnyomashoz. Szoval en semmikepp nem jelentenem ki kategorikusan, hogy az a tranyos erosito szebben szol az emlitett TDA-tol. Meg kell epiteni tisztessegesen mindkettot es ossze kell hasonlitani, de akkor is szubjektiv es egyenfuggo marad, hogy kinek melyik tetszik jobban.
Tegnap megépítettem egy erősítőt TDA2004-el.
A nyákrajzot neten találtam, nem tudom, hogy működik e annak aki tervezte. A gond pedig, hogy: Bekopcsolom elkezd búgni zúgni az egész a jobb oldalon(bal még nincs rá kötve) Rákötök zenét torzítva hangosan de szól, aztán semmit nem szól tovább. A másik oldalon halkan zúg mint mostmár a jobbon is. Egy érdekes dolog meg, hogy szerintem a kimenőkondi rosszul van berajzolva, de mikor bennt vannak a kondik akkor féltáp nincs meg csak 1 volt a(7 volt ból) ha leveszem a kondit akkor megvan a féltáp(7volt). Mi lehet szerintetek a gond? R6,R7-re eredeti adatlap szerint 1ohmos ellenállás kell(oda én 1ohm/5w-opsat tettem) C1, c2 bemenőkondi helyére pedig 1 mikros metálpapír kondit tettem. R3,R5 33ohmos ellenállás helyére 43 ohmosat tettem, mert nem volt más itthon Lehet az alkatrészeknél van a gon?
Ez a tranyós erősítő a VIDEOTOn EA6383 S erősítőnek a rajza, adatlap minden megvan hozzá!
Az enyém nagyon szépen és jól szól dinamikusan és például asszem a gyári videoton d3300 -as hangfallal többet is kiküld, mind 50W tapasztalataim szerint így érzem! Adatlapján írja a 106 db. Az igaz hangnyomás hangminőség más. Annyi a hhátránya, hogy kicsit sok a magas benne olykor és kicsit torzít(maxon majdnem) De szerintem elég jól szól és szépen! Hát hirtelen ennyi az én szerény véleményem.
Hello, kicsi segítség kellene. Nem teljesen vagyok ebbe benne, de van egy gyári aktív mélynyomóm otthon, ami /yamaha/, és még nincs rajta szabályzó /potméter/ vagy mi?.Utólagosan megoldható, hogy szabályozhatóvá váljon? Előre is köszi?! :nemtudom:
|
Bejelentkezés
Hirdetés |




erősítőbe lomha biztosítékot szokás tenni ugytudom, bár én még mindegyikbe gyors üvegcsövest láttam. de várd meg valami szakértőbb válaszát
Szeretnek egy 100-150w vegfokot epiteni de tranyokal, de nem talaltam sehol egy normalis kapcsolasi rajzot amelyen rajta lenne minden szukseges adat!








