Fórum témák
» Több friss téma |
Special ezt még nem , hogy érdemes -e nem tudom hallani kellene a kapott végeredményt , mit tud ?
Na kész lett a fejhallgató erősítő. LME49710 és LME49600-assal. Nagyon jó hangja van.
Ez az első nyákom. Lakkfilccel és körömlakkal van csinálva.
Gratulálok az elsõ nyákodhoz!
Jó drága ícéket választottál hozzá ![]() Kapcsolási rajz van róla?
Szia! A rajz. Itt indul a történet.
Alakítottam egy kicsit a terven, a trafó kötöttség elkerülésére. Most már bármilyen alkalmas trafó behuzalozható. A rézoldal képe vasaláshoz tükrözött (illetve szerintem fotózáshoz is ez a jó nézet).
Sziasztok! Gondoltam összekombinálom a Highand féle torzításcsökkentőt, a Mayan féle A osztályú szimmetrikus végfokkal, fejhallgató erősítő gyanánt. Az egyik ismerősömnek szeretnék, valami pontos hangú, úgymond stúdió erősítőt csinálni, ezért gondoltam erre a kombinációra. Szimulátorban szépen működik. Az oldalakat, természetesen különválasztva kötöm be, mert nincsen föld egyik ágon sem, tehát a földet nem lehet közösíteni ebben a felállásban a jobb és bal oldal között.
Itt van a kapcsolás, és a nyák hozzá. Ha van valami hiba, esetleg észrevétel, vagy javaslat, akkor szívesen fogadom válaszotokat. Köszönöm. A hozzászólás módosítva: Júl 10, 2013
Udv!
Keszul az ESP fejhallgato erositom. Kep1 Kep2Kep3 Muveleti erositonek NE5532 fog kerulni bele, ami csak majd a jovoheten erkezik meg, a tapellatasert felelos trafoval egyutt. A bemeneti 2,2μF-os kondit meg nem sikerult beszereznem. Hutoborhak csak ezek voltak itthon 4db egyforma, igaz az egyiknek a csavarja fennebb van,(fejjel lefele vannakk teve a bordak) remelem ez nem fog zavarni a hangminosegben, hogy nem egyforma a labak hosszusaga. Puffernek 4900-4900μF van teve. A NYAKtervet Alkotó kuldte, koszonom szepen neki ittis.
Hát szerintem az a két milliméter irtózatos torzítást fog bele vinni. De ha szerencséd van, akkor a PNP tranyóhoz került a dolog, mert ott csak 50%-al emeli a torzítást, az NPN-nél meg 52,03%-al.
Na csak vicc volt, biztosan nem számít semmit. Nekem is ki lett marva a nyák. Sajnos a saját tervem nem vált be. Kíváncsi leszek Alkotó munkájára.
Ez az elso erositom, ahol tranzisztorok vannak vegfoknak, eddig nemnagyon foglalkoztam erositokkel. Alkoto mar megepitette, azt irta, hogy nagyon jol szol.
Sziasztok!
Egy olyan A-osztályú fejhallgató erősítőt keresek, aminek az elkészítése nem túl bonyolult vagy költséges, de mégis szép hangzással rendelkezik és ideális 32Ohm -os fejhallgatókhoz is. Mit ajánlanátok? Köszi
Ezt.
Ez elég egyszerű és jól is szól. A 220ohmos ellenállás helyett én inkább 22ohmosat ajánlanék. Nekem azzal sokkal jobban szólt 32ohmos fejesnél. A hozzászólás módosítva: Júl 12, 2013
Köszi a választ! Én A-osztályút keresek, a Canamp viszont nem az.
Szia! Az A-osztályú erősítő végtranzisztorán a kivezérlés bármely pillanatnyi állapotában áram folyik. A Canamp ilyen.
Akkor elnézést, én tévedtem!
Valami "IC mentes, hagyományos" A-osztályúra gondoltam, azoknak általában szebb a hangjuk és a kis teljesítmény miatt nincs gond a melegedéssel, fogyasztással se.
Az A-osztályú erősítő melegedni fog, sajnos ilyen a hatásfoka.
Itt van az általam épített eddigi legjobb fejhallgató erősítő. (Nincs benne IC )
Persze, hogy melegedni fog, csak nem mindegy, hogy 1W (vagy az alatti) teljesítményű vagy 50W vagy még nagyobb teljesítményű erősítőről van szó. Fejhallgató erősítőnél simán megoldom a hűtést.
A Te erősítődben használt 2N6122 -t viszont nem találtam Magyarországon, Te honnan és mennyiért szerezted? Illetve nem tudom mennyire láttad az én (pontosabban egy ismerősöm) fejhallgató erősítőjét, EZT. Erről mit gondolsz?
A rajzot láttam már, de még nem volt szerencsém megépíteni. 32 ohm fejhallgatóhoz 12V táp úgy teljesítmény mint melegedés szempontjából bőven elég.
A 2N6122 helyén bármilyen TO220-as tokozású tranzisztor megfelel. (Ez volt a fiókban) Még a BD135 is jó.
Értem. Kíváncsivá tettél a Te erősítőddel is, mindenképp megépítem (azt is). De mégis milyen tranzisztorokat ajánlasz, mivel lehet a legjobb eredményt elérni? (lehetőleg ne több ezer Ft/db áron
)Köszi A hozzászólás módosítva: Júl 12, 2013
Nem tudom melyik tranzisztor a legesleg... BD241-gyel például tökéletes lesz.
Az jó. A NYÁK rajza vagy legalábbis egy pontos kapcsolási rajza publikus? Milyen trafót igényel?
Köszi
A trafó 30VA-től már megfelelő Bővebben: Link A táp 4700uF, majd LM7812.
Átmérem a végleges verziót és teszek fel rajzot. Ilyen a NYÁK. A négy kis átkötést ki lehet következtetni. A BC301-esek bázis kollektora közé még be kell szúrni 10-47pF kondikat, jelenleg alul van.
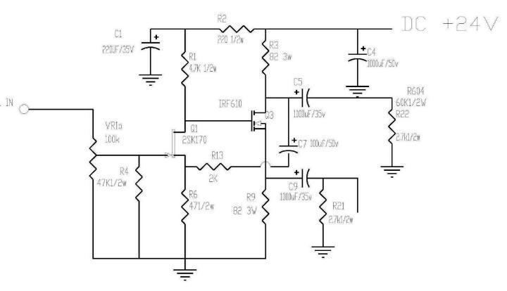
Kedves CIROKL!
Nos akkor először a kérdések: A jel földet rákötötted a lapon található, tápból jövő negatívra? Az IRF510 mire cserélhető? Próba volt 630 és 530 as al. A leírásban szereplő szériák nem beszerezhetően hazámban. Valami tanácsot tudnál e adni? Mi lehet a gond: Kegyetlen búgás tapasztalható működés közben, a jelföld a negatívon van szerintem az lehet a gond. Az egyik oldal szerény véleményem szerint 20% al halkabb mint a másik, a komolyabb fele viszont hangerőben elég komolyan végzi a dolgát. Itt cső hibára gondolok mert fet csere után sem változott a dolog.
A megépített áramkör így néz ki. A tranzisztorok, csak ajánlás jellegűek.
Hálás köszönet! Mindegyik kondi polarizálatlan? Milyen típusúak legyenek? (MKP, kerámia, stb) Majd ha kész lesz felrakom a NYÁK -ot.
A képről be tudod azonosítani a kondenzátorokat.
A kicsatoló low-esr, az nem a panelon kapott helyet. A hozzászólás módosítva: Júl 15, 2013
Nem kötözködés képen, hanem a tudásom gyarapítása okán: miért kell a kicsatolónak low ESR-nek lenni?
Viszont a 680nF-os magyar fűrészelt kondi gyalázatosan rossz. Nem csak hangfrekis célra, hanam bármire.
A low esr kondenzátornak az alacsony belső ellenállása miatt kisebb a vesztesége, természetesen sima elkóval is működik a kapcsolás.
A 680nF hibája még nem ütközött ki nálam.
Értem, köszi.
Igazából az a legjobb ha minden elkó low esr. 680nF -nek pedig valami MKP, mondjuk Wima kondi.
|
Bejelentkezés
Hirdetés |










)
)




