Fórum témák
» Több friss téma |
Sziasztok!
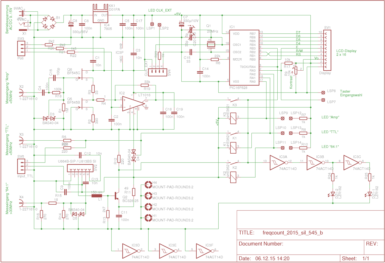
Megépíteném én is a Vicsys féle frekimérőt, de a kijelzővel gondom támadt. Létezik, hogy (PDF 7. old.) a kijelző lábait úgy számozzák, hogy (balról-jobbra) 14-1ig visszafelé, majd pedig 15 és 16-os láb? (14,13,12,11,10,9,8,7,6,5,4,3,2,1,15,16) Köszi előre is!
Létezik
Köszi!
Érdekes logika.
Ha ezt nézem akkor venni. Plusz ami rajzok találhatók a neten annak a nagy része nagyobb frekire nem is jó. Kb. 50 MHz-ig mennek rendesen egy PIC-kel, de az osztós részben már nincs rendes bemenő fokozat, vagy egyáltalán nincs is csak valami TTL-hez illesztett bemenet. Még talán a morgo oldalán lévő érhet valamit, de azon is alakítgatni kellene.
Köszi az ajánlást. Ez tényleg jónak néz ki.
Esetleg erről a frekvenciamérőről mi a véleményetek? Egy régebbi könyvből való.
Helló!
Az enyém 10Hz 60MHz ig 100Hz 1GHz ig. Bővebben: Link A napokban készítek ismét. Mínusz 50dBm től már méri a frekit. Poloska keresésre nagyon tökéletes. Üdv!
Erről a frekvencia mérőről mi a véleményetek? Bővebben: Link
Jó lenne RF mérési célra vagy kicsi a felbontása?
Az egyik, hogy hol veszel MB501-et, a másik, hogy nekem elég érdekes az a rajz, ugyanis az osztó az adatlapja szerint 10MHz-től indul, tehát nem tudsz vele annál alacsonyabb frekit mérni.
A neten található rajzok közül ez az amivel érdemes foglalkozni, persze ezen is kell alakítgatni. Semmi értelme a 3 bemenetnek meg a relés bemenetválasztónak, és én az OPA helyett is inkább egy fetes bemeneti fokozatot tennék oda. Hogy az U664-et lehet-e még kapni azt nem tudom, de nekem abból van egy itthon.
A HAM-ban elvileg kapható az említett IC.
A hozzászólás módosítva: Szept 4, 2017
Igen ezen valóban változtatni kell(ene). Így relét közvetlen nem kapcsolnék PIC-re.
Betettem a könyvjelzők közé, bár nem hiszem hogy nekiállok megépíteni.
Köszi, hogy megosztottad! Én megpróbálom.
Mielőtt megrendelem az alkatrészeket, szeretnék tanácsot kérni az egyes alkatrészek helyettesítésére. Szerintetek így jó lenne helyettesítés:
BF545B , BF545C -> BF244A BS40-04 -> BAT43 BC328-25 -> BC327-25 Végül, az L1 tekercsnek megfelelő lenne ez az induktivitás? A hozzászólás módosítva: Szept 4, 2017
Egy frekvenciamérőhöz milyen mérőkábel lenne a legjobb? Olcsót ugye nem fogok kapni? Viszonylag elég drágák, ahogy néztem őket.
A hozzászólás módosítva: Szept 4, 2017
Szerelhető BNC csatlakozó, kb. 1 méter RG58-as koax, meg két krokodil csipesz a végére. Arra amire neked kell, egyenlőre elég. Majd később amikor már olyan elektronikákat építesz, ahol fontos az impedancia illesztés ott már más dolgok is kellenek. Szkóp szondát ne vegyél hozzá, felesleges.
Bár védi a bemenet, mert tipikusan 1:10 osztósak szoktak lenni...
Nincs vele jó tapasztalatom. Az én frekvenciamérőm legalábbis össze vissza mutat, hogy ha 1:10 szkóp szondával mérek vele. Én bemeneti védelemnek két antiparalell kötött diódát használnék a jel és a föld között, ami 0,7V környékén vágja a jelet. A frekvenciamérés így pontos marad, lévén a periódusokon nem módosít. Gyári frekvenciamérőhöz a suliban is ilyen szimpla koax kábel volt két krokodillal. Pedig az 150-250€ környékén mozgó műszer.
Idézet: „Én bemeneti védelemnek két antiparalell kötött diódát használnék a jel és a föld között, ami 0,7V környékén vágja a jelet.” Inkább Schottky dióda a föld felé (-0.3V) és a táp felé (Vdd +0.3V), hogy legalább a TTL és CMOS jeleket ne kelljen erősíteni. Lényeg a kicsi dióda kapacitás. A hozzászólás módosítva: Szept 4, 2017
Első körben, arra gondoltam ,hogy veszek egy ilyen adaptert és hozzá mérővezetéket . Másik lehetőségként meg ezt gondoltam.
A hozzászólás módosítva: Szept 4, 2017
Ez is egy megoldás, de arra számíts, hogy a koax kábellel ellentétben ezzel rengeteg zavart szedhet össze, ami megzavarhassa a mérést. Nekem már ha a koaxos mérőkábel van csak rászúrva már akkor "méri" az összeszedett 50Hz-et.
U.i.: A második megoldás már jobban néz ki. Két krokodil csipesszel még használható is lesz. A hozzászólás módosítva: Szept 4, 2017
Van igazság abban amit mondasz. Láttam már ezt a megoldást valahol, de még nem alkalmaztam. Én ezt a RF bemenetre gondoltam, a TTL/CMOS bemenetet jó külön kialakítani, hogy ha ilyen szintű jelet mér akkor az ne fusson keresztül feleslegesen a bementi erősítőn.
Csak a második megoldás szerintem nem koax kábel.
A hozzászólás módosítva: Szept 4, 2017
A műszaki rajz és a BNC alapján szerintem az. De a legjobb ha megkérded a HEStore-s kollégákat, ha tudnak biztosan segítenek. Van itt a fórumon is témája amit figyelnek a munkatársak.
Megkérdezhetem mi ennek az oka? Műszakilag nem találod jónak?
Találtam még egy frekvencia mérőt.
Igaz ez is csak 20-1200 Mhz -ig mér . Jó lehet RF célra? Bővebben: Link |
Bejelentkezés
Hirdetés |












