Fórum témák
» Több friss téma |
Lapozzál csak vissza a április végi május eleji hozzászólások közé (30-33 lapok körül).
Ottan sok sok hozzászólás foglalkozott a problémával. Melyik gyártó vagy verzió bufferrelt/ nem bufferrelt , triggeres nem triggeres bemenetűek a jók.
Csak és kizárólag a CD4949UBE típus a megfelelő.
Érdemes lenne a cikkbe beleírni.
Sajnos nekem (is) csak CD4049UBE-m van.
![]() A hozzászólás módosítva: Jún 28, 2014
Csak néhány bejegyzéssel kellett volna feljebb görgetned: itt írtam.
Eddig minden szép és jó hogy ide beírtad !
DE mi van azzal a szerencsétlen után építővel aki csak a cikket látja meg a HE főoldalon , hurrá összerakja és kudarcot vall ? Szerinted miből fogja tudni , hogy ezen az oldalon TÖBB EZER témában lévő másik TÖBB EZER hozzászólás közül pont azt az egyet keresse meg ahol voltál kegyes elárulni a titkot?! Ennek 1 a sok millióhoz az esélye feltéve ha nem is követi az oldalon folyó témák életét. No akkor most miről is beszélünk ? Ha valamiről cikket írunk és az után építőkre is gondolnunk kellene néha! Persze mondhatod , hogy akárki írhat cikket ! Én is írjak és utána szövegeljek, igazad van! De ha éppen ennyire kritikus a beépítendő alkatrész választás akkor illene kihangsúlyozni ezt a "figyelemre se méltatandó apróságot". Esetleg a cikked utóéletére voltál kíváncsi ? Hány PÜ-t kapsz mert elakadtak ? A hozzászólás módosítva: Jún 29, 2014
Nem kell felfújni. Pl én is tudtam róla.Pedig nem is akarok függvénygenerátort építeni.
már én is majdnem írtam a cikk készítőjének, amikor megláttam itt a bejegyzéseket. ezek szerint nem csoda, hogy HEF4049BP-vel nem sikerül működésre bírni a kapcsolást... csodálkoztam volna, ha egy ennyi alkatrészt tartalmazó áramkört háromszori építés után is elrontottam volna.
Szia!
Jó kis szerkezet, pár napja kaptam meg. Én pár százassal többet fizettem érte, ez 8 MHz-ig működik. (Bár, ha jobban megnézem olcsóbb volt, mert nekem nem számolt fel postaköltséget.) Bővebben: Link A panelen lévő 4 db nyomógomb és az enkóder mellett számítógépről is lehet vezérelni, a termék lapjáról letölthető programmal. Szinusz, négyszög, háromszög, fűrész, 1-99%-g állítható kitöltési tényező, sweep, + független TTL kimenet, frekvenciamérő bemenet, maximum 60 MHz. A hozzászólás módosítva: Júl 7, 2014
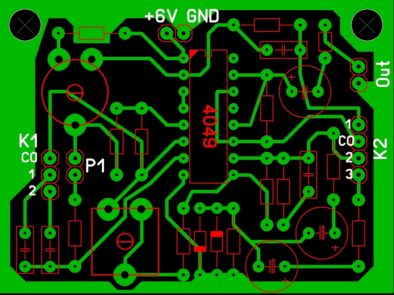
Le ellenőrizte valaki a paneltervet? Vagy csak nekem nem stimmel valami? Ha tévednék akkor előre is elnézést kérek! A 6-7-es lábra kötött alkatrészekre gondolok.
Konkretabban mire is gongolsz? Melyik nyomtatasi oldal es milyen kapcsolast hasonlitottal ossze?
Erre gondoltam.
Szia!
Én még nem dolgoztam ilyen olcsó árkategóriájúval, de ha igaz a leírásuk, nagyon jól használható szerkezetek. És ahhoz képest potom pénzért. Számítógépről vezérelve pedig a kezelése is praktikus. A hagyományos analóg generátorok korszaka szerintem ezzel lejárt. Talán még a kezelhetőség a hagyományos előnye, ha nem kell abszolút pontos beállítás.
A 6-7-es lábak közötti inverter a rajzon az 1-es jelű. Én nem látok hibát. A poti, amelyikre megy, a P4 jelű 47 kohm-os trimmer. Konkrétan milyen hibát látsz rajta? Mert lehet, hogy igazad van, csak nem vettem észre. Mindenesetre ez a panel üzemel nálam...
Igen a 6-7-es lábak közötti inverter az 1-es, így van, igazad van engem az zavart meg hogy felcserélted a K1-es kapcsoló helyét,
bocsi..... Még azt kérdezném hogy a 9-10-es lábak közötti inverter melyik?
Hopp, igazad van! Az a 4-es inverter, de ott tényleg hibás a rajz. Élesztéskor észrevettem, a panelon át is kötöttem, de a rajzra elfelejtettem átvezetni, elnézést!
Tehát a két dióda és az alsó potméter közötti 47 kohmos ellenállás felső lába az IC 10-es lába helyett a 9-esre megy! Mellékelem a javított lay fájlt és ugyanazt jpg-ben is. A cikket is frissítem. Köszönöm az észrevételt!
Nem kell elnézést kérned, emberek vagyunk... Örülök hogy segíthettem.
,és köszönöm, mert azt hittem azt is rosszul látom.
Sziasztok
Megépítettem az Elektoros funkciógenerátort XR2206-al. - Egyik problémám a következő: a legkisebb frekvencia, amit be tudtam állítani 25 Hz. Így a frekvenciák nem „lapolják” át egymást az egyes dekadikus tartományokban, tehát nincs lehetőség a frekvenciát folyamatosan állítani 10 Hz-től 100 kHz-ig, mert vannak „holt terek”. Az R2 ellenállást 1,8K-ról 1,5K-ra csökkentettem, így a beállítható legkisebb freki már 16Hz környékén van, csökkent a holttér, de még mindig jelentős (pl.: x10-ben épp hogy be tudok állítani 1kHz-et, x100-ban pedig majdnem 1,5kHz-ről indul. Lásd táblázat). Az R2 értéket már nem tudom csökkenteni tovább, mert kezd instabil lenni. Kérdésem, hogy aki megépítette, mik a tapasztalatai ezzel kapcsolatban. Egyedi a szitu, vagy másnál is hasonló a dolog. Lehet még lejjebb menni az alsó frekvenciával valahogy, csökkentve ezzel a holtteret, vagy ez ennyit tud? - A másik problémám: 12V-os stabkockával oldottam meg a tápellátást, ahogy az a cikkben is leíródott. Miközben szkóppal végeztem a beállításokat, majd a méréseket észre vettem, hogy a kép időnként ugrál, mintha valami kontakthiba lenne. (Vicsys féle frekimérőt építettem hozzá, azon pedig a kijelzett érték viszonylag tág értékhatárok között ugrált, akár +/- 50Hz.) Kötöttem rá egy kishangszórót és abban is hallottam „nyekkenéseket, pattogást”. Most mindegy, hogy miért a stabiról jövő 12V-ba a kapcsolással sorosan kötöttem egy diódát, és ez a jelenség megszűnt. Miért és mi ez? Másoknál tapasztalat? Így most csak 11,4V-ról megy a rendszer, de legalább nem zajos a jel, és ezzel a malőrrel még az alsó freki is lejjebb tudott menni egy kicsit (most 14 Hz-nél tart).
Én is megépítettem, de úgy emlékszem nekem teljesen jó volt, átfogta a teljes spektrumot. Az alsó határfrekire nem emlékszem, de ha hazaérek megmérem szkóppal. Nekem semmi pattogás, ugrálás nem volt benne.
Az IC honnan van?
Köszi, érdekelne nálad mi a helyzet!
Ez a zaj már a T1 emitterén is rajta van, nem tudom miért szünik meg ha csökkentem a tápfeszt (beteszem a diódát). Egyébbként, ha jól emlékszem 13,5V-ról (akkuról hajtva) már nem is működött rendesen. Honnan az IC? Hát Kínás 600Ft A hozzászólás módosítva: Aug 15, 2014
Milyen tápról járatod? Dugasztáp, labortáp?
Most dugasztáp + stabIC a megfelelő szűréssel (puffer és 100nF-ok), de próbáltam labortápról és akkumulátorról is. 12V-os tápfesznél minden esetben jelentkezett a zaj, és ha tovább növeltem a tápfeszt egyre inkább. Mikor akksiról próbáltam, épp a hálózati zavarok kiszűrése miatt akkor vettem észre, hogy 13V környékén intenzív a zaj a kimeneten, a szkópábra kiértékelhetetlen. Hogy csökkentsem a fesz akksinál, hát sorba kötöttem két diódát. Láss csodát a zaj szinte teljesen megszűnt. Ekkor raktam diódát a stabi után, hogy 12V alá vigyem a tápfeszt és a zaj ott is teljesen eltűnt. A kép a szkópon megállt, meg se moccant. Pedig ugye az IC adatlapja szerint 26V a max tápfesz. Hmm.
A hozzászólás módosítva: Aug 15, 2014
Szia
Méregettem kicsit. A tápfeszültség 13V volt. Az alsó freki amit ki tudtam szedni belőle az olyan 6Hz volt. A felső pedig 103kHz. Teljes sprektum átfogása. Torzítás sehol sincs. csináltam pár képet, alul láthatod. Amit érdemes első körben megnézni, az az, hogy az erősítő fokozat nélkül is produkálja-e a torzítást. Az erősitetlen jel. Az ic kettes és tizenegyes lábán jön ki. Ha ott még minden ok, akkor az erősít fokozatban kell keresni a hibát. Ha már ott rossz a jel, akkor az ic a hibás. Ezt építettem egyébként: Funkciógenerátor A hozzászólás módosítva: Aug 15, 2014
Egyébként most olvasom, hogy a T1 emitterén is már torz a jel. Így nekem nagyon gyanús, hogy, az ic rossz. Nekem is a távol keletről van az ic, bár nekem 3000Ft volt 2db...
Mondanám, hogy ugorj át, és tegyük át ezt az ic-t a tiédbe, de látom messze vagy..
Nemrég itt visszább valakivel ugyanezzel kínlódtunk, végül nyákhiba zárlat volt az oka. Ez esetleg csak multiméteres méréssel található meg, illetve szakadás is lehet nem látható.
Köszi a méréseket és a felajánlást! Sajnos a távolság ott van, de tényleg jó lenne kipróbálni más, jól működő eszközből kivett IC-vel is, mert én is IC hibára gyanakszom (két IC-t vettem mindkettővel ezt csinálja). Az első és harmadik fotó milyen frekvencián készült? Nálam a négyszög "vizszintes" szakaszai is "lejtenek" alacsonyabb 20-30 Hz környékén.
A két IC 1200ft volt, de már ettől a seller-től máskor is kaptam fake cuccot. Nem is tudom miért tőle vásároltam most is, ...az ár miatt?
Végig olvastam a fórumot, de nem emlékszem ilyen problémára. A vége felé már lehet kicsit felületesebb voltam. Segítenél esetleg egy linkkel?
Az első fotó 100kHz, a harmadik pedig 1kHz-es négyszög.
Én voltam az, ha jól sejtem. A megoldás az lett, hogy szkóppal mértem a jelet az IC lábától indulva végig az egyes alkatrészeken. Neked is ezt kéne tenni, mert ha más az IC lábán rossz a jel akkor egyértelmű a helyzet. Ha nem akkor valamelyik két alkatrész között meglesz a bűnös is.
A 4. oldal felső részén kezdve, és a 3. 2. oldalon folytatva. Pali79 kollégával foglalkoztunk ha jól látom ugyanezzel a konstrukcióval. Ide szkóp jelalakokat is tettem az XR2206-ról.
Szerintem is, mint kocsgab002 kolléga is írja, le kellene választani a tranzisztoros fokozatokat. Tápot ne kapjanak, és az XR2206 2-es és 11-es lábát leválasztani a kapcsolókról.
Igen, köszi, megtaláltam (keveredik most bennem két fórumtéma a frekimérős és a függvénygenerátoros. A frekimérőset olvastam végig, nem ezt. Vicsys frekimérőjét és ezt a generátort akarom összeházasítani, de mind a két eszközzel gondjaim vannak).
Nos, végig csináltam, amiket ott kitárgyaltatok és megmértetek. Leválasztottam a tranzisztoros fokozatot, valamint az IC 2, 11 lábát függetlenítettem a kapcsolóktól, aztán mértem. Sajnos a hibajelenség már itt is jelen van. Ha 12V a táp a jel ugrál (mindegyik dekadikus tartomány alsó frekijén jelentősen, majd emelve a frekit kezd csillapodni a zavar.) Dióda a tápba, ezzel 11,4V-ra csökken a tápfesz, a zavar megszűnik. A szkópábráim egyeznek az ITT látottakkal, kivéve a 11 lábon mérttel. Erről fotót csatolok. Nálam ilyen Tanácstalan vagyok.Labortápról táplálva (kimeneten kishangszóró) 9V-tól lassan emelve a tápfeszt nő a frekvencia 11,5V-ig rendben a hang, aztán tovább...12,5V-ig, itt már toz rendesen, majd 13V felett egy nagy "szürcsögés az egész. Úgy tűnik 11,4V az a tápfesz (és csk ez), ahol hajlandó megfelelően működni, de még így sem tudok 14Hz alá menni vele, aminek az a következménye, hogy az egyes tartományok nem fedik át egymást. |
Bejelentkezés
Hirdetés |







bocsi..... Még azt kérdezném hogy a 9-10-es lábak közötti inverter melyik? 

600Ft 















