Fórum témák
» Több friss téma |
Köszönöm sokat segítesz.
A vonali jel azt jelenti hogy a keverő main vagy ctrl outjába van kötve a cucc. Vagy laptopra vagy telefonra... Ezeken az eszközökön jöhet a népzenétől elkezdve a dium-disumig minden. Tehát a sávszélességet és az erősítést ehhez kellene beállítani. Milyen szimulátor programot használsz?
Tehát konzerv anyag. Akkor átalakítom a tartományokat, mert ez gitárhoz való. Meg néhány csatolókondi mehet a fenébe, mert egyrészt azok csak a egyszeres táp miatt kellettek, másrészt a gitárnak nincs rendes frekimenete.
Circuitmaker2000. Karesztől kaptam, vagyis ő ajánlotta. Sok éve ezzel bűvöl. Néhány hét alatt bele lehet rázódni, aztán ha valami kérdéses, olcsóbb leszimulálni mint megépíteni. Persze a puding próbája... De ha ecetet teszel a pudingba, akkor már nem is fontos megkóstolni hogy jó-e. Elég ha tudod. Nem sztereó kellene?
Nem. Elég a monó. Köszönöm a segítséget előre is.
Erről az egy tápos csatoló kondenzátoros dologról mesélj légy szíves bővebben. Miért kellenek a kondik a tápok függvényében? Jobb e a virtuális tápos megoldás mint a +/- táp? Kevesebb vagy több zajjal jár az egytápos megoldás? A pedálban tökéletesen működik. Én TINA-ban raktam össze ha ez számít.
A pedálban a szabvány miatti 9 V-os telep miatt van egyszeres tápellátás. Ha rendelkezésre áll a hálózati fesz, akkor meg az ideálishoz közelit lehet alkalmazni. Elemes egytápos rendszernél az IC-k be, és kimeneti feszültség tartománya nem lehet a GND-hez képest negatívabb, mert az csak a műveleti erősítő + és - tápja között lehet. Viszont a be, és kimenet az váltakozó feszültség, ami a földhöz képest negatív is lehet. Ezt az illesztést oldják meg csatolókondenzátorral. Ezek a csatolókondik egy része más feladatot is ellát, nevezetesen felűláteresztő szűrőként működik. Tehát nem engedi át az igen mély hangokat. Ha csak az illesztés, más néven DC elválasztás a szerep, akkor két tápos rendszerben el lehet hagyni őket. Most mennem kell, majd még írok.
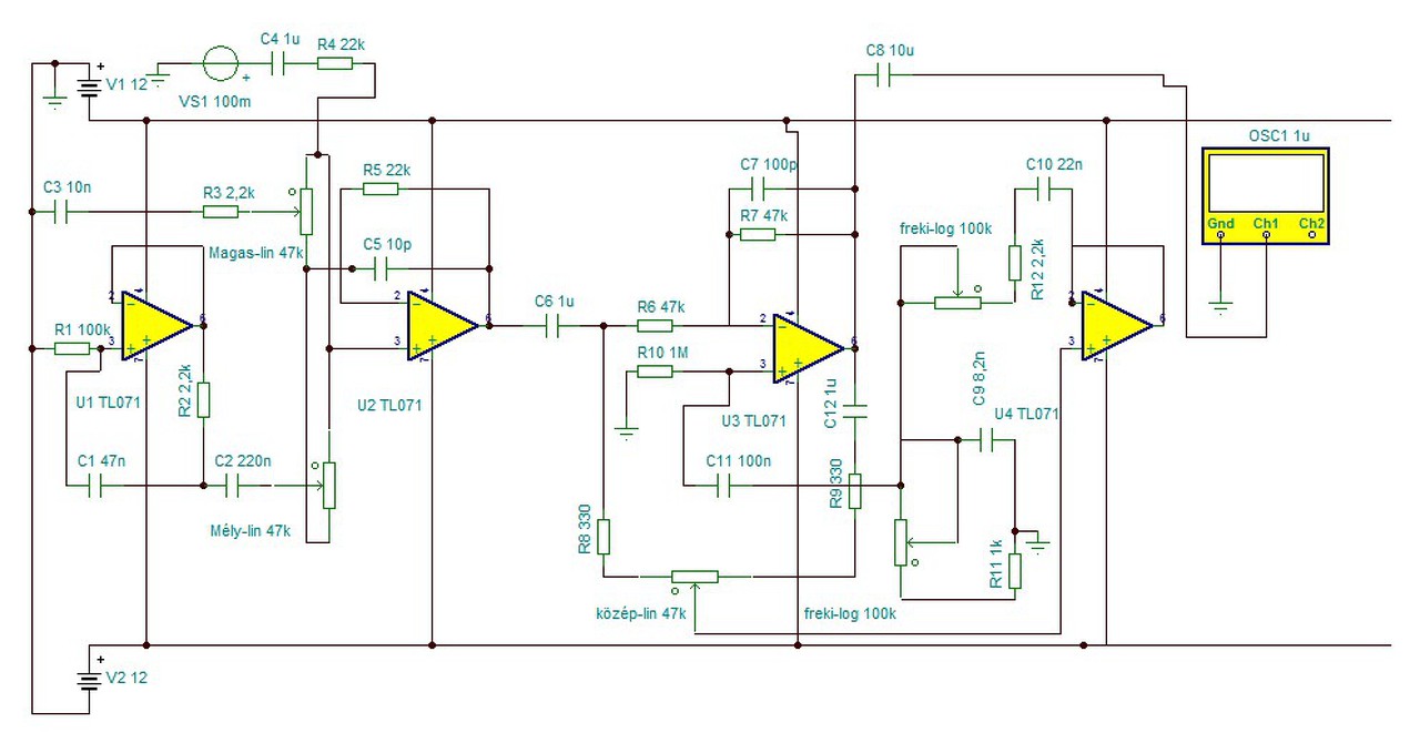
Így fest a kapcsolás a szimulátorban és a próbapadomon. A potmétereim eltérnek a gyári értékektől de ez talán nem akkora baj. Hol s miként kellene módosítanom a kapcsolást?
A hozzászólás módosítva: Júl 22, 2017
Néhány módosítás. Valamint a közép szűrő jósági tényezőjének változtatása. A 22n és a 8,2n aránya dönti el a jóságot. Minél nagyobb a jósági tényező, annál fütyülősebb a hang. Ha lágyabb kiemelés kell, akkor alacsonyabb legyen a jósági tényező.
A közép frekijének hangolásához igazából negatív logaritmikus kellene, de a sima is jó, ha fordítva van bekötve. Megoldás még a leddel világított fotóellenállás. Nálam most egy feszültség vezérelt nagyon meredek aluláteresztő szűrőben van 8+1 darab összeválogatott fotóellenállás. Egy led világítja meg őket. A +1 a visszacsatolás, mert sajnos a hőmérsékletre is változik az értékük. Arra is gondoltam, hogy házibuli (mini diszkó) effektnek akarod használni, mivel az írásból kiderült, keverőd már van. Ha így lenne, van pár ötlet még.
Köszönöm a segítséget. Annyi kérdésem lenne még a dologhoz, hogy milyen képlet alapján tudom kiszámolni a frekvenciákat és az erősítést? Mi a zölddel keretezett alkatrész?
A hozzászólás módosítva: Júl 22, 2017
A zölddel keretezett alkatrész az a virtuális mérőfej. A CM2000-ben ahova érintem, azon a ponton méri az átvitelt, torzítást, meg a hullámalakot.
Ebben az áramkörben végül is két fokozat erősít. Nálad az U2, és az U3. Ha a potik közép állásban vannak, akkor az erősítés egyszeres, vagyis 0dB. Ha matematikai úton szeretnéd kiszámolni, akkor először is a potmétereket a beállítástól függően két darab fix értékű ellenállásra kell cserélni, mert így elég nehéz behelyettesíteni egy képletbe. Valamint illik fokozatonként szétválasztani őket, ha ez nincs hatással a működésre. Nézzük például az U3 fokozatot. Ha középállásban van a közép hangszín potija, akkor az 23,5+23,5 kohm ellenállásoknak felel meg. Alapjában véve ez egy invertáló erősítő kapcsolás, aminek az erősítését R7/R6 határozza meg. 47000/47000=1. Tehát az erősítés egy. De ez csak akkor igaz, ha nem vesszük figyelembe a C6, és a C7 hatását, valamint feltételezzük, hogy a közép poti éppen közép állásban van. Mivel az U3 kimenetén ugyanakkora feszültség van mint a fokozat bemenetén csak ellenkező fázisban, ezért a közép hangszín (muszáj így hívni, mert nincs pozíciószáma) potméter két szélső pontján is ugyanekkora feszültség van. A két 330 ohmos ellenállást most vegyük a poti részének, mert csak annyi a szerepe, hogy ne lehessen végtelen állást beállítani. Namármost ha a poti két végén ellentétes polaritású, de ugyanakkora feszültség van, akkor a csúszkán éppen nulla feszültségnek kell lennie. Ezt a nulla jelet szűrözi meg az U4 és ahozzá tartozó RC hálózat. Ami akármilyen bonyolult is, a kimenetén most nincs semekkora jel, tehát az U3 nem invertáló bemenetét nem módosítja semmilyen irányban. A C6 hatása az U3 átvitelére a következő: Az U3 fokozat bemeneti ellenállása akkora, amit a fél potméter meg a 330 ohm képvisel párhuzamosan az R6-al. 1/R eredő=(1/47000)+((47000/2)+330) vagyis közelítőleg 15.8 kohm. Ezzel az ellenállással számolva azon a frekvencián esik -3dB-t az erősítés, ahol a C6 reaktanciája ugyanekkora értéket vesz fel. XC=1/(2*pí*f*C). Ahol XC a reaktancia ohmban, f a frekvencia Hz-ben, C a kondenzátor kapacitása Farad-ban, a Pí az meg jól ismert 3,14 közelítőleg. Át lehet rendezni a képletet úgy, hogy a kapacitás meg a reaktancia ismert, és a frekvenciára vagyunk kíváncsiak. Ha még nem gabalyodtál bele, akkor itt a lehetőség. Közelítőleg 10 Hz fog kijönni. Az alkatrészek szórása jóval nagyobb, mintsem érdemes lenne 1% alatti eltérésekkel számolni. Ez a fokozat középállású potinál úgymond 10 Hz-től visz át. Meddig? az a C7 értékétől függ. Itt már a poti hatása elhanyagolható, így csak az R7-el kell foglalkozni. Mekkora frekvencián lesz a C7 reaktanciája 47kohm. A korábbi képletet alkalmazva 100pF 34 kHz-en lesz 47 kohm. Tehát ennek a fokozatnak az átvitele középre állított potival a-3dB-es töréspontokon 10Hz-34kHz. Na eddig ez nem is nehéz. Ha a poti nem középállásban van, akkor már a képletet hibátlanul leírni is nagy feladat. Ezért jó a szimulátor. Ezt elvégzi néhány tized másodpercen belül. Az előző fokozatot még nem is néztük.
De ha megérinted zajt viszel a potméter házára, amit a kisjelű fokozatok felesőrítenek..
Szia.
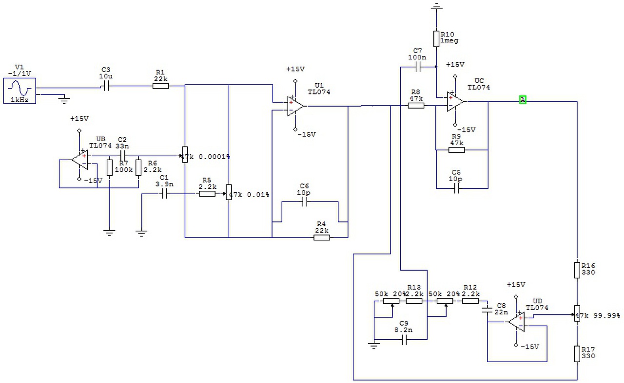
A kapcsolásból az eredeti BOSS-MT2 rajzon szereplő c037 kondenzátort tudtam kihagyni. A többi kell a működéséhez. A kásás fütyülős dolog megmaradt. A c043 és c036 variálásával max a súgás vagy fütyülés frekvenciája változott. A legtorzabb hangja akkor van ha a magas poti le van tekerve. Ezen segített ha az R061-es ellenállás értékét növeltem, vagy kihagytam c044-et. Vagy csak az első mély/magas hangszínkört használom. Olyan mint ha a középfreki potmétere és ezzel együtt az erősítő része vinné el az egészet. De így is sötétben tapogatózok. Megkérhetnélek, hogy légy szíves a gyári boss rajzon jelzett alkatrész számok szerint írd le, hogy milyen alkatrésszel mit s hogyan lehetne befolyásolni? Az én kapcsolásomban csak a potméterek értékei mások.
Magas/ mély hangszínnek ezt is megnézheted. Saját tervezés. Fejhallgató erősítőhöz terveztem. Fontos volt hogy ne húzzák el egymást a potik.
Ha nem biztosítható, hogy a bemeneten szigorúan csak AC legyen, lehet tenni elé egy 470n-s kondit.
Megkérhetnélek , hogy ennek a kétsávos hangszínnek a hangolását áruld el légy szíves?
sziasztok.
Építettem nem olyan rég egy big muff klón torzító pedált,néhány apró hiba azért van benne, a legfontosabb hogy ha bekapcsolom akkor a vol potit maxra kell tekernem mert még úgy is hallhatóan halkabb mint a tiszta gitár jel,kérdés ha a potihoz kapcsolódó ellenállás értékét csökkentem,akkor hangerő növekedést érek-e el vele. második észrevétel,hogy rohadt hangja van,nem volt a rajzzal megegyező tranzisztorom ezért más félét tettem bele,ha cserélek benne tranyót akkor a hangszín és a torzítás is más jellegű lesz? válaszokat kösz.
A potik állása százalékos értékben vannak. A nulla az a teljesen balra tekert, az ötven az középállás, a 100 pedig max.
A hozzászólás módosítva: Júl 28, 2017
Ha felteszed a te általad megépített rajzot, a beépített tranzisztorok típusát, meg ha lehet képet is, akkor valószínűleg hamar kiderül a hiba. Főleg, ha a rajzon feltünteted a tranzisztor lábain mért egyenfeszültségeket. Méréskor a multiméter negatívja a testen legyen.
Szia!
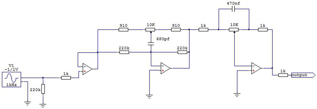
Gondolom a 2 kondenzátor befolyásolja a keresztezési frekvenciát . Milyen mértékben tudom ezt befolyásolni? Milyen frekvenciákat tudok a két kondenzátorral beállítani?
Fele értékű kondenzátorral egy oktávval feljebb kerülnek a töréspontok, kétszeres értékkel egy oktávval lejjebb. Szabadon választhatod az értékét mind a magas, mind a mély szabályzónál, de elég hosszas meghallgatás, és több ismerősöm véleménye alapján lett akkora mint most.
Konkrét frekvenciák megadásának most az az akadálya, hogy a potméterek állásának függvényében végtelen sok képletet lehetne felírni.
Sziasztok!
Megépítettem ezt a kapcsolást. Annyi a problémám bele, hogy a speed és depth potméterek nem nagyon akarják tenni a dolgukat, a nyák is hibás volt sokat szívtam vele mire megszólalt. Valaki ismeri ezt a kapcsolást? A visszhang az megy rajta meg a tone is rendesen!! Én nem nagyon vágom az elméletet, a NE 571 helyett én NE 570 tettem bele ez volt itthon de elvileg ugyan az. Előre is köszönöm a segítséget!
A LED villog? - speed egy lassu oszcillátor azaz a LED jelzi ki a frekit.
Hát érdekes ez az LFO alkalmazás. A PT belső féltápját tologatja. Nem tudom mit ér el vele, ki fogom próbálni. Az biztos, hogy ez nem a gyári ajánlás. Én a PT 6-os lábát modulálnám vele, mert az felelős az órajel frekiért, bár lehet hogy így is csinál valamit. Van még ott pár értelmetlen dolog, például a T1 bázisán lévő kondenzátor kisütését segítő dióda. Na az ebben a kapcsolásban semmit nem csinál.
A led csak akkor villog ha a a speed meg a depth potmétert feltekerem és a feedback is fel van tekerve. Ekkor a hangszóróban is lehet hallani a lüktetést. Amit nem kéne szerintem.
A hozzászólás módosítva: Aug 10, 2017
A LED trimmerrel probáld ugy beállitani, hogy a DEPTH meg minden más le legyen tekerve, de a LED villogjon és a SPEEDdel állithatod a frekit. Amig ez nem megy a többivel kár foglalkozni.
Ez a jelenség, ami szerintem nem kéne, hogy legyen. Ha villog a led akkor a hang is változik itt egy kis videó róla így érthetőbb a problémám. Valami nem frankó.
Bővebben: Link
A trimmerrel nem tudom beállítani, hogy villogjon a led, csak azt , hogy folyamatosan világítson vagy ne világítson.
A hozzászólás módosítva: Aug 10, 2017
Akkor ott ki kell mérni az alkatrészeket meg a két diff tranyot. Mindenképpen el kell érned, hogy a LED mindig villogjon és csak a SPEED potira reagáljon. ( a depth csuszka lekötve).
A hozzászólás módosítva: Aug 10, 2017
Jók a tranyók meg az alkatrészek is, már ezerszer megnéztem!
Akkor 1001x kell megnézned. A VB ha jol nézem fél tápnak kell lennie és az elsö IC billeg a 0-9V között. A másik IC meg ezt integrálja, hogy fürész jele csináljon. Ez olyan lassu, hogy alár egy multiméterrel is mérheted.
|
Bejelentkezés
Hirdetés |


























