Fórum témák
» Több friss téma |
Hello!
Gyors össze szeretném dobni bss oldalán található mini gitárerősítőt! Azomban lenne egy kértésem! Van egy kondi bss oldalán 470uf osnak irják más oldalakon 100-220uf-osnak. Mekkora kondit tegyek bele? Ha beleteszek egy 1000uf-osat akkor az elég nem? Hello!
Az ottani értékekkel működik. Megjegyzem, elég gyenge hangja van (minőségben). Egy hifire, vagy PC hangszóróra kötve is sokkal jobban szól egy gitár...
(Jó, én multifxet használok hozzá...)
Csatlakozok Kera véleményéhez.
Szobába bőven elég 2W. A Roland cég Mini Cube nevű kombója is 2W os tipikus gyakorlocucc és azért van hangja.
Hello!
Megépítettem ujra az erősítőt az alaktrészeket a lomexban vettem ahol nem atak 33p-s kondit Ezt már 2* játszották el velem vagy ott alapbol nem lehet kapni?Nem tudom hogy emiatt vagy nem emiatt rettenetesen torzít és folyamatosan fura hangokat ad ki Kattog zörög![]() Hello!
hali
mi a külömbség egy sima audió és egy gitár erősítő között??:nemtudom:
Szevasztok! Még új vagyok a fórumon. Bocs az új topic miatt.
Nos a problémám az lenne, hogy szeretnék építeni egy gitár végerősítőt. Kb. 50-70w közöttit. Adott egy 8Ohm-os 100w-os hangszóró, és egy trafó ami a szekunder oldalon 80v-ot ad le, ami ugye egyenirányítás és puffer után kishiján 120v egy feszültség lesz. Ehhez kellene egy kapcsolás ami ilyen nagy tápfeszről megy. Gondolkodtam rajta, hogy esetleg valami csöves kapcsolást nézek, de az elég drága lenne(csövek+kimenő trafó), úgyhogy az nem nagyon jáccik. A segítséget előre is köszönöm.
Heló!
Mostanában nem nagyon szóltak hozzá ehhez a fórumhoz, remélem néha jár még erre valaki A gitárerősítő építés mostanában elkezdett foglalkoztatni, csak az a gond, hogy nem nagyon tudok elindulni, mert ami könyveket találtam az erősítőkkel kapcsolatban, azok mindegyikéből "hiányzott" a "bevezető mondat", szval az alapokat nem nagyon tárgyalták, ezért nem értettem őket, és a neten sem nagyon találtam ezzel kapcsolatban anyagot Ha valaki errejár, és tudna tippet adni, hogy hogyan lehet ebben a témában valahogy elindulni(((az alapoktól))), az lécci írjon!!! (fórum/e-mail is jó!! (heraymarci92@freemail.hu)))előre is köszi!!!
Nemtom hogy az elektronika alapokkal mennyire vagy tisztába,(melyik jel milyen alkatrész, ezek mire is jók...) ha semennyire akkor olvasd el itt az oldalon a kezdőknek szánt cikkeket. Ha ezzel megvagy utánna építs egy egyszerű ICs erösítőt pl TDA2030 vagy a legeslegegyszerűbb LM386. Ezután elmondhatod hogy építettél egy erősítőt, de ezek még semmit nem tudnak kezdeni a gitárral mer ún. végerösítők("a hangszórót mozgatják", de a gitár jele túl gyenge ezeknek.) Amire szükséged lesz az egy előerösítő ami megfelelő szintre hozza a gitár jelszintjét, és egy előbb említett végfok. Meg persze egy hangszóró
.A kérdés csak az hogy mennyit akarsz rászánni, mert ha használhatót akarsz akkor az sufnituning módszerrel is egy 10esnél kezdődik. Remélem tudtam segíteni valamennyit.
Helo!
Köszi a segítséget!Igazából nagyon új vagyok az egész hobbielektronika kérdésében, meg még csak 15 éves vagyok, úgyhogy még minden vicc új...De az alkatrészekkel kezdek tisztába lenni, csak gyakorlatom nincs nagyon. Majd nyáron lesz sok időm ezzel foglalatoskodni, de naggyából már azt tudom h. hogy is lehet elindulni... ![]() még1szer köszi a segítséget!!! Üdv, Marek
Megint én vagyok, felmerült közben néhány új kérdés...Azt írtad h. próbáljak meg megépíteni egy ICs erősítőt, de azt ugye NYÁK-ra kell készíteni, ami ha jól tudom eléggé macerás, főleg otthon...szval az baj ha pl.bakelitre v.fára v. ilyesmire forrasztom fel az alkatrészeket???Meg még az is kérdésem volna, h. mi a különbség egy gitár és egy audio/hifi erősítő között?mert ha csak a felépítése más, akkor ha építek egy gitárerősítőt, akkor használhatok hangszórónak hozzá akár egy mini hifi hangfalat is, nem? hol találok kifejezetten gitárerősítő kapcsolási rajzot??A TDA2030 és az LM386 ilyen célra való???előerősítő milyen legyen???
Ha tudsz, légyszi segíts! Üdv, Marek
Szia!
Hát ha nyákgyártásról annyi, hogy annyira azért nem macerás! Főleg ha filccel rajzolgatod, úgy még neked egyszerűbb is! De én i scsináltam már olyat, mikor nem volt nyákom, vagy nem volt kedvem nyákot csinálni, hogy csak egy erősebb kartonba fúrkáltam lyukakat, és abba szúrkáltam bele az akatrészeket és alul a lábaikat összekötözgettem! Működik úgy is, csak nem olyan stabil. Az erősítőről meg annyi, hogy neked először simán megteszi egy TDA2030!!! Olcsó jól szól, köthetsz utána egy sima hifi hangfalat! Akár egy sima adapterről is elmegy, tehát nem kell hozzá trafót szerezned... (ha az asszimetrikus változatot építed meg) Először csak építsd meg a végerősítőt! Azzal is fog szóln i a gitár! Ha az jó, akkor majd nézünk neked elé egy előerősítőt és azzal majd sokkal hangosabb is lesz! Üdv Peti.
Nincs különbség.
Hangszóróban viszont van. HiFi hangszórókkal is elmegy a gitározás, de nem lesz olyan jó hangja. És előfordulhat, hogy nagy hangerőnél kiszakad a membrán felfüggesztése... A NYÁK gyártás egyáltalán nem macerás, kezdetnek megteszi egy egyoldalas fóliáslemez, egy alkoholosfilc (vagy tustoll), és valami gyengébb marató, pl. vas(III)-klorid oldat. Egy jobb alkoholosfilc kb. 500 Ft, egy kiló vas-klorid 400 Ft, egy nagyobb fóliáslemez kb. 6-800 Ft. Bakelitlemezzel lehet bénázni, működhet az erősítő így is, de szerintem nem érdemes... Előerősítő
Köszi a segítséget, most egy jó darabig elleszek, mire ezt elkészítem, mert még eléggé kezdő vagyok az egész elektronika terén, de elszánt vagyok
megkerestem a TDA2030-as kapcsolási rajzát, amin naggyából értek mindent, kivéve egy vmit, a lényeget: h. tulajdonképp mi az a TDA2030?Elősször azt hidtem h. ez csak a kapcsolás neve, de aztán kiderült, hogy van egy alkatrész benne, aminek pont az a neve h.TDA2030 ...az tulajdonképpen micsoda???Van pár kapcsolási rajzom erősítőkről,(CSabai Dániel: Hangtechnika amatőröknek c. könyvében) és némyelyiken ott is van a kapcs.rajzban az a háromszög, és benne az azonosító(pl.LM381,741, ilyesmik)...Ezek tulajdonképpen micsodák???
Megnéztem a cikket ezen az oldalon a NYÁK készítésről, csakugyan nem olyan macerás, csak a maratástól félek kicsit, mert tartok kicsit az ilyen vegyi eljárásoktól...De ha mindenki így csinálja akkor azért nekem is sikerülhet
![]() Köszi az előerősítőt !!!
Hát igen! A TDA2030 az az IC-nek a neve, ami a kapcsolás fő, aktív eleme! Vannak rajta kívül még kondenzátorok, ellenállások... stb. És a "háromszög" az az elvi kapcsolási jele az összes IC-nek, úgy mint az ellenállásnak a téglalap jele! Ez ilyen egyszerű!
"TDA" típusú IC-ből még van nagyon sokféle... mind mást csinál! Meg még van más jelű IC is... Szóval azok a betűkből és számokból álló alkatrészek mind mind IC-k melyekbe bele van integrálva egy csomó alkatrész! Üdv Peti
Köszi a segítséget, gondoltam h. valami ilyesmiről van itt szó
még nem egészen értem a kapcsolási rajzon h. mi mire jó...szval külön külön tudom h. a tranzisztor, kondenzátor, ellenállás stb. mire jó, csak így eggyüt nem értek mindent, asszem majd deszkamodellen próbállgatok különböző kapcsolásokat, amiktől majd okosabb leszek ,meg majd igyekszem neten nézelődni...neked van még vmi egyéb 5leted, h.hogyan kerülhetnék közelebb a téma megértéshez???mert amíg nem értem teljesen h.mi mire való addig asszem értelmetlen elkezdeni az építést... Idézet: „mert amíg nem értem teljesen h.mi mire való addig asszem értelmetlen elkezdeni az építést...” Ez nem igaz! Én se értettem semmi anno (most sem sokat) Dehát a szépsége abban van, hogy szinte akárki! - akinek persze megvannak a megfelelő eszközei hozzá - tud csinálni szinte akármilyen kapcsolást! :yes: Mert ha le tudod gyártani a nyákot, meg tudod venni az alkatrészeket, és van mivel beletenni őket a panelba, akkor már kész is!!! Nem is kell konyítani hozzá! Az "a" alkatrészt az "a" jelű helyre kell beforrasztani! Ha meg van hozzá tényleg részletes nyákterv, beültetési rajz, akkor meg pláne... Ez ilyen egyszerű! Nem kell mindent érteni! Az majd jön magától később! ha érdekel, úgyis utánna nézel, vagy majd magadtól megérted! Peti.
Köszi a bíztatást!!!
igazad van, amit írtál, csak az a gond h. még az ilyen kapcsolási rajzokon sem nagyon tudok kiigazodni, mert ugye külön dolog a kapcsolási rajz, meg a NYÁK rajza, szval ehhez még nincs teljesen hozzászokva a szemem. A TDA2030-hoz milyen adaptert kell majd vennem???szerinted az anyagköltség kb.mennyire jön ki???(alkatrészek,adapter, NYÁK készítése)...
Szia!
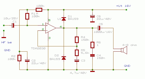
Hát neked végülis erre a kapcsi rajzra lenne elsősorban szükséged, a mellékletben! Ezt asszimetrikusnak nevezik, mert csak egy GND és egy "+" tápága van, amit egy sima adapter is tud neked nyújtani! A komolyabb és elterjettebb megoldás, már szimmetrikus trafóval kell megoldani (keress rá, hogy mi is lehet az) Meg onnan is lehet látni hogy asszimetrikus, hogy a kimenetén, a hangszóró előtt van egy nagy kapacitású kondenzátor! Amúgy ez a kapcsi (ami kezdeti próbálkozásokhoz alkalmas) kb. szerintem egy 1000-esból kijön! Ebből kb. 200-300 Ft az IC, a sallang alkatrészek (dióda, ellenállás, kondi) kb. 100-200 Ft és a hálózati adapter (12 Voltos) az meg annyi amennyiért veszed, de kb. 600 Ft körül lehet asszem.. de lehet hogy otthon is akad Hát kb. ennyi Jah kihagytam a nyákot... Hát veszel egy kisebb méretűt, nem tudom mennyi pénz (nem sok) A többit, meg a Nyákkészítés topciból megtudod! Meg ha tényleg ezt akarod megcsinálni, akkor majd a TDA2030 -as témába írogass, mert majd ránk szólnak hogy ennek nem itt a helye!
Tényleg nem kell érteni hogy most mi miért van benne csak megépíted és kész
.A maratástól ne félj ha belenyúlsz a vaskloridba akkor se fog leesni a kezed, de azért most le egyből ![]() Szedj le egy NYÁKtervet amihez van beültetési rajz, alkoholis filcel másold rá a nyáklapra és mehet a maratóba, kifúrod és beforrasztod az alkatrészeket. Valaki írta, hogy menni fog előfok nélkül is. Ez sajnos nem igaz(már próbáltam), de ha rákötöd az MP3 lejátszót az már meghajtja. Kisérteletzéshez jó. Ja és tápot legyszerűbb ha a számgépből kivezeted a 12V ot, ezzel is spórólhatsz kicsit. Üdv.
Köszi a segítséget, még lenne néhány kezdő kérdésem
Elősször is az elkészült erősítőt bele szokás e rakni valami házba, v.ilyesmi?Ha megépítettem az erősítőt, az elé/mögé/bele lehet e később esetleg torzítót,hangszínszabályozót, előerősítőt belerakni?vagy hogy szokás az ilyesmit csinálni?És milyen ki ill.bemeneti csatlakozókat célszerű rárakni, ha elsősorban gitárt kötnék rá(bár azért jó lenne mást is), és egy hi-fi hangfalat használnék hangszórónak, aminek ugye csak ilyen drót van a végén ?Nagyon jó lenne ha tudnátok segíteni, mert még eléggé kezdő vagyok![]()
Szia marek,
Az erositoket celszeru belerakni vmilyen dobozba, de doboz nelkul is mukodokepes, csak nem szep es ha veletlenul beleakad a vezetekekbe vmi, lerantod az asztalrol, stb. akkor nagyobb a serules veszelye, szoval lehetoleg mindenkepp epitsd bele egy dobozba. Egyebkent a gitarerositoket altalaban (nem mindig) ugy keszitik, hogy a hangszorot es az erositot egy dobozba epitik (gitar combo), ilyet mar biztos lattal (esetleg hasznaltal?). Az elofokot, torizotot, hangszint (egyebeket) mindig a vegfok ele kell kotni es semmikepp sem utana, erre figyelj majd! CSatlakozokat pedig celszeruen az adott feladathoz kell(ene) valasztani. A gitarerositok bemenete szinte mindig 6.3-as Jack dugo, mert ilyen csatik szoktak lenni az osszekoto kabeleken. Szokas egy kisjelu es egy nagyjelu bemenetet kialakitani, de ez nem feltetel. A vegfok kimeneten pedig hasznalhatsz tobbfele csatlakozot is (lehet 6.3-as Jack, vagy banan aljaz, stb. stb.), ha az erosito es a hangszoro kulon lesz. Azonban nem javaslom, hogy hifi hangfalat hasznalj gitarozas celjara, csak akkor ha viszonylag kicsi hangeron hallgatod. Nekem sajnos gitarozas kozben sikerult igy a masvilagra juttatni a hifi hangfalaimat amikor meg kozepiskolas voltam Ha van kerdesed irj nyugodtan, akar maganban is kereshetsz. Sok sikert!
Szia lamalas és többiek!
Tudnátok ajánlani egy 60w-os gitár combo-hoz gitárhangszórót? (a hifi hangfal tényleg nem jó :no: ) Nézegettem a Hangszóró2000kft termékei közül... tapasztalat? 25cm átmérőnél nem szeretnék nagyobbat :no:
Szia!
A H2000 alap hangszoroi kozott nincs 25cm-ig PA hangszoro azonban erdemes nekik emailt irni es megkerdezni, hogy tudnak-e egyedileg gyartani ilyet. Sajnos PA hangszorok teren nem vagyok nagyon jaratos, de sok ceg keszit ilyen hangszorokat (TVM, Monacor, SAL, MNC, Beyma, Eminence es sorolhatnank meg) a kerdes, hogy mennyire vastag a penztarcad ( persze ezt a kerdest nem kell megvalaszolni )
A 25cm nem szentírás, csak nem akarok túl nagy ládát építeni.
Mit értesz PA hangszóró alatt? Arra kell figyelni pl. hogy ne gumiszélű legyen hanem textiles?
Üdv! Én csináltam eggyet havernak bár mi egyszerü megoldást alkalmaztunk! Neki behalt a gyári erölködöjében a végfok ám a fülhalgató kimeneten adta továbra is a jelet rendesen így építettünk alá egy Quad 405-öt azt hiszem még a trafó is pont jó feszültségű lett volna ami benne volt csak kicsi igy került mellé még egy 150 W-os toroid egy előfok és kész is. Én nem tudom hogy szólt nem értek a gitár cuccokhoz haver szerint nem egy marshall de jó
üdv! A PA az valami erősebb cuccokat jelent most meg nem mondom de azt hiszem Power Audio de lehet baromságot írok
amúgy igen a PA hangszórók papír membránosak! De szerintem nem mind! Nézd meg a SAL cuccokat egész olcsók 25 körül meg is kapod és egész jók!!!
Nem kellene SAL cuccokat használni gitárhoz. Undorítóan szólnak. Oda kemény membrán és felfüggesztés kell, erős mágnessel, és strapabíró tekerccsel. Gitárhoz Celestion az alap. Érdemes rádobni azt a plusz 3-4 E forintot, megéri.
Üdvözletem,
Szeretnék építeni egy basszus gitár combót, a végfok a bss-en lévő, de előfokot és equalizert nem tudok még. Amit szeretnék bele: Level, Gain, Bass/Middle/Treble, Contour és Presence coltrol, Limiter. Szeretném segítségetek kérni, nagyon fontos lenne, szeptember közepére be kellene fejeznem, köszönöm előre is! |
Bejelentkezés
Hirdetés |




Ezt már 2* játszották el velem vagy ott alapbol nem lehet kapni?
.
...az tulajdonképpen micsoda???Van pár kapcsolási rajzom erősítőkről,(CSabai Dániel: Hangtechnika amatőröknek c. könyvében) és némyelyiken ott is van a kapcs.rajzban az a háromszög, és benne az azonosító(pl.LM381,741, ilyesmik)...Ezek tulajdonképpen micsodák??? 
( persze ezt a kerdest nem kell megvalaszolni
amúgy igen a PA hangszórók papír membránosak! De szerintem nem mind! Nézd meg a SAL cuccokat egész olcsók 25 körül meg is kapod és egész jók!!!




