Fórum témák

» Több friss téma
Fórum » Házilag építhető fémkereső
Lapozás: OK   277 / 277
(#) deexteer válasza mateatek hozzászólására (») 20:13 /
 
Nincsen minden bekötve, valahogy így gondoltad?
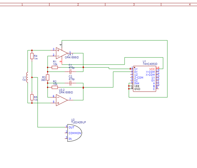
(#) mateatek válasza deexteer hozzászólására (») 20:43 /
 
Igen. Egy kicsit pontosítanám a te verziódat egy másikkal, amit nem én terveztem, hanem segítségül kaptam Karesz 50-től. Gyakorlatban kipróbáltam és bevált.
Én annyit módosítottam rajta, hogy a műszererősítő erősítését beállító ellenállást szabályozhatóvá tettem. Egy LAA110-es kapcsolóval, egy meglévő ellenállás mellé még két ellenállás bekapcsolását tettem lehetővé. Így a vevőerősítő erősítését 4 lépésben tudom állítani. Alap esetben van a fix ellenállás. Majd ez mellé be tudok kapcsolni két ellenállást külön-külön, vagy párhuzamosan. Az optós szilártest relé LED-jeit pedig a mikrokontrollerrel kényelmesen lehet vezérelni.
A rajzon szerepló 220p-s kondik értékét a frekvencia növelésével arányosan kellene csökkenteni, mivel a rajz 10 kHz-es frekvenciára született.

mate1.JPG
    
Következő: »»   277 / 277
Bejelentkezés

Belépés

Hirdetés
XDT.hu
Az oldalon sütiket használunk a helyes működéshez. Bővebb információt az adatvédelmi szabályzatban olvashatsz. Megértettem