Fórum témák
» Több friss téma |
Fórum » Inverteres hegesztőtrafó
Nem láttam még soha ilyen megoldást. Ha ez így lenne, akkor ,- ahogy Cimo nagyon helyesen leírta, - komoly túlfeszültségek lennének az IGBT-ken. Egy 2,2 µF-os kondiban nagyon kevés energia fér el...
Persze, vannak ilyen kondik, amik metálpapir, vagy prolipropilén szigetelésűek és jó nagy kapacitásúak, pl: a WIMA-nak. Csak a megfelelő kapacitás ára többszöröse az elkóénak. A valóságban elkót használnak és mellé párhuzamosan egy ilyen 2,2 µF körüli kondit, mert a meredek áramimpulzusok nagyon megemelnék egy elkó feszültségét, mert annak nagyon nagy az ESL, ESR értéke. Egy metálpapir, vagy prolipropilén kondi ilyen szempontból sokkal kedvezőbb értékekkel rendelkezik.
Szia.
Igen megtaláltam az írásod és nagyjából átolvasgattam a topic-ot. Közben rájöttem,hogy a nick-neved az igazi neved kezdőbetűi ![]() Tulajdonképpen nagyon korrekt leírást adtál. Nézegettem hasonló orosz kapcsolásokat és mindegyiknél ugyanabba az akadályba ütköztem. Nevezetesen abba,hogy egyszerűen nem tudom hova tenni a TE rajzodon Tt1.2 tekercsnek ábrázolt "vonalat". Egyszerűen át kell csak vezetni a gyűrűn? A többi számomra érthető és kivitelezhető.
Szia!
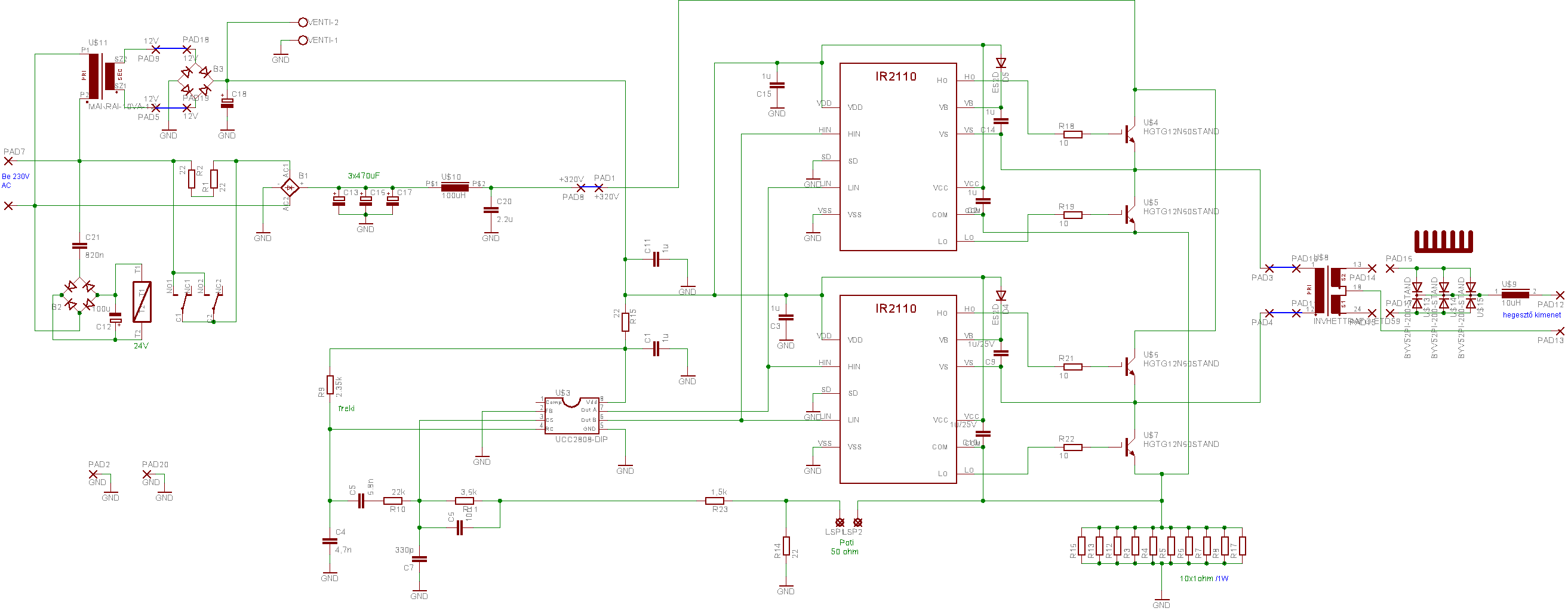
A mellékletben egy professzionális gép dokumentáció részlete szerepel. Az egésznek csak a 3. és a 4. oldala érdekes, (a magyar nyelvű megjegyzés sem számít,az egy másik probléma kapcsán került a papírra) ugyanis ott látható a főáramköri rajz. A rajzon jól látszik,hogy az IGBT modulok alsó és felső ága is tartalmaz egy-egy induktivitást (L1-L4), sőt, a főtrafó primer tekercsivel sorban is van egy-egy kondi(C1-C2),ami nem egy hétköznapi darab, 0,9µF 900V-os, a kivezetései 30x1mm-es rézlemezből vannak. A pufferkondik sorosítása következtében létrejövő középső pólus a főtrafó tekercsének az egyik kapcsa. Érdekes,és profi megoldás, a gépből így 16,6kVA-t hoztak ki 85kHz kapcsolási frekvencia mellett. Sajnos a meghajtásáról nem egy egyszerű, 1-2 IC-t tartalmazó kártya gondoskodik.
Mintha tirisztoros elrendezések is lennének ilyenek, a két fojtó sorban az IGBT-kel, meg a trafó előtti kondi alkot valahogyan egy rezgőkört. A trafó tulajdonképpen áramváltóként működik. Azért ez nem biztos, jó lenne látni fotókat is.
Tipp:
Esetleg ha a vezérlés állandó 50%-os kitöltésű és az IGBT-k kis fedéssel vannak vezérelve (nincs dead time) akkor az összenyitást megoldja a soros induktivítás. Lehet valami ilyen célt szolgál. De az is lehet hogy soros snubber.
Szia Gyuri!
Idézet: „Egyszerűen át kell csak vezetni a gyűrűn?” Igen,egyszerűen csak át kell vezetni a gyűrűn a főtrafó vége szálat,semmi tekerés,csak ennyi.Voltak képek is,azokon is látható szerintem.
Szia! Nekem nem jön be az oldal. A trafók adatait lehet tudni? (Gondolok itt a vas méretére, a tekercsek számára, és az átmérőjükre.) A rajzon az nem világos, hogy vannak padok, mondjuk a két 320V-os, vagy a kimenetnél, azokat össze kell kötni? A segédtáp GND-je megegyezik a 320V-oséval?
Potinak gondolom nem kell nagy teljesítményű. Még annyi, hogy a 10x1 ohm helyett nem jó-e (rendes, vagy akár indukciómentes) 0,1ohm. És hány W-os legyen? Előre is köszi!
Lehet, de akkor első lépésben a tranyók magukra sütik a 2,2 u-os kondenzátor energiáját, akkor nagyjából a kondin nulla lesz a feszültség és a betáp felől már csak akkora áram folyhat, amennyit a 100 uH-s fojtó megenged plusz a korábbi terhelőáram. És ez mire jó? Amikor meg már csak egy tranyó vezet, akkor hova tűnik a fojtóból az a többlet áram, ami az átkapcsolás alatt volt? Veszteség lesz belőle. Ez így semmire sem jó.
Az előző hozzászólásomban a XMT.pdf-ben szereplő induktivításokról beszéltem.
Szia!
Beszéd helyett mutatom a rajzot,kékkel átkötöttem amit kell.Csak halkan súgom meg,hogy ebben a rajzban semmilyen védelem nincs,az 1 ohmos ellenállásokra nagyon kényes,csak indukció mentes a megfelelő,Tab írta anno a fórumon.A trafója ETD59,menetszámokat,huzalátmérőt nem tudok mondani,a fojtók adatait sem ismerem.A segédtáp és a 320V DC testpontja azonos. Próbáld meg a gugliba beírni ezt: Terminal Fórum - Téma megtekintése - Inverteres hegesztő kézi készülék Én így is megtaláltam.
Köszi! Szóval letapadásvédelem, stb nincs benn? Bár akkor eléggé felesleges itthonra ez, 30m magasan, meg ilyen "extrém" helyzetekben nem lenne vele hegesztve, hogy a súlya miatt kellene. Ebbe nem lehetne rakni letapadásvédelmet?
Valahogy biztosan lehetne,de a szerző nem rakott bele ilyet,még a hővédelmet sem tette közzé.Megoldást nem tudok mondani,én sosem építettem meg és nem is fogom,nekem nem tetszik,de ez legyen az én véleményem.
Csatlakozom az előttem szólóhoz!
A trafója ETD59 a tekercsadatok: Primer 32menet ketté osztva 16 alul aztán 10menet szekunder és rajta a primer másik 16 menete! Ebből is látszik, hogy nem igazán jó ! A 10 menet szekundert csak vékony kábellel lehet megcsinálni ami viszont gyenge gépet eredményez! Vagy lemezzel kell megépíteni, de az ablak keresztmetszet kicsi egy erősebb géphez! Védelme nem jó, mert ha a végfoknak baja lesz az egész gép meghal a vezérléssel együtt! Persze ettől függetlenül TAB 120 kollégának még remekül működhet! Ez csak az én véleményem! Én megcsináltam működött, de már szét szedtem és a dobozába építettem egy másik gépet amin ARC FORCE, HOT START, ANTISTICKING áramkörök is vannak A gép súlya 3kg és 30 méteres hosszabítóval is remekül működik! A COLT 1300 alapján lett építve,de meglett erősítve E65 trafóval és 2db HGTG30N60A4-el a végfokban!
Hő védelme is van ami 70C'-nál aktiválódik! A venti 50C'-nál kapcsol be! Van benne egy led skálás hőmérő és egy 3 digites áramerősség kijelző is! A teljesítménye 110 A!
Ja és még egy tanulmány a nagy tesó!
További képek!
Szia Sanyi!
Csak egy szó,szuper,a többit megírtam!
Üdv.
Átnyálaztam az egész topic-ot.Bele is keveredtem rendesen de azért elkaptam a dolgot. Valahol olvastam a hsz.-ek között,hogy a "Maci"-ba az E 65-ös helyett lehet használni több U 57-est összetéve valahogy őket,tán még jobb is. Ez járható út vagy hagyjam a fenébe és maradjak az E 65-nél? Csak azért kérdezem mert maradt rám vagy húsz darab ilyen sorkimenő.
Nyugodtan használd el őket, mert jók az U magok is! Bárcsak nekem lenne ennyi a fiókomban!
Lásd a képeket! Gáboré és az enyém
Látom,Sanyi barátom már mutatja a kétféle megoldást,az enyémben az egyik megoldásban 6 pár mag van összerakva,3 pár alul és rá a másik 3 pár,a másik megoldás 4 pár magot tartalmaz,ezek egymás mellett vannak elhelyezve.A 130A gépbe elég a 4 pár U57 mag.Szerintem nem figyeltél (bocsi) ,mert az előző oldalon,ahol mutattam az áramváltó elhelyezését, láthattad a 4 pár U57 magos trafómat.A felesleges magokat őrizd meg,nagy érték.
Szia.
Köszönöm neked is és Tubi56-nak is a hozzászólást. Valóban :pirul: , ott is látszik de a fától nem láttam az erdőt Nagybátyám TV szerelő volt és rengeteg alkatrészt hagyott rám "sajnos" Ja és még egy fontos kérdés:ebben az esetben(4 pár) a menetszámok maradnak ugyanazok,mint az E65 esetében?
Az enyémben 4 pár van, de nem baj ha még több van!
A primer menetszám 16 ez 40szál 0.3 CuZ huzal sodorva! A szekunder 5 menet 25mm2-es hegesztő kábel! A sodratot kivettem a gumi szigetelésből és vékonyabban szigeteltem vissza a képen jól látni! Szigetelése hőálló szigetelő szalag 3 rétegben!
Ez attól függ,mekkora frekvencián fog menni.Tubi kollégáé 50kHz megy,az enyém 35kHz és én hagytam az EE65 magra vonatkozó 20/6 menetet.A tekercselés osztott tekercselés,tehát mindkét oszlopra a fele-fele menetszámot kell feltekerni.Kis ügyességgel a vezetékek elvágása nélkül is el lehet készíteni,így nem kell pluszban toldozgatni,forrasztgatni.
Szia.
Ezek szerint a szekundernél nem kritérium az,hogy zománcozott huzalból legyen a sodrat? A primer sodrat készülhet ip.ezüstözött 0.35-ös huzalból ami nem zománcozott?
A primer legyen CuZ huzalból, hogy ne kelljen külön szigetelni! Ezt mindenki így csinálja és én is ezt írtam korábban! Persze az igazi LITZE huzal lenne! A szekundernek jó a sima sodrat ami kábelből van kibontva pl. hegesztő kábel (16mm2, 25mm2, ami elég finom sodratu! A kibontott pászmák együttes átmérője kb 5.5-6mm legyen!
Ezt utána le kell szigetelni vékonyabb szigetelő anyaggal ami lehet pl. hő álló szig.szalag legalább 3 rétegben, zsugorcső, teflon szalag szintén több rétegben stb. Ha valakinek van kiforrasztó Litze huzalja 3mm átmérőben az remek lenne primernek, amit Varnish csővel lehet szigetelni
Igen arról van szó, de nem vasmag hanem ferrit!
Akinek nincs az beszerezheti pl. Tali bt nél! Itt lehet kapni más ferrit magokat is! www.tali-transformers.com Fojtónak inkább az U59-s magot ajánlanám (magasabb szárú több menet fér rá!
Szia Gábor.
Az írásodban az "E25-30" at azt úgy értetted,hogy lehet E25-ös ferrit is vagy E30-as is?
Igen,lehet EE25 vagy EE30 is,de Tubi barátom kísérletei alapján lehet EE20 is.Az EE magokban nem kell légrést hagyni,de az EI ferritmagokban kell.
Ajjjnye.... ezt sajnos későn olvastam!
Most lettem vele kész(EE-25) és hagytam légrést(0,5mm) ráadásul le is ragasztottam.
Ha az E-E magba 0.5mm légrést teszel melegedni fog a meghajtó fetje és nagy valószínűséggel a IV-es tekercsnél a dióda 1N5819 is és lehet, hogy zárlatos is lesz! Csak az E-I magba kell!
Itt a képen jól látszik az E-E 20-as mag, tehát ez is jó légrés nélkül és tele is lesz a cséve! |
Bejelentkezés
Hirdetés |



























