Fórum témák
» Több friss téma |
Fórum » Inverteres hegesztőtrafó
Cipőkanál...
Fojtót lehet úgy is csinálni, hogy több darabból. Ahol hely van a dobozban, aztán sorbakötöd.
Valami ilyesmi fordult meg a fejemben,bár a pc táp doboz eleve kicsi.De benne lesz.Végül is minden belevan tervezve,csak a fojtó nem.
Ha nem fér bele, építsd rá a munkakábelre... hihihi...
Na látod még ez is is megfordult a fejemben,egy csomó a kábelen.Lehet hogy ennél maradok ha nem tudom belepréselni.A venti egyébként is kivül lesz.
Te tudod,lesz egy játékod.Kosoy már megelőzött a 100A kéttranyóssal.Az enyém sem sokkal nagyobb,de legalább használható.
Na ehez a cipőkanál is éppen elég volt.Az enyém ehez képest,még csak 70% a térkitöltésben.Abba a 30ba ha a fojtót bele tudom préselni,akkor jó vagyok.Csináltam én már 15x20x8cm gépet.a mai napig azt használom.Mindenki rá csodálkozik hogy akksitöltóvel akarok hegeszteni.De gondoltam,meg láttam,ebbe a dobozba én is belerakom.
Minél többször nézem a képeket,annál nagyobb elismeréssel adózok a gyártójának.
És van értelme ennyire összezsúfolni? A munkakábeleket nem lehet ilyen kicsire összetekerni... Egyébként meg ez akkor lenne jó, ha a gép, meg a kábel ( meg az egyébb tartozékok ) beférnének egy ilyen diplomatatáska szerű műanyag kofferba, mint a kinai fúrókalapácsok, meg egyebek. Akkor könnyű eltenni, hordozni, stb.
( Ez a miniatürizálás olyan, mint amikor csináltam 3 cm-es csővel szkópot. Tenyérben elfér, használható, de azért nem az igazi... )
Ez így igaz,de feszegessük a határokat.Hobbiszinten.Meg a rá csodálkozók el ismerése.Meg ha mi ennyire össze tudjuk zsugorítani,a gyártó fele méretben meg tudná csinálni,Láttam olyan gépet,amiben elveszett a panel,40x20x20 volt a külső mérete,180A,és én tiz ugyan olyan panelt bele tudtam volna tenni.Vagy is tizedébe meg tudta volna csinálni,de lehet a vevő meg úgy van,ilyen kis gép,ez nem lehet jó.Ezért a gyártók a legnagyobb dobozba építik a gépeiket,miután a paneleik mérete egyre zsugorodik.
A nagyobb bekapcsolási idő miatt kell a nagyobb doboz. A hidam is simán elfért volna egy PC táp dobozban, de akkor a kisebb bordák és a kevesebb levegő miatt lehet hogy minden pálca után pihenőt kellene tartani. Egyébként nekem is szimpatikus a PC táp doboz, amikor az enyém még deszkamodell volt már akkor sem akarták róla elhinni hogy az egy hegesztő lesz. Otthoni hobbi célokra mondjuk megfelelne. Amikkel helyet spórolhatsz: 3db 470µF helyett 2db 680uF, főtrafónak az E mag helyett 6cm átmérőjű ferritgyűrű, nagyobb ventillátor - kevesebb borda, H sorkimenő fojtó helyett 2db összefogott porvas gyűrű, esetleg ferrit megflexelve hogy ne telítsen be. Picit az értéke is csökkenthető, az enyémben 30uH van de szerintem 15-20uH-ig le lehetne menni anélkül hogy az ív rovására menne, de ezt majd megmondja aki már kipróbálta. Mondjuk a tiétek csak félütemben dolgozik, ott hullámosabb az áram mint a híd esetén.
Szia.Tekertem két zöld-kék gyűrűre 18-18 menetet,az egyik be van vágva 1mm flexel,a bevágott,20uH,a másik35uH lett.A mérete,40x20x10,külső,belső,szél.Melyik felelne meg szerintetek?A másik hogy a hővédelemnél a rc lábat lehuzom testre az úgy megfelelő?Szerintem igen,de azért várok megerősítést.
Kedves dara.
A fórumot visszaolvasva olvastam sok gépet összeraktál. Segítséget kérnék tőled. A Tp1 jelű E25-30-as ferrit trafó légrése EE magnál mind a 3 szárra vonatkozik, vagy csak a középső tekercs alatti vasara? Üdv:Zoltán
Szia.EE vasnál nincs légrés,csak az EI be szoktak rakni,de olyat én nem használtam.
Talán a légréses, de az is gyanús, hogy be fog telíteni. Ha van szkópod, akkor meg tudod nézni.
Szerintem az 1mm nagyon kevés, legalább 3-4mm légrés kell de ezt csak saccoltam. Ha a rajzomról van szó akkor az RC lábat ne piszkáld, hanem az FB lábat húzd fel 2V fölé (ellenállásosztó+hőkapcsoló), akkor leáll. De ott a COMP láb is, szerintem az is használható erre a célra, meg kell nézni az IC adatlapját. Erről a rajzról egyébként hiányoznak a diódák, kell minden BD-re egy 4148 (ugyanúgy mint ahogy az IGBT-n van a külső dióda. Amit én vettem IGBT-t azokban nem volt belső dióda, ezért kellett rá a külső). Ha ezek nincsenek rajta, akkor a gate trafó tüskéi megzavarhatják a vezérlést. Nekem nem volt vele gondom, de csináltunk egy másik nyákot ott már gondot okozott.
Szia.
Mit kell látnom a szkópon ha nem jó a légrés? Üdv:Zoltán
A BD-re raktam 1N4148 ast.Akkor vágok bele nagyobb légrést.Megnézem az ic adatát és meglétom mejik lábát piszkáljam.
A trafó szekunderéből valami négyszögjelféle jön ki. Ha azt nézzük, hogy az ív egy konstans feszültség, ( legyen az, ha másképp nem, akkor műterheléssel kell mérni ) akkor a fojtóra a két feszültség különbsége fog jutni. Tehát ezt a különbséget látod a szkópon. De ha műterheléssel mérsz, akkor a műterhelés feszültségét nézd szkóppal. Kezd kis áramnál, mondjuk 30 A, ekkor fűrészszerű feszültséget látsz. Növeld az áramot ( ha kell, akkor csökkentsd a műterhelés ohmos ellenállását ) a fűrészszerűségnek meg kell maradnia a névleges áramig. Ha telíteni kezd a fojtó, akkor azt fogod látni, hogy a fesz a műterhelésen kezd hirtelen felkanyarodni, vagyis a fojtó vasmagja betelít. Ezzel óvatosan, mert ha hirtelen és nagyon nő a fesz, az azt jelenti, hogy az áram is ugyanezt teszi. És ugye a tranyók kapcsolgatják ezt az áramot a primer oldalon. Ha látod, hogy a lineáris emelkedése a fesznek átmegy ilyen parabolikus, gyors emelkedésbe, akkor állj meg, tekerj le a menetekből. Új mérés, ugyanígy. Egész addig tekerj le a menetekből, amíg még jó meleg állapotban sem kunkorodik fel a fesz a műterhelésen. Lehet, hogy ilyenkor már nagyon kicsi az induktivitás, ( de a méret sem nagy... ) ekkor tegyél be ilyen fojtót kettőt, hármat sorosan. ( Igazából itt jön ki az előnye a teljes hídnak, kisebb fojtó kell, meg itt jönne ki, ha nagyobb lehetne a frekvencia. Persze, akkor a fojtó vasmagja is melegedhet, szóval ez nem annyira egyszerű, kisérletezni kell.
Akkor ez darának szólt...
Köszönöm a leírást,ki fogom próbálni.A freki 80KHz.
Ha az áramot is tudod figyelni, hasonlóan néz majd ki. A középső a fojtós, a jobb oldali a fojtó nélküli állapot. A betelített fojtós is olyan, mert akkor majdnem olyan mintha ott sem lenne.
Szépek az ábrák. Az utolsó képen látszik, hogy elég nagy szórás van a körben. Meg az is látszik, hogy jó nagy puffer van benne, alig látszik az áramban a 100Hz-es összetevő.
A betelítés esetében úgy fog kinézni az áram, mint a középső képen, némi különbséggel. Amikor bekapcsolás van, akkor a vas mágneseződik visszafelé ( jön ki az ellnekező irányú telítésből ) tehát nemcsak azért van induktivitása, mert van rajta tekercs, hanem mert a vas is dolgozik. Tehát a félperióódus elején ugyanaz a kép. Az áram a nagatív tartományból ugrik egyet a pozitív felé, majd az induktivtás, meg a feszültség által meghatározott meredekséggel nő. Ha ez elég hosszú ideje fennáll, akkor a vas elkezd betelíteni. Ekkor csökken az induktivitás és a meredekség elkezd nőni. De nem olyan e-adosan, mint a harmadik képen van, hanem pont fordítva, erre írtam, hogy olyan parabolaszerűen, tehát pont fordítva görbül. Ez elég veszélyes, mert nagyon kicsi idő alatt már nagyon nagyot tud változni az áram. A végeredmény az, hogy az áramot a körben levő ohmos ellenállások határozzák meg. Ugye, ha nincs benne ohm ( mondjuk rövidre van zárva a kimenet ) akkor ez egy baromi nagy áram is lehet. Elvileg, talán, rendes ohmos ellenállással ez nem lenne olyan nagy áram, ( tehát, ha nem zárjuk rövidre ) de a kimeneti feszültség hullámosságába ez mindenképpen belelátszik, feltéve, ha van kondi a kimeneten. Hegesztőnél meg ettől fog fröcsögni az ív. ( gondolom én ) Egyébként, ha a telítés határára van állítva az áram, akkor nagyon jól lehet nézegetni, hogyha egy kicsit megnöveljük a frekit, akkor ugye csökken a fojtóra jutó fesz-idő terület, vagyis rövidebb ideig van mágnesezve ( kisebb lesz benne a fluxus, így az indukció is ) akkor az áram visszamegy a lineáris emelkedő szakaszba. Azért nem célszerű teljesen a határra állítani, mert a vasaknak a melegedéssel csökken a telítési indukciójuk. Tehát nehogy az legyen, hogy 10 perc után már telít a vas.
Helló Mindenkinek.
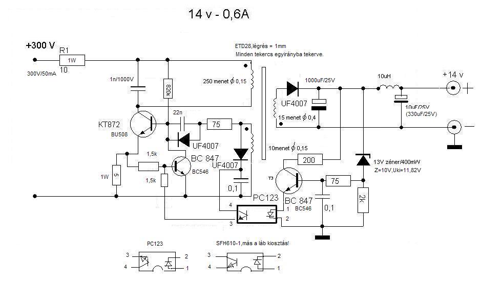
Nos ez a segédtáp csak nem akar nekem összejönni.A kimeneten lévő induktivitás nem pont 10 uh az tuti.Egy bontott rezgőtápból való.A bu nem 508-as hanem 902-es de amennyit én értek hozzá az is jó bele.A trafó ei 28-as magon van 1 mili légréssel.A tekercsvégek tuti jók.A bibi csak az,hogy nem akar működni.Az összes félvezetőt kimértem tranzisztorok újak.Ha bedugom rögtön elszáll a 10 ohmos ellenállás.Amit megfigyeltem,hogy bedugáskor pattan egyet a dugvilla,szóval elég nagy áramlöketet vesz föl.Valószínű ez öli meg a 10 ohmot.Az nem lehet baj,hogy a bemeneten nincs folytó?Amit eddig bontottam rezgőtápot mindben volt bemeneti folytó.A maci kapcsolásában is a folytó után van kötve a segédtáp.Igazából csak agyilag foglalkoztat a dolog.Ha nem jön össze marad a medvében a hagyományos trafós táp.De azért jó lenne ha sikerülne ezt is összehoznom
Milyen menküt adsz a bemenetre?Mert a rajzon nincs rajt,de előtte egyenirányító és egy kondi is van,a bemeneti szűrő nem fontos a működés szempontjából.
Talán segítség lehet,egy MIKRO 164 gépben a fojtó EE42 mag, 1,2mm légrés és kb. 5 menet rézszalagból van beépítve a gép 80kHz frekin megy.
A kpcsolási rajzon nincs rajta de a nyákterven igen.Szóval 230 volt váltó a bemeneten 4 db 1n4007 -el egyenirányítva és most egy 68 mikró 400 voltos kondival pufferelve.Már vagy 3 szor átnéztem a kapcsolási rajzot és a nyáktervet de nem találok benne hibát.Ezért nem értem mért pukkan el a 10 ohm.Végső gondolatom az volt mivel nincs folytó ezért túl nagy impulzussal indul a táp ami megöli a 2 wattos ellenállást.
Ha már így összefutottunk lenne mégegy kérdésem.Ha minden jól megy jövő héten meglesznek a hiányzó nagyáramú félvezetőim.A vezérlést már teszteltem az eddig jól működik.A segédtáp hagyományos trafós jelenleg.A főtáp még nem volt feszültség alá helyezve.A hotstart antisticekt tartalmazó áramkört megépítettem de nincs bekötve.A folytó a pozitív ágban van.Hogy kellene folytatnom a gép élesztését?Meg érdekelne hogyan tudom belőni a max áramot.Sajnos mérni nem tudom mivel csak egy multim van.meg pár jó tanács is elkelne,hogy mikre figyeljek különösen.A hűtőbordákon 80 fokos bimetál van,a főtrafó szekunderén pedig 70 fokos.A folytó maradhat a pozitívon,vagy amíg nincs bekötve a kiegészítő panel addig tegyem vissza a negatív ágra?Ha lehet ezt elkerülném ,de ha valami bajt okozhat akkor inkább visszakínlódom
A főtápot is beindíthatod,csak ne legyen rákötve semmi,legalább láthatod,hogy jó e minden,kondi bankon mérjél feszültséget,300 akármennyi voltot látsz.Vigyázz a kondikkal,várj amíg kisülnek az ellenálláson keresztül kikapcsolás után,baromi nagyot tudnak ütni,rövid zárral nehogy kisüsd őket,de 2 db. 220V sorba kötött villanyégővel kisütheted.A fojtó maradjon a + ágban,nem kell áthelyezni,csak a kiegészítő áramkör miatt lényeges,hogy ott legyen,egyébként teljesen mindegy melyik ágban van.A kiegészítő áramkört ráérsz utána bekötni,ha már a gép működik.A max áram már adott lesz,ha a potméter és a hozzátartozó alkatrészek a rajznak megfelelőek.Nekem is csak egy gagyi multim volt.Tesztelj le mindent még egyszer s ha rendben akkor építs be minden alkatrész,még egyszer gondold át az egészet,aztán jöhet az első bekapcsolás.Ha van rá módod akkor csökkentett feszültséget adj a gépnek,kivéve a segédtápot,jó lenne valami szabályozható toroid.Ha ez nem lehetséges,akkor a rajz szerint összerakott gépet egyszer csak be kell kapcsolni,mint ahogy én is tettem,ha mindent jól csináltál,akkor a gép működni fog,a kimenetén megjelenik a feszültség.Járasd 10 percet,történik e valami rendellenesség,ha igen,akkor azonnal lekapcs,ha nem akkor 10 perc után lekapcs,ellenőrzés,melegedések.
|
Bejelentkezés
Hirdetés |

















