Fórum témák

» Több friss téma
Fórum » Inverteres hegesztőtrafó
 
Témaindító: Gabi, idő: Aug 12, 2005
Lapozás: OK   295 / 565
(#) VillTMK válasza alex0 hozzászólására (») Aug 2, 2012 /
 
Igen NPN-es csak rosszul rajzoltam le.
(#) VillTMK válasza Ge Lee hozzászólására (») Aug 2, 2012 /
 
Köszönöm akkor megpróbálóm helyettesíteni. Négy darab van benn de csak az egyik fele szált el. Persze így mindet cserélni kell, gondolom.
(#) natoz hozzászólása Aug 3, 2012 /
 
Sziasztok.
A macival kapcsolatban kérdeznék.
A Tp.1 trafó szekunderén szkóppal szép négyszögjelet
mérek.Még nincs rajta többi alkatrész,élesztem.
Az áramerősség poti viszont a kitöltést nem szabályozza.Normális ez?
A késleltetés és a hőfokvédelem működik.
De viszont a nyitott hő kapcsolóknak 1.2MOhm az ellenállása ,és ez már működteti a hővédelmet.
Találkoztatok ezzel a problémával?(nincs relé a kapcsolásban)
Üdv:Zoltán
(#) mpisti válasza natoz hozzászólására (») Aug 3, 2012 / 2
 
A kitöltési tényező csak akkor fog változni, ha a Maci kimenete terhelve lesz. Ugyanis a poti csak egy alapjel képző szerv, amivel azt állítod be hogy az árammérő kör mekkora áramerősségnél avatkozzon be. Leegyszerűsítve: A potin beállítasz pl. 2V-ot, Ez Amperben a kimeneten mondjuk 80A-el egyenértékű. Ha a kimeneten 80A folyik, akkor az árammérő kör a kitöltési tényezőt addig húzza vissza,ameddig a potin beállított alapjellel kb. azonos értékű nem lesz az árammérő jel nagysága.Tehát a PWM körben egy összehasonlítás eredménye a kitöltési tényező, ahol a poti által képzett alapjelet hasonlítjuk össze az árammérő kör által képzett jellel.
A hőmérő körnél viszont szerintem valamit elbaltáztál.
(#) erdgab válasza natoz hozzászólására (») Aug 3, 2012 / 1
 
Mutasd meg azt a hőkapcsolót.A nyitott hőkapcsolónak szerintem szakadást kellene mutatni.Még annyit hozzátennék Pisti gondolataihoz,hogy (anno leírtam) a meghajtás élesztésénél az UC3845 kimenetén a poti tekergetésével nem változhat és egyik végállásában sem tűnhet el a jel.Semmi nem melegedhet,kivéve a 200 (2x100) ohm ellenállások.
(#) natoz hozzászólása Aug 3, 2012 /
 
Kedves mpisti és erdgab
Köszi a válaszaitokat ,megnyugtattatok.
A hőfokérzékelő egy bontott Froteus-ból való,és
valószínű így érzékelte az elektronika hogy nincs
szakadás a hővédelemben.Mind a három db egyformán
1.2MOhm-os.Most jöttem be a műhelyből ezzel agyaltam.
Az 555 ic 2-es lábára és a testre menő 100k -ra teszem az érzékelőt ,akkor jó müködik a hővédelem.
Még egy kérdés. Nekem a Froteus eredeti ferrit trafója
lesz a teljesítmény trafó.Ez hatalmas ferrit,és dupla tekercsek mindkét oldalon. Elképzelhető hogy kevés lesz a meghajtás?
Üdv:K Zoltán
(#) mpisti válasza natoz hozzászólására (») Aug 3, 2012 / 1
 
Szerintem Froniust akartál írni és nem Froteust de ez lényegtelen. A régi Froniusok 20kHz körüli frekvencián mentek, ezért volt olyan nagy a mag, ezt vedd figyelembe a méretezésnél. Azaz a Maci 35kHz-e sok lesz a régi Fronius trafójának. Meg még ami lényeges, szinte az összes régi ipari Fronius félhidas volt, nem pedig nyitóüzemű. Tehát a trafóját is ennek megfelelően méretezték. A nyitóüzemhez másképpen kell a menetszámokat kiszámolni, de erről már volt szó itt a fórumon,talán még a képleteket is megtalálod ha visszaolvasol 1-2 évet.
(#) natoz válasza mpisti hozzászólására (») Aug 3, 2012 /
 
Igen,froniust szedtem szét.
2db ferrit trafó volt benne paralel ,de nem találtam meghajtó trafót benne. Egy rakás teljesítmény tranyó volt a meghajtás,és előtte a PVM panel.
Üdv
(#) natoz válasza mpisti hozzászólására (») Aug 4, 2012 /
 
Kedves mpisti.
Ha rápillantaná e pár képre megtudnád mondani milyen üzemű volt a Fronius.
http://kepfeltoltes.hu/120722/STA50088_www.kepfeltoltes.hu_.jpg
http://kepfeltoltes.hu/120722/STA50089_www.kepfeltoltes.hu_.jpg
http://kepfeltoltes.hu/120722/STA50090_www.kepfeltoltes.hu_.jpg
http://kepfeltoltes.hu/120804/STA50092_www.kepfeltoltes.hu_.jpg
Én meglátásom szerint a teljesítmény diódák ugyan úgy vannak kötve mint a maciba csak sokkal több.
Üdv.
(#) mpisti válasza natoz hozzászólására (») Aug 4, 2012 / 1
 
Amint az utolsó linken látszik, a szekunder középmegcsapolásos, tehát hídkapcsolású a kapcsolófokozat. Ez bizony nem olyan mint a Maci trafója, a szekunder egyenirányító sem olyan mint a Maciban. De az alkatrészek használhatók, A gép szerintem valamelyik Transpocket lehetett a Froniustól.
(#) natoz válasza mpisti hozzászólására (») Aug 5, 2012 /
 
Köszönöm a válaszod.
Üdv:K Zoltán
(#) hg6dab válasza berobbantam hozzászólására (») Aug 5, 2012 /
 
Ajánlom figyelmedbe még a hamarosan hozzád közel, Szarvason a gyerektáborban megrendezésre kerülő rádióamatőr találkozót és börzét. Augusztus utolsó hétvégéjén kerül megrendezésre, szombat délelőtt van a börze, sok érdekeset láthatsz, vásárolhatsz.
(#) natoz válasza erdgab hozzászólására (») Aug 5, 2012 /
 
Kedves Gábor.
A 1273782-es hsz 1. linkjén látni a hőkapcsolót(jobra fent). Ezt a képletet találtam,ezzel számolhatom a menetszámokat? Mivel u vas duplán vehetem a keresztmetszetet?(4.link)
n=(Ux10000)/(2xBxfxA)
Mekkora frekivel számolhatok?
Mekkora indukcióval számoljak?
Üdv:K Zoltán
(#) mpisti válasza natoz hozzászólására (») Aug 5, 2012 / 1
 
Talán nem neheztelsz, ha Gábor helyett válaszolok. A ferrit oszlopkeresztmetszetét csak egyszer veheted figyelembe,mivel az erővonalak mindkét oszlopban közlekednek egy-egy gerjesztési időciklus alatt. De a tekercselésnél természetesen mindkét oszlopot fel kellene használni a jobb hatásfok elérése érdekében.
(#) erdgab válasza natoz hozzászólására (») Aug 5, 2012 / 1
 
Idézet:
„Mekkora frekivel számolhatok?”

Milyen félvezetők vannak (lesznek) a teljesítmény fokozatban?
B=0,2
Az n=(Ux10000)/(2xBxfxA) képlet jó,de az orosz szerző és Mi is a "Maci"-ban az n=(Ux10000x0,5)/(2xBxfxA) képlet alapján számoltuk a meneteket,de használhatod az általad írt képletet is.Milyen anyagú vasad van?
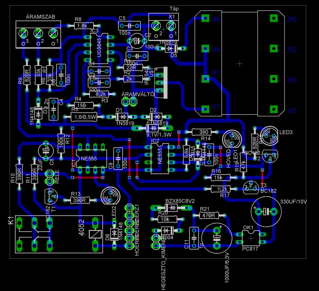
(#) kissadam hozzászólása Aug 5, 2012 /
 
Sziasztok!

Végre elkészültem a maci vezérlés nyáktervével, kb 90*95mm-es lett. A vezérlő trafó egyenlőre egy EE33-as mag lesz, de ha sikerül beszereznem E25-öt akkor inkább azt fogom beleépíteni. A tr kimenetei még nincsenek megszerkesztve, azt majd később. Kiegészítő áramkör csak a leragadásvédelem van beleépítve. Addig is várom az észrevételeket, véleményeket róla és köszönöm a segítő nyákterveket amit eddig kaptam!
(#) natoz válasza mpisti hozzászólására (») Aug 5, 2012 /
 
Szia.
Örömmel veszek minden segítséget,nagy szükségem
van most rá.
A ferritről semmi adatom nincs csak a méret.
http://kepfeltoltes.hu/120804/STA50092_www.kepfeltoltes.hu_.jpg
100*93 és 30*30 a keresztmetszete.
Az eredeti tekercs cca 7mm-es sodort réz cca 0.3vastag szálakból.
Valóban megvan csapolva a közepe, ez ment a - ra
és egy pár diódára
Az FRO108-at nem tudom micsoda csak azt hogy működik.
Semmi adatot nem találok róla
http://kepfeltoltes.hu/120721/STA50086_www.kepfeltoltes.hu_.jpg
Gábor leírta a képletet amivel számolhatok.
De nem tudom mekkora frekivel számolhatok.
Ez a Frónius nem túl régi, mind ha 2003-at láttam
az egyik alkatrészén.
Az eredeti fojtó lemezelt vasmagos,ezt is felhasználhatom?
Bocsi hogy sokat kérdezek,szeretném megépíteni.
Üdv:K Zoltán
(#) natoz válasza kissadam hozzászólására (») Aug 5, 2012 /
 
Kedves Gábor.
Közben Pisti is írt,neki válaszolva megírtam mindent
amit kérdeztél az 1274441hsz-ben.
A ferrit jó anyagból lehet ,mert ahonnan kaptam bontásra a Froniust ott 3 műszakban folyamatosan a robot hegesztette az alvázakat .
Üdv:K Zoltán
(#) erdgab válasza natoz hozzászólására (») Aug 5, 2012 / 1
 
Látom az írásodat.Szép,nagy magod van,ez 9cm2 keresztmetszetű (irigy vagyok most ). Azt kellene eldöntened,hogy milyen lesz a végfokod,milyen IGBT-ket vagy feteket fogsz használni,hogyan szeretnéd felépíteni a gépedet,mekkora áramot szeretnél belőle kivenni,stb,ezek kellenének a majdani frekvencia meghatározáshoz,aztán lehet számolni a trafót.Ekkora maggal egy nagy gépet is lehet építeni,persze,ehhez kellenek megfelelő félvezetők is (IGBT,FET). Nézd össze mid van,mit lehetne ezekből kihozni,fejben tervezd meg-rakd össze a gépet,a Macit tekintsd kiindulásnak s aztán beszélünk.
(#) natoz válasza erdgab hozzászólására (») Aug 5, 2012 /
 
Köszi a választ.
Nézted a linkelt 2.képet.(#1274441)
Azokat szeretném felhasználni.18 db van belőle.
Senki nem tudja megmondani hogy mik(FRO108)ezek.
Cca 10-130 Amper a cél,otthoni használatra.
A telj.Fetre nem annyira hasonlít a méréskor.
Talán IGBT?
A panelok készek,de megakadtam az IRFD120 miatt.
Vidékről nehéz beszerezni. Ahol van zéner ott nincs fet.
Mindenképpen a bontásból kinyert félvezetőket szeretném felhasználni .Kimérve izzót kapcsolgatva jók.
Üdv:K Zoltán
(#) berobbantam válasza hg6dab hozzászólására (») Aug 5, 2012 /
 
Köszönöm a tippet de a szombat nekem kilőve.Az utóbbi 2 hónapban autómatikus munkanap nálunkMeg amúgy se szeretem a bontott alkatrészeket.Nem vagyok felkészülve műszerügyileg,hogy ki tudjam mérni rendesen mi jó és mi nem.Épp ma gyöztem le egy régi mumusomVégre sikerült megcsinálnom a lenti tápot.A trafó ei 28-as magból van.A primérek 6 szál 0.05-ös cuz a szekunder 0.6-os.A bu helyett egy s2000af van.Ezen kívül az összes alkatrész új és lám rögtön müxik nekem is.A zéner 15 voltos a kimeneten 16.2 volt van.Üresjáratban halkan zizeg a trafó.Ráakasztottam egy 12v 5 wattos izzót.Ekkor a zizegés átment halk sípolásba.A kimeneten 740 miliamper folyt.Kb 5 percig járattam.Nem melegszik semmi.Ezek után rábízhatom nyugodt szívvel a macimat?A venti nem erről megy csak a vezérlést kell elbírja.Meg hol lenne célcserű összekötnöm a tápot a vezérléssel?Én úgy gondoltam kiveszem a graetz hidat és a helyére kötöm a rezgőtápot.Csak nem tudom nem-e sok lesz a pufferkondi.A tápon is van egy 1000u-ós meg a stab ic előtt is van egy 2200 u-os
(#) hg6dab válasza berobbantam hozzászólására (») Aug 6, 2012 /
 
Mindenképpen használj graetz hidat, a kapcsi tápoknál célszerű betartani a gyári ajánlásokat (bemeneti - kimeneti kapacitás/induktivitás). Ezeket mindig a bemenő-kimenő feszültség és áramigény alapján számítják. A kimeneti induktivitás is fontos, hogy megfelelő legyen, ez miatt IS előadódhat sípolás. Könnyen belátható, hogy nem a több kHz-et hallod, hanem a szabályozás periodikusságát.
(#) dara válasza hg6dab hozzászólására (») Aug 6, 2012 /
 
Nem arra gondolt,hanem a maci 300V ra rákötheti e.Nyugodtan kösd rá ott is 300V van.Ezek nem gyári szerkezetek,hobbisták találták ki,és ehez nem gyári ajánlás kell,hanem számolás a ki milyen vasat talál a fiókjában alapján.Kimeneten induktivitás jó ha van,mindegy mennyi de valamennyi legyen.
(#) hg6dab válasza hg6dab hozzászólására (») Aug 6, 2012 /
 
Helyesen a mondat: Könnyen belátható, hogy nem a többször 10 kHz-et hallod, hanem a szabályozás periodikusságát.
(#) dara válasza hg6dab hozzászólására (») Aug 6, 2012 /
 
Valamiért túl alacsony a freki.Ez a kapcsolás Kb 60Khz környékén megy.Szerintem nem jó a menet szám.
(#) berobbantam válasza dara hozzászólására (») Aug 6, 2012 /
 
Helló
A menetszám 99%,hogy jó de ha sikerül szereznem 0.2 vagy 0.23-as huzalt akkor újratekerem a trafót.0.35-ősöm van de abból nem fér rá a 250 menet.A graetz híd pedig érdekes kérdés.Most egy hagyományos trafóm van a segédtápnak.Ezen van egy graetz utána a 2200 mikró és a 100 nanó.Így megy a 12 voltos stab ic-be.A rezgőtápon van saját graetz a bemeneten és folytó is.Ezt a 220-ra akarom kötni.A kimeneten van egy 1000 mikró egy 10 mikrohenri és mégegy 10 mikrós kondi.Ezen 16 volt egyen jön ki.Ezt kötném a 2200 mikrós elé a graetz helyére.Csak nem tudom nem-e sok lesz már így a puffer.A stab ic előtt így már 3200 mikró van.Vagy az nem gáz?A hang pedig tényleg lehet a szabályzás miatt.Üresjáratban csak egy alig hallható zúgás van.Mikor viszont beterheltem 700 miliamperrel akkor jött a fütty és szépen lehalkult de hallható.A maci vezérlése ha jól tudom 2-300 miliampert vezs föl.A ventim 220-as tehát az nem terheli a tápot.De nem szeretnék semmit ellőni abból ami már működik
(#) berobbantam válasza berobbantam hozzászólására (») Aug 6, 2012 /
 
Az ne lehet esetleg,hogy kicsi a vasmagom.Egy ei 28-as magból van a trafó,a vaskeresztmetszet szűk 80 négyzetmili.Erdgab kolléga azt hiszem ei 30ra csinálta.Megnéztem de abból van többfajta magkeresztmetszető.A következő mag amim van ei 33 az meg asszem 110 négyzetmili.Azt már túl nagynak találtam
(#) kissadam válasza natoz hozzászólására (») Aug 6, 2012 /
 
Gondolom ez a válasz nem nekem készült.
Egyébként senki nem reagált a nyáktervemre, ez azt jelenti, hogy nem rontottam el semmit, vagy csak nem ez volt jelenleg a téma és nem ezzel foglalkoztatok? Várom a véleményeket, szeretném ha jól sikerülne a dolog. Köszönöm előre is mindenkinek.
(#) erdgab válasza kissadam hozzászólására (») Aug 6, 2012 /
 
Én nem találtam hibát,de ettől még lehet. Bocsi,de a lay formát könnyebben ellenőrzöm.
(#) natoz válasza kissadam hozzászólására (») Aug 6, 2012 /
 
Szia.
Valóban rossz sorra nyomtam,erdgab-nak szántam.
A tranyó védő diódát nem látom a 220-at kapcsoló
relé csatinál .Ha a relére forrasztod megeshet hogy
felcseréled.
Amúgy szép munka,gratula.
Üdv:K Zoltán
Következő: »»   295 / 565
Bejelentkezés

Belépés

Hirdetés
XDT.hu
Az oldalon sütiket használunk a helyes működéshez. Bővebb információt az adatvédelmi szabályzatban olvashatsz. Megértettem