Fórum témák
» Több friss téma |
Fórum » Inverteres hegesztőtrafó
Köszönöm akkor megpróbálóm helyettesíteni. Négy darab van benn de csak az egyik fele szált el. Persze így mindet cserélni kell, gondolom.
Sziasztok.
A macival kapcsolatban kérdeznék. A Tp.1 trafó szekunderén szkóppal szép négyszögjelet mérek.Még nincs rajta többi alkatrész,élesztem. Az áramerősség poti viszont a kitöltést nem szabályozza.Normális ez? A késleltetés és a hőfokvédelem működik. De viszont a nyitott hő kapcsolóknak 1.2MOhm az ellenállása ,és ez már működteti a hővédelmet. Találkoztatok ezzel a problémával?(nincs relé a kapcsolásban) Üdv:Zoltán
A kitöltési tényező csak akkor fog változni, ha a Maci kimenete terhelve lesz. Ugyanis a poti csak egy alapjel képző szerv, amivel azt állítod be hogy az árammérő kör mekkora áramerősségnél avatkozzon be. Leegyszerűsítve: A potin beállítasz pl. 2V-ot, Ez Amperben a kimeneten mondjuk 80A-el egyenértékű. Ha a kimeneten 80A folyik, akkor az árammérő kör a kitöltési tényezőt addig húzza vissza,ameddig a potin beállított alapjellel kb. azonos értékű nem lesz az árammérő jel nagysága.Tehát a PWM körben egy összehasonlítás eredménye a kitöltési tényező, ahol a poti által képzett alapjelet hasonlítjuk össze az árammérő kör által képzett jellel.
A hőmérő körnél viszont szerintem valamit elbaltáztál.
Mutasd meg azt a hőkapcsolót.A nyitott hőkapcsolónak szerintem szakadást kellene mutatni.Még annyit hozzátennék Pisti gondolataihoz,hogy (anno leírtam) a meghajtás élesztésénél az UC3845 kimenetén a poti tekergetésével nem változhat és egyik végállásában sem tűnhet el a jel.Semmi nem melegedhet,kivéve a 200 (2x100) ohm ellenállások.
Kedves mpisti és erdgab
Köszi a válaszaitokat ,megnyugtattatok. A hőfokérzékelő egy bontott Froteus-ból való,és valószínű így érzékelte az elektronika hogy nincs szakadás a hővédelemben.Mind a három db egyformán 1.2MOhm-os.Most jöttem be a műhelyből ezzel agyaltam. Az 555 ic 2-es lábára és a testre menő 100k -ra teszem az érzékelőt ,akkor jó müködik a hővédelem. Még egy kérdés. Nekem a Froteus eredeti ferrit trafója lesz a teljesítmény trafó.Ez hatalmas ferrit,és dupla tekercsek mindkét oldalon. Elképzelhető hogy kevés lesz a meghajtás? Üdv:K Zoltán
Szerintem Froniust akartál írni és nem Froteust
de ez lényegtelen. A régi Froniusok 20kHz körüli frekvencián mentek, ezért volt olyan nagy a mag, ezt vedd figyelembe a méretezésnél. Azaz a Maci 35kHz-e sok lesz a régi Fronius trafójának. Meg még ami lényeges, szinte az összes régi ipari Fronius félhidas volt, nem pedig nyitóüzemű. Tehát a trafóját is ennek megfelelően méretezték. A nyitóüzemhez másképpen kell a menetszámokat kiszámolni, de erről már volt szó itt a fórumon,talán még a képleteket is megtalálod ha visszaolvasol 1-2 évet.
Igen,froniust szedtem szét.
2db ferrit trafó volt benne paralel ,de nem találtam meghajtó trafót benne. Egy rakás teljesítmény tranyó volt a meghajtás,és előtte a PVM panel. Üdv
Kedves mpisti.
Ha rápillantaná e pár képre megtudnád mondani milyen üzemű volt a Fronius. http://kepfeltoltes.hu/120722/STA50088_www.kepfeltoltes.hu_.jpg http://kepfeltoltes.hu/120722/STA50089_www.kepfeltoltes.hu_.jpg http://kepfeltoltes.hu/120722/STA50090_www.kepfeltoltes.hu_.jpg http://kepfeltoltes.hu/120804/STA50092_www.kepfeltoltes.hu_.jpg Én meglátásom szerint a teljesítmény diódák ugyan úgy vannak kötve mint a maciba csak sokkal több. Üdv.
Amint az utolsó linken látszik, a szekunder középmegcsapolásos, tehát hídkapcsolású a kapcsolófokozat. Ez bizony nem olyan mint a Maci trafója, a szekunder egyenirányító sem olyan mint a Maciban. De az alkatrészek használhatók, A gép szerintem valamelyik Transpocket lehetett a Froniustól.
Ajánlom figyelmedbe még a hamarosan hozzád közel, Szarvason a gyerektáborban megrendezésre kerülő rádióamatőr találkozót és börzét. Augusztus utolsó hétvégéjén kerül megrendezésre, szombat délelőtt van a börze, sok érdekeset láthatsz, vásárolhatsz.
Kedves Gábor.
A 1273782-es hsz 1. linkjén látni a hőkapcsolót(jobra fent). Ezt a képletet találtam,ezzel számolhatom a menetszámokat? Mivel u vas duplán vehetem a keresztmetszetet?(4.link) n=(Ux10000)/(2xBxfxA) Mekkora frekivel számolhatok? Mekkora indukcióval számoljak? Üdv:K Zoltán
Talán nem neheztelsz, ha Gábor helyett válaszolok. A ferrit oszlopkeresztmetszetét csak egyszer veheted figyelembe,mivel az erővonalak mindkét oszlopban közlekednek egy-egy gerjesztési időciklus alatt. De a tekercselésnél természetesen mindkét oszlopot fel kellene használni a jobb hatásfok elérése érdekében.
Idézet: „Mekkora frekivel számolhatok?” Milyen félvezetők vannak (lesznek) a teljesítmény fokozatban? B=0,2 Az n=(Ux10000)/(2xBxfxA) képlet jó,de az orosz szerző és Mi is a "Maci"-ban az n=(Ux10000x0,5)/(2xBxfxA) képlet alapján számoltuk a meneteket,de használhatod az általad írt képletet is.Milyen anyagú vasad van?
Sziasztok!
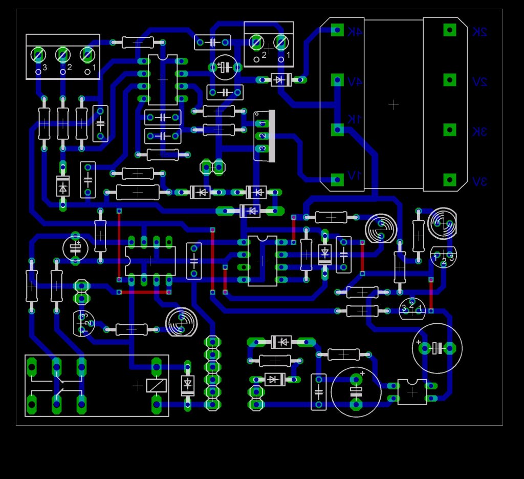
Végre elkészültem a maci vezérlés nyáktervével, kb 90*95mm-es lett. A vezérlő trafó egyenlőre egy EE33-as mag lesz, de ha sikerül beszereznem E25-öt akkor inkább azt fogom beleépíteni. A tr kimenetei még nincsenek megszerkesztve, azt majd később. Kiegészítő áramkör csak a leragadásvédelem van beleépítve. Addig is várom az észrevételeket, véleményeket róla és köszönöm a segítő nyákterveket amit eddig kaptam!
Szia.
Örömmel veszek minden segítséget,nagy szükségem van most rá. A ferritről semmi adatom nincs csak a méret. http://kepfeltoltes.hu/120804/STA50092_www.kepfeltoltes.hu_.jpg 100*93 és 30*30 a keresztmetszete. Az eredeti tekercs cca 7mm-es sodort réz cca 0.3vastag szálakból. Valóban megvan csapolva a közepe, ez ment a - ra és egy pár diódára Az FRO108-at nem tudom micsoda csak azt hogy működik. Semmi adatot nem találok róla http://kepfeltoltes.hu/120721/STA50086_www.kepfeltoltes.hu_.jpg Gábor leírta a képletet amivel számolhatok. De nem tudom mekkora frekivel számolhatok. Ez a Frónius nem túl régi, mind ha 2003-at láttam az egyik alkatrészén. Az eredeti fojtó lemezelt vasmagos,ezt is felhasználhatom? Bocsi hogy sokat kérdezek,szeretném megépíteni. Üdv:K Zoltán
Kedves Gábor.
Közben Pisti is írt,neki válaszolva megírtam mindent amit kérdeztél az 1274441hsz-ben. A ferrit jó anyagból lehet ,mert ahonnan kaptam bontásra a Froniust ott 3 műszakban folyamatosan a robot hegesztette az alvázakat . Üdv:K Zoltán
Látom az írásodat.Szép,nagy magod van,ez 9cm2 keresztmetszetű (irigy vagyok most
). Azt kellene eldöntened,hogy milyen lesz a végfokod,milyen IGBT-ket vagy feteket fogsz használni,hogyan szeretnéd felépíteni a gépedet,mekkora áramot szeretnél belőle kivenni,stb,ezek kellenének a majdani frekvencia meghatározáshoz,aztán lehet számolni a trafót.Ekkora maggal egy nagy gépet is lehet építeni,persze,ehhez kellenek megfelelő félvezetők is (IGBT,FET). Nézd össze mid van,mit lehetne ezekből kihozni,fejben tervezd meg-rakd össze a gépet,a Macit tekintsd kiindulásnak s aztán beszélünk.
Köszi a választ.
Nézted a linkelt 2.képet.(#1274441) Azokat szeretném felhasználni.18 db van belőle. Senki nem tudja megmondani hogy mik(FRO108)ezek. Cca 10-130 Amper a cél,otthoni használatra. A telj.Fetre nem annyira hasonlít a méréskor. Talán IGBT? A panelok készek,de megakadtam az IRFD120 miatt. Vidékről nehéz beszerezni. Ahol van zéner ott nincs fet. Mindenképpen a bontásból kinyert félvezetőket szeretném felhasználni .Kimérve izzót kapcsolgatva jók. Üdv:K Zoltán
Köszönöm a tippet de a szombat nekem kilőve.Az utóbbi 2 hónapban autómatikus munkanap nálunk
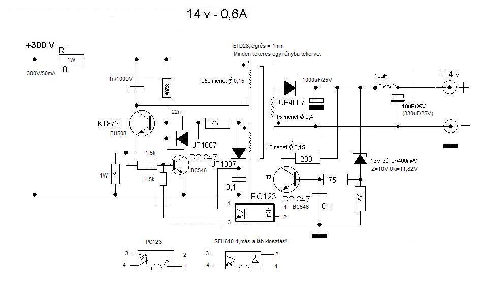
Meg amúgy se szeretem a bontott alkatrészeket.Nem vagyok felkészülve műszerügyileg,hogy ki tudjam mérni rendesen mi jó és mi nem.Épp ma gyöztem le egy régi mumusom Végre sikerült megcsinálnom a lenti tápot.A trafó ei 28-as magból van.A primérek 6 szál 0.05-ös cuz a szekunder 0.6-os.A bu helyett egy s2000af van.Ezen kívül az összes alkatrész új és lám rögtön müxik nekem is.A zéner 15 voltos a kimeneten 16.2 volt van.Üresjáratban halkan zizeg a trafó.Ráakasztottam egy 12v 5 wattos izzót.Ekkor a zizegés átment halk sípolásba.A kimeneten 740 miliamper folyt.Kb 5 percig járattam.Nem melegszik semmi.Ezek után rábízhatom nyugodt szívvel a macimat?A venti nem erről megy csak a vezérlést kell elbírja.Meg hol lenne célcserű összekötnöm a tápot a vezérléssel?Én úgy gondoltam kiveszem a graetz hidat és a helyére kötöm a rezgőtápot.Csak nem tudom nem-e sok lesz a pufferkondi.A tápon is van egy 1000u-ós meg a stab ic előtt is van egy 2200 u-os
Mindenképpen használj graetz hidat, a kapcsi tápoknál célszerű betartani a gyári ajánlásokat (bemeneti - kimeneti kapacitás/induktivitás). Ezeket mindig a bemenő-kimenő feszültség és áramigény alapján számítják. A kimeneti induktivitás is fontos, hogy megfelelő legyen, ez miatt IS előadódhat sípolás. Könnyen belátható, hogy nem a több kHz-et hallod, hanem a szabályozás periodikusságát.
Nem arra gondolt,hanem a maci 300V ra rákötheti e.Nyugodtan kösd rá ott is 300V van.Ezek nem gyári szerkezetek,hobbisták találták ki,és ehez nem gyári ajánlás kell,hanem számolás a ki milyen vasat talál a fiókjában alapján.Kimeneten induktivitás jó ha van,mindegy mennyi de valamennyi legyen.
Helyesen a mondat: Könnyen belátható, hogy nem a többször 10 kHz-et hallod, hanem a szabályozás periodikusságát.
Valamiért túl alacsony a freki.Ez a kapcsolás Kb 60Khz környékén megy.Szerintem nem jó a menet szám.
Helló
A menetszám 99%,hogy jó de ha sikerül szereznem 0.2 vagy 0.23-as huzalt akkor újratekerem a trafót.0.35-ősöm van de abból nem fér rá a 250 menet.A graetz híd pedig érdekes kérdés.Most egy hagyományos trafóm van a segédtápnak.Ezen van egy graetz utána a 2200 mikró és a 100 nanó.Így megy a 12 voltos stab ic-be.A rezgőtápon van saját graetz a bemeneten és folytó is.Ezt a 220-ra akarom kötni.A kimeneten van egy 1000 mikró egy 10 mikrohenri és mégegy 10 mikrós kondi.Ezen 16 volt egyen jön ki.Ezt kötném a 2200 mikrós elé a graetz helyére.Csak nem tudom nem-e sok lesz már így a puffer.A stab ic előtt így már 3200 mikró van.Vagy az nem gáz?A hang pedig tényleg lehet a szabályzás miatt.Üresjáratban csak egy alig hallható zúgás van.Mikor viszont beterheltem 700 miliamperrel akkor jött a fütty és szépen lehalkult de hallható.A maci vezérlése ha jól tudom 2-300 miliampert vezs föl.A ventim 220-as tehát az nem terheli a tápot.De nem szeretnék semmit ellőni abból ami már működik
Az ne lehet esetleg,hogy kicsi a vasmagom.Egy ei 28-as magból van a trafó,a vaskeresztmetszet szűk 80 négyzetmili.Erdgab kolléga azt hiszem ei 30ra csinálta.Megnéztem de abból van többfajta magkeresztmetszető.A következő mag amim van ei 33 az meg asszem 110 négyzetmili.Azt már túl nagynak találtam
Gondolom ez a válasz nem nekem készült.
Egyébként senki nem reagált a nyáktervemre, ez azt jelenti, hogy nem rontottam el semmit, vagy csak nem ez volt jelenleg a téma és nem ezzel foglalkoztatok? Várom a véleményeket, szeretném ha jól sikerülne a dolog. Köszönöm előre is mindenkinek.
Én nem találtam hibát,de ettől még lehet. Bocsi,de a lay formát könnyebben ellenőrzöm.
Szia.
Valóban rossz sorra nyomtam,erdgab-nak szántam. A tranyó védő diódát nem látom a 220-at kapcsoló relé csatinál .Ha a relére forrasztod megeshet hogy felcseréled. Amúgy szép munka,gratula. Üdv:K Zoltán |
Bejelentkezés
Hirdetés |




de ez lényegtelen. A régi Froniusok 20kHz körüli frekvencián mentek, ezért volt olyan nagy a mag, ezt vedd figyelembe a méretezésnél. Azaz a Maci 35kHz-e sok lesz a régi Fronius trafójának. Meg még ami lényeges, szinte az összes régi ipari Fronius félhidas volt, nem pedig nyitóüzemű. Tehát a trafóját is ennek megfelelően méretezték. A nyitóüzemhez másképpen kell a menetszámokat kiszámolni, de erről már volt szó itt a fórumon,talán még a képleteket is megtalálod ha visszaolvasol 1-2 évet. 


). Azt kellene eldöntened,hogy milyen lesz a végfokod,milyen IGBT-ket vagy feteket fogsz használni,hogyan szeretnéd felépíteni a gépedet,mekkora áramot szeretnél belőle kivenni,stb,ezek kellenének a majdani frekvencia meghatározáshoz,aztán lehet számolni a trafót.Ekkora maggal egy nagy gépet is lehet építeni,persze,ehhez kellenek megfelelő félvezetők is (IGBT,FET). Nézd össze mid van,mit lehetne ezekből kihozni,fejben tervezd meg-rakd össze a gépet,a Macit tekintsd kiindulásnak s aztán beszélünk.
Meg amúgy se szeretem a bontott alkatrészeket.Nem vagyok felkészülve műszerügyileg,hogy ki tudjam mérni rendesen mi jó és mi nem.Épp ma gyöztem le egy régi mumusom
Végre sikerült megcsinálnom a lenti tápot.A trafó ei 28-as magból van.A primérek 6 szál 0.05-ös cuz a szekunder 0.6-os.A bu helyett egy s2000af van.Ezen kívül az összes alkatrész új és lám rögtön müxik nekem is.A zéner 15 voltos a kimeneten 16.2 volt van.Üresjáratban halkan zizeg a trafó.Ráakasztottam egy 12v 5 wattos izzót.Ekkor a zizegés átment halk sípolásba.A kimeneten 740 miliamper folyt.Kb 5 percig járattam.Nem melegszik semmi.Ezek után rábízhatom nyugodt szívvel a macimat?A venti nem erről megy csak a vezérlést kell elbírja.Meg hol lenne célcserű összekötnöm a tápot a vezérléssel?Én úgy gondoltam kiveszem a graetz hidat és a helyére kötöm a rezgőtápot.Csak nem tudom nem-e sok lesz a pufferkondi.A tápon is van egy 1000u-ós meg a stab ic előtt is van egy 2200 u-os 





