Fórum témák
» Több friss téma |
Fórum » Inverteres hegesztőtrafó
Kösz. Erre nem is emlékeztem, bár végigolvastam a topikot, de annyi itt az infó, hogy lehetetlen mind fejben tartani már.
Azért nem használják a gyártók sem az IR-t mert egy vicc. A legkisebb probléma esetén tönkremegy (néha még maga is problémát csinál), míg egy jól elkészített gate trafó örökös. Az tény hogy egy céláramkör jobb meghajtást tud csinálni mint egy trafó, de sokkal kényesebb és drágább is.
Csodálkozom rajta hogy ez neked ebben a formában működik, ez csak valami csoda lehet. Ha bekötöm így a 2db IR-t, még a pwm végfokban sem hajlandó normálisan működni, pedig ott csak 160V a tápfesz, és jóval kisebb áramok folynak. Pont azért használtam annak idején trafót az IR-ek helyett, mert amikor ezt építgették 10 emberből 9-nek elszállt, tehát senkinek nem ajánlom.
Próbálkoztam én is az IR 2110 IC-vel, gyorsan elszállt (persze vszinűleg az én hibám volt). Mindenesetre a trafós megoldás egyszerűbb, árban is versenyképes (1 trafó kb. 500 Ft-ba jön ki, a 2 db E20 mag és a csévetest - ami sajnos 2* annyiba kerül mint a 2 mag). De néztem a RET-nél, van komplett impulzus transzformátor 1:1:1 tekercseléssel (nekem ilyen kellett) 1 mH tekercsinduktivitással kb. 770 Ft áron. Legközelebb ki fogom próbálni.
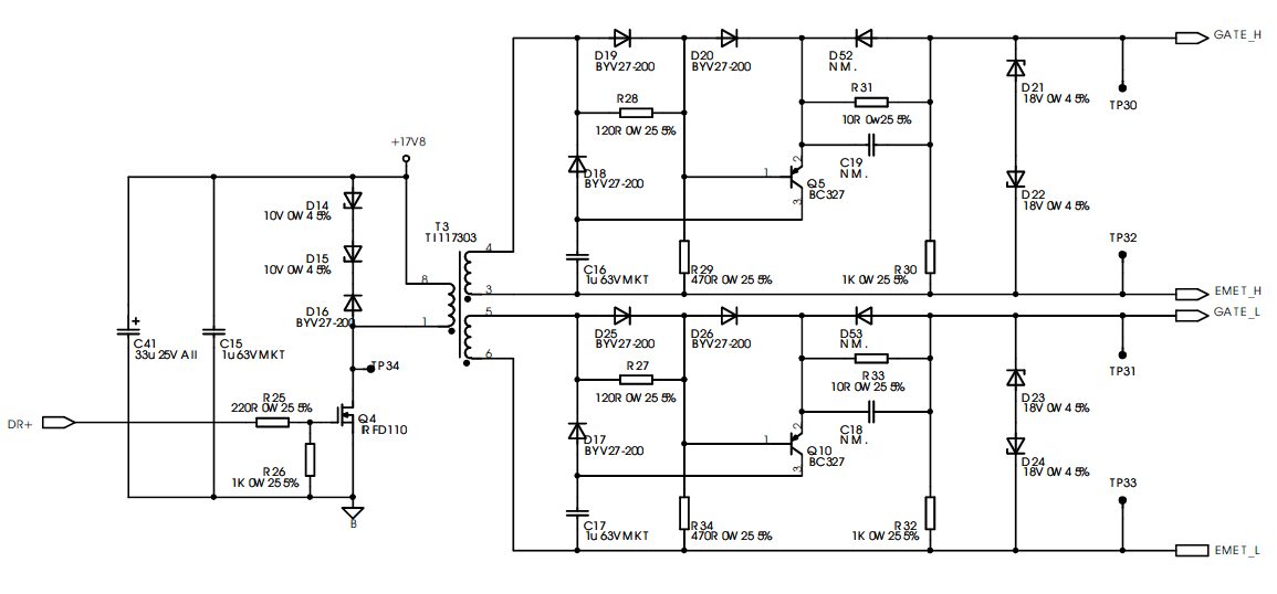
Az IR2110 csak kiegészítő áramkörrel használható a két-tranzisztoros nyitó üzemű kapcsolásban (a Maci ilyen), mert csak így biztosítható a bootstrap kondenzátor (Vb-Vs között) periódikus töltése vagy független táp kell a felső oldalnak. Emiatt jóval bonyolultabb a trafós megoldásnál. Mellékeltem a kiegészítő áramkörös rajzot.
Az a baj, hogy az áramszabályozó potit is szigetelten kell felszerelni, mert az IR ic miatt nincs szigetelve a hálózattól. Ha egyéb dolgok is vannak ráépítve, ami a kimenettel kapcsolatos, akkor azokat megint csak galvanikusan le kell választani a vezérlésről.Ezeket a gépeket többnyire kezdők építik meg. Ha a vezérlés nincs leválasztva a hálózatról, akkor életveszélyes benne méregetni. A szkópot még le lehet választani egy trafóval a hálózatról, de ez csak azt jelenti, hogy nem csinál földzárlatot. Viszont a szkópot nem szabad kézzel érinteni, tehát ez a megoldás inkább csak a "haladóknak" ajánlott.
Persze, meg lehet ennek ellenére is csinálni ic-vel, csak kell hozzá egy jó nyák. A trafóshoz meg egy jó trafó. Mindegyik csak akkor fog működni, ha jól van megépítve.
A poti az enyémben sincs leválasztva tehát műanyagot kell használni, de lehet a sönt helyett áramváltót használni és akkor nincs ez a probléma. Annak idején amikor ez készült, egyszerűbb volt betenni egy söntöt mint áramváltót tekergetni meg számolgatni. Ha lesz esetleg következő, az majd olyan lesz.
Attól, hogy neked nem sikerült működésre bírni, még nem nevezném viccnek, tény, hogy a panel vonalvezetésére kényes, mert a feszültség tüskéket nem szereti. A pwm végfokot is építettek már vele, de az a magas frekvencia és az aszimmetrikus kitöltéstényezők miatt nem biztos hogy ide keverendő.
Ha nem a vezérlésben, hanem a végfokban mérsz (amire márpedig szükség van) akkor így is úgy is le kell választani valamit, és észnél kell lenni. A mérések jelentős részét csökkentett teljesítményen is meg lehet valósítani, így a szkóp helyett a hegesztő leválasztása is járható út.
"Mindegyik csak akkor fog működni, ha jól van megépítve. " ezzel a mondatoddal viszont nagyon egyetértek. Ahhoz, hogy ezt elérje az ember, nem árt ha legalább nagyjából tudja mit miért csinál.
Valójában nem kell leválasztani semmit, még akkor sem, ha a főkörben mérsz. A szkóp gyárilag le van választva a hálózatról. Más kérdés, hogy a földelését ki kell kötni, különben előfordulhat, hogy elég a GND clipsz... persze a szkóp házát nem szabad megfogni. De ezt inkább ne ragozzuk, mert ehhez tényleg kell egy olyan ismeret, amivel a kezdők nem rendelkeznek.
Ezeket én is nagyon jól tudom, de te nem veszed figyelembe azt, hogy az itt levők nagyon amatőrök, többségük némi túlzással most tanulja, hogy a pákának melyik végét kell megfogni. Nincsenek eszközeik a csökkentett betáp megvalósításához, komolyan meg kell nekik magyarázni, hogy mi az a kúszóút, mi a tekercs kezdete, vége, vagyis nem szabad csak abszolút biztonságos, egyszerű megoldásokat javasolni. A " ... nem árt ha legalább nagyjából tudja mit miért csinál." persze, tökéletesen igaz, csak annyi vele a baj, hogy a kezdők még azt sem tudják, hogy nem tudják! Ehhez is már óriási gyakorlat szükséges. A nyákokat többnyire maguk tervezik, most képzeld el, ha neki kell állni, elmagyarázni, hogy egy IR ic nyákjánál mire kell odafigyelni... ami neked triviális, az nekik biztosan nem az. Ge Lee-nek meg pláne nem kell elmagyaráznod az IR ic-t, csinált belőle pwm végfokot, meg cikket is írt belőle. Keresd meg, olvasd el. Van külön topicja is a pwm erősítőknek. Szerintem, fejezzük be ennek a kérdésnek a megtárgyalását, mert nem vezet sehova. Nyilván, ha te beteszed a saját nyákod, stb. rajzát, akkor el lehet gondolkodni az utánépíthetőségen, lehet rajta vitatkozni, elemezgetni, miért így, miért úgy, de jelen felállásban ez teljesen felesleges.
Mivel többen is kérdeztétek az impulzustrafó paramétereit, kértem a gyártótól adatlapot, de még nem küldte el. Addig is itt egy kapcsolás amiben alkalmazzák:
Az enyémet TME-tól vettem (3C90) csévetesttel együtt.
Annak jónak kell lennie, ha jó a tekercselés és a szigetelés.
Köszönöm a javaslataidat. Ezek alapján újratekercselem a gate trafót. A képen látható módon csináltam eddig. /természetesen a "csévetesttől" tekintsünk most el/
Ha így tekercselem egymásra, akkor az jó? A hozzászólás módosítva: Feb 7, 2014
És így a következő tekercset. A kivezetések kicsit eltolva, hogy a csévetest lábaira rá tudjam forrasztani.
Ismerek egy napelem invertert közelebbről, trafó nélküli IGBT-s félhidak vannak benne, minden lebeg. Ott a gate meghajtás TLP350 FET/IGBT optocsatolóval van megoldva tranzisztorral megfejelt kimenettel, az opto 15V-os tápját mind a 8 külön potenciálon levő résznek külön kis flyback trafó adja egy tranzisztoros visszacsatoló tekerccsel. Szerintem ez a megoldás akkor létjogosult ha 50%-nál nagyobb kitöltést kell átvinni ha már trafó így is kell.
A kivezetéseket bátran vidd ki két oldalra, ne szaladgáljanak egymás alatt (nehezebb összekeverni). 'Erdgab' nagyon szemléletesen lerajzolta, itt van a képtárban. Egy tekercs, egy réteg; és máris látod, melyik,-melyikkel van.
A hozzászólás módosítva: Feb 7, 2014
Valakinek nincs véletlenűl a Ge Lee féle kaapcsoláshoz nyákterve?
A kapcsolás végére milyen kettős diódát javasoltok ami olcsó. Vagy esetleg a Pc tápokból bontott kettős diódák is megteszik?
A 380-as oldalon ott a nyák,pár oldallal hátrébb van még pár kép a panelról és nem nehéz kitalálni hova melyik alkatrész kell. A gate trafót (meg a fő trafót is) szerintem legjobb toroid magra tekerni,nem kell cséve és nem keveredsz bele,hogy melyik a kezdő és melyik végző oldal.Én 4 vagy 5 szál vezetéket összefogok (attól függ,hogy melyik kapcsolás) és együtt fűzöm őket át a gyűrűn.A L...x-be van TN19/11/15-3E25 gyűrű 60Ft-ért.
A hozzászólás módosítva: Feb 7, 2014
Pont azért tettem fel az előző oldalra a képeket, hogy az alapján meg lehessen rajzolni a nyákot. A nyákrajz nekem sincs már meg, tehát nem tudok adni, de nem tart sokáig megrajzolni mert nem bonyolult.
Amikor én vettem diódákat akkor a 60APU04 volt a legjobb választás. A PC tápból bontott nem jó mert a nagy áramú az csak 30-40V-os, amelyik meg 200V-os az csak 10-16A-es. Ide azért nem árt a 3-3db 60A-est (azaz 180A) belerakni, a későbbi meglepetések elkerülése végett. Először én is csak 4db-ot akartam venni, de aztán a próbák során elnyomtam egy fél pálcát 150A-el, aminek nem hiszem hogy örült volna a 120A-nyi diódapakk. És akkor még ott van a 25% körüli áramkihajlás rövidzárban, azzal is számolni kell.
Gondolom a Generátoroknál használt dióda meg a nagyfreki miatt nem jó.pl(BYP35K6)
ez árban gazdaságosabb lenne. A több kisebb dióda meg sok helyet foglal. valószínű akkor rendelek abbol amit ajánlottál.
TME-nél 495Ft/db áron adják ha 5nél többet veszel, kapásból 6db kell egy hegesztőbe. Lomexben 700Ft körül adják. Ha több alkatrész kell célszerű a TME, mert elég jó árban mozognak az IGBT-k is. Remélem nem csináltam reklámot.
Én is náluk nézelődök, barátságosak az áraik.
Valami hasonlóra gondoltam,keresd meg a képek között vagy a kapcsolási rajzon is lerajzoltam és leírtam a pontos elkészítést.Lényeges,hogy minden tekercs egy irányba legyen tekerve,minden kezdet és minden vég egy-egy oldalon van,tehát ahol az 1 tekercs kezdődik ott kezdődik a többi is és ahol az 1 tekercs véget ér ott ér véget a többi is.A visszavezetés történhet a képeden mutatott alapján,de MINDENT JELÖLNI,RAJZOLNI PONTOSAN! Ha az 1. tekercset balra kezdted el megtekerni,akkor a többit is arra kell,de lehet jobbra is tekerni,csak a többi is arra legyen.A tekercsek bekötési sorrendjét ne cseréld fel!A tekercseket úgy alakítsd ki,hogy lehetőleg pontosan fedjék egymást.Egyszerűnek tűnő kis szerkezet ez a meghajtótrafó,de úgy el lehet rontani,hogy olyan még a mesében sem létezik,ezért írtam az előző hozzászólásomban a készítésről,pihent fej és odafigyelés kell,semmi ne zavarjon és menni fog.Akár le is fotózhatsz minden tekercset még a szigetelés előtt,emlékeztetőnek.
Köszönöm a tippet nagyon jó ez az oldal be is regeltem.
a hq-nál dupla áron találtam
Most nézelődöm én is a TME nél főtranszformátornak való anyaguk is van valaki vett már innen?
melyik méretet érdemes választani?azt figyelembe véve hogy ha lehet akkor már nagyobb gépet építenék 150A körülit.
Aránylag jó árakon dolgoznak, mondjuk nem mindenben jobbak mint a többi. Érdemes végignézni a nagyobb alkatrész webáruházakat.. Vasmagjaik nem mondhatóak olcsónak, komplett E65 mag, 5-6 ezerből jönne ki vagy még annyiból sem.
Gábor,ha ehez a trafóhoz ilyen precíz leírást adsz,senki nem áll neki.Meg kell tekerni a trafót egy írányba.Nem egy bonyolult szerkezet.Ha már fotózni kell két menet között(rövid az ész)akkor neki se álljon,annak rossz vége lesz.(MINDENT JELÖLNI,RAJZOLNI PONTOSAN)Így senki nem tanul,legfeljebb másol,ha le tudja,másolni,amit kétlek.mert az senkinek sem sikerül,szálybarágos leírás nélkül.Kell valamit tanulni,kisérletezni,.ez által tanul.Én a legelső gépembe se a maci meghajtást alkalmaztam,hanem a laca félét,a kudarcaim okát mégis arra fogták,Nem az volt az oka.Sok gépet építettem azzal a meghajtással gond nélkűl.Azok után is sok gépet építtem,és nem tartottam be a szájbarágós leírást.A COLT gépet sem úgy építettem ahogy le volt írva,mert azt úgy nem lehet éleszteni.
Ha már ennyire nem ajánljátok az ic-s meghajtást, akkor nem tudjátok, hogy a gate trafót nem lehet valamilyen gyári trafóval kiváltani? Inkább megvenném, csak biztosan legyen jó! A főtrafót magam tekerem meg, de ha csak pár száz forint lenne egy biztosan jó, és szép gyári gate trafó, azt inkább megvenném.
Én a RET-nél láttam ferritmagos impulzus trafót (56-02-35 cikkszámon), 1 primer és 2 szekunder tekerccsel, 1:1:1 áttétellel. Ez, ha megfelelő, akkor is a Maci-hoz nem jó, mert oda 4 tekercs kell, de a Colt-hoz jó lehet. Vettem egyet, ki fogom próbálni előbb-utóbb. Az ára bruttó kb. 700 Ft volt.
|
Bejelentkezés
Hirdetés |

















