Fórum témák
» Több friss téma |
Fórum » Kapcsolási rajzot keresek
Témaindító: Kallai Csaba, idő: Márc 11, 2006
Témakörök:
Sziasztok
Keresek egy olyan televíziós kapcsolási rajzot aminek a típusa Siemens FS340. Esetleg ha valakinek megvan, vagy megtudja szerezni azért nagyon hálás lennék.
Szia! Köszi az infókat
Az lenne az igaz ha 250fok körül tudnék vele mérni. Esetleg egy kapcsolást nem tudna valaki mutatni ?
A legegyszerubb ha beszerzel egy K tipusu hoszenzort, azzal kiviteltol fuggoen 1260 fokig merhetsz, de egy ilyen egyszeruvel is 250 fokig lehet Bővebben: Link. En spec 300 fok felett is hasznaltam a forrolevegos rework eszkozomon (szamomra egyszerubb lenne ha hot air rework station-t irhatnek megszokasbol)
Hello!
Egy hőelemhez, spéci erősítő, és hidegpont kompenzálás is kell. Mert a "K" típusú hőelem, kb. 40,6uV (mikró) feszültséget ad fokonként. A magyar ELEKTOR-ban találsz ilyen kapcsolást. Bár ott DVM is van hozzá, ami neked nem kell. Vagy veszel egy multiméter, amihez hőelemet is adnak. Lehet nem jársz vele rosszabbul.. De ha egy rajz boldogabbá tesz, tessék.. 200C Természetesen csak az R8 előtti részre van szükséged, ha a multidat használod. üdv! proli007
Szia Gerenk
Köszönöm a rajzot elsősorban de csak én nem találom a sorkimenő trafó körüli részt vagy az tényleg lemaradt?
Sziasztok, egy orosz keverő rajzát keresném,COHOP PM-12-3 ez az én fordításomban SONOR PM-12-3 . 12 csatornás jó régi, ha van ötletetek légyszives segítsetek. Köszi.
Hello mindenkinek!
Egy Pioneer A-202 erősítőhöz keresek kapcsolási rajzot. Esetleg szervíztapasztalatot valaki? bekapcsoláskor a biztosíték elszáll. Egyenirányító jó, kondik jók, hirtelen eddig jutottam még. Ha valaki tudna segíteni, azt megköszönném. Üdv!
Sziasztok!
ELCO ABV1000/2-es 48V-220V-os inverternek a rajzát keresem. Ha esetleg valakinek megvan, és meg is osztaná velem, azt nagyon nagy örömmel fogadnám. Köszönöm!
Sziasztok! Szeretnék összeforrasztani egy KÜTYÜT.Lényege az lenne , ha az alapjárati fordulat ami kb 800-900 f/perc fölé megy mondjuk 950f/p akkor agy szerkentyű kapcsolna egy relét. Esetleg a kapcsolási érzékenységet lehetne állítani- mondjuk 900-1000-ig kapcvsoljon. Nincs semmiféle kapcsolási rajzom. No az sem baj ha nem bonyolult! Köszi. 94" 1.3 8V suzuki swift autóba kellene.
Hello!
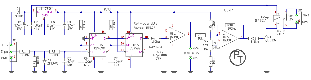
Hogy nálad, meg nálam mi a bonyolult, az lehet nem egál. De rajzoltam számodra egy áramkört. Minden estre a következő analóg módon lehet elképzelni. A bementi jelet határolni és formálni kell. Ebből egy triger jelet képezünk ami majd indít egy monostabil multit. A monostabil kimenetének integrált átlagértéke már arányos a fordulatszámmal. Vagy is ennek kimenetére egy integrátor kell. Ennek kimeneti feszültségét kell összehasonlítani egy "alapjellel", amivel a kapcsolási pontot állítod. Ha az integrált érték magasabb, átvált a komparátor, meghúzza a relét. Van egy plusz analóg feszültség kimenet, ahol a pillanatnyi fordulat ellenőrizhető. kb. 0..4V megfelel 0..1000ford/min értéknek. (Már amennyiben jól számoltam.) Az alapjelet, 2..4V között lehet állítani,. vagy is kb. 500..1000n/min között. A kapcsolásnak van hiszterézise, és késleltetése. Mert a fordulat ingadozására állandóan kapcsolgatna. (A késleltetést maga az integrátor időálladója adja.) Azért nem 555-ből készítettem (és ezért itt válaszolok), mert újraindítható monostabilra van szükség. Különben vagy kicsi lesz az integrált jel, vagy ciklikusan a fordulat felett vissza-vissza esik az analóg jel, az indítás miatt. üdv! proli007
Köszönöm válaszod és a rajzot ! Első nekifutásra Nekem lehet , hogy bonyolultnak tűnik de beszerzem az alkatrészeket és majd meglátjuk. A bemenetet a kocsi gyújtótrafójára köthetem? -ami a gyújtás elektronikából kijön -? üdv László.
Hello!
Így van, a trafóra kötheted. De a bementi R1 10kohm-ot lehet nem a kis panelen kellene elhelyezni, vagy megosztani két 5,1kohm-ra. Egyik kívül , míg a másik belül lenne. Ugyan is annak bal felén 400V-os impulzusok lesznek. Vagy is jobb, ha a trafónál helyezed el az ellenállást. Egy testesebb ellenállást használsz, (1..2W-osat), a trafós felét egy saruba forrasztva, egy kis nyákon elhelyezve, és a végén egy zsugorcsőbe behúzva, zsugorítva, vagy sziloplasztal kitöltve. Esetleg a három bekötési pontot, egy dobozon alakítod ki, és az R1 a panel, és a csatlakozó között a "levegőben" lenne. Mert első a motor biztos üzeme, bármi is történik az elektronikában. Másik, hogy nem kóvályog ekkor a 400V a panelen, ami esetleg orrba vág valamit. üdv! proli007
Hello!
Az R4-C6 a bementi monostabil időzítése, ez triggereli majd a tényleges monostabilt, az R5-C7 egy újra indítható monostabil. Ez a lényeges, mert ez fogja meghatározni a fordulat/feszültség konverziót. Ha nem abban a fordulat tartományban kapcsol, ahol szeretnéd, akkor ezt kell megváltoztatni (felfelé irány esetén az ellenállás, vagy kondi csökkentése). R6-C8 integrálja a monostabil jelét, és a változó kitöltésű impulzust átlagolja. Vagy is az impulzusokat, tényleges egyenárammá alakítja. Egyben késlelteti is a jel változási sebességét, kb. 0,5másodpercre. Persze ez 0..max fordulatra értendő. Mivel a hiszterézis (a ki-be kapcsolás közötti fordulat különbség) kb. 10%-a beállított fordulatnak, a reakció idő, is ennek kb. a tizede lesz. üdv! proli007
Visszaolvasva a kérdésemet- a kapcsolás lényege , hogy az alapjárati fordulat után pl 900 f/p-nél egy relé behúz és akár 5000f/p ig vagy felette is behúzva marad. Alapjáraton pedig kiejt gondolom a 10kom-os potival ezt lehet beállítani mondjuk 900f/p nél húzzon be alatta kiejt.Köszönöm László.
Hello!
Ez így van. Ezért kell az újra indítató monostabil, mert különben "kapkodna".. Szerintem a hiszeterézis zavar Téged. Az azért kell, hogy ne kattogjon a relé, a kapcsolási fordulatszámon. Tehát pld. 900-nál bekapcsol, 810-nél meg ki. 900 felett, meg állandóan húzva van.. üdv! proli007
Tökéletes !! Ezt szeretném megépíteni . Köszönöm a segítséged és fáradságod! László.
Sziasztok!
Van egy I-TRIGUE 3300 erősítőm és a szervizkönyvét keresném.
Hello!
KApcsolási rajzot vagy szervíz könyvet keresek egy aiwa CX-NR81EZ hifihez.
Sziasztok!
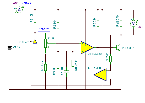
Egy kapcsolási rajzot szretnék kérni LM339-es komporátorhoz, kapcsolási feszültség állítható legyen 10,5V-tól 15,0V-ig és a kimnete tudjon vezérelni egy relét. Előre is köszönet!
Hello!
A komparátor IC-n kívül szükség van még referenciára, és egy tranyóra ami a relét működteti. Az LM maximális áram 20mA (erős jóindulattal). De nem csak a kapcsolási érték számít, hanem a hiszterézis is, mert anélkül nem sokat ér egy komparátor. Valamint, hogy határérték felett, vagy alatt húzzon a relé.. üdv! proli007
Köszönöm a kiegészítést. Valóban ezekre nem gondoltam hirtelen. A táplálása 12V-ról történne, a hiszterézise 0,1-0,05V körül már megfelelne, referenciának talán elég lenne egy ellenállásosztó, mert így talán megúszom a nagy áramfelvételt (akkuról menne), a meghúzás pillanatnyilag határérték alatt lenne szükséges.
Remélem ez nem egy nagy követelmény egy komparátortól. üdv: Frici
Hello!
A referencia, nem az osztó, hanem amely feszültséghez hozzá hasonlítjuk a másikat. Itt egy TL431-et használtam. (Természetesem az LM339-nek csak egyszer kell tápot adni, de a Tina-ban minden komparátornak van táplába.) A kapcsolási pontot a potival tudod állítani, a hiszterézist pedig az R8 ellenállás értékével. Jelenleg úgy 80..100mV között lesz. A rajzon azt az áramot látod, amit akkor fogyaszt, mikor a relé nincs meghúzva. Vagy is ha az aksi feszültsége magasabb a beállítottnál. Ja, és a relé párhuzamos védő diódáját kifelejtettem. üdv! proli007
Hello!
Nagyon szépen köszönöm! Ha jól értelmezem a rajzot az R2 + ágának leválasztása esetén (a mérendőre kötve) külön tápról is üzemeltethető? Ha a referencia TL431 helyett zénert alkalmaznék és az R2-R3 tagot hozzáigazítom akkor ugyanúgy működőképes? Ha azt szeretném, hogy fordítva működjön, tehát ha elér például 10,5V-ot és akkor kapcsoljon fel akkor elég a komparátor inverz és nem inverz bemenetét megfordítani? Egy akkukisütőhöz szeretném használni, 10,5V-nál kellene lekapcsoljon. Az áramgenerátorom készen van hozzá (1,30A LM317-el), csak mindig elfelejtem lekapcsolni, az akkunak meg nagyon nem jó a mély kisütés. Tervezem hozzá egy mechanikus számláló időzítővel (NE555) való meghajtását is, annak is ez kapcsolná a tápját (dupla áramkörös relével). Válaszodat előre is köszönöm! Üdv: Frici
Hello!
Nem is tudom mit mondjak.. Pont azért próbáltam tisztázni a követelményeket, mert nem igazán szeretem az utólagos igényeket, ötletelést. Természetesen mindent meg lehet változtatni, ahhoz neked szíved jogod. De minden változtatás, paraméter változással is jár. Az R2-őt ki lehet emelni, zénerre cserélni a TL-t, de a komparátor bemenetét nem fordíthatod meg, mert visszacsatolás is van. Az egyből negatív lesz. De számtalan komparátort tettem fel hasonló célból. Nem nézted meg őket? Sőt itt még egy komplett kapacitásmérő készüléket is. üdv! proli007
sziasztok
egy olyan egyszerű kapcsolásra lenne szükségem (5-15 V között), hogy ha két vezetéket egy pillanatra összeérintünk (impulzus) akkor a relé átbillen kb 5 másodpercre, majd visszaáll. Ha lehet tranzisztorost.
Hello!
És mi legyen, ha nem csak egy pillanatra érinted össze? Akkor az elengedéstől is jó az 5másdperc? (Mert ez nem mindegy.) üdv! proli007 |
Bejelentkezés
Hirdetés |




Keresek egy olyan televíziós kapcsolási rajzot aminek a típusa Siemens FS340. Esetleg ha valakinek megvan, vagy megtudja szerezni azért nagyon hálás lennék.







