Fórum témák
» Több friss téma |
Fórum » Kapunyitás gombnyomásra olcsón! - avagy automata kapu házilag
Témaindító: szabi83, idő: Feb 2, 2006
ez a watchdog timer jellegű megoldás elég bombabiztos
El is jutottunk oda, hogy kell hozzá egy mikroprocesszor... arra rá lehet kötni a végállásokat, a jeladót, az ellenállást, amin eső feszültség arányos a motor áramával, meg mindent... ja és még a távirányító vevőjét is persze... meg azt a relélogikát, ami a motort kapcsolja egyik, másik irányba...
Sziasztok!
Sok szép és okos megoldást láttam itt, és gondoltam én is feltszem a kapumozgató megoldásomat. A villanymotor egy egyszerű áttételes 220-as motor, amelyen ékszíjtárcsa van. Ezen az ékszíjtárcsán van áthurkolva egy acél sodrony, melynek a két vége a kapuhoz van rögzítve. Amikor megy a motor, az húzza maga után a kaput is. Tökéletesen működik immár 3 éve. Egyetlen hátránya van, hogy keskeny az ékszíjtárcsa, és a sodronyok ráfutnak egymásra. Ezt széles tárcsával ki lehet küszöbölni. Ütközésgátló még sajna nincs rajta, de folyamatban van.
Nagyon ötletes. Grat!
A vezérlésről tudsz felrakni valamit?
A vezérlést nem kell valami nagyon ördöngősen elképzelni, nem volt hozzá semmi kapcsolás. Van benne egy rádiós vevő modul, ami a fölső sorban jobbra lévő relét működteti. Ha megnyomom a távirányítót, a végállásnak megfelelően indul el a kapu. A másik két relé a motor forgásirányát kapcsolják és a feszültséget. A doboz oldalán van 3 nyomódomb, amivel manuálisan lehet irányítani, ill. menet közben leállítani. Persze a nyomógombnak van prioritása a távirányítóval szemben.
"Áramfigyelő ellenálláson eső feszt komparátorral figyelni, ha "megfogott"-nat megfelelő áramot érez, lekapcsol. "
Erre tudnál adni egy rajzot, ez az amit keresek.
Bocs, hogy későn kapcsolódok be a témába, de nekem az a véleményem, hogy a mechenikus részeket egy ügyes gépész akinek megvan a felszerelése eltudja készíteni.
De az elektronikát szerintem nem érdemes mert lehet kapni készen 10-15eFt között és azok minden biztonsági funkciót tudnak. ennyi pénzézt ezt nem lehet meépíteni egyedi gyártással vagy le kell mondani a biztonságról. Remélem te erről nem szeretnél. Nézz körül a "DELTON" illetve a "MASCO" nevű honlapokon és ott bő választék van kaputechnikából. Itt vannak mechanikus szerkezeti egységek is.
hogyha ebben a motor is benne van, meg a végállás érzékelől, akkor tényleg nem érdemes belefogni a tervezésbe, ha viszont csak egy processzoros rendszer, vagy relé logika, akkor érdemes talán...
nem tudom hogy a távirányítós része mennyibe kerülhet...
Ezek általában a vezérlő processzoros logikát RFvevőegységet végállás logikát és a motorvédelmet tartalmazzák. nézz utánna. Az említett oldalakon találsz telpítési leírásokat és egyébb szakmai segítséget. Vigyázz a nem megfelelően és átgondoltan megépített kapuvezérlés komoly anyagi kárt és személyi sérülést okzhat.
Üdv mindekinek!
Végig olvatsam mind a 13 oldalt és tetszik valóban az egész házi kivitelezés főleg szabi hozzászólása h 4000-5000 HUFból kivitelezhető, főleg úgy h van itthon kapásból 2 zsiguli ablaktörlő motor. Első kérdésem a mechanikához kapcsolódik többször megnézve a csatolt képeket se sikerült rá jönnöm inkább mondom h én h képzelem javítsatok ki ha nem így van forog szép lassan a menetszál az anya csavarodik rá ehhez van rögzítve a kapu és így húza magával a kaput is az egyik az h ha lenne kedves egyikőtök vmi pontosabb rajzot készíteni amit meg lehet mutatni egy gépésznek h na iylen kell csak az én kapumra értek itt olyat h beméretezve. A másik gondom ami végülis uez csak az elektronikával ez viszont nekem kéne és érdekelne a kapucsengős megoldás ami én úgy érzem bármikor kiváltható egy akár ugrókódossal is előre is köszi mindent
Szia!
Nehezen, de kibogoztam, mit is szeretnél. Légyszi, legközelebb használj vesszőt, pontot, így nem vész el a kérdésed lényege. (Tagolás.) Szal a kérdésedre váaszolva: Az, amit Te elképzelsz, egy csúszó (vagy úszó) kapu? Ennek a lényege, hogy nem úgy nyílik ki, mint egy hagyományos ajtó, vagy kapu, hanem oldalra siklik, a kerítés mellett. Ez esetben a menetes szár mintegy vezeti is az anyát. Az a jó, ha nagy (viszonylag nagy!) menetemelkedésű, így a nyitás-zárás gyorsabb, kevesebb motorfordulattal történik. (Habár, ez esetben talán a nyomaték-igény nagyobb...) Itt a menetes szár a kapuval párhuzamosan van felerősítve, tipikusan vagy egy külön konzolra, vagy a kerítésre, míg az anya magán a kapun van fixen rögzítve. (Ha még így se villany, akkor majd megpróbálok valami "Móricka-rajzot" eszkábálni...) A másik kérdésedre: Igen, elvben nincs akadálya egy ugrókódos rendszernek, ez azonban megdrágíthatja a rendszer kivitelét.
ha ilyen menetes szálat használunk, akkor mivan, ha áramszünet van? se ki, se be? vagy lehet kurblizni...
Egyénileg ahogy bele tervezed az ilyen estelges meghibásodást amire én gondolok abba lenne egy tartalék akku ami töltésen lenne és ha nincs áram akkir vígan kinyit elég ha már annyit bír h beenged de sztem menni fog arról is tökéletesen, a másik megoldás/védelem/ ami betörés ellen viszont segítség a betörőnek h egy stiftet kihúzol és ezzel leakad a nyitó kar a kapuról
Az úszó és a toló kapuknál fogaslécet szerelnek fel a kapura teljes hosszban, ami mindkét oldalon kicsit túlnyúlik hogy a végállás kapcsoló lemezeket fel tudják rá szerelni. Ezt a fogaslécet egy fogaskerék hajtja meg, ami egy áttételen keresztül kapcsolódik egy 220-as motorhoz. Ha áram szünet van akkor egy kulcsal a motor dobozán ki kell nyitni egy fület ami függetleníti a fogaskereket a motortól és így a kaput lehet kézzel nyitogatni.
Elnézés hozzászoktam az msnhez és ott kevésbbé kell tagolni, de igyekszem.
Sajna rosszul írtam és így fére értetted 2 szárnyas nagy kapuról van szó, azt a rendszert ismerem végülsi erre is van ötletem csak kérdéses működik-e, de mrá írhatom, h szintebiztos a mechanika van a sulinkba egy nagy jó félállású gépész tanár vele konzultálok hátha meg tudj aoldani nekem a trapéz menetet és magasabb menetemelkedést. A nagyobb gondot az elektronika adja azt nem látom most át, h első körbe csak is kapu csengő, de azon 1gomba van h oldom meg relével v elektronikával a forgásirány váltást /erre kérnék vmi kapcs.rajzot v elvi felépítést/ én így képzelem lehet h ha meglát vele egy gépész elhajt a bánatba
Rajzolok Neked ilyet, de milyen motorhoz?
DC motornál elég az ellenállás sorba, kis szűrés majd a komparátor (beállítható referenciával). AC motornál is szóba jöhet a dolog, de itt az egyenirányítás szükségessége miatt a soros ellenálláson eső fesznek nagyobbnak kell lennie, ami (főleg nagyobb motornál) tekintélyes disszipációt (melegedést) eredményez. Amúgy itt mellékelem a redőnymozgatáshoz készített áramkörömet, talán jó vmire vkinek... A rádiós távkapcsoló adó 2800/db, a vevő 4200/db, ez sztem elfogad6ó. (4 adót tanulhat meg 1 vevő).
Mindenképpen megköszönném.Két 12V-os zsiguli ablaktörlő motor ma megszámoltam kb 70et fordul percenként ez sztem nem vami sokat ígérő, m ha sima metrikus menettel számolok annak M7-12 között ha jól tudom 1mm én most 8as menetszárral próbálkoztam annál ez 7 cm percenkétn az elég szolíd most próbálkozok keresni egy oylan szakembert aki csinálna nekem nagyobb menet emelkedésű szárat.Nem szeretnék perceket állni a kapu előtt míg kinyílik.Amit csatoltál kapcsolást az tetszik , mondjuk vannak még benne homályos pontok.
Engeme lső próbálkozásra érdekelne a kapucsengős megoldás is aztán ha működik a rendszer akkor költenék rá további pénzt komolyabb távirányítóra.
Ha rajzolnál, azt nagyon megköszönném.
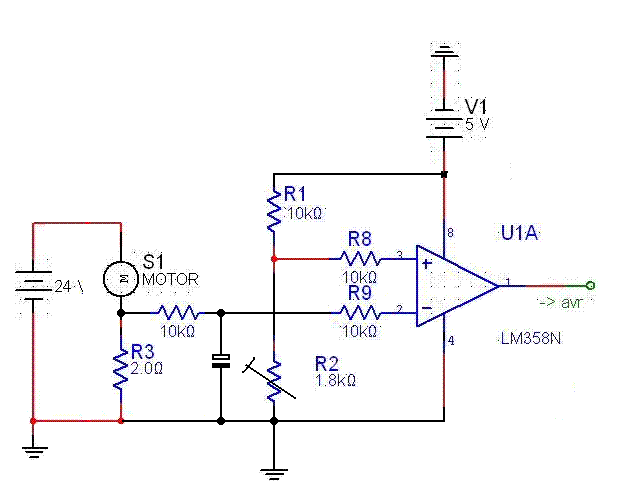
Dc motor, 24V-os. Terhelés nélkül kb. 0,6A-t vesz fel. Előre is köszi.
Vedd ki a csigahajtóművet, és közvetlenül a motorral hajtsd a menetszálat. (Én galérialiftet akartam így csinálni - függőleges 20-as menetszál, motortengelyről hajtva 1400-zal épp jó lett volna)
A redőnyhajtásnál a fekete folt biztos az áramfigyelés lehet Neked. Ezekben végálláskapcsolós a motor és ameddig oda nem ért addig kellett nyomni, ezért áramfigyelés végzi az öntartást: gomb megnyom, relé meghúz, motor áramot vesz fel, figyelőellenálláson fesz esik, ez az alsó PNP-t nyitva tartja - ez az öntartás .szoto: terhelve kellene az áramfelvétel és ez felett kell meghatározni a kikapcsolást, de nem baj majd rajzolok.
Sajnos terhelve még nem tudtam kipróbálni.
Rajzoltam egy kapcsolást, jó lesz így? Kb. 1,2 A-nél kapcsol, de majd berakok egy potit amivel be tudom állítani működés közben a limitet.
Ja, bocsi, elfelejtettem a dolgot. Hát... megnéztem a rajzot, nem tudom miért kell ennyire bonyolítani.
Nem jó, ha a referencia a zavarokkal teli tápból nyerődik, nem jó, ha a pozitív ágba rakod az érzékelő ellenállást, azonkívül - ha másra nem kell műveleti erősítő, akkor komparátor jobban megfelel a célnak.(LM311,393, ezeknél a kimenet open kollektoros, tehát felhúzó ellenállás kell) A műv.erősítőt felesleges megterhelni. Átrajzoltam.
Köszi szépen!
Ha kicserélem pl. 393-ra, akkor a kimenete egyből mehet a mikroprocinak? A kondenzátor mekkora legyen? Mégegyszer köszi.
Igen, ha 5V ra felhúzod egy 4,7k-val. A kondi 1...10µF ad egy kis késleltetést, de leszedi a zavartüskéket amit a kommutáció okoz, így nem fog véletlenszerűen megállni útközben.
Én megcsináltam panelgarázs szárnyaskapujára, a komplett nyitóberendezést. A társasház alján lévő garázsról van szó, igy maximális biztonságra törekedtem. Ja és halkra kellett csinálni mert felette lakás van. lényeg: külön kellett csinálni kapu nyitó-záró szerkezetet+vezérlést és egy zárszerkezetet+vezérlést. A nyitó-záró és zár szerkezetet össze kellett hangolni sima sorrendi vezérléssel. A kapu nyitás zárás 1,5mm átm. hajlékony drótsodrony viszi, ja egy közp. motor van a két ajtó mozgatásához. A záró szerkezetnél menetes szár van és fúrógép hajta elöre hátra. Ha valakit érdekel adok több info-t.
Nagyjából igy nézne ki az elve, a kapcsolási rajzomat keresem amint megvan felrakom. A szerkezet nem mindennapi, egy kis geometriai számolgatás kell hozzá...
ami kell hozzá:
- kb 4m 30x5-ös laposvas - 1m 40x5-ös laposvas - 4 végálláskapcs. - 4db relé dc 12V 3pár morze - rádiós adó vevő, 2db távir.-val (ez bolti: TÁV-UNI-2 a típusa) ez kb 13eFt - IFA ablaktörlő motor, vagy jó lehet más is - 20x40 zártszelvény,1m (csúszóhevederhez) - 2m hosszú 1,5 mm átm. hajlékony acélsodrony - 2 db időrelé (egyik hazardmentesítésre, másik hogy ne legyen egyfolytában fesz alatt a trafó) - 1db trafó 230/85V, 9V ( 85V a fúrógépnek ami menetes szárat hajtja a zárszerkezetnél, 9V pedig az ablaktörlő motorhoz, ami az ajtókat mozgatja) megjegyzés: a 85V-ot, nem muszáj trafóval csinálni, lehet egy két izzót sorba a fúrógépmotorral, lényeg hogy kb 85V essen a motoron - fúrógép ( a leggagyibb is jó) - 2-3A-es graetz híd - néhány sodronyszál vezető műanyag kerék, vezetékek, egy régi szám.géptáp, DC 12V vezérlőfeszültséghez( ez folyamamtosan kell), meg egyéb szerelési apróanyag, jah meg 10db kis csapágy (2db a menetes szárhoz, 2db a vezetőkerekekhez, 6db a mozgó rudazat kapcsolódási pontjaihoz)
Kérdésem:
Ha nincs áram vagy valami elromik hogy nyitható a kapu? Páncélököl, dinamit, flex és hasonlók elvete?
Nem néztem át a totyikot, de gondolom van valami mechanikus kioldó! Illetve tapasztalataim szerint egy 220-as villanymotor tengelyét nem túl nehéz eltekerni....
Sziasztok!
Látom probálkoztok erősen. Pedig nagyon könnyen és szépen is meglehet oldani a dolgot. Én például elektromos és pneumatikus kapunyitót is csináltam. A távirányitást is egyszerüen meglehetett oldani, és viszonylag szépen müködik. Ha valakit érdekel tudok képeket küldeni is. |
Bejelentkezés
Hirdetés |




El is jutottunk oda, hogy kell hozzá egy mikroprocesszor... arra rá lehet kötni a végállásokat, a jeladót, az ellenállást, amin eső feszültség arányos a motor áramával, meg mindent... ja és még a távirányító vevőjét is persze... meg azt a relélogikát, ami a motort kapcsolja egyik, másik irányba... 





.






