Fórum témák
» Több friss téma |
Sziasztok, szükségem lenne egy késleltető kapcsolásra, kicsit összetettebb dologba ütöttem a fejszémet.
A lényeg tehát, hogy a kocsink töltésellenőrzőjéről leveszem a 12 voltot, ami mindaddig világít míg a kocsi nincs beindítva és a gyujtás rá van adva közben. A folyamat a következő, nyomógombot megnyomom, a töltésellenőrző lámpa 12v-ja behuzza a relét (reteszelem is mellette), így mindaddig önindítózik a kocsi amíg be nem indul. ELMÉLETBEN. Következő dolog lenne valamiképp megoldani, hogy amikor nem kap a töltésjelzőről 12-voltot a rendszer, akkor a nyomógomb megnyomására egy késleltető segítségével a motor leálljon. lehet az indítózáshoz is kellene késleltető, hogy mondjuk ha nem indul 5 másodpercig akkor ne erőlködjön. Csináltam egy kapcsolást, de sztem ez nem az igazi, és azt feltételeztem hogy ha a töltésjelző lámpa nem világít akkor testet kap. Csatoltam a képet. Köszi a segítéget.
Szia, nem ugyanazt a kérdést vetettem fel, csak gondoltam a késleltetett kapcsolásra itt hamarabb kapok választ ebben a formában...
A töltés visszajelző lámpával párhuzamosan nem kötnék be semmit,mert az izzó teljesítménye úgy van kiszámítva,hogy amikor a generátor nem forog az izzón keresztül kapja a gerjesztőáramot,és mivel nincs még áramfejlesztés mert áll, ezért a gerjesztőtekercsnek akkora az áramfelvétele,hogy az izzó világít.
Amikor a motort beindítottad,akkor már a generátorod forgás közben önmagát gerjeszti ezért az izzón nincs akkora áramfelvétel,hogy világítson ,és a motor beindítását követően ezért alszik el. Így működik. Figyeld csak meg ha nagy teljesítményű fogyasztókat kapcsolsz be az autódban miközben jár a motor,akkor a töltés visszajelző lámpa akkor is világít,csak nagyon halványan.Ez azért van mert annyira leesett a feszültség,hogy az akkumulátor egy kicsit rásegít a gerjesztésre. Ha te egy relét kötsz a visszajelzővel párhuzamosan, akkor ha netán menet közben meghibásodik valami és elszáll a töltésed , akkor a párhuzamosan bekötött reléd tekercse annyival több áramot ad a gerjesztésnek,hogy a visszajelző lámpád nem fog kivillanni,és nem veszed észre a hibát.Sőt még mindennek tetejébe ha nincs szerencséd behúzhatja a relét ,és lehet,hogy 100-al mész, és forgatni fog szerencsétlen önindítód ,ami szét fog forogni,leég ,de még könnyen meglehet,hogy szét is repül darabokra. Ezt szerintem nem akarod. Ha esetleg egy érzékeny fotodiódát tennél a visszajelző lámpa közelébe akkor nem kell kockázatot vállalva belebabrálnod ebbe az érzékeny körbe.
Késleltetéssel kapcsolatban nekem is lenne egy kérdésem.
Egy 12V-os fogyasztónak szeretném egy relé segítségével a bekapcsolását késleltetni 5 vagy annál több másodperccel. Valami egyszerű kapcsolást tudna nekem valaki mutatni nyáktervvel? Arról lenne szó,hogy van egy 12V-os villanymotor. Amikor elindul akkor 16 ampert vesz fel,de nekem csak 8 áll rendelkezésre. Ha egy előtét ellenállással indítom és azután kapcsolom rá a full kakaót akkor 2 lépcsőben indítva nem terheli túl a rendelkezésre álló tápot. Erre keresek egy megoldást. Ha valaki tudna segíteni azt nagyon megköszönném,de vegyétek figyelembe,hogy nagyon amatőr vagyok. Amint látható az autóvillamossághoz konyítok valamit,de az ennyire mütyür dolgokban csak kontárnak számítok,úgyhogy legyetek szívesek egy 6 éves szintjére leegyszerűsíteni ![]() Előre is köszönöm
értem, nagyon köszönöm a felvilágosítást, tanulságos volt számomra, már közben találtam egy megszakitóról üzemeltethető áramkört ami frankón működött a mai napig, ma viszont pesten a dugó közepén sztem vagy testet vagy 12v-ot adott a megszakítóra, és a kocsi rángatott és alig ment, szóval kicsit pipa lettem, holnap fogom kiszedni azt a szart, megnézni mi lehet a hibája, ott csak gyorsan eltéptem a kábelét mérgemben...
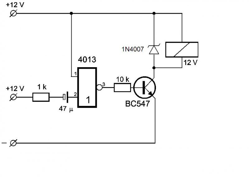
Látom régi a téma volna egy egyszerű ötletem nekem is egy késletettő kellne egy relé meghúzáshoz aki ért hozzá kérem mondjon erre a rajzra valamit.
Esetleg 4013 közvetlen is vinné a relét??? 4013 előtti ellenállás és kondi adja az időt most kb 47 ms 1k helyett 1M akkor már 47 s
Így biztosan működésképtelen a kapcsolás, mert:
- az indító bemenet logikai szintje nincs biztosítva (ide a talaj felé kell egy "lehúzó" ellenállás, mondjuk 1Mohm, amin keresztül töltődik a kondi is, mert a bemeneten keresztül ezt nem tudja megtenni) - a kondi sosem tud kisülni, ha nincs vele párhuzamosan egy ellenállás. És itt jön elő az egész elgondolás hibája: a kisütő ellenállásnak igen nagynak kell lennie, hogy a lehúzó ellenállással alkotott fesz. osztón fellépő szint még jóval a billenési küszöb alatt maradjon, ez esetben viszont a késleltető újraindítása csak hosszabb idő múlva lehetséges és az idő is függ attól, mennyire sült ki a kondi. A CMOS kimenet nem képes tranyó nélkül meghajtani a relét. Fentiekre tekintettel én egy 555 alapú áramkört javasolnék: 8lábú IC, képes a relét önmaga is meghajtani, valamint a kívánt késleltetés pontos lesz akár 10-15 perc esetén is. Az újraindításhoz sem kell feléledési idő.
Köszönöm esetleg kapcsolásai rajzot tudnál adni nagy amatőr szinten vagyok igazából 13 éve tanultakból próbáltam összerakni Azóta mást csinálok csak gondoltam ezt a problémát megoldom én is. De annyira nem egyszerű
Hirtelen inkább a Te rajzodat módosítottam...
Gondolom 4093 akart lenni az IC, mert 2 bemenetű NAND kaput rajzoltál, a 4013 pedig D flip-flop. Lényeg, hogy schmitt-trigger inverter legyen, a határozott billenés miatt.
Hali!
Nekem is lenne 1 kérdésem a témában, de nem vagyok benne biztos, hogy az eddigi megoldások valamelyike jó lenne nekem. A gondom az, hogy van egy 2kapus vezérlő. Az egyik szárnynak később kell becsukódnia, mint a másiknak, az "átfedés" miatt, de egyszerre csukodnak be. Oscilloscope híján nem tudom megnézni az egész áramkört, hogy hol hibádzik, ezért maradna az, hogy kb 2-3 másodperccel késleltetem a szárny becsukódásat. A kérdésem az lenne, hogy a relé bemenetére ( 4 relé van, 2 szárny ki-be csukás) milyen rc tag kellene, vagy másmilyen megoldás, ami ennyi idővel késleltet, de a becsukódásnál nem akarja tovább adni a tápfeszt - gondolok arra, ha kondival van késleltetve, akkor tápfesz megszűnésekor ne vezérelje tovább a relét a töltöttség miatt. 18V-os a tápfesz, 230-at kapcsol a kimenetre (24/230-as relék vannak). A nyáklap többrétegű, ezért 1 kicsit nehézkes az egész működést nyomon követni, meg rádió frekis az írányítás, ezért maradok annál, hogy a kimenetet toldanám meg... Ha valaki tudna segiteni, azt nagyon szépen megköszönném.
A meghúzás késleltetése azt jelenti, hogy az elengedést nem bántja...
A fenti rajz kétszerezve alkalmas lehet Neked is, átrajzoltam. Remélhetőleg a reléid a +24-re vannak kötve most is, tehát a másik lábára menő fóliát átvágva beiktatható az áramkör ki és bemenete. A zener csak akkor kell, ha nem találsz benne 5...15V körüli feszt (ami nem valószínű) a 14-es lábnak.
Köszönöm szépen az ötletet, feltétlenül meg fogom nézni, hogy hogyan müködik!
Sziasztok!
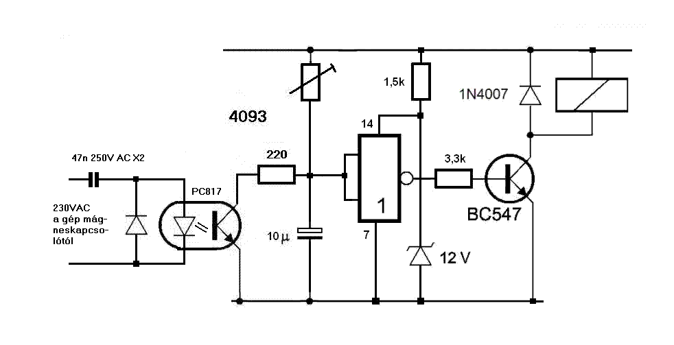
Segítséget szeretnék kérni a következőben: Egy asztalos műhelyben van egy elszívó, melynek a működését késleltetni szeretném. Ha megkapcsolok 1 adott gépet, egyszerre induljon vele, de azonban a gép lekapcsolása után kb 5 másodpercig még az elszívó üzemeljen. Hogyan lehetne megoldani? A gép és az elszívó 400V feszről üzemel.
Kis módosítással a fenti kapcsolás is jó lehet.
Milyen teljesítményű az elszívó? Egy vagy 3 fázisról üzemel? Ha 3 fázisú, használja-e a nullavezetőt? Komplett megoldáshoz ezek az adatok feltétlenül szükségesek.
Feltehetően 3f -ról üzemel, mivel írta, hogy 400 V ról. Ilyen feszültség pedig csak 3F esetén van. Egy kikapcsolási késleltetéssel rendelkező mágneskapcsolót, vagy egy késleltetéssel rendelkező relé vezérelte mágneskapcsolót kellene beiktatni a szellőző motor áramkörébe.
Igen, látom már hogy írta
De az továbbra is érdekel, hogy van-e nulla a környéken, mert a kis áramkört jobb lenne 230-ról táplálni - akár egy X2-es kondis táppal. Meg hogy van-e külön mágneskapcsolója a szellőzőnek, vagy rákötötték egyszerűen a gépére. (mert ez utóbbi esetben kell neki egy külön)
Köszönöm a gyors választ.
Természetesen van 0 így megoldható a 230V-os feszültség is. Gondolkoztam valami olyan megoldáson is ahol esetleg fázisonként relét alkalmaznék és amíg kap jelet az áramkör ugyebár addig zárja az elszívó körét, majd ha megszűnik a jel, 10 másodperc után megszakítja az elszívó körét.
Nem tudom mennyire vagy jóban az elektronikával... Átrajzoltam fenti rajzot elengedés késleltetőre.
A bemeneti jel lehet a gép mágneskapcsoló tekercséről vett fesz, ha az 230V-os. Ez azért érdekes, mert a soros kondi 250V AC-re készült. Ha esetleg 400V-os a MK tekercse, kettő db kell sorosan a biztonság kedvéért. Amíg jel van a LED-jén, nullában tartja a schmitt-trigger inverter bemenetét, ezért a kimenete 1-ben van és nyitja a tranyót, húz a relé. Ha a jel megszűnik, a 10 µF kondi töltődni kezd a trimmeren keresztül, míg eléri a billenési szintet, az iverter állapotot vált és a relé elenged. Ezzel egy kis relét lehet csak működtetni, ami a szellőzőt működtető mágneskapcsolót képes meghúzatni. Tápegységnek megfelel egy soros kondenzátoros táp (trafó nélküli). A kimenetre lehet szilárdtest relét, optotriac-triac párost is tenni, ekkor közvetlenül is meg tudja húzni a szellőző mágneskapcsolóját.
Köszönöm szépen a segítséget
Sziasztok!
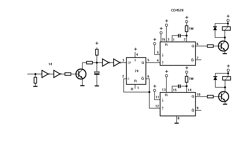
Egy 12V-os kapcsolásra lenne szükségem, keresgéltem itt, de nem találtam Leírom, hogy mit kellene tudnia.Ha egy 12V-os feszültséget rákapcsolok a bemenetére 2-3 másodpercig, csak akkor kapcsoljon az áramkör, mondjuk húzzon be egy relét 1-2 másodpercig, utána engedje el. A következő 2-3 másodperces impulzusnál pedig egy másik relét húzzon meg 1-2 másodpercig, és utána engedje el. És ez így váltakozzon minden 2-3 másodperces impulzusnál. A lényeg, ha csak 1-2 másodpercig van 12V a bemenetén, akkor ne kapcsoljon az áramkör. Előre is köszönöm szépen a segítségetek!
Vázlatosan egy lehetséges megoldás.
Ha a bemeneten nincs +12V, a tranzisztor kisütve tartja az elkót, ami a bemeneti impulzus elfogadási idejét határozza meg (a felhúzó ellenállással). Kellő idejű (szélességű) impulzus esetén a töltés eléri a schmitt-trigger billenési szintjét, kimenete billenti a D-flip-flopot, ami meg indítja a relé húzási idejét meghatározó monostabilt. A bemenetről elvett +12V nem okoz változást. A következő impulzus a D átbillentésével a másik kimenetre lesz hatásos.
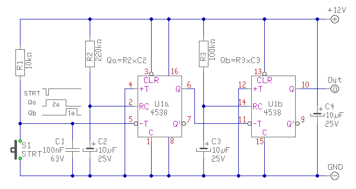
Sziasztok! Szükségem lenne egy olyan kapcsolásra ami egy imulzus (nyomógomb) hatására kb 2-3 mp múlva lesz aktív és csak 1 mp-re.
Válaszokat Köszönöm
Épp az előtted levő hozzászóló mintájára:
Szükséged lesz egy inverter áramkörre, jelformálás céljából, ami elvégzi a nyomógomb prell mentesítését, és logikai jellé formálja. Erre a célra Schmitt trigger bemenetű invertert válassz. Az időzítést két sorba kötött monostabil áramkör végzi, az első időzítését beállítos 2 - 3 mp -re, akár állíthatóan is, Ennek kimenőjele indítja a második monostabilt, amelynek az időzítése 1 mp, és kész is a kapcsolás. A második kimenőjelével vezérelhetsz egy relét, LED -et, vagy megfelelő meghajtó áramkörrel bármit. CD40106, CD4098B áramkörökkel elkészítheted. A hozzászólás módosítva: Márc 25, 2013
Köszönöm! Bocsánat a késői reagálásra, csak ritkán voltam gépközelbe.
Köszönöm még egyszer mindkettőtöknek!
Sziasztok mágusok!
Ide írom a kérdésem, de több témát is érint, csak nem akarom teliszemetelni a fórumot. Szóval a problémám a következő: Adott egy egyenáramú 48V-os motor, aminek az áramfigyelését reed relével oldottam meg. A reed cső egy relét húz meg, ami szakítja az adott vezérlés elektronika tápját. A gond az hogy az indulás pillanatában is, a nagyobb áramfelvétel miatt működésbe lép a védelem. Erre ebből a topikból merítve az ötletet találtam ki, hogy a védelmi relét késleltetném a mellékelt rajz szerinti kapcsolással, (R1 helyett trimmer potit raktam) kb 1 sec-cel. Satupadon működik is, viszont a helyére beépítve már ha kellene a védelem, már nem lép működésbe, és eszem nincs hozzá miért. Pedig a reed relé szépen be állítva. Szóval: 1. Tudja-e valaki a fent leírt jelenség okát, vagy 2. Nincs- e valakinek ötlete arra, hogy a kezdeti "áramlökés" okozta hibát kiküszöböljük? Remélem érthető amit írtam, és a segítségeteket előre is köszönöm!
Hello! Mert Te késleltetted a jelzés útját, de az akkor is működik, mikor kellene hogy jöjjön a jelzés. Vagy is tudni kell, mikor kapcsolod be a motort, és csak erre az időre hatástalanítani a védelem megjelenését. de ahhoz hogy konkrét javaslatot tegyen valaki, ismerni kellene a teljes kapcsolást.
Hogyan/mivel kapcsolod be a motort, mit kell bontania a relének, honnan kap a relé tápfeszültséget, stb. Mert valahonnan venni kellene az infót, hogy mikor kapcsolod be a motort. üdv!
Ajaj!
![]() Rajzom nincs, de megpróbálom lerajzolni, és felteszem ide. Csak még nem tudom mikor.
Nos, megpróbáltam vázolni az aktuális helyzetet.
A négyzettel jelölt vez.el, a második képen látható, szintén a fórumról származó, bistabil kapcsolás, a reléket TIP122 tranzisztorok vezérlik. A korábbi késleltetést próbáltam a K3 relé elé bekötni, nem sok sikerrel. Szóval a cél: a motor indulása alatt a K3 relé ne húzzon meg. Kb 1 sec-es késleltetés elég lenne. Vagy a reed cső elé egy kontaktot betenni, de ennek is kell a késleltetés. Bocsánat a móricka rajzért.
Hello! A vezérléstől elvenni a tápot, nem túl politikus, mikor attól szeretnénk megtudni, mikor indul a motor. De megrajzoltam, szerintem hogyan kellene átalakítani a vezérlést. Fogalmam sincs mennyi ideig kell hatástalanítani az áramfigyelést, így kb. 0,2sec-ra állítottam be.
- Ha valamelyik irányba elindul a motor, akkor az a kimenet magas szintű lesz. Az R5 vagy az R6-on keresztül töltődik a C3 kondi. Ha az elérte a Fet küszöbfeszültségét, akkor engedi, hogy az SR3 túláramrelé lekapcsolja a motort, amennyiben ez után is fen áll a túláram.. üdv! A hozzászólás módosítva: Aug 9, 2013
|
Bejelentkezés
Hirdetés |










Leírom, hogy mit kellene tudnia.











