Fórum témák
» Több friss téma |
Fórum » Ki mit épített?
Ez a téma ha úgy tetszik a mi "kiállítótermünk", nem pedig a ki mit csinált volna másképpen, mások helyett, és legfőképpen nem javítós téma.
Minden készüléknek van saját témája, ott kell kitárgyalni a részleteket!
FONTOS! A kapcsolási rajzok keresésére is van saját téma, ott keressetek rajzokat!
Az egyenirányító híd kicsit trükkös, de jó.
Annak látszik.
![]() De az melegedni fog szerintem. Nekem 3A-re már kell a hűtés.
Hát ez nem semmi.
A panelek rögzítését, hogy oldod meg? Idézet: „Hogy az áramkör mit csinál azt nagyon hosszú lenne elmesélni meg igazából nem is fontos.” ... és nem is igazán tudom. Elnézést, ezt nem bírtam ki.A panelek gyártását mennyiért vállalták el (NYÁK készítés + beültetés)?
Úgy ahogy a képen látszik. Van egy nagy hosszú panel amin van 36db hüvelysor, a panelok egyik szélén pedig a hozzá tartozó tüskesorok. Elég masszív, nem jönnek ki.
Sziasztok, elkészültem a rádiós kísérletekhez a hangszóróval. Nem a világ szépe, de nekem tetszik. Direkt ilyen régies hatást akartam kelteni. A kábel bevonata cipőfűző, az ötlet Bari fórom társunk fa egere adta.
De kell neki, mert klassz lett.
A hozzászólás módosítva: Feb 8, 2014
Hali!
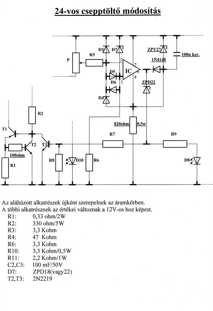
A melékelt képek alapján készítettem, igaz már régebben, saját célra és barátaimnak ebből a csepptöltőből pár darabot, gondoltam megosztom. Van egy 24Vos módosítás is, amit magától a szerzőtől kaptam. Bizonyos alkatrészek más, nagyobb teljesítményűek. Nekünk nagyon bevált. A hozzászólás módosítva: Feb 8, 2014
Képek
Szia!
Én is most lettem vele kész!! Kifogástalanul működik, köszönet az "alkotóknak"!!!
Sziasztok!
Csináltam egy kondenzátor mérőt. Elméletileg 50µF-ig mér-egyenlőre csak 20µF-ig próbáltam de elég pontosan mér. Csináltam hozzá egy kínai kanalat is az SMD-hez,igaz azt csak úgy összedobtam,de majd kitalálok rá valami mást.
Jó az a csipesz, respekt. Látom kreatív vagy
Cipöfűző anyukám! Miòta keresek valamit amivel hasonlòan lehet bevonni a kábelt. Az ötletet azt hiszem el is tulajdonítom
Nem csak a cipőpertli jó, bármely kőrszövött kötélből kihúzni a belsejét, tetszőleges hosszú lehet.
Invertáló gainclone LM4780, bemeneti buffer LME49710HA, DC servo LF412, stabil fesz a műveleti erősítőknek LT317A/337A, 8db diófa (képen nincs).
A hozzászólás módosítva: Feb 10, 2014
Sziasztok!
Készítettem egy full csöves gitárerősítőt, ezt szeretném megmutatni Nektek. Ugyan még nincs teljesen kész, a feliratozás, a keret és az elejéről a rács még hiányzik. Ha az is meglesz akkor majd teszek fel képet arról is ![]() A kimenőt és a hálózatit is én tekertem. Van benne effekt loop, és 4-8-16Ohm-os hangfalat lehet rákötni. Én nagyon megvagyok vele elégedve. Egyébként ez egy Soldano Atomic előfok, megfejelve egy ENGL 625-ös erősítő loopjával. A végcső EL84, de ki lesz cserélve 6P14P-re. Az előfok csövek 6N2P-k. Igazi high-gain szerkezet, nagyon tiszta hangot nem is lehet kicsalni belőle, de nem is arra készült A hozzászólás módosítva: Feb 11, 2014
Nagyon tetszik a tápod. Én is most barkácsolok egyet, de már túl van bonyolítva. Ez itt egy egyszerű letisztult, áttekinthető kivitel és minden ott van ami kell.
És nem utolsó sorban profi munka. Gratula
Hi! Korrekt kivitelezés, ügyes vagy.
Ha egy erősítőből nem lehetséges torzítatlan hangzást kihozni, az számomra elég furcsa, de sosem törekedtem rá, hogy megértsem a "gitárosokat" (van néhány a baráti körömben). Csak elfogadom a nézeteiket, így jó ez mindkét oldalról A hozzászólás módosítva: Feb 12, 2014
Köszönöm
![]() Azért nincs rajta kristálytiszta hang(persze lehetne, de ahhoz a gitáron is le kell tekerni a hangerőt. Nálam pedig nincs ilyen, mert kikötve erőteljesebb a hangzás), mert nem játszom olyat, ahova az kellene. Sőt, ami azt illeti standard E hangolásban is talán az előző gazdájánál volt utoljára a gitárom(cirka 2 éve)
Üdv, Szép Munka!
![]() A banándugó-aljzatok kifejezetten helyesek.
Szia! Szép munka, gratulálok! A szigetelés nélküli vezetékek nem veszélyesek?
![]() Én egy Epiphone Valve Junior klónt építettem, ami szintén nem a nagy headroomjáról híres, nekem segített a katódellenállások csereberélése. A hozzászólás módosítva: Feb 12, 2014
Szia! Köszönöm szépen
![]() Az egyetlen szigetelés nélküli vezeték a fűtésközepelés testre menő ága, de azóta már az is bekerült a sasszéba.
Szép cucc, én is csináltam ilyet. Kár azokért az epokites (?) kondikért.
Köszönöm!
Az nem epokit, hanem ragasztó maradvány, sajnso voltam olyan idióta, hogy bele kezdtem valamibe és a tápegység építésénél meg is álltam. Soha nem voltak ez előtt használva, bár a külseje sajnos nem ezt mutatja |
Bejelentkezés
Hirdetés |


















az SMD-hez,igaz azt csak úgy összedobtam,de majd kitalálok rá valami mást. 


















