Fórum témák
» Több friss téma |
Fórum » Ki mit épített?
Ez a téma ha úgy tetszik a mi "kiállítótermünk", nem pedig a ki mit csinált volna másképpen, mások helyett, és legfőképpen nem javítós téma.
Minden készüléknek van saját témája, ott kell kitárgyalni a részleteket!
FONTOS! A kapcsolási rajzok keresésére is van saját téma, ott keressetek rajzokat!
Jó lett, majdnem ilyen az enyém is, igaz nem ilyen szép és nem AVR-es hanem PIC-es de ettől függetlenül szeretem. Pillanatok alatt csatlakoztatható szinte bármi szalagkábellel.
Üdv!
Elkészült az első A osztályú erősítőm. Elég kicsi teljesítményű de nekem nagyon tetszett hogy egyáltalán nincs semmi alapzaja.
Jó lett
A bemeneti csatoló kondi az a kis fehér fólia lenne? És ez stereo? Fetes vagy tranyós?
Sziasztok!
Ma elkészültem végre a hibrid füles erősítővel. Egy ismerősömnél hallottam ennek az ECC82-es verzióját. Annyira megfogott a nyugodt hangjával, hogy elhatároztam Én is megépítem. Egyszerű olcsó és elsőre működött. Igaz nekem E88CC-m volt ilyen célra de ezzel is tetszik a hangja.A táppal kicsit variálni kellett, mert elsőre brummos volt, de sikerült azt is kiküszöbölni.Több KÉP
Nem lett volna jobb,ha a csőnek a foglalatát a nyák másik oldalára csináltad volna?
Teszek már ide valamit.
Ez egy " nagy áramú" kapcsoló. Ami egy relét és egy tápot tartalmazz. Vagyis mikor el fordítok egy kapcsolót az öntartó relé be húz és át engedi a feszt. Majd ha lesz nyákom megint meg csinálom jobbra meg doboz hátát is. De jó így egyenlőre. Benne van egy 32A 250v-os relé. Amivel 2db MOT-ot kapcsolok. Tudom nem nagy cucc de egyenlőre jó. Szépet villant ha ív-húzás közben ki kapcsolom.
Ájj de baba lett uram, gratulálok,a dobozért külön, nagyon mutatós darab. Nekem tetszik.
Az a fadarab micsoda? Valami hegesztőállomás része?
Nagyon szép az erősítőd! 2 dolgot kritikaként leirnék.
Véletlen vagy direkt kisebb a doboz, mert kilóg a cső belőle. Könnyen megsérülhet. Ráraksz valamit és a cső eltörhet. Ajánlok valami mechanikai védelmet. Kis kalitkát a cső fölé. A másik amire nikolatesla is utalt. Remekül össze vannak zsúfolva az alkatrészek de ha abba belegondolok hogy egy elektroncső üzemi hőfoka nem kicsi, a köré pakolt elko-k, alkatrészek a melegedéstől gyorsan az örök vadászmezőkre távozhatnak. Ha a panel túloldalán lenne a cső, a nagyobb távolság miatt kisebb lenne az alkatrészekre gyalorolt "hősokk". Használatához minden jót, gratula.
Dehogy hegesztő. 2db MOT van rajta meg néhány kondi rezonáns üzemben. Vagyis egy szimpla nagyfesztáp.
Vagyis 1db MOT és egy fojtó csak az is MOT volt anno. Az egész cucc így 600mA üresjárati felvétele és mikor le van terhelve pl zárlatkor 12A ami már elég jó. Meg nem melegszik egyáltalán.
... ilyen LPT-s kapcsoló dobozt még ma is gyártanak, hogy majdnem mindenkinek van egy otthon?
![]() Nekeeem is van
Hát igen 100Ft volt darabja cuccal.
2 db bemenő kondi van egy a poti előtt és egy utána mindkettő 22uFes. Ez csak mono és tranzisztoros
Szia!
A panel terv adott volt, de már így utólag lehet, hogy jobb lett volna teljesen áttervezni.
Szia!
A doboz egyrészt adott volt, másrészt szerettem volna, ha látszódik a cső. Még nem törtem el csövet a 4év alatt, pedig vannak ennél durvább elrendezések. /lekopogtam 3x/ Az E88CC meghajtó cső a melegedése elenyésző, a bordák viszont annál jobban melegszenek úgy, hogy valószínű, hogy áttervezem majd a panelt Az ötlet INNEN van.
Ebben semmi elektronika nem volt.
Egy váltó kapcsoló és 3db csatlakozó és kb 150szál huzal benne.
Sziasztok.
Egy H-hidat követtel el, nem nagy durranás, de szerintem jó lett. Egy autó motoros antenna-motorjának a vezérlésére készítettem, a gyári elektronikát hivatott kiváltani. Az IC egy inverter, ami lehetővé teszi az egy bites vezérlést. Élvezet volt erre a nagyon régi nyákra dolgozni. Képek csatolva.
Szép a munkád, gratulálok! Nekem is a 70-es évek filingjét idézi, de pozitiv értelemben.
Sok sikert!
Szia!
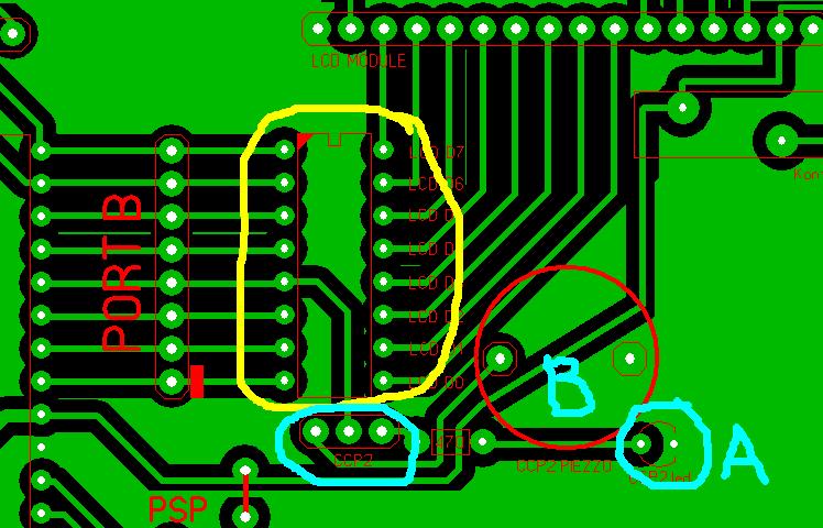
Én most tervezek egyet, mást nem igen tudom mit tegyek rá még. Ja igen PIC-es. És a kisebb lábu pic-ekhez csinálok 40-esre átalakítot, persze port helyesen. Szerinted milyen lesz? És persze a többi kedves forumozó véleménye is érdekel. Persze még tervezés alatt van a kicsi, de a hétvégén megcsinálom.
Van elötte egy DIP SWITCH amivel le tudom választani akár az alsó nibble-t és mehet a kijelző 4bitesen. a piezzo meg a jumperrel kiválasztva. Vagy pedig a led. CCP miatt gondoltam.
Kössz a tippet. Te hova kötnéd a RTC-t és a hőmérőt?
Ezekkel a fajt kapcsolásokkal az az egy gondom van, hogy leginkább csak tanulni jó, fejleszteni nem nagyon. Ha fixen vannak bekötve a dolgok, akkor teszem fel ha a B porton van a kijelző, akkor kénytelen vagy oda tervezni, mivel nem változtathatsz utólag, pedig pont a B port az aminek van egy rakás olyan szolgáltatása ami egyéb tervezésekhez nagyon jól használható. / Belső felhúzó ellenállás, Interrupt, stb.. / Én úgy csináltam meg a panelem, hogy ezek a részegységek, - kijelző, RTC, DS, I-Button, stb,.. bármelyik portra feldugható, és a portokon pedig van egy egy LED. Igy mindig minden portot látok, a perifériákat pedig oda teszem ahová akarom. Fery
A célom a tanulás lenne főképp. Viszont, ha azt mondod hogy nagyon nem jó, akkor halgatok rád és át tervezem. Az lett volna a célom, hogy ne legyen sok vezeték, ide dugom oda dugom, aztán a végén meg egy kábel rengeted lesz.
Ha már portokon led, akkor ismételten elmondom az ötletem (ami nálam működik is) : a port-ledekhez érdemes két kivezetéses kétszínű típust rakni, és az egyik pontját fél tápfeszre kötni, Így látható ha a port nagy impedanciás állapotban van (ekkor nem világít) , vagy pedig valamelyik logikai szinten (célszerűen piros: H, zöld: L). Ezt a fél tápfeszt elő lehet ellítani pl egy műveleti erősítővel, és használható másra is, pl ADC ref fesznek.
Nem azt mondtam, hogy nem jó, csak azt korlátozza a mozgástered. Nézd meg az enyémet, ha gondolod, hátha abból is nyersz egy két ötletet. Bővebben: Link. Fery
Hát nem is tudom. Lehet, hogy igazad van , bár azt hogy nagy impedanciás állapotban van a Port azt úgyis tudom, hiszen a TRIS regisztert be kell állítanom. Nekem elég ha a magas szintet a LED világítása jelzi, alacsony logikai szinten meg sötét. Amúgy az ötlet nem rossz, bizonyos kapcsolásokban, valószínűleg jól használható. Fery
Halihó!
Én egy hangfalvédő kapcsolást építettem, az ezen az oldalon lévőt, pici módosításokkal. Életem első rendes nyomtatott áramköre, tökéletesre sikerült. A kép minősége azért lehetne jobb
Az I2C perifériát viszont fix lábakra kell kötni (a PIC SDA,SCL lábai ) és egy jumperrel vagy DIP kapcsolóval leválaszthatóvá kell tenni.
Végre elkészült teljesen a pic fejlesztő panel, pár kép a működő példányról : Bővebben: Link és persze a forrás : Bővebben: Link igaz még egy 4520-as pic majd kell bele, de kis átalakítóval, egy 16f870-essel is vidáman fut. Borzalmasan sok lehetőséget rejt magába ez a panel, működés közben látom a portokat melyiken éppen mi történik, ha pl kell egy fényre érzékeny kapcsoló, csak egyetlen mozdulat és rádugom a bemenetre, vagy pl kell 5db DS szenzor, vagy infra, vagy RF szinte bármi, egy két mozdulat és ott van bármelyik port akármelyik bitjén, szóval fantasztikus eszköz.
Köszönöm Fery. |
Bejelentkezés
Hirdetés |













/ majd hallgatózunk/ 











