Fórum témák
» Több friss téma |
Fórum » Ki mit épített?
Ez a téma ha úgy tetszik a mi "kiállítótermünk", nem pedig a ki mit csinált volna másképpen, mások helyett, és legfőképpen nem javítós téma.
Minden készüléknek van saját témája, ott kell kitárgyalni a részleteket!
FONTOS! A kapcsolási rajzok keresésére is van saját téma, ott keressetek rajzokat!
Nyákos topikba tessék átmenni a nyákolással kapcsolatos témával!
Ez a ki mit épített!
Sziasztok
Régóta nyomon követem e témát, melyben sok szép megépített áramkört lehet találni. Végre én is készítettem olyat amit bátran mutatok meg nektek. Párom szülinapjára készült egy RGB sólámpa, az eredeti áramkör egy Ikea Lamp Mod-ból való, 16F628A helyett sima 628-at használtam mert az volt itthon, az üzemmódváltó dipkapcsolók helyett itt a hobbielektronikán található kapcsolást Kapcsolást építettem meg smd-ben 6 példányban. A nyák fotózással készült dry fóliával, a lötstop réteg sajnos nem lett 100%-os ez volt az első ilyen próbálkozásom, de használható, valószínű túl melegíti a nyákot a laminálóm, az alkatrészek feliratai vasalással készültek. eredetileg egy üveg vázába épült volna az áramkör de sajnos 3 váza eltörése után a sólámpa mellett döntöttem mivel üvegesek sem vállalták a váza aljának kifúrását. A dobozolás 2 réteg 18mm-es rétegelt lemez az alja pedig 4mm-es rétegelt lemez, a belső részt felső-maróval alakítottam ki. A gombok körüli lemez egy epoxis nyák amiből ki lett marva a feliratok helye és fekete lakkfilcel festettem be, majd lecsiszoltam a felesleget és políroztam a lemezt. A tápegység egy szétbontott 5V-os kapcsolóüzemű dugasztáp. A bekapcsolás utáni működésről készült egy kis videó is amit feltöltöttem a Youtube-ra. Végül pár kép:
És még pár kép, mert ez előzőbe nem fért bele minden.
Ez pro! Mit használsz pontosan, amitől zöld lesz a panel? Milyen lötlackot?
Köszönöm :worship:
Octamex-es lötstop fólia, nemrég volt fólia rendelés az octamextől a fóliarendelés topicban, akkor rendeltem belőle. Bari
Kipróbáltam az új Samsung ML-1685W nyomtatóm.
Készítettem egy próbapanelre felszúrható Atmel AT90Usb162 nyákot. Az ötletet a Teensy board adta nekem. Elsősorban a nyomtató képességeit akartam dokumentálni. A NYÁKot vasalásos technikával készítettem, TN 150-nel martam. Beszéljenek a képek.
Jó lett, csak a nyák szélei olyanok mint az ökörpisi
Még kiigazítod, vagy ez már a végleges?
Ez igen, a Tőled megszokott profi minőség!
Egy kissé kilapultak vasalás után a vékony vonalak. A nyomtatás utáni képen még van bőven hely két vonal között, vasalás után meg már majdnem összeérnek. Van még mit javítani a technikán.
A panel körbevágása kicsit szinuszosra sikerült
.
A panelt a végleges beforrasztás után vágtam le olyan keskenyre amilyenre csak tudtam. Ily módon a próbapanelre felszúrva nem takar majd el feleslegesen lyukakat. Az, hogy kicsit sztochasztikus lett elismerem, de engem legkevésbé sem zavar.
Néhány vezeték csakugyan kilapult a vasalásnál. Valószínűleg többször küldtem át a laminálón a kelleténél.
Hmm, most nézem, hogy sikerült valahogy eltorzítani azokat a képeket, ahol kettő kép van egy jpeg-en. Tegnap nem tűnt fel, amikor feltettem, de most eléggé szemet szúr. Valami úgy látszik kisiklott a fotóboltban.
Szia! Elsőre nem rossz!! Javasolom vedd vissza a hőfokot és hígított gyorsmaratóban marasd elő a nyákot és jól mosd le úgy sokkal jobban tapad nem folyik meg, Kivágás,kicsit nagyobbra kell vágni mint a kontúrvonal majd dörzsvászonon letolni a méretre.. Laminátorral még spécibb lehetne nézz be Ide ha van kedved profi szintre lehet emelni a gyártást olcsón
Sziasztok! Kész lett az 1. és 2. normálisan, és most már mondhatom, profi minőségű nyákom.
Az egyik egy smd-s 555-s villogó lesz, de még csak az IC van benne, a másik pedig a WLPT-s programozóm. A programozót nem tudtam kipróbálni, mert nem az a fütyis csatlakozót kaptam, amelyiket rendeltem. Erről ennyit. Remélem Vicsys látja, meg Zoli_bácsi, mert a videójából sok mindent megtanultam.
Azért azt a drótokon csüngő nyolclábút nem nevezném profinak. Egyébként gratulálok sokat fejlődtél.
A NYAK valoban szep munka. Szerintem buszke lehetsz ra. Szoval csak igy tovabb!
Kulon kiemelnem, hogy vegre valaki - kezdokent ma'r - veszi a faradsagot es kitolti az ures reszeket a vonalak kozott, nem pedig lemarat 10x10cm-t ket vonalert kozepen es utana sirankozik, hogy alamart
Köszönöm a tipped a hőfokkal kapcsolatban, mindenképpen kipróbálom a következő NYÁKnál.
Egy laminálom pedig van már. Amint vége a vizsgaidőszaknak az lesz az első, hogy átépítem szabályozható hőfok és sebességűvé.
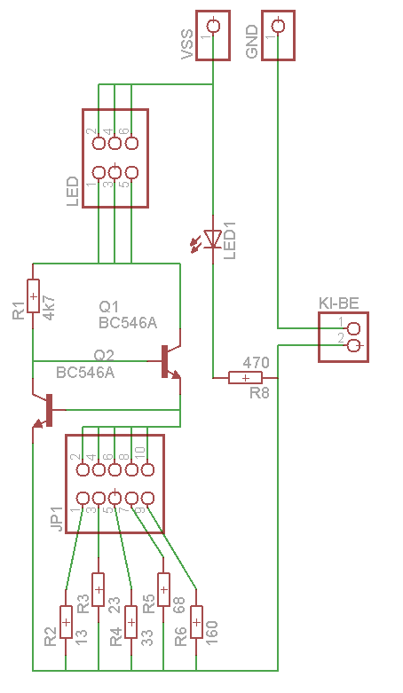
Ma készítettem egy mini LED-testert. Jumperel tudom állítani az áramerősséget. Van rajta 1mA-eres állás ekkor egy jumper sincs rajta. Utána 5 10 20 30 50 mA-es állások vannak. Plusz van még egy jumper azzal rudom ki-be kapcsolni. Az egész egy 9V-os elem méretű. Csinálnom kellett az elemre egy kis zoknit mert az elem rövidre zárta a nyákot. Ezt a zoknit ponyvából csináltam. Jöjjenek a képek:
Üdv!
Szép munka. Esetleg a kapcsolás publikus?
Interneten találtam és bővítettem. Mert ott csak 20mA-re volt beállítva.
Ötletes gratulálok.
Nagyon jo csak ekkora hutobordara nincs szukseg nekem negyedekkorak vannak de nem melegszik egyaltalan de viszont igy jol nez ki
A dátumot figyelted.
|
Bejelentkezés
Hirdetés |












nagyon jó lett 















