Fórum témák
» Több friss téma |
Ez már nem ide tartozik, nehogy gond legyen.
A végfok kész, minden megvan, most van a 3-szor mérés, 1-szer vágás időszaka. Eredetileg nem terveztem nagy lére ereszteni a dobozt, de csak gyűltek, gyűltek az ötletek és nagy projekt lett ebből is. Ha szerencsém lesz, még szép lesz, lelke is lesz, mi kell még.
Válasz erre a kérdésre.
A végerősítőhöz kapcsolódó kivezérlésjelző állhat a végfok előtt és után, de feltétlen a szintszabályzót (hangerő, hangszín) követően. Pár szempont az elhelyezéséhez. A végfok előtti kivezérlésjelző korrektül mutatja az esetleges túlvezérlést, míg a csúcsindikátoros elvű a végfok után kötve a clippelésen túli vezérlést már nem jelzi korrekt módon, hiszen a négyszögesedő jel amplitúdója korlátos. A végfok előtti kivezérlésjelzőnek viszonylag magas bemeneti impedanciával kell rendelkezni, például nem terheljen be túlságosan egy potenciométert. Különösen ügyelni kell ebben az esetben arra is, hogy a kivezérlésjelző test vezetékével ne képezzünk földhurkot, mert nagyon könnyen zajossá tehetjük az erősítőnket! A végfok kimenet érzéketlen a földhurokra, kellően nagy jelet szolgáltat.
Sziasztok!! B.Ú.É.K mindenkinek!Van 1 kivzérlésjelzőm!Tudnátok segíteni,hogy mit hova kel bekössek,hogy működjön?Még tanácstalan vagyok benne!!A képek nem tudom mennyire látható!!
Sziasztok! Van most két beag apt100-am és át vannak alakítva a képen látható állapotra,kérdésem,hogy a kivezérlés jelzőt hogyan kell bekötni?A sárga az a kimenetre,a piros az a táp pozitívra, a fekete a testre ,és kész?
( a moderátorokat kérem,hogy ha lehet/kell töröljék az előző ugyanilyen tárgyú kérdésem amit az erősítő mindig fórumba tettem fel)
Hello! Olyan kérdéssel fordulnák hozzátok , hogy vettem egy oldalról egy kivezérlésjelzőt viszont ,ha bekötöm olyan mintha kevés lenne neki a vonal erősségű jel , azt szeretném kérdezni milyen egyszerű előerősítés javasoltok hozzá , hogy tudjam rendesen használni, mert így alig jelez ?
Hello! Esetleg nem lenne célszerű "belenézni", mi is van benne, hogy van felépítve, miből van? Tápfeszültségtől is függhet hogy mi is a kedvező megoldás..
Erröl lenne szó : Bővebben: Link
Hello! Az vicces, hogy a bementi érzékenysége impedanciája nincs megadva, pont egy kivezérlésjelző esetén. A bementek mellett van egy nyolclábú ló, vélhetően az egy műveleti erősítő, aminek erősítését esetleg lehetne változtatni az ellenállásai értékével. De ha nem szeretnél belenyúlni a felület szerelt alkatrészek miatt, akkor tényleg célszerű előfokot készíteni hozzá. Csak éppen azt kellene tudni mekkora erősítéssel.
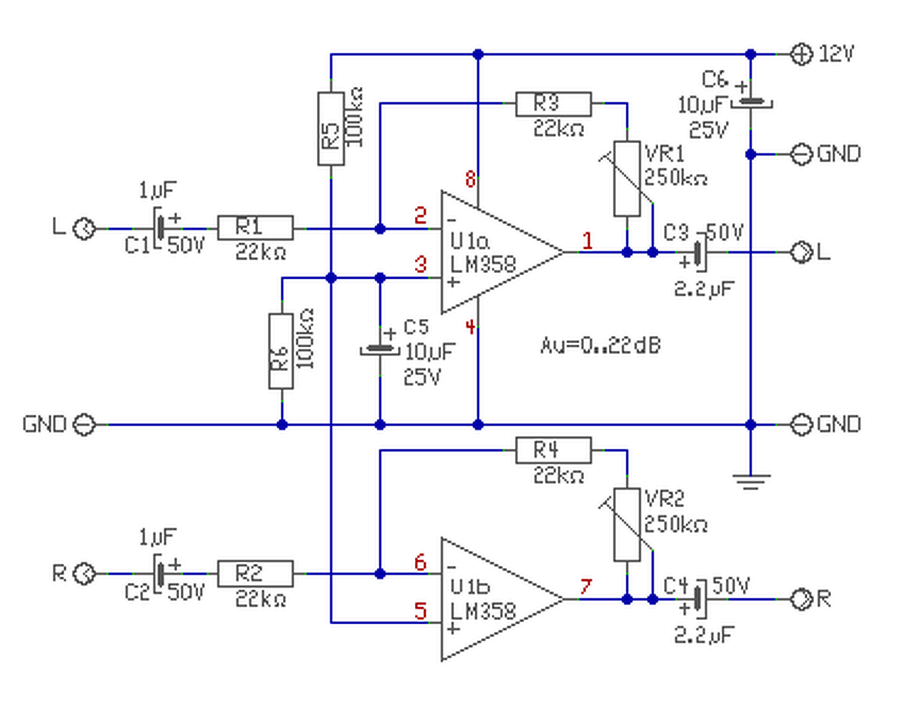
De megtudhatod, ha pld. egy 6V-os kis trafóról egy potival az 50Hz-et a bemenetre viszed, és megnézed mekkora váltófeszültség kell számára, hogy végkitérést mutasson. Vagy "nekifutásból" készítesz hozzá erősítőt 12V-os tápra. Ha utóbbit választanád lerajzolhatom. Egy LM358 vélhetően megteszi a két csatorna bemenetére.
Igen megköszönném, ha lerajzolnád .
Kérlek.. Azért illett volna tudni mekkora a bementi érzékenysége. Mert 12V tápfeszültségből, maximum kb. 3,2Vac kimenti feszültséget lehet előállítani. (Ekkora csúcs-csúcs feszültségű jel fér bele a tápba.)
Köszönöm . Megépítem és megpróbálom .
|
Bejelentkezés
Hirdetés |




A végfok kész, minden megvan, most van a 3-szor mérés, 1-szer vágás időszaka. Eredetileg nem terveztem nagy lére ereszteni a dobozt, de csak gyűltek, gyűltek az ötletek és nagy projekt lett ebből is. Ha szerencsém lesz, még szép lesz, lelke is lesz, mi kell még. 











