Fórum témák
» Több friss téma |
Fórum » Labortápegység készítése
Idézet: „De mondjuk párhuzamosíthatod is a szekundereket, egy nagy diódahíd és a két táp egyről menne.” Akkor hogy csinál szimmetrikus tápot?! Mert neki ez a lényeg!
Igen, sajna ennek egy nagy bumma lenne a vége.
Gondolj bele:
A panel előtt összekötöd mindkét táp negatívját, a panel után meg az egyik táp negatívját a másik táp pozitívjával! Magyarul az egyik tápot rövidre zárod.
Két híd egyenirányítót használjatok ha már labortáp a neve... Persze ha szimmetrikus kell csak akkor.
Pioneer és Alkotón kívül, összerakta valaki ezt a tápot?
Szia, megcsináltam a változtatásokat amiket javasoltál a Spafi táppal kapcsolatban, igazad volt, a 10 ről 12K ra cserélés, és az 1K csökkentésével tényleg jó lett, az 1K helyére betettem egy trimmert így szépen beállítottam a maximum áramot, majd egy ellenállással kiváltottam.
Lényeg hogy jó lett, köszi a segítséget.
Nekem már egy rövid ideig volt működő példány
Alkottam egy új nyáktervet egy régi, sokak által többször is emlegetett labortápegységhez.
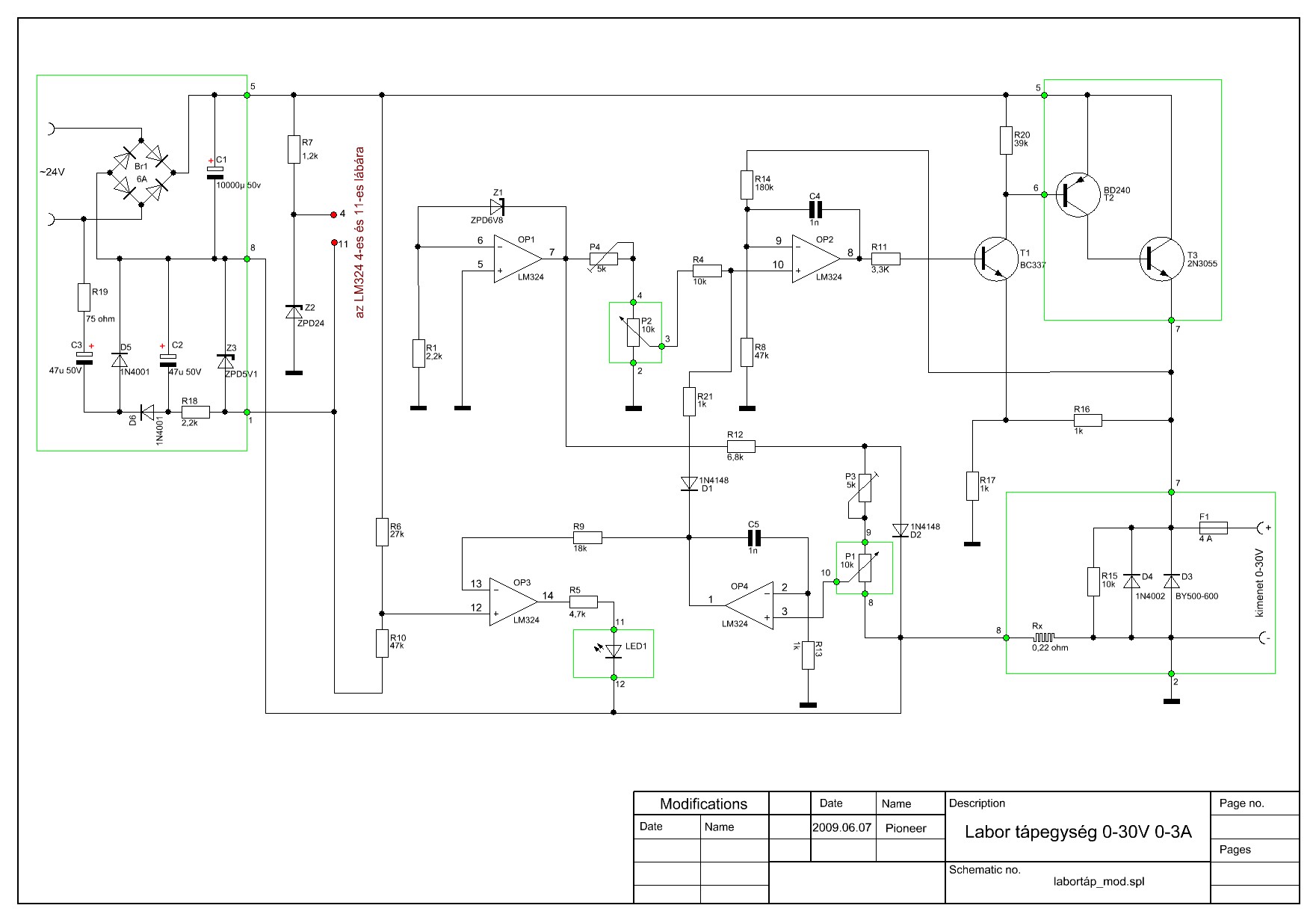
1. Az RT1994/11 és 12 számaiban jelent meg. 2. Az én nyáktervem a mai alkatrészekhez igazodik, és minden rajta van a műszerek, a led és a potik kivételével. 3. Az IC-k tápfeszültségét stabilizáltam. Igazából nem is értem, eredetileg miért nem volt. 4. A műszerek hitelesítését végző potikat ellenállásokra cseréltem, de abból az egyik osztótag dupla, így nagyon pontosan és stabilan beállítható a pontos osztásarány. 5. 4db áteresztőelem van, ami szerintem kényelmesen tudja az 5A-t. EZ CSAK EGY TERV! MÉG NINCS KIPRÓBÁLVA, DE MÁR DOLGOZOM EZEN IS! AKI KEDVET KAP HOZZÁ, AZ ELLENŐRIZZE LE! aLKOTÓ
Hello!
Nagyon szép munka. Én megnéztem, és kapásból nem találtam benne hibát. Hiányoltam a rajz szerinti R27 és LED2 bekapcsolást jelző diódát. (Nem túl szellemes amúgy mert lassan omlik össze a táp, lehet más megoldást gondoltál.) És ami az áramköri rajzon sincs, egy DC-Off kapcsolót. üdv! proli007
Köszönöm, hogy megnézted. Igyekeztem "rendet tartani" a panelon.
A bekapcsolást jelző led, a rajz szerint valóban elég vitatható megoldás. Én (sokak által elitélt módon) a nagyméretű, szines fedlapos, glimmel szerelt, billenő kapcsolókat szeretem alkalmazni. Az végtelenül stabil, jelzi a bekapcsolást, mindkét szálat megszakítja és kellően nagy méretű. A DC Off az már más kérdés. Van ilyen funkció a labortápok többségén, de számomra ez a funkció nem túl lényeges. Ha gond van, kihúzom a banándugót. Jobban aggódom az R21 miatt, félek az 5W nem lesz elég, hanem két darab 0,47ohm/5W kell majd párhuzamosan. Ha így lesz, akkor azt már egymás tetejére kell rakni, de mivel szögletesek, így ez sem túl nagy gond. Alkotó
Belerakosgattam az alkatrészek egy részét. Így néz ki jelenlegi állapotában. Már csak a "normál" ellenállások vannak hátra, meg egy két apróság.
Terv szerint éppen utoléri majd egymást a trafó, meg a kész panel ("Úgy legyen! Ámen."). Alkotó
Helló!
Jól néz ki eddig.
Sziasztok!
A mai nap egy furcsa dologra lettem figyelmes. Bekapcsolom az általam tervezett labortápot, beállítanék 150mA-t és érdekes módon, nem tudom 300mA alá állítani. A változás az előző állapothoz csak annyi, hogy a végtranyót meghajtó PNP tranzisztort BD250 ről, BD240-re cseréltem, mondván mi a fenének oda akkora. Hoppá, előjött az Alkotó által felvázolt hibajelenség, Ő sem tudta 300mA alá tekerni. Addig addig kísérleteztem, míg a D1 áramkorlát diódáját áttettem a T1 meghajtó tranzisztor bázisáról, a Műveleti erősítő 8-as lábára. Siker, a minimális áram kb. 20mA. Igen ám, de ha ekkor az áram potmétert elkezdtem felfelé tekerni, fütyülő hangon hülyeségeket csinált. Aham, tehát gerjed a műveleti erősítő feszültségszabályzó része. Sebaj, teszünk egy 100nF-os visszacsatoló kondit a 8-as és 9-es lábra. Teljes a siker! A kapcsolás most már úgy működik, ahogy kell. Mellékelve a módosított kapcsolási rajz. ui.: Még annyit fűznék hozzá, hogy ez a kapcsolás akár 50V 5A-t is tud, persze nagyobb teljesítményű, nagyobb szekunder feszültségű transzformátorral és természetesen több végtranzisztorral.
Üdv.!
Az a 100nF-os kondi szerény véleményem szerint nem lesz jó, mert lelassítja a szabályozást. A táp nem tud azonnal beavatkozni a kimenő áramba vagy feszültségbe, mert a kondit fel kell töltenie/kisütnie. A gerjedést persze garantáltan megoldja, de cserébe lomha lesz a szabályozó kör. Minden esetre a megoldás nem ördögtől való, de 2-3 nagyságrenddel kisebb kondenzátor kellene csak oda. Mondjuk 1nF.
Szia!
Lassulást nem igazán tapasztaltam, ami nem jelenti azt, hogy nincs. A 100nF azért lett mert ez akadt a kezembe, de ki fogom próbálni kisebbel. Lehet, hogy pF nagyságrendű is elég lesz.
Az 1nF vált be, viszont még kellet raknom egy 1nF-os kondit az áramszabályzó részhez is (LM324-es 1-es és 2-es lába közé), mivel ott 30-40kHz-et mértem. Így már mindenhol megszűnt a gerjedés. A minimális áramkorlát 3mA-től indul.
Akkor jól tippeltem.
Így már biztos jó lesz.
Hello!
Bocs, hogy bele dumálok, de két dolgot nem értek. - A Led jelzésnem feszültség osztóját, miért a nyers feszültségre tetted, mikor az IC stabil feszültségről megy. Tehát az IC kimenete erről a 24V-ról fog "lefelé jönni". Így a trafó esetleges feszültsége, a puffer lepkézése nem befolyásolja a dolgot. - Az áramszabályzónak miért kellett a gagyi diódával referenciát készíteni. Az OP1 kimenetén a stabil feszültségnek így semmi értelme. A GND-hez képest a Shunt ellenálláson mínusz feszültség képződik, a referencia meg ehhez a ponthoz képest plusz, azt csak két ellenállással össze kell adni és a GND-hez képest figyelni, hogy az osztáspont mínusz, vagy plusz feszültségen van-e. üdv! proli007
Én is kipróbáltam ezt a 2.6-os verzió szerinti módosítást.
A dolog működik! Az áramkorlát nálam csak akkor megy fel 3A-re, ha D2 diódát megduplázom (most is így van, így mértem mindent). A minimális áram, a módosítás után nulla. Innen pedig fokozatmentesen lehet 3.1A-ig növelni, amit árammérővel rövidrezárt kimenet mellett mértem. Kondikból éppen 2,2nf volt kéznél, de ezzel is remekül működik. Összefoglalva, megint jobb lett a kapcsolás! De szeretném nyomatékosan hangsúlyozni, hogy az én véleményem szerint, minden erénye mellett is a helyén kell kezelni ezt az áramkört. Egészen biztos, hogy szinte ez a maximum, amit ennyi alkatrészből ki lehet hozni, tehát mindenképpen becsben kell tartani, de azért vannak ettől jóval stabilabb, jóval megbízhatóbb stabilizátorok is, amik persze jóval több alkatrészből, így jóval több pénzből lehet csak összehozni. Alkotó
Szép estét mindenkinek!
Megépítettem én is az Alkotó-féle tápot (nem 2N3055-tel, hanem 2 db BD249-cel a "végén"). Szépen működik, de ma este észrevettem valami furcsaságot: ha terhelés nélkül kapcsolom ki a tápot (húzom ki a konnektorból), akkor közel a pufferelt feszültségig "ugrik" a kimenet pár pillanatra. Tapasztaltátok Ti is ezt, vagy csak nekem sikerült valamit eltolnom? (amúgy nem csodálkoznék rajta, mert egy teljesen új, 1,2k-os ellenállás gyakorlatilag 0 ohm volt, 0,22 ohm pedig szakadt... ilyen a szerencsém mostanában) Alkotó! Szép munkát végeztél,köszönöm, hogy közzétetted!
Nem tudom éppen melyik tápegységre is gondolsz, mert van itt fent több is, amihez van kicsi közöm, de mindenképpen örülök, ha tudtam bármiben is segíteni.
Valószínűleg túlértékelsz, mikor "Alkotó féle" tápot említesz. Én nem tudok tápegységet tervezni, viszont elég jó hatékonysággal tudok meglévő kapcsolásokhoz nyákot tervezni (A jó nyákterv, már fél siker!). Ezek persze mindig "csak Alkotós" elképzelések, de nem akarok itt álszerénykedni, általában ezek mindegyike alkalmas a kivitelezésre. Én minden nyáktervemre büszke vagyok, mégha azok "másmilyenek" is, mint amiket a korszerű nyáktervezőkkel szoktak tervezni (kivételek persze vannak). Szentimentalizmus félre, vissza a lényeghez. Csak vélelmezem, hogy a PIONEER által újragondolt tápegységnek, egy "korai" verziójáról van szó (én is megépítettem azt). Ha igen, sajnos akkor annak az általad említett hibán kívül még más, alapvető működésbéli hiányosságai is vannak (áramkorlát beállítási gondok). Viszont a 2.6-os verzió már működőképesnek tűnik. Alkotó
Szia!
Természetesen a LED kijelző feszültségosztóját lehet a stabil 24V-ra is tenni. Az áramkorlát referenciáját persze, hogy ellenállás osztóval is meg lehet oldani, de nekem így könnyebb volt 550-600mV-ot beállítani. Sőt szerintem így nem is annyira kényes a hőmérséklet-változásra.
Alkotó!
Reagálnék egy március közepi hozzászólásodra, mert olvastam a reagálásokat is és ellentétekbe kerültél. Én osztom Skori és a te véleményedet is (pontosság vs. gyors lereagálás). Kompromisszumot javaslok! Lehet kapni ezeket a szám nélküli, kis méretű, régi orsós magnókból vagy erősítőkből kitermelt műszereket egy kétszáz forintért használtan (képen) és ha ezt esztétikusan el tudjuk helyezni a tápon, akkor megoldódik minden egyben. Elképzelésem: felül - 20-25mm-es LED kijelző [V] alatta - 10mm-es LED kijelző [A] ez alatt - kis műszer De ezekkel lehet variálni ám!
Szia!
Ez már egy régi téma, amiért kaptam hideget-meleget egyformán. Volt aki csak azért cáfolt mert amit én írok azt mindig cáfolja, volt aki meggyőződésből, és volt aki mindenben egyetértett velem. A konkrét felvetéseddel kapcsolatban (a nélkül, hogy újabb indulatokat gerjesztenék) elmondom a szigorúan Alkotós véleményemet: 1. Nincs általános igazság, a várható igényekhez kell igazítani a kialakítást (és igen fontos új szempont, hogy nem is olyan egyszerű, szép-nagy mutatós műszereket "találni). 2. A magnók kijelzője szerintem méreténél fogva nem jó ilyen célra (a fotódon lévő különösen kicsi). Ide ettől nagyobb műszert tudok csak elképzelni. 3. Az egész mutatós műszer gondolat onnan ered, hogy általában az áram pontos értékére nincs szükség, sokkal inkább az áramváltozás irányának és arányának a megjelenítésére. Erre tökéletes a mutató. 4. A digitális kijelzők sokszorozása lehet egyfajta többlet, de nem hiszem hogy indokolt. Ha van egy kellően nagy számlapos műszer, azon elég jó pontossággal leolvasható az áram, főleg ha esetleg két méréshatár is kapcsolható rajta. 5. Az én jelenleg legjobbnak vélt elgondolásom szerint, elég egy digitális kijelző a feszültségre, és egy mutatós az áramra, viszont a digitális kijelző átkapcsolható árammérésre is. Így ha akarjuk, számokkal is láthatjuk az aktuális áramot. Persze mindenki magának hozza létre a labortápját, és bujkál bennem az a gonosz gondolat, hogy sokan a használhatóság elé helyezik az "optikai hatást" (próbáltam finom kifejezést keresni). Nem tudom ismered-e Lamalast, neki van egy számomra nagyon szimpatikus mondása: "Mindennek van egy ésszerű határa." Mindenki eldönti, neki ez hol van. Alkotó
Szia!
Igen, ez még "csak" talán a 2.4-es. Áramkorlát állításával nálam semmi gond. Szépen megy az a része is, igaz a sokadik LM324-gyel. (válogatni kellett) Az eredeti tápot (RT ÉK-ből származó) már nagyon régóta használom, azzal sem volt semmi komoly gondom, amire kellett, tökéletes volt. Ha lesz egy kis időm, a 2.6-os módosításokat ezen is megcsinálom, hátha Szép napot Mindenkinek! |
Bejelentkezés
Hirdetés |


















