Fórum témák
» Több friss téma |
Ehez két soros módba kell állítani a kijelzőt? Még egy hiba van, a betük helyett két függőleges vonalat ír (||), de a pancsokat meg elfogadja.
Megtaláltam a problémát: az egyik ellenállás nem érintkezett rendesen és a DIP-kapcsolót fordítva kötöttem be.
Most már működik rendesen. Még egy utolsó kérdés: az normális, hogy a 2x16-os kijelző mindegyik sorba 40 karaktert ír ki(de a kijelző "nem követi" a kurzort)? Köszönöm a sok segítséget!
Igen, teljesen normális, mert egy sorba 40 karaktert lehet írni, a többi is a memóriába íródik bele, csak ugye az nem fér ki a kijelzőre. De lehet "tolni" a kijelzőt (shiftelni) balra/jobbra, és akkor előjön a többi beírt karakter is. Az adatlapban szerintem benne van a parancs, de Topi cikkében biztos le van írva (vagy az első ben vagy a második részben).
Sziasztok!
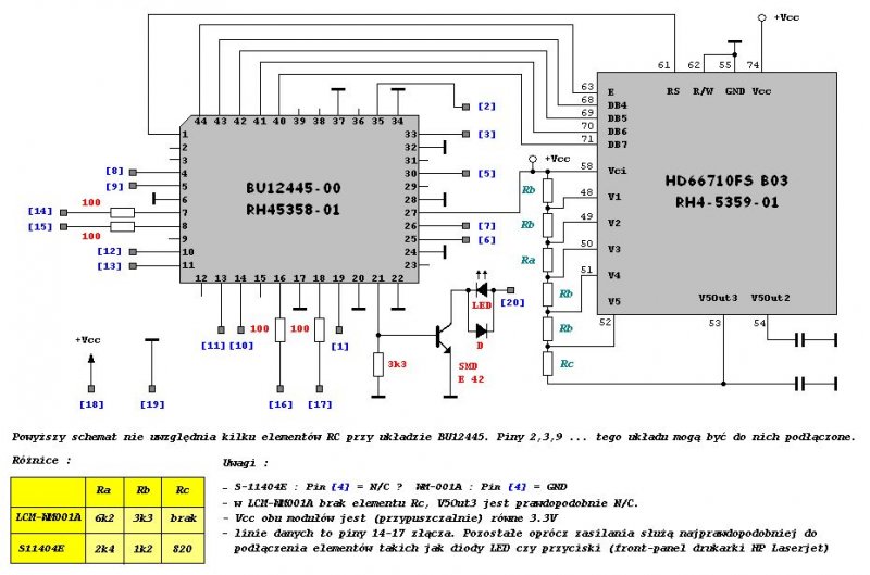
Szeretnék segítséget kérni abban, hogy van egy kijelzőm aminek a hátára ráraktak egy kapcsolást, viszont nem tudom melkyik lábat kéne bekötnöm az én multimétr kijelző vezérlésemhez, hogy megjelenítse a kijelzőn az adatokat. felteszem a LCD kapcsolását és a vezérlésem kapcsolását is.
Sziasztok!
Kicsit OFF lesz, de nem találtam hasonló témát, és akik itt írogatnak, biztosan belefutottak a problémába... Szal van néhány EW162G0GLY típusú kijelzőm: http://www.mikroklub.hu/htm/pdf/ew162g0ymy.pdf Ez a Chipcad-es 2x16 karakteres csoda. Tökéletesen működik, soha nem volt gondom velük. A problémám az, hogy nem túl esztétikus ha ezt beépítem egy alu műszerdobozba. Lehet kapni LCD beépítő keret néven kis műanyag vackokat (pl. Conradnál van sokféle), de ehhez a típushoz egyszerűen nem találtam megfelelőt. Ablak méret max.:66mm x 16mm. Ahogy elnézem a HEstore-os 2x16-os LCD is pont ekkora. Tud valaki egy forrást, vagy valamilyen esztétikus megoldást a problémára? Előre is köszi, zotyaxxx
Ha van hozzá elég türelmed, akkor kivágod NYÁK-lemezből, és lefested a kívánt színre.
Vagy papírboltban lehet kapni (nálunk legalábbis) öntapadós tapéta néven ilyen jó kis fényes műanyag-papírcsodát, ami még megfelelne szerintem a célra.
Sziasztok!
Az alábbi cikkben ( http://www.hobbielektronika.hu/kapcsolasok/434mhz_wireless2.html?pg=4 ) lévő main.c programban van egy <#include lcd.c> sor. Az lenne a kérdésem, hogy ez az lcd.c végzi az inicializálást és emiatt nem kell vele foglalkozni a programban?
Sziasztok! Nincs valakinek 7 colos lcd kijelzője?.- olyan aminek a szalagkábele 26 eres , hordozható lcd tv-be kellene. Típusa: Airis M203A . Üdv mindenkinek !
Olyan kérdésem van nekem, hogy van egy vonalas telefonból kibontott LCD kijelzőm, HD44780A ic-vel meghajtva. A gondom ott kezdődik, hogy egy 10-es szalagkábelre van kivezetve a vezérlés, és nem tudom hogy kezdjek neki! Az ic-n megvan már a GND az adatlap alapján, de sajnos a panel két oldalas, és csomó helyen furatgalván átvezetések vannak a felső oldalra, aminek nagyrészét elfoglalja maga a kijelző! :=( Elnézést a képek minőségéért, de sajnos jobbat nem tudok most csinálni, mert csak telefon áll rendelkezésemre fényképezés céljából! Remélem tudtok segíteni rajtam! A keressem ki multiméterrel dolog nem ,, játszik", mert közelmúltban halálozott el a multiméterem, a jelenlegi meg nem hajlandó csak egyen és váltó feszt mérni!
Szerintem ez 4 biten kommunikál, vagyis egy bájtot két részletben kell elküldeni (felső 4 bit beállít aztán enable, aztán alsó 4 bit, majd enable).
Mi van ráírva a kijelző NYÁk-jára fehérrel?
TCMK-81X, meeeg CN601 van rajta ,, értelmes" felirat, meg lábak némelyikénél számok, plusz még ellenállások mellé/alá van írva hogy R602 stb
Ahogy sejtettem, 4 bites.
Egy orosz oldal szerint a lábkiosztása: 1: RS 2: Е 3: GND (-) 4: kontraszt (rákötöd egy poti közepére, az egyik végét meg a testre, a másik vége meg lógjon) 5: (+5) 6: RW 7: D4 8: D5 9: D6 10: D7 A lábok melletti számok a láb számát jelenti Előtte nézd meg hogy tényleg a 3. láb-e a GND, ha az, akkor szerintem stimmel a többi is. Szóval a lényeg hogy 2 részletben kell elküldeni az adatot, először a felső 4 bitet, majd az alsó 4 bitet.
Húúú! Köszi! Nem sikerült még működésre bírni, de már legalább megvannak a lábkiosztások!
A 3 láb valóban a földre csatlakozik, mert kimértem multiméterrel a lábakat, mert sikerült egy olyan állást találnom a multiméteren, ahol ellenállás érték helyett csak az 1 világít, és a - villog mikor a mérőzsinórok végeit összeérintem, így ellenőrizni tudtam hogy melyik láb hova van kötve az ic-n! Köszi szépen a segítséget!
Szivesen.
Na sikeredett beüzemelni a kijelzőt, de most csak tápot kapott, kíváncsiságból. És egy soros a kicsike(1x16 karakteres) Háttér világítása nincs, de majd lesz!(két oldalán van két pont akkora hely, hogy két zöld smd led odaférjen!
És még egyszer köszönöm a segítséget!
Majd ha sikerül rá kiírni valamit, kérek képet! :yes:
Az SMD led oda annyit fog érni mint kopasz p*nára a hajolaj...
Hali!
jó lehet az, van olyan lcd panelműszerem amiben 1 db kék smdled világít oldalról, mondjuk nem teljesen homogén, de falura elmegy , persze ez igy van kitalálva, mechanikailag esetleg a háttér is kialakítva, persze ha abszolút nem háttervilisnek gyártották, akkor valóban semmit nem ér az oldalvilágítás
Akkor mivel világítsam meg,és hogyan? Csak a két végén van egy-egy kis ,,nyílás" ami kb egy 3mm-es led mérete!
Sziasztok!
Hosszú ideje próbálkozok egy lcd init írásával C ben. Már életre keltettem a kijelzőt ezzel: Bővebben: Link. De nem arra a portra akarom kötni az lcd-t amiket itt használ, és nem tudom úgy átalakítani, a programot, h. mondjuk a C helyett az A-n menjen, hiába írom át az összes helyen. Szóval vagy át szeretném írni, vagy jobban megérteni az inicializálás menetét. mert az sok helyen le van írva, h. milyen parancsokat kell kiadni, de az, h. C ben hogyan adjam ki a parancsokat az már nincs. ha egyszerűen változtatom a port értékeit: DDRC=0xFF; PORTC=0b11111111; _delay_ms(10000); PORTC=parancs; vár; PORTC=parancs; vár; forma nem működik. minden megjegyzést szívesen fogadok!
Ez a Peter Fleury féle lcdlibrary naggyon pöpec!
Egyszerű, gyors, hatékony és bármilyen kiosztással beüzemelhető. Bővebben: Link
Sziasztok!
Lenne egy kérdésem. Nemtudom hogyan lehet színes LCD-ket vezérelni ,pontosabban,hogy milyen adatokat kell neki elküldeni,hogy bizonyos színeket és bizonyos alakokat tudjak rajta megjeleníteni.Úgy hallottam,hogy4 komunikációs vezeték elég a vezérléséhez.De hogyan kell velük vezérelni? Előre is köszi!
Az az adott kijelzőtől függ, lehet akár 2 vezetékes is (pl i2c), vagy sok ha pl 8bites adatvonala van. Tanulmányozd a kijelző adatlapját, már ha hozzáférhető. A parancskészlet a kijelző vezérlőjétől függ...
Sziasztok,
akadt egy kis problémám, remélem tud valaki segíteni nekem. Egy Atmega32-vel hajtok egy Lcd és 2 Fetet, melyek kapcsolnak 2db 12V-os relét. A tápot egy 12V-os stabilizált táp adja, melyből 7805-össel lesz 5V. 12V pedig a reléket működteti.A relével van párhuzamosan kötve dióda. A probléma az, hogy néha kapcsoláskor megzavarodik az lcd és furcsa karaktereket ír ki és új kiiratáskor sem javul meg. A probléma kapcsoláskor fordul elő. A problémát új sikerült reprodukálnom, hogy bekapcsolt állapotban lehúztam a relé egyik kábelét. Ekkor azonnal kikapcsolt és a kijelző is megzavarodott. Mitől lehet ez a probléma?
Szia!
A választ köszönöm,de tudnál segíteni abban,hogy hol lehet színes LCD-t kapni vagy szerezni? Mert a H.EStore.hu-n nem találtam. Köszi.
Mekkora méretűre, vagy felbontásúra gondoltál?
chipcad, tme, soselectronic, vaterán mobilokból....
pl nokia 6100-nak ismert a protokollja, itt a fórumok között is találsz infókat
Hát nem túl nagyra, KB akkorára mint egy mobiltelefoné.
|
Bejelentkezés
Hirdetés |










A 3 láb valóban a földre csatlakozik, mert kimértem multiméterrel a lábakat, mert sikerült egy olyan állást találnom a multiméteren, ahol ellenállás érték helyett csak az 1 világít, és a - villog mikor a mérőzsinórok végeit összeérintem, így ellenőrizni tudtam hogy melyik láb hova van kötve az ic-n! Köszi szépen a segítséget!
És még egyszer köszönöm a segítséget!





