Fórum témák
» Több friss téma |
Sziasztok,
Nem is gondoltam, hogy az AGC problemara ennyi valaszt kapok. A leirasokbol ertem, hogy a muhold vetelehez az AGC felesleges. Az emliett radio viszont musor vetelere keszult egyelore, es a mini tuner egyik bemenetere AGC van irva ami fel tapfeszt kap. Nos eros allomas mellett a masik halk, jol jonne a hasznalata, de megzavart az FM modulacio. AM nel CW nel dinamika csokkenest okoz az AGC, ezert a "High End" elvekkel utkozik... Az lenne a kerdesem hogy van elvi/modulacios/matematikai oka annak, hogy FM vevonel nem javasoljatok az AGC-t, vagy ez csak kifejezetten a muhold vetelere alkalmas radional igaz , tehat ahol amugy nagy jel nincs, meg zavaro ado sem lakik mellettem? Az igazsag hogy pl. a BITX nevu ado vevoben nincs, es a fulem le szakadna, ha fules lenne rajtam Masok is irtak...Az epites ahogy all most: A BITX-rol eszembe jutott ez a csodas radio epitesi elv, amit egy indiai amator talalt ki: tehat olcso egyszeru, lehetoleg egyforma tanyo, tekercstest nelkuli konstrukcio stb, ami a harmadik vilagbeli amatorok munkajat segiti. Tehat korabbi hozzaszolasokhoz megjegyeznem, hogy lehet vevot epiteni csak tranyoval is, de szerintem ahol mi elunk egyszerubb legalabb egy KF ic-t hasznalni legalabb. Jelzem, hogy az en kornyekemen ket sima tranzisztor ara osszemerheto egy hasznalt radioeval :eek2: !!! tehat amig nem volt muhely addig hasznalt TV bol szerzett NPN tranyoval epitettem pl ezt a hangvekfokot, ami jobb lett mint az LM 386 es tarsai: (5.kep) Bővebben: Link Talaltam egy tranyos radiot az RT EK73-ban, holnap megprobalkozom a tuner reszevel, aztan kuldom a kepeket, ha nem gyuladt ki Koszonom a tanacsokat, az AGC mentesseg megmentett egy szabalzo kortol es nemi fejfajastol
Szia!
Az FM modulációs rendszerből következik az automatikus erősítésszabályozás nélkülözhetősége. Az információt a jel frekvenciájának változása hordozza, nem a amplitúdója. A négyszögjellé torzított vivő frekvenciaváltozását demoduláljuk. Akármennyire furcsa is, de FM-demodulátort tisztán TTL-IC-kből is lehet készíteni. A megépítendő vevődhöz sok sikert kívánok. Viszont a germániumtranzisztorokat csak bontásból tudod beszerezni. Én maradok a inkább az IC-s keverőknél. Jól megtervezett jól kiegyenlíttett keverő-demodulátorokat lehet kapni.
A TTL IC-s FM demodulátorban még két analóg IC található. A végeredmény egy nagyon jó minőségű, kis torzítású demodulátor.
Üdv!
Így van. Pontosan ez az egyik nagy előnye az FM modulációnak az AM -mel szemben, hogy a hangosság (demodulátor kimenő feszültsége) függetlenné tehető (amplitúdó limitálással) a bemenő (antenna) feszültségtől, mert az ideális demodulátor kimenő feszültsége csak a lökettől (max frekvencia eltérés) függ. Az FM nél hsznált fázisérzékeny demodulátorok közül az aránydetektor eléggé amplitúdó érzékeny, míg a szorzó demodulátor sokkal kevésbé, és sokkal lineárisabb is. A limitálás miatt van az FM vevőknek az a jellegzetes tulajdonsága, hogy vivőfrekvencia híjján erős zaj hallatszik, amit az ún zajzár használatával lehet, kell kiküszöbölni. Ezen ok miatt felesleges, és értelmetlen az AGC használata. Az AM esetén, a demodulátor kimeneti feszültsége arányos az antenna jel feszültségével, ezért változó térerősségű állomások kb. azonos hangerősségű hallgatásához AGC, kíváló készülékek esetén ALC alkalmazása szükséges. (előre, és hátra szabályzás) Azoknál a "gyengébb" minőségű FM vevőknél, ahol közös a KF erősítő az AM - fokozatokkal, ott szükség van az AGC -re az AM miatt, az FM -nél meg nem oszt, nem szoroz, illetve FM -re kapcsolás estén max erősítésre állitja a KF erősítőt, aztán lesz ami lesz. Marad a vita tárgya, a bemeneti fokozat AGC -je, nagy jelek esetére. Szerény véleményem szerint ez nem hoz megoldást, mert a bemenő fokozat intermodulációs tulajdonságai az átviteli függvényektől, és az impedanciaviszonyoktól függenek, és az olyan szélsőséges esetekkel, amikor az adó közvetelen közelében kell üzemeltetni az FM vevőt, a rendes üzem biztosításához más utat kell találni. (nem az FM gerincadó közvetlen közelében kell DX elni, de ha szükséges, akkor árnyékolás, szűrőzés)
Még csak annyit, hogy egy rendes, jól megépített FM vevőbe AFC sem igazán szükséges, de ebben az esetben ahol a vételi frekvencia a doppler effektus miatt változik, szükség van rá.
Az a kis TTL vevő amiről kadarist ír, igen jó jó kis darab, nem is bonyolult, elég szélessávú, talán ki lehetne próbálni ilyen alkalmazásban is.
Ez a scaler-megoldás még a hetvenes évek szüleménye. A Rádiótechnika évkönyvben láttam először. Érdemes lenne kipróbálni. Gyors TTL IC-vel és egy szintén gyors komparátorral talán még direkt 10,7MHz-en is működne.
Az AFC valóban hasznos, bár az én vevőmben nincs ilyen áramkör. Igazán nem is kellett utánahangolni a műhold átvonulása alatt. Valószínű ez a vevőm nagy KF sávszélessége miatt van.
Koszonom a segitseget, AGC kerdes tiszta, igazabol mar ertem miert teszik bele az AM/FM vevokbe...keleten.Nos a fentiek tukreben, egyelore az AFC-t is kihagyom, nem hinnem, hogy a ket rezgokoros KF resz tul szelektiv lenne a feladathoz.
A germanium tranzisztor jo kerdes ![]() A hangolt korok osszealltak a tunerben, az oszci jon mindjart, de tobb mint valoszinu, hogy kivaltom NPN RF tranyora, vagy dual gate FET-re. Nos, terv szerint megprobalom osszeahazasitani a TBA120-al, aztan meglatjuk. Vegeredmenyben ha veletlenul bejon egy kommersz FM ado, akkor a gyufaszal mar sikerult, ha el nem rontom azt is A tunerhez van ajanlott panel rajz (73 RT EK) , ha mukodik berajzolom Sprintbe, es kozze teszem. Udv: Joe
Kivaltas sikerult egy Dual Gate Fet-el. Fel delutan szorakoztam a varikap tesztelesevel, es be tudtam huzni az oszcit CCIR savba.
Szerintetek egy ilyen tuner also vagy felso keveresu legyen?Van egy szignalom, az egyetlen eszkoz kalibralasi celra. A szkopomon ezen a frekin semmit nem latok megprobalom holnap befejezni es fulre behangolni egy erosebb adora. Maszni nem maszik, legalabbis nem tunt fel.Igazabol a korok egyutt futasanak bealllitasatol felek, van valakinek tapasztalata hogyan lehetne osszehuzni a bemeno koroket, minimal muszerezettseggel? ![]() Erdekes otlet a TTL IC-s dekoder, egyelore kihagyom szorasbol. Elore koszonom, udv mindenkinek: Joe
Üdv!
Ha van szignálod, (ami megy ezen a frekin) akkor minden van. Ha nincs, akkor sajna csinálni kell egyet, egyszerű oszcillátor, FM ben modulálva, (mint a vez. nélk. mikrofonos topikban, vagy GDO) Általában felső keverést használnak, az oszc a magasabb, így a tükörfrekvencián nagyobb csillapítás érhető el, és a felhasznált erősítőelemek is kevesebbet erősítenek. (hacsak nam raksz bele 10 GHz ft -jű tranzisztorokat)
A szignalom 108 megaig megy. Bele dugtam egy fel meteres drotot, es a vevon jol hallhato modulacio nelkul. (Azaz siri csond van
). Arra gondoltam, hogy nem inditom el az oszcit, hanem a szignal jelet hasznalom, es ugy ki tudom hangolni a bemeneti koroket egy erosebb adora. Ha ez megvan valahogy megprobalom uttetessel behangolni az oszcit is. Egyik banatom, hogy a varikapokrol nem sokat tudok, szazasaval vettem Lomexben. Szerintetek a ket hangolt koros tuner eleg lenne a muholdra is, szelektivitas tekinteteben az egy koros TBA120 Kf-el? Elvileg a gyari tunerek sem tartalmaznak tobb cuccot igazabol, legalabbis az enyemben 6 smd felvezeto van, abbol legalabb 3-at diodanak nezek. :yes: Szep estet, Udv Joe
Pakolj bele kerámiszűrőket. Persze a korrekt impedancia lezárás nem árt, de ez annyira nem kritikus. Akkor jó lesz a szelektivitás.
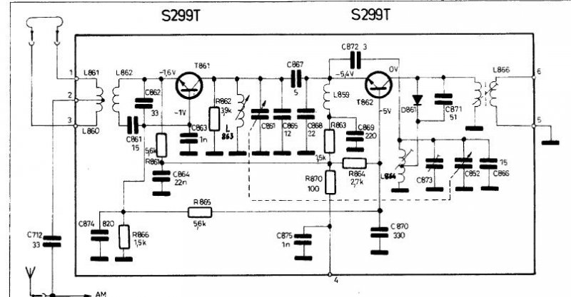
Koszi Kadarist a szuro otletet. Megneztem a 95 EK ban az airband vevot, ott van kevero utan egy tranyos fokozat, aztan szuro , tranyo, TBA 120 a sorrend. Megprobalok hasonlo iranyba elindulni, ha mar valami zorog. Elkeszult az elso tuner
, also keveres lesz egyelore a szignal limit miatt. A masik verzioju tuner a fetes, meg nincs teljesen kesz.Kozben talaltam ket tranzisztoros tuner leirast is, ugy tunik ott az oszci resz erosit is. Most konvertalom a rajzokat JPG-be, fenykepezek is, aztan varom a tanacsokat a hogyan tovabbrol A forumban korabban talalhato egyik tuner rajzban van egy hiba, nem indult elsore , de bekarikazom azt is.
A kerámiaszűrőnek viszonylag nagy csillapítása van,ezért egy egytranzisztoros kiegyenlítő-erősítővel szokták kiegészíteni.
Próbáld meg a TBA120-at, mint KF-erősítőt alkalmazni. A demodulátor-rezgőkört hagyd el, és valamelyik, eredetileg tekercsre menő lábról vedd le a felerősített jelet.
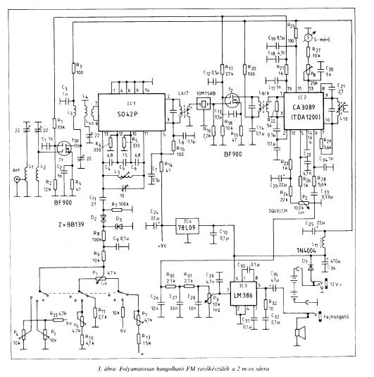
Nagyon jó minőségű kf.erősítőt lehet építeni Tda1047 Ic-vel,6V-ról már működik,csak nehezen beszerezhető,nem úgy mint TDA1596,ami 1db.tekercset tartalmaz 6-700ft.ért kapni.Kb.30db.alkatrész zajzár ák.+térerő mérő kimenet is benne van.
Ez utóbbi Ph.gyártmányú sztereó tunerben,és fetes építésű 132-188MHz tunerben is alkalmaztam. Amúgy a lidl.ben kapható zsebrádió freki mérőjét használom,989MHz ig mér/ Fm.+ra kötve/ viszonylag pontosan,2,2V-ról megy nem ugrál. A fetes tuner ST1025 tuner mintájára készült 1uV érzékenységű 2db.fet,2db.tranzisztor és Tda1047 Kf.Ic+1w-os hangvégfok AN ic-vel. A hangolófesz.g 15V stab.ról,megy a varicapok hangoló feszültségét 15fordulatú preciziós poti állítja. Ami fontos nincs PLL.mégsem hangolódik el.
Jelenleg ezeket használom kvarcos adók behangolásához,valamint 2m-es amatőr sáv vételére.
Legalább a Te rádióid szépek Én a külalakot nézve megrekedtem a fejlesztés fázisában
Szia Kadarist!
A szuroknek elvileg -6dB korul van a csillapitasa? Igazabol az utana levo tranyot impedancia illesztonek nezem. Sajnos egy db TBA120-am van, szoval az marad egyelore a demodulatorom. Ki fogom probalni az otletet! Ma rendeltem Hong Kongbol egy MC3362-ot, szoval ha netan megszolal a csoda tunerem, megprobalkozom a francia radioval. Azon gondolkodtam, hogy DDS el kellene meghajtani egy negyszerezot lokal oszcinak, ami tobb mint elegendo pontossag lenne. Udv Ferzoo! Nagyon szepek a radiok, Lidl itt is van szoval azt hiszem korbenezek, hatha lehet ilyet szerezni. Megneztem a TDA1596-ot es az nagyon olcson van, szoval ha szepen megkerlek, tudnal feltenni egy KF rajzot? ST2025 anno lattam egy komplett tornyot az egyetemi konyvtarban, az erostoje van a tesomnak is. Kenytelen leszek csinalni a frekimerom ele egy osztot, es egy URH gdo-t, mivel az csak rovidre van, a szignal meg megall 108 megan... Mindjart csatolom a korabban igert tuner rajzokat. Koszonom mindenkinek a segitseget!
Nem tudom, meg vannak-e a RT 1990-es számai. Valamelyik számában szerepel egy egyszer transzponált varikap hangolású, kristályszűrős KF-el ellátott 2m-es vevő. Könnyen el lehetne készíteni műholdas felhasználásra is. Egy 50kHz-es kristályszűrővel tökéletes lenne.
Megkeresem a cikket, és felrakom ide. Annak idején szerettem volna elkészíteni, de én inkább maradtam az áthangolós módszernél. Bővebben: Link
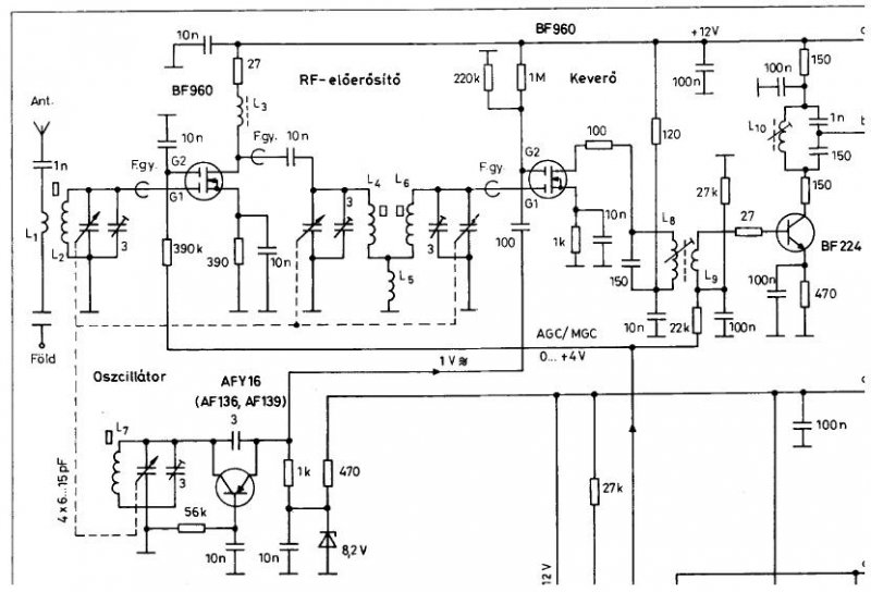
Itt van nehany tuner rajz:
Fontos lenne a 75 ohm-os tunerbemenet. A keresztdipól 75 ohmos koaxsszal működik.
ÜDV!
Csak egy baj van hogy 50kHz sávszélű kristályszűrő nem nagyon van. Én is pont ezen agyaltam, egy egyszer transzportált vevőn. Már a vevő IC-t is kiválasztottam SA605. Csak azok a fránya szűrők. Ez a 34kHz-es sávszélesség nagyon eltér a megszokottaktól. Az 5-20MHz között lévő kristályszűrők túl keskenyek, a kerámiaszűrők pedig túl szélesek.
Erre gondoltal,?A kf IC vajon meg letezik?
Igazad van, ranezesre a AFC kivetelevel minden stimmel :yes:
A Tda 1596 ic.ről kapcsi rajzot letudsz tölteni alldatasheet-röl,az adatlapján minden +van.
Én is csak ezt tudnám felrakni,az aránydetektor tekercset 10,7MHz re kell hangolni a menetszámot +nézem holnapra. A lidl-ben kb.évente 2szer lehet kapni,ezt a forgókondis frekimérős rádiót.Utoljára 1,5hónapja volt 2200ft.ért. Nagy előnye az érzékenysége és egyszerűsége mellett,hogy 2db.merült elemről vagy akkuról is működik pl.2,2V,2,4V.Áramfelvétele 25-65mA mindössze. Úgymond nem sustorog,kijelzője nem halványodik el,mint a régebbi piaci típusoknál. 1db.Cd2003 smd.Ic-re épül az egész rf.rész,hangvégfok pedig Tda2822. Áthangolás 1,5óra alatt +van. A panel fm.része és a kijelző panel közé be kell építeni vékony 0,5mm.lemezt,ez min.ra csökkenti a freki mérő órajele által keltett idegesítő 100Hz körüli szaggatott zúgást. Ez főleg jól behangolt érzékeny rádiónál jelentkezik,mert a panel és a kijelzőlap ák.túl közel van egymáshoz kb.1cm. Tehát +szórja a modulátor tekercset,ezt az Ic.rf.+kf.erősítője felerősíti majd a hangfokozatnál is rendesen benne marad. Nos ezt sikerült kiszűrni végre jó lett.
Kompromisszumos megoldás lehet több kommersz kerámiaszűrőt sorbakapcsolni. A szűrők középfrekvencia-szórásai miatt a szűrőcsoport végén jóval szűkebb áteresztési sávot lehet így előállítani. De egy kristályszűrő persze sokkal jobb...
Udv Ferzoo, megnezem, hogy talalok e hasonlot, mert nagyon jo otletnek tunik ez az athangolas frekimerostol. Felteve, ha van radio, de mintha multkor lattam volna.
Kadaris, a szurok sorba...a profeta szol beloled ez eszembe jutott nekem is, azt nem latom, hogy a szurok koze kellene-e kulon illesztes. Kvarcokat raktam sorba letra szuronek meretezve, uber jol mukodik, van tervezo progi is ha erdekel valakit, mindenfele szurot szamol, mindjart megkeresem a linkjet. Amugy, ugy latszik elmeleti szakember vagyok, a JoeTuner1.0 nem mukodik, lokal oszci megy, de nem akartam megtaposni , szoval feladtam mara...Megprobalkozom holnap a fetessel. Valoszinu tul kapacitas szort a szerelesem, pedig az oszci elindult ezerrel.
2 meterre gondoltad? A nyakot szivesen bevarrom Sprintbe es le is vasalom, SO42 van a Radiotechnikanal, a masik IC ha teljesen egyenerteku, akkor van ertelme foglalkozni vele. Mondjuk most mar megvarom a kis kinai csomagomat a franciahoz, annak a nyakja is be van mar rajzolva, es van benne AFC. 2 meterre jo lenne alapbol, nem tudom van-e ertelme athanolni...Ugy erzem ez amolyan szived csucske radio
![]() [/OFF]Meg nem fenykepeztem le a hibas tunert, kicsit pihegek[/OFF]
2méterre, vagy műholdra egyaránt jónak tűnik a rádió. Minimális elhangolással jön a NOAA is. Az UA teljesen egyezik a CA-val, csereszabatosak egymással.
Kíváncsi vagyok a kínai csomagra. Csak nehogy ferde szemmel nézz majd a kütyüre a végén.
Sziasztok,
Mellekelten felteszem az egyik tuner paneljenek digitalis valtozatat. Igaz hogy szerepelt de az egyertelmuseg es az utanepithetoseg miatt melle teszem a kapcs. rajzot, es a beultetest is, a 73-EK bol valo. Azert szemltem ki, mert a tekercsek tavolsaga is adott pontos menetszamokkal, szoval jo esely van megepiteni egy az egyben. |
Bejelentkezés
Hirdetés |




Masok is irtak...


A szkopomon ezen a frekin semmit nem latok
megprobalom holnap befejezni es fulre behangolni egy erosebb adora. Maszni nem maszik, legalabbis nem tunt fel.Igazabol a korok egyutt futasanak bealllitasatol felek, van valakinek tapasztalata hogyan lehetne osszehuzni a bemeno koroket, minimal muszerezettseggel? 
, de bekarikazom azt is. 

anno lattam egy komplett tornyot az egyetemi konyvtarban, az erostoje van a tesomnak is. 













