Fórum témák
» Több friss téma |
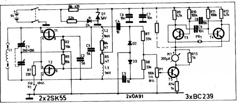
Régebben megépitettem a konvertert, külső PLL-es
oszcillátort kapcsoltam az S042 ic-hez /MC145152 PLL. ic-vel működő VFO /, 130-150 MHz sávban lehetett hangolni 12,5 KHz csatornaraszterrel. M10 zsebrádió 10,7 MHz kf fokozatát kapcsoltam a kimenetre. Nem nagyon tudtam fogni vele semmit sem, lehet hogy éppen rossz időben, próbálkoztam, csak arra emlékszem hogy valami különös gépadószerű adást fogtam, lehet hogy a NOAA adása volt, csak akkor még ezt nem tudtam, azután a fiók mélyére került. Lehet hogy érdemes lenne a konvertert újraéleszteni. Csatolok egy pár képet.
Ez nem az 1992-es RTÉK-ben volt?
Szia!
Éleszd újra! A 160 megás sáv még mindig tele van sok érdekességgel, nem is beszélve 145 megáról, na és persze 137 MHz-ről, a műholdas sávról.
Már nem tudom melyik ÉK-ben volt, de arról a cikkről és kapcsolásról van szó ami itt 3 hozzászólással visszább
található. Az a kapcsolás lett elkészítve.
Szia!
a '89-es évkönyben volt a kapcsolás.
Igen-igen! Ezt régebben én is meg akartam építeni de inkább áthangoltam a meglévő műsorvevőket. Hát ez nem ma volt!
Szerinted a PLL VCO ezzel a 12,5 KHz raszterrel megfelelő, vagy át kell programoznom?
Van egy BRG FM301 rádióm annak szeretném a vevőjét használni az FM10 zsebrádió helyett, 10,7 MHz 15KHz sávszélességű kvarcszűrővel indul, CA3089 FM KF ic-vel működik. Hf. erősítő kell-e, vagy hogyan tovább, ha a meteo műholdat akarom pc-re behozni?
Köszi a segítséget, azt hiszem át kell olvasnom az
RTÉK 2009 meteo műhold vételével kapcsolatos cikkét, aztán nekikezdek valamelyik vevő elkészítésének. Tetszik a francia projekt is, már régóta tervezem hogy elkészítem, igaz nem meteo vételre akartam. Megvettem az MC3362P ic-t is Debrecenben, tavaly 800 Ft volt, kvarcok is magvannak, az LCM mérőt is elkészítettem, GDO-m, frekimérőm van, a feltételek adottak.
Helyzet jelentes
:Levasaltam a francia radio paneljet, azt irja a koma, mar amennyire lejott a francia angol online forditasbol, hogy az AFC-t ki lehet iktatni hangolas idejere. A tunerem oszcijat atalakitottam, BF199 -el azonnal beletalaltam az FM savba. Feltunt, hogy a 22 pf forgo trimmer kondi sok lesz 137 megara (kene vagy 5 pf), 5 menet mag nelkul 5 os csevetesten, ket varikap es kb 10 szazalek kondi behozza az egeszet 100 Megahertz kore. kb 25 szazalek trimmer leviszi 88 Megara az oszcit. Egyelore minden jo, mindket KF tekercs 10,7 mega korul van, holnap jon az eles teszt a Maplinos KF-el. Az en MC3362-m meg valahol a repteri raktarban lehet, varom de csak Karacsony utanra. Szep estet: Joe
Én vezetéknélküli telefonokból szedtem ki ilyen IC-ket, kerámiaszűrőstül. Persze bokorba kell érte menni
Műsorvevőben még nem találkoztam olyannal ami venné ezt a hullámsávot pedig létezik. Bővebben: Link
Apam, szerintem itthon le is csuktak, ha volt egy ilyened pottyos kendovel letakarva
Nagyon szep es hihetetlen ritka radio lehetett.
A Conrad-ban is lehetett hasonlót (gagyibbat) kapni zsebrádió formában, nekem is van ilyen, az még a CB-t is fogja, de nagyon kellemetlen hangolni az áttétel miatt.
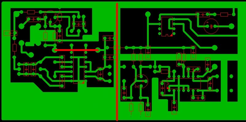
Mellekelten felteszem az 1.0 verzios nyak tervet az SO42p TBA120 parosu radiohoz. Van benne egy keramia szuro, tettem melle egy LM368-ot, es a piros vonal menten eltorve csak a KF resze is hasznalhato, tehat elvileg ossze lehet dugni az epulo tuneremmel is.
Tudom nem a legkisebb panel a vilagon, de legalabb elfer nehany extra alkatresz, ha modositani kell. Mivel a francia radiot epitem, ez a verzio egyelore talonban van nalam, de ha valaki nekiall, szivesen irok teljes alkatresz listat, pontos beultetesi pozicioszammal. :yes: Ha valaki talal benne hibat, kerem szoljatok, szivesen modositgatok rajta, pozitiv hozzaszolasok eseten.
Udv Mindenkinek!
Lenne egy gyors kerdesem: ha nem onozott vaslemezt hasznalok arnyekolasnak, hanem egy oldalas nyakot, akkor egyenerteku RF arnyekolast kapok? Koszi a segitseget: Joe
Réz vagy alu lemez,vastagabb sem jó árnyékolásnak,kisebb frekvenciákra pláne nem.
Ónozott lemez,vagy vas/ acél 0,5-0,8mm.a +felelő.
Szia!
A nyáklap is tökéletes. Sok építési leírásban ajánlják a nyákot. Bár szerintem pocsékolás nyáklapból árnyékolást készíteni, de ha csak az van kéznél...
Nos, a ket leirasbol egyertelmuen megkaptam a valaszt
. Sokat gondolkodtam, hogy kell-e magneses arnyekolas. A titan doboza ontott aluminium. Igaz vastagabb. Kozben eszmbe jutott hogy UHf linear vegfokot is lattam vekony alu dobozban.A kerdes onan jott, hogy nyak van olcson dogivel, lemez megcsak a spay dobozbol. Megcsinaltam a fenykepezo gepet, ma teszek fel kepeket az eddigiekrol. A ket szuro a franciahoz eleg huzos arban van csak
A Titán egy adó-vevő. Oda valóban érdemes vastagabb lemezt használni. Ehhez a projekthez értelmetlen. Egy kétoldalas nyák teljesen jó árnyékolást biztosít egy oszcillátor esetében.
Várom a képeket!
Szia!
Kadarist kolléga jól tudja, több darab volt NDK gyártmányú kisközösségi antennarendszerekben használt konverter van bírtokomban, az egész nyák lap sárgarézből készült dobozba van szerelve.
Sziasztok!
Megerkezett a csomag Kinabol, szepen rendben alufoliaba, majd polimerbe agyazva itt az MC3362. Szinten lett egy MC12054-em elooszto gyanant tervezem a frekimero ele, mivel LCD-s radiot sehol nem talaltam. Kicsit elore menekulesert nekialltam egy URH GDO nak es egy hangolo oszcillatornak is. A ket uj nyak kozul a kisebb az oszci modulatorral, a nagyobb az enyhen modositott GDO nyak. A francia radio a kepen kozepen meg csak felkesz, a muszerekre koncentralok, aztan megprobalom beloni a tunert is. Jobbra van egy taviro adovevo es egy masik ado fokoztat. Mindennek van doboza is. Sajnos 10,7 M es 455 k szuroim meg nincsenek, meg fog allni a francia radioepites ennel a pontnal par hetre... Ha valami elkeszul jenetkezem. Koszonom a tanacsot a nyakkal, a tuner mar abban lakik. Udv Joe Kepek minosege.. sajnos elszallt a vakum
Szia!
Még egy észrevétel. A két árnyékoló lemezt kösd össze egy kis nyák darabbal. Szép munka, várom a fejleményeket!
Koszonom Kadarist a javaslatot,
elmeletileg a jelolt vonalra merolegesen lesz osszekotve lefele. Kivancsi voltam a kulonbsegre (raszoras, gerjedes, dinamika csokkenes?) ezert nem forrasztottam be az utolso darabot. Azert jol esett hogy valaki inspekciozza a keszuleket ![]() Ebbol alakitottam ki hangolo generatort. A tekercsek nem legmagosak, es arnyekolo serleg is van, a korok varikappal hangolhatoak, es a mikrofonerosito helyen egy szinusz oszci van modulator gyanant. Ha mukodik teszek fel rajzot es nyaktervet. A GDO-t epitgetem most. Udv: Joe
Kellemes Karacsony Estet Mindenkinek!
Ket bejgli kozott osszeraktam az RH-URH GDO-t. A szimmetrikus oszcilator nagyon jo tulajdosagokat mutat, raadasul ugy tunik az amplitudo is stabilizalva van. RH-n 3 tekercs csere utan is konstans volt az amplitudo. Modulalva nem lesz, viszont kivezetek belole egy erositet jelet frekvencia meresre.(kepek jonnek holnap) Az lenne a kerdesem, hogy lehetseges egy muholdat kiszemelnunk, (ami itt is latszik) amihez a kesobbi konyebb utanepithestoseget is tekintve kvarcos lokal oszcit hasznalunk? Elmeletileg a kvarc elhuzhato, tehat AFC helyett utana lehetne tekerni egy kis kondival. Ha sokszorozva van a jel akkor tobbet is maszik tehat ebbol a szempontbol kulon jo, raadasul dds jelet is kaphatna... A tobbszorozo aramkort talaltam, eleg sok hasonlosag mutatkozik az RT hasabjain, ugy is mondhatom bevalt. A kvarc frekvenciat nem sikerult meg meghataroznom. Van valakinek tanacsa, hogyan tallanank bele frekibe? Sajnos ha kvarcszurot is hasznalunk nem lehet elmaszni a 10.7 Mega Kf jeltol. Vegszukseg eseten hasznalhatnank mas KF frekit. Koszi es Udv Joe
137.9125 MHz (NOAA-18) Ezt keressuk alapvetoen? Doppler effektust nem szamolva egyelore.
Koszi megegyszer: Joe
Ez igen! Kvarc, meg többszöröző. Hát nem tudom, de én annak idején egy kommersz forgókondis autórádió- tunert hangoltam át fülre, kezdésképpen. Tök jó volt. Ugyan nem volt digitális skálája (sőt semmilyen sem volt), de működött. Ezzel a rádióval, meg a keresztdipóllal sikerült vételezni az azóta már rég kimúlt Meteor holdakat, és azok képeit még az FTV nevű DOS-os programmal, egy Soundblaster 16-os karival megjeleníteni
Én úgy gondolom, hogy erre az igénytelen (már elnézést), relatíve szélessávú FM adásra kvarcot, meg többszörözőt nem érdemes pocsékolni. Maximum egy VFO+kiegyenlített keverő oszt slussz. Az antenna után egy kiszajú tranyós előerősítő plusz kiegészítő KF-erősítő a keverő után, és egy jó minőségű KF-erősítő-demodulátor a végére. Közben itt-ott egy-egy kerámiaszűrő. Ez szigorúan az én véleményem, mindenki a saját igényeit szem előtt tartva építkezzen!
Ezen a weboldalon naprakész információkat és hasznos adatokat találsz a NOAA és egyéb műholdakról. Ráadásul mostanában különleges beállításban működnek a NOAA18 és NOAA19 műholdak. És még a 15-ös és a 16-es is tökéletesen működik. Úgyhogy szinte egymást érik a műholdak! Jönnek a képek ezerrel!
Boldog, Békés Karácsonyt!
Mindjart nezem a honlapot. A kerdes nem feltetlenul csak a muhold vetelere vonatkozott, kicsit belekavart hogy 2 meterben is gondolkodom, legalabbis szivesen behuznam a radiot oda is. (ezt vagy masikat)
A masik problemam, hogy mivel egyelore nem tudok merni frekit arra gondoltam, hogy tobbszorozovel ha csinalok egy ismert fix frekit, amit lokalnak hasznalok, a GDO-val frekvencia meres nelkul is be tudom huzni az elokoroket a nevleges frekvenciara, tisztan zaj minimumra. Ugyanezzel a metodussal behuzhatnam az FM tunert is savhatarra, ugy, hogy ket helyen keresem meg a felharmonikust ami kb 10..12 Mega tavolsagban pontos skalajelolest jelent. Szerintem jelentosen megkonnyithetem az esetleges utanepitest. Nekem van egy szignalom, de nem emgy 108 felett,es tobben jeleztek privatban, hogy erdekelne oket a projekt, de ez vagy az hianyzik. A hangolo generatort (korabbi kepen meg csak nyak) tudom uttetni 88-108 megaig, de felette nincs refrencia jelem, kene legalabb egy vevo... Kicsit felreerthetoen kerdeztem, errol az oldalrol ertem kerdest igazabol. Koszi az adatot, nezem is a lehetseges muholdakat. modositva: Gyorsan meg is neztem, 137.500 ra van kvarc 12 szerezessel felso keveresnel. Udv Joe
Eszembe jutott meg, hogy ha 10 megas kvarcot zorgetnek meg valahogy, akar sokszorozoval akar impulzus IC-vel, mint a 91 EK ban talalhato vobbernel, egy kicsatolo hurok segitsegevel kalibralhatnam a GDO-t URH tartomanyban.
Valahol korabban beszelgettunk a freki merokrol , a vegen tenyleg kenytelen leszek az eloosztoval kezdeni, de annak is kene ismert nagyfrekis jel teszthez. Azt hiszem ertem miert konnyebb fulre behuzni egy meglevo tunert kozben beszereztem egy jol mukodo urh frekimerot egy forumos kollega segitsegevel, de csak februarban tudok megismerkedni vele |
Bejelentkezés
Hirdetés |






:
Nagyon szep es hihetetlen ritka radio lehetett.












