Fórum témák
» Több friss téma |
Szia!
a NOAA17-es működik, a 16-os nem. Bocs az elírásért. Igazad van, hogy egy teljesen új építésű vevőt behangolni műszerek nélkül nagyon nehéz. Egy áthangolást fülre viszont viszonylag könnyen meg lehet csinálni.
Koszi a frekvenciakat.
Elottem all meg egy kereszt dipol fabrikalas is, egy regi laptoppal elvonulok egy mezore, az antennat a kocsira probalom biggyeszteni. Tuti barkacsolok meg par napot addig. Nos, a kalibralasi dolog egyszerubben megoldodott mint hittem. Ha URH tekercset dugok a GDO-ba a KF freki felharmonikusainal teljes csend lesz a radioban, mivel ennek a maplinos radionak a kf tekercse egy hagyomanyos kis induktivitas. Kovettem a jelet 40 Megaig frekimerovel, es szkoppal... aztan egy cinbol keszult 5 menetes (AA elem atmeroju) tekercsel hat helyen megtalaltam a KF-re ulo felharmonikust. Ma probalom meg eleszteni a tunert a fentiek tukreben eloszor BC savban.
Nagyon frankó! Milyen csatlakozón vannak a tekercsek? Milyen lemezt használtál? Légszerelést nem lehetett alkalmazni az oszcillátornál?
Idézet: Hogy-hogy? Egy GDO-nál épp az a lényeg, hogy az amplitúdó meg tudjon változni... „ugy tunik az amplitudo is stabilizalva van”
Szia Medve!
A doboz egy gyari muszerdoboz ami a helyi egyetlen alkatreszbeszerzesi forras a Maplin termeke. A csatlakozo 3 pin es mikrofon cstlakozo, ami itt szinten olcso, amugy XLR-t , (ennel jo a szigetelt rca is mert ket pontos a tekercs )javaslok. Az elso GDO-m legszerelesu, egy FET van benneBővebben: Link, adom a linket. Ezt is meg lehet epiteni proba panelra akar dobozolas nelkul is csak utana veszodik az ember radio hangolasnal ha ez vagy az leesik. A ket muszer csatlakozoja egyforma hogy varialhassam a tekercseket, de az egyszeru verzio nem volt stabil URH-n, ezert dontottem a szimmetrikus oszcillator mellett. A rajzat mar foltettem, megprobalok osszevarazsolni egy cikket belole a napokban, hatha mas is meg akarja epiteni. Az amplitudot ugy ertem, hogy amikor nincs terhelve a rezgokok akkor limitalva van az oszcillacio, tehat ha forgatod a kondit sav aljan kozepen es tetjen azonos a rezges amplitudoja. Persze ha rezonans cucc van mellette visszaesik... Az egy fetes verzio amplitudoja valtozik a freki fuggvenyeben, es le is torik a szinusz alja/teteje neha. Ez a verzio uber szinusz, teszek fel par kepet a kalibraciorol este.Udv: Joe
Szia !
Érdekelne hogy a GDO jel egyenirányító D2-D3 diódáját melyik tipussal helyettesítetted, mivel az amplitúdó egyenletességét a sávokban és azokon belül a kezdet és vég között ez az elem jelentősen befolyásolja. A szakirodalom ide hot-carrier diódákat tart alkalmasnak. Természetesen az lenne kívánatos hogy az amplitúdó az egész működési tartományban állandó maradjon, de ezt még az emlitett dióda sem teljesíti, csak a többi tipushoz képest sokkal jobb. Üdv és Boldog Karácsonyt minden Kedves fórumozónak !
Szia! Kicsit modositottam a kapcsolason, az RT-ben talalhato generator mintajara teljes hidat csinaltam BA243-bol. Ez a dioda elvileg UHF kapcsolo dioda, de bevallom siman oda tettem volna a mintaehoz hasonlo germanium, vagy vegszuksegben 1n4148-at. Szerintem rovidre tuti jo barmelyik.
Lehet, hogy szerencsem volt a randomra bevalasztott BA243-al? Amugy Lomexes. Szerintem nem baj, ha savon belul kicsit mas az amplitudo, mert amikor talalsz egy hullamot ugyis annak szuk kornyezeteben tekergeted a kondit, tehat mindegy mi van a sav masik vegen. Sajnos a szakirodalom eleg rovid ezen a teren, nincs veletlenul valamilen leirasod? A tuneren egy ado mar bejott, de most a KF em hallgat, szerintem a TBA120-am eldolt egy kicsit. Fel delutanos morgolodas utan azt hiszem megepitem az osztot a frekimerohoz... Minden mas csak lutri a varikapok jol hangolnak, tobbfele zaj stb bejon, de tuti nincsenek osszehuzva a korok, es az oszcit is csak saccra tudom beallitani. Azt hiszem egy napot taviro ado-vevozok Majd elfelejtettem, a franci nyakjabol csak a rezonatorok es a hangolt korok hianyoznak. Ez utobbibol sikerult osszetornom ma tobbet is, annyira pici a 7 mm es arnyekolas, hogy alig birtam kivadaszni a belsejet GDOs ellenorzesre. A leirasban szereplo neosid tekercs 0,1 uH, szoval kinomban arra jutottam hogy tekerek valamire 5 menetet es bele teszem az eredeti 3.5-os magot. A csatolt savszuro a bemeneten ezekkel az elemekke fajdalom....a tunert egyszerubbnek tunik hangolni. Udv Joe
Szia!
Az RTÉK 1985/167 o. URH-FET GDO-t készitettem el és használom, némileg átalakítva. Dobozba szereltem és két induktiv csatolást alkalmaztam amphenol csatlakozóra. Egyiken a frekimérő, másikon a hangolandó LC kör. Fix tekercs-el 130-160 megáig hangol. A frekimérő előosztós 6 digites. Ezt javaslom neked is, akkor könnyen be tudod hangolni közelítőleg beépítés előtt az LC köröket.
Koszonom az infokat Gerenk,
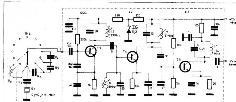
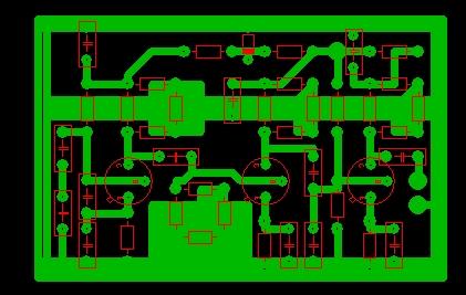
Milyen osztot hasznalsz a frekimero elott? A tobbi resze nagyon hasonlo, de 40 Mega korul megall a tudomany, a beszerzett elooszto IC- meg 100 Mega also limittel rendelkezik. Igy modositottam a GDO-t a rajzhoz kepest, es itt van egy sokszorozo rajz, mellette a nyakja, ha kesobb megis kellene a kiserletekhez vagy referencia frekinek. persze h ki fogom probalni, titan paneljaim vannak, tuti nem olyan egyszeru beloni, mint amilyennek latszik :hide: Idézet: Nem kell azt kivenni belőle, ha a rezgőkörre ráforrasztasz egy derótot, azzal be tudod csatolni az energiát az árnyékolás alá. „Ez utobbibol sikerult osszetornom ma tobbet is,”
Koszi a tanacsot.
Neha sikerul csatolnom, neha sajnos nem, gondolom lerontom a Q-t? Ilyen frekin tegyek melle 1 pF ot? Esetlek hasznaljak kevesebb menetet mondjuk 2 ot kicsatolashoz? Szet kellene szednem, mert tul sok a menet meg a kapacitas, mert a tekercsem, ami van 30 mega korul teljesitett. Sajnos a kivezeteseinek a kiosztasa sem stimmel. A hangolomag "szine" stimmel URH ra. Alul van egy fekete sasszi arra van pattintva a tekercstest, ez utobbit meg kivanom tartani a polimer kupakos hangolo maggal. Ha valaha megszolal az a radio, szinte biztos hogy nagyobb tekercstestre tervenem a panelt. Azon is gondolkodtam, hogy egyszeruen a serleg ala teszek 0,1 uH-it meg a panel tuloldalara egy trimmert....
A diódáknak +felelő 1n4148 is.A tekercseket 130-160MHz re,nem induktivítás mérővel szoktuk készíteni/méretezni,hanem gyakorlat tapasztalat alapján.Amugy is 3-5menetes tekercsnek annyira min.az induktívítása,hogy multiméterrel nem lehet pontosan +mérni.Pl.az enyémen 2mH a legkisebb mérési határ.
Szia!
A frekimérőm a bemenő erősítő után egy 74S196 ic-s 10-es osztó követi, igy az elmegy 60-80 megáig.Fontos hogy "S" tipus legyen, csak ez tudja a magas frekit. A különálló 1/1000 előosztó U664 ECL osztóval 30 mega körül kezd éledni és 1 GHz-ig használható. Ha elkészítenéd a HE-n publikált PIC-es LCM3 induktivitás és kapacitás mérőt, minden tekercs méretezési és hangolási gondod megoldódna.
Sziasztok!
Mar 30 megatol eled a 664? Ez jo hir. A multimeter valoban felejtos, 400 Hz korul mer... Van egy 90 szazlekos pic-es es muszerem, valamiert nem tudtam kalibralni, de igazatok lehet, elo fogom szedni. Hasonlit a felepitese a HE cikkben talalhatohoz, de ugy remlik f628 van benne es nincs bemeneti kompararator. Mindenki mase mukodik a neten, szerintem szoftverhibam van. Sajnos ettol fuggetlenul ez csak hideg meresre jo, rezgokornel 30 szazlek minusz a szerelesi kapacitasokkal 100 megara viszi 137-es nevleges frekit. 5.6 pf a parhuzamos kapacitas ha +- 1pf hibam van, ami szerintem tobb... a frekim halal pontos induktivitasnal is +-15 szazalek, es az induktivitas allithato: pont ezert. Ha GDO val uttetem, akkor mondjuk +- 1, 2 Mhz re eltalalom a rezgokort, ami a tizede hiba. Rovidhullmara KF rezgokor elemeire tobb mint alkalmas a muszer. Szerintem wobbler, szignal vagy hasonlo kellene a bemenetre, de ha eleg kozel van a hidegen behangolt savszuro, akkor eros ado(ami vegulis szignal) vagy kvarcoszcira behuzhato lenne. A francia bemeneten 3 kor van, egyutt kellene futniuk amennyire lehet. (szerencsere keskeny a veteli sav, az fm tunerben a problema kritius) Ha kb eltalalom az induktivitasokat amihez szet akartam szedni valoszinu behuzhato a bemeneti kor a GDO jelere. A frekimero oszto epites utjara lepek, vegulis az IC itt van hozza.Kicsit muszeres lett a forum, de ugy tunik tobb eszkoz kell ehhez a radiohoz, mint amit eloszor gondoltam. Szep napot kellemes barkacsolast mindenkinek! Udv Joe
Üdv!
Örülök, hogy vére rájött nagy jó uram. Műszerek nélkül nem megy, (vagy csak nagyon keservesen) néhány egyszerű alapműszer saja kell. A frekimérő hitelesítés nem olyan nagy gond, vagy a 77,5 kHz, vagy ha beszerzel egy 1000.000 kHz kvarcot, berezgeted, a pontossága elég, amihez hitelesíthetsz.
Szia Pucuka!
A frekimerot "hitelesiteni " MO-n csak az OHM vagy az altal akkreditalt intezmeny tudna :yes: "Kalibralni" tudnam, kvarchoz, de megelededtem a 4 megas orajel pontossagaval. Egyszer probabol uttetetem az FT-250 el. Szerintem itthonra jo. Ertem h kell mszer, azert epitettem egy GDO-t egy hangolo oszcillatort,es egy felig kesz frekvencia toddszorozot kvarchoz amiota ezt a radiot epitgetem Nem a frekimerot kell kalibralnom, hanem a GDO skalajat, de a nagyfrekis osztom hianyzik amivel frekimerohoz lehet kotni 40 Mega folott.
A foum automata javito szervere az O.M.H-at kijavitotta ohmra ebbol latszik h tuti elirtam. Elnezest erte.
Értelek én. A hitelesítést nem is úgy gondoltam, hogy a (nem rövidítem) hitelesítő intézetbe kellene vinni, csak mondjam, hogy kalibrálni, az ugyan azt jelenti, csak idegan szóval. Előosztónak használhatsz MB501 - et,állítólag kapható, és nem is drága. (esetleg MB1501, - 1504)
Koszonom a javaslatot az osztora. Most kiserletezek egy oszto csippel, de nagyon pici smd kenytelen vagyok pici nyakot csinalni neki. A 64 -es osztas nem zavar egyelore, beutom majd szamologepbe esetleg cserelek kvarcot, ha ugy alakul. Kozben szet tudtam varazsolni par tekercset nagyobb rongalas nelkul. Oldalt van egy pici "benyomas" amit egyszerubb volt elfurni es egesz jol kijott a belseje.
leiras szerint, ha a halando be tudja a szerezni ugyanazt a tekercset, konnyen be lehet loni a bemeneti savszurot. A meresi problema abbol fakad, hogy csak a kulso merete azonos a beepitendo transzformatornak. Az RT-nel szerezheto ures tekercstest is, legkozelebb arra tekerem meg a bemeneti koroket, es masnak is azt javaslom, osszerakni egyszerubb mint szetszedni. Szamitasom szerint 6-7 menet kell a kerdeses 0.12uH-hez.
Szia!
Túl nagy gondot csinálsz egy egyszerű kis árnyékolt tekercs /ami még csak nem is megcsapolásos több tekercses rf. transzformátor/ elkészítéséből és behangolásából. A francia projekt amire készülsz a lehető legegyszerűbben elkészíthető megoldás, természetesen a frekvenciamérő és a GDO elengedhetetlen. Ezen műszerek nélkül a siker kétséges.
Annyira nem nagyot :photo: , itt van a behangolt tobbszorozo: 12.22 Mhz kvarc van benne. Elso tranzisztor utan ket koros savszuro 3 szoros frekin, aztan 2 szer 2 szerez. 146,64 Mhz Kar, hogy nincs szkennerem meghallgatni, de ha a frekimeron ezt a szamot latom azt jelenti h az oszto jo.
"egyszerű kis árnyékolt tekercs" pont az a bajom h. nagyon kicsiUdv: Joe
Szia!
VCO 146,64 +-10,7 MHz melyik meteo műhold vételére szántad? Jó úton jársz ha már a frekit mérni tudod
Koszi Gerenk!
A freki csak adott kvarc miatt alakult igy. Korbenezek mi van meg a szekrenyben, es hany frekit tudok aranylag egyszeruen eloallitani. Idealis lenne 137, 500 kore talalni valamit, es akkor a francia bemeno korei szignal nelkul hangolhatoak. A frekit egyelore nem tudom merni, de remelhetoleg par nap kerdese, oszto teszteleshez jo lesz. Amolyan kiserleti projekt ez a sokszorozo, korabban emlitett okok miatt nem feltetlenul szukseges ehhez a projekthez, de 2 meterre meg jol johet. :whistle: Udv joe
Most jutott eszembe, hogy van egy DDS VFO-m eg egy szignalom is. Azt a frekit is lehet sokszorozni es akkor olyan jelet kapok amire szuksegem van. Persze a fokozatokat jelmaximumra kell huzni. Egyelore talonba teszem ezt az aramkort, kesobb jol johet meg.
Szia Joe!
Nem gondoltál még arra hogy készítessz egy PLL-es VFO-t, tudnám ajánlani hozzá az MC145152 ic-t amit ragyogóan lehet peremkerekes BCD kapcsolóval a kívánt frekire programozni. Ezenkívül már csak egy TL072 OPA-ra és egy U664 osztóra van szükség meg egy 4 megás kavicsra. Ha azonban a sokszorozódhoz alkalmaznád akkor az U664 osztóra nem is lenne szükség. Üdv Gerenk
AZ MB1501 és a MB1504 PLL IC nem előosztó.
jheim
Üdv!
Már megbocsáss, de nem tudsz olvasni? Azt írtam, hogy "esetleg . . .", és zárójelben. Egyébként én is tudom, hogy komplett PLL áramkör 1.1 GHz előosztóval., de ez miért baj?
Üdv!
...értem.A belső osztójára gondolsz amit lehetne előosztónak használni. Ez is jó megoldás, azután PIC-el vagy valamilyen kontrollerel kellene vezérelni a PLL-t. PC soros vonala is használható amíg beindul. jheim |
Bejelentkezés
Hirdetés |




Elottem all meg egy kereszt dipol fabrikalas is, egy regi laptoppal elvonulok egy mezore, az antennat a kocsira probalom biggyeszteni. Tuti barkacsolok meg par napot addig.



Az amplitudot ugy ertem, hogy amikor nincs terhelve a rezgokok akkor limitalva van az oszcillacio, tehat ha forgatod a kondit sav aljan kozepen es tetjen azonos a rezges amplitudoja. Persze ha rezonans cucc van mellette visszaesik... Az egy fetes verzio amplitudoja valtozik a freki fuggvenyeben, es le is torik a szinusz alja/teteje neha. Ez a verzio uber szinusz, teszek fel par kepet a kalibraciorol este.
Fel delutanos morgolodas utan azt hiszem megepitem az osztot a frekimerohoz... Minden mas csak lutri
a varikapok jol hangolnak, tobbfele zaj stb bejon, de tuti nincsenek osszehuzva a korok, es az oszcit is csak saccra tudom beallitani.



Szamitasom szerint 6-7 menet kell a kerdeses 0.12uH-hez.






